Vítejte na Elektro Bastlírn?
Nuke - Elektro Bastlirna
  Vytvořit účet Hlavní · Fórum · DDump · Profil · Zprávy · Hledat na fóru · Příspěvky na provoz EB

Vlákno na téma KORONAVIRUS - nutná registrace


Nuke - Elektro Bastlirna: Diskuzní fórum

 FAQFAQ   HledatHledat   Uživatelské skupinyUživatelské skupiny   ProfilProfil   Soukromé zprávySoukromé zprávy   PřihlášeníPřihlášení 

aktivní bedna RCF312A protect
Jdi na stránku 1, 2  Další
 
Přidat nové téma   Zaslat odpověď       Obsah fóra Diskuzní fórum Elektro Bastlírny -> Audiotechnika
Zobrazit předchozí téma :: Zobrazit následující téma  
Autor Zpráva
bu2520



Založen: Jul 16, 2007
Příspěvky: 4813
Bydliště: u HK

PříspěvekZaslal: čt listopad 30 2023, 15:51    Předmět: aktivní bedna RCF312A protect Citovat

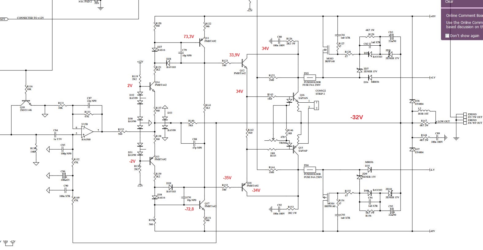
Ahoj mám takové trápení a jsem bez nápadu.Basový zesilovač má na výstupu - větev napájení, tranzistor Q18 je v saturaci přechod BE je téměř -0,7V. Všechny tranzistory proměřeny , projistotu vyměněny , rezistory změřeny vše ok , keramiky prověřeny na svod jsou v pořádku, diody proměřeny na desce dioda testem zdají se být v pořádku. Poradíte mi s inspirací, kde ještě může být zrada. Testuji bez připojeného reproduktoru, nic se nehřeje.


rcf312.jpg
 Komentář:
 Velikost:  178.61 kB
 Zobrazeno:  285 krát

rcf312.jpg


Návrat nahoru
Zobrazit informace o autorovi Odeslat soukromou zprávu
ok1hga



Založen: Nov 28, 2006
Příspěvky: 12603
Bydliště: Česká Třebová

PříspěvekZaslal: čt listopad 30 2023, 16:50    Předmět: Citovat

bu2520 napsal(a):
Všechny tranzistory proměřeny , projistotu vyměněny , rezistory změřeny vše ok , keramiky prověřeny na svod jsou v pořádku, diody proměřeny na desce dioda testem zdají se být v pořádku.

nevěřím . . .
ještě jednou to projdi, něco jsi přehlédl . . .
jaký proud teče přes R141 a jaký přes R142 ???
Návrat nahoru
Zobrazit informace o autorovi Odeslat soukromou zprávu
bu2520



Založen: Jul 16, 2007
Příspěvky: 4813
Bydliště: u HK

PříspěvekZaslal: čt listopad 30 2023, 17:12    Předmět: Citovat

no vážně jsem tranzistory měnil za nové, přes R141 teče 1,3mA (úbytek 4,2V) a přes R142 3mA (úbytek 3V)
Návrat nahoru
Zobrazit informace o autorovi Odeslat soukromou zprávu
Zaky



Založen: Oct 30, 2010
Příspěvky: 6989
Bydliště: Praha

PříspěvekZaslal: čt listopad 30 2023, 17:28    Předmět: Citovat

Na R141 máš úbytek 4.2V, na bázi Q12 33.9V a na bázi Q18 -35V?
_________________
Krátce před tím, než se to rozbilo, tak to ještě fungovalo...
Návrat nahoru
Zobrazit informace o autorovi Odeslat soukromou zprávu
bu2520



Založen: Jul 16, 2007
Příspěvky: 4813
Bydliště: u HK

PříspěvekZaslal: čt listopad 30 2023, 18:38    Předmět: Citovat

jo ty hodnoty cojsem psal do schematu sedí jsou mírně dynamické do ustálení, ale ty hodnoty co jsem dal do schematu, už jsou po pár vteřinách tak se nemění
Návrat nahoru
Zobrazit informace o autorovi Odeslat soukromou zprávu
ok1hga



Založen: Nov 28, 2006
Příspěvky: 12603
Bydliště: Česká Třebová

PříspěvekZaslal: čt listopad 30 2023, 19:31    Předmět: Citovat

tak buď to blbě měříš, nebo ten R141 nemá 3k3 !!!!
podívej se na to ještě jednou, někde děláš chybu a zatím jí nevidíš !!!
pokud jsou napětí na bázích Q12 +34V a Q18 -34V znamená že by na R141 3k3 muselo téci cca 20mA !!!!
a né to co jsi napsal !!!
bu2520 napsal(a):
no vážně jsem tranzistory měnil za nové, přes R141 teče 1,3mA (úbytek 4,2V) a přes R142 3mA (úbytek 3V)


. . . takže znovu a lépe !



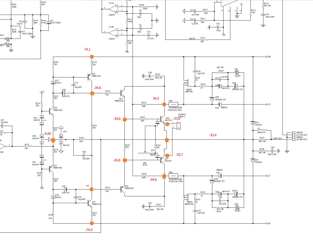
RCF312A_sch_amp.jpg
 Komentář:
znova změř napětí v těchto bodech a doplň do schematu
 Velikost:  100.14 kB
 Zobrazeno:  171 krát

RCF312A_sch_amp.jpg



rcf-art310a-base-amp-art-series-2005.pdf
 Komentář:
tady je asi celé schéma . . .

Stáhnout
 Soubor:  rcf-art310a-base-amp-art-series-2005.pdf
 Velikost:  193.38 kB
 Staženo:  150 krát

Návrat nahoru
Zobrazit informace o autorovi Odeslat soukromou zprávu
bu2520



Založen: Jul 16, 2007
Příspěvky: 4813
Bydliště: u HK

PříspěvekZaslal: pá prosinec 01 2023, 9:45    Předmět: Citovat

tak jsem to prošel znovu a oměřil to podle naznačených bodů. Ty hodnoty se poněkud mění , ale po ustálení jsou docela stabilní.


rcf312a_sch_amp_137.jpg
 Komentář:
 Velikost:  178.89 kB
 Zobrazeno:  175 krát

rcf312a_sch_amp_137.jpg


Návrat nahoru
Zobrazit informace o autorovi Odeslat soukromou zprávu
Zaky



Založen: Oct 30, 2010
Příspěvky: 6989
Bydliště: Praha

PříspěvekZaslal: pá prosinec 01 2023, 10:20    Předmět: Citovat

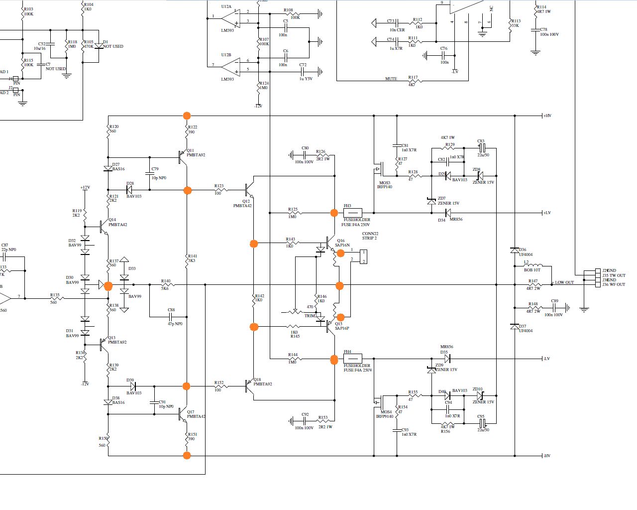
V kolektoru Q11 by nemělo být -34V. To máš proti předchozím měřením jinak. Hledej problém kolem Q14 a Q11. Projdi to celé měřením napětí v odpovídajících bodech zrcadlově proti druhé straně a hledej rozdíl, mělo by to být plně symetrické. Např. může být přerušený R122 nebo R121.
_________________
Krátce před tím, než se to rozbilo, tak to ještě fungovalo...
Návrat nahoru
Zobrazit informace o autorovi Odeslat soukromou zprávu
Sendyx



Založen: Jun 05, 2005
Příspěvky: 12487
Bydliště: Ostrava

PříspěvekZaslal: pá prosinec 01 2023, 10:27    Předmět: Citovat

Co je na výstupu OZ?
_________________
Curvetraceristé všech zemí spojte se!
Návrat nahoru
Zobrazit informace o autorovi Odeslat soukromou zprávu
bu2520



Založen: Jul 16, 2007
Příspěvky: 4813
Bydliště: u HK

PříspěvekZaslal: pá prosinec 01 2023, 10:59    Předmět: Citovat

tam je 8,2V
Návrat nahoru
Zobrazit informace o autorovi Odeslat soukromou zprávu
Sendyx



Založen: Jun 05, 2005
Příspěvky: 12487
Bydliště: Ostrava

PříspěvekZaslal: pá prosinec 01 2023, 11:07    Předmět: Citovat

A co je na vstupech toho operáku? Má opravdu košer napájení +-12V?
_________________
Curvetraceristé všech zemí spojte se!
Návrat nahoru
Zobrazit informace o autorovi Odeslat soukromou zprávu
Zaky



Založen: Oct 30, 2010
Příspěvky: 6989
Bydliště: Praha

PříspěvekZaslal: pá prosinec 01 2023, 11:10    Předmět: Citovat

Aha, tak odtud vítr vane, to opravdu není OK.
_________________
Krátce před tím, než se to rozbilo, tak to ještě fungovalo...
Návrat nahoru
Zobrazit informace o autorovi Odeslat soukromou zprávu
ok1hga



Založen: Nov 28, 2006
Příspěvky: 12603
Bydliště: Česká Třebová

PříspěvekZaslal: pá prosinec 01 2023, 11:18    Předmět: Citovat

Sendyx napsal(a):
Co je na výstupu OZ?

bu2520 napsal(a):
tam je 8,2V

. . . ve schématu jsi doplnil 0,66V !
tak co tam opravdu máš ?
Návrat nahoru
Zobrazit informace o autorovi Odeslat soukromou zprávu
bu2520



Založen: Jul 16, 2007
Příspěvky: 4813
Bydliště: u HK

PříspěvekZaslal: pá prosinec 01 2023, 11:23    Předmět: Citovat

přímo na výstupu operáku pin7 8,2 a na označeném uzlu 0,66
Návrat nahoru
Zobrazit informace o autorovi Odeslat soukromou zprávu
bu2520



Založen: Jul 16, 2007
Příspěvky: 4813
Bydliště: u HK

PříspěvekZaslal: pá prosinec 01 2023, 11:25    Předmět: Citovat

napájení operáku přímo na nohách +-11,8 je tam desetinová odchylka, ale to je standardní
Návrat nahoru
Zobrazit informace o autorovi Odeslat soukromou zprávu
Zobrazit příspěvky z předchozích:   
Přidat nové téma   Zaslat odpověď       Obsah fóra Diskuzní fórum Elektro Bastlírny -> Audiotechnika Časy uváděny v GMT + 1 hodina
Jdi na stránku 1, 2  Další
Strana 1 z 2

 
Přejdi na:  
Nemůžete odesílat nové téma do tohoto fóra.
Nemůžete odpovídat na témata v tomto fóru.
Nemůžete upravovat své příspěvky v tomto fóru.
Nemůžete mazat své příspěvky v tomto fóru.
Nemůžete hlasovat v tomto fóru.
Nemůžete připojovat soubory k příspěvkům
Můžete stahovat a prohlížet přiložené soubory

Powered by phpBB © 2001, 2005 phpBB Group
Forums ©
Nuke - Elektro Bastlirna

Informace na portálu Elektro bastlírny jsou prezentovány za účelem vzdělání čtenářů a rozšíření zájmu o elektroniku. Autoři článků na serveru neberou žádnou zodpovědnost za škody vzniklé těmito zapojeními. Rovněž neberou žádnou odpovědnost za případnou újmu na zdraví vzniklou úrazem elektrickým proudem. Autoři a správci těchto stránek nepřejímají záruku za správnost zveřejněných materiálů. Předkládané informace a zapojení jsou zveřejněny bez ohledu na případné patenty třetích osob. Nároky na odškodnění na základě změn, chyb nebo vynechání jsou zásadně vyloučeny. Všechny registrované nebo jiné obchodní známky zde použité jsou majetkem jejich vlastníků. Uvedením nejsou zpochybněna z toho vyplývající vlastnická práva. Použití konstrukcí v rozporu se zákonem je přísně zakázáno. Vzhledem k tomu, že původ předkládaných materiálů nelze žádným způsobem dohledat, nelze je použít pro komerční účely! Tento nekomerční server nemá z uvedených zapojení či konstrukcí žádný zisk. Nezodpovídáme za pravost předkládaných materiálů třetími osobami a jejich původ. V případě, že zjistíte porušení autorského práva či jiné nesrovnalosti, kontaktujte administrátory na diskuzním fóru EB.


PHP-Nuke Copyright © 2005 by Francisco Burzi. This is free software, and you may redistribute it under the GPL. PHP-Nuke comes with absolutely no warranty, for details, see the license.
Čas potřebný ke zpracování stránky 0.15 sekund