Vítejte na Elektro Bastlírn?
Nuke - Elektro Bastlirna
  Vytvořit účet
Hlavní · Fórum · DDump · Profil · Zprávy · Hledat na fóru


Nuke - Elektro Bastlirna: Diskuzní fórum

 FAQFAQ   HledatHledat   Uživatelské skupinyUživatelské skupiny   ProfilProfil   Soukromé zprávySoukromé zprávy   PřihlášeníPřihlášení 

Elektronkový zesilovač s 6N1P a 2x 6S3P
Jdi na stránku 1, 2, 3, 4, 5, 6  Další
 
Přidat nové téma   Zaslat odpověď       Obsah fóra Diskuzní fórum Elektro Bastlírny -> Řešení problémů s různými konstrukcemi
Zobrazit předchozí téma :: Zobrazit následující téma  
Autor Zpráva
JirkaRCK



Založen: Apr 25, 2010
Příspěvky: 246
Bydliště: Olomouc/Brno

PříspěvekZaslal: pá říjen 28 2022, 21:18    Předmět: Elektronkový zesilovač s 6N1P a 2x 6S3P Citovat

Ahoj,
rád bych se podělil o můj první nástřel zesilovače z těchto sovětských elektronek. Hraje, ale má několik problémů, na které má neodbornost nestačí, a tak bych byl rád za diskuzi, co je zcela zle, co udělat lépe atd...

Postup při návrhu byl následující:

* Typy elektronek byly pevně dané tím, co se podařilo zachránit při rušení armádního skladu.
* Zatěžovací impedance je pevně daná tím, co nabízí INDEL. Dle mých zdrojů by 6S3P měly být +/- ekvivalent elektronky 6L6. Impedance 4k přibližně odpovídá impedanci 3k8, pro kterou jsou v katalogovém listu 6L6 následující parametry: Ua 350 V, Ia 88 mA, Ig2 3 mA, Ug1 -22 V. Výkon v tomto zapojení 18 W AB, 40 W AB2.
* Danému pracovnímu bodu by měl odpovídat katodový odpor přibližně 240R. Zbytek konce byl odpozorován z obecných nejjednodušších zapojení konců. Jelikož má trafo spol. INDEL odbočky na ultralineární zapojení, využil jsem je pro napájení G2.
* Fázový invertor byl převzat ze zdroje na internetu, který uváděl modelová zapojení s triodou 6N1P.

A k mým praktickým postřehům:
* Fázový invertor naprázdno dává při vstupním signálu 2 Vpp ze zvukové karty sinus 30 Vpp, což mi přišlo docela slušné a čekal jsem, že koncovou elektronku bez problému vybudím.
* Toto zapojení jaksi taksi funguje a zesiluje. Výstup na sekundáru transformátoru je čistý, bez přechodového zkreslení.
* Již při výstupním výkonu okolo 8 W ale začne limitovat jedna a následně i druhá půlvlna.
* Ke zkreslení dochází, minimálně částečně, už na fázovém invertoru. Pod zátěží v podobě G1 koncové elektronky začne okolo 20 Vpp limitovat.

Prosím o následující body k diskuzi:
* Co konkrétního je špatně na mém zapojení, že tak brzo limituje?
* Co je na zapojení dále neodborné, na hraně, co byste doporučovali vylepšit?
* Jak co nejjednodušeji zavést zpětnou vazbu ze sekundáru? Na rozdělený katodový odpor vstupní triody? Ve výpočtech v analogové technice jsem docela nemožný, tak bych uvítal, pokud by měl někdo tip na polopatistický článek, co by to vysvětlovat, nebo by střelil přibližné hodnoty rezostorů, co by stály za to vyzkoušet... Smile
* Zesilovač pracoval naprosto bez problému s relativně nízkoimpedančním vstupem ze zvukové karty. Po připojení kytary se okamžitě rozkmital a začal zesilovat ruchy z okolí. Žádaný signál pak vůbec nezesílil. Zkusil jsem paralelně ke vstupu zapojit rezistor 47k pro snížení vstupní impedance. Ani poté se nic nezměnilo. Existuje nějaké obecné doporučení, co by v tomto případě mohlo pomoci?

Díky moc za rady, názory a za pokec.

J.



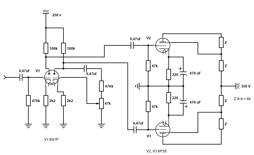
schemeit-project.png
 Komentář:
 Velikost:  25.52 kB
 Zobrazeno:  206 krát

schemeit-project.png


Návrat nahoru
Zobrazit informace o autorovi Odeslat soukromou zprávu Odeslat e-mail
xsc



Založen: Sep 25, 2014
Příspěvky: 8593

PříspěvekZaslal: pá říjen 28 2022, 22:08    Předmět: Citovat

V tom schématu je nějaká chyba, takhle by to přece neinvertovalo.
Návrat nahoru
Zobrazit informace o autorovi Odeslat soukromou zprávu
JirkaRCK



Založen: Apr 25, 2010
Příspěvky: 246
Bydliště: Olomouc/Brno

PříspěvekZaslal: pá říjen 28 2022, 22:13    Předmět: Citovat

To je překlik Smile druhá polovina V1 je buzená z anody první poloviny.


schemeit-project.png
 Komentář:
 Velikost:  25.72 kB
 Zobrazeno:  212 krát

schemeit-project.png


Návrat nahoru
Zobrazit informace o autorovi Odeslat soukromou zprávu Odeslat e-mail
h_honza



Založen: Feb 01, 2020
Příspěvky: 160
Bydliště: Praha 1

PříspěvekZaslal: pá říjen 28 2022, 22:34    Předmět: Citovat

Mřížkové odpory 47k jsou příliš malé a zatěžují invertor. Většina výrobců udává max. 0.5MΩ. Nemůžu nikde najít údaje pro ultralineární provoz, takže nevím, jaké budicí napětí to potřebuje. Špičkové napětí mezi mřížkami koncovek se pro AB1 s předpětím katodovým odporem udává někde kolem 40V. Použitý invertor by to mohl dát, je na tento účel nejvhodnější. Jinak to vypadá jako normální zesilovač, držím palce.
Návrat nahoru
Zobrazit informace o autorovi Odeslat soukromou zprávu
Celeron



Založen: Apr 02, 2011
Příspěvky: 20379
Bydliště: Nový Bydžov

PříspěvekZaslal: pá říjen 28 2022, 23:04    Předmět: Citovat

Před mnoha desítkama let jsem bastlil něco podobnýho. Inspiroval jsem se zesíkem Tesla KZ8 (6CC31 a 2 x 6L31). Výstupák byl z nějakýho dederónskýho rádia, typ už nevím, byl v něm pružinovej dozvuk. Chodilo to suprově akorát jsem si musel pohrát se zpětnou vazbou co šla ze sekundáru výstupáku do vstupu invertoru.
Tu KZ8 najdeš v Kottkovi trojce.

_________________
Jirka

Proč mi nemůže všechno chodit hned ?!!
Návrat nahoru
Zobrazit informace o autorovi Odeslat soukromou zprávu
Hill
Administrátor


Založen: Sep 10, 2004
Příspěvky: 21144
Bydliště: Jičín, Český ráj

PříspěvekZaslal: so říjen 29 2022, 8:09    Předmět: Citovat

Především bych u koncové lampy šel do vyšších hodnot mřížkových odporů.
Pak bych volil vyšší dolní mezní kmitočet, který se dostane až k výstupnímu trafu (muselo by být na velmi rozměrném jádru, aby kmitočty pod 8 Hz přeneslo, a s tvými hodnotami by prošly, vždyť jen katodové obvody koncových lamp máš počítané kdesi pod 3 Hz, úplně by stačily elektrolyty poloviční kapacity).
Mimo obvod zpětné vazby tedy neškodí zmenšit kapacity vazebních kondenzátorů.
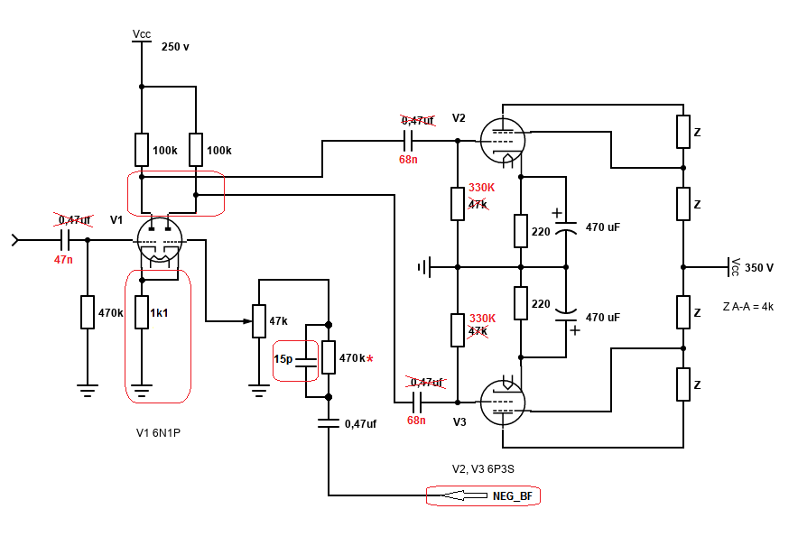
Invertor navrhuji zapojit jako diferenciální zesilovač a do jeho druhého vstupu zavést zápornou zpětnou vazbu ze sekundáru výstupního trafa - jeden vývod ukostřit, druhý do zpětné vazby. Polaritu si odzkoušíš.
Červeně jsou zdůrazněné změny, hvězdička u odporu M47 ve zpětné vazbě je možná zbytečná, ten odpor by měl bohatě stačit. Paralelně k němu se bude muset přidat malá kapacita proti vf rozkmitání, hodnotu si vyzkoušej, protože to chování závisí i na vlastnostech výstupáku, které se právě na dolním i horním konci přenášeného rozsahu můžou dost drasticky lišit od případného náhradního schématu v simulaci.



varianta_zesiku.png
 Komentář:
 Velikost:  31.04 kB
 Zobrazeno:  234 krát

varianta_zesiku.png


Návrat nahoru
Zobrazit informace o autorovi Odeslat soukromou zprávu
Otkundes



Založen: Mar 14, 2010
Příspěvky: 1802

PříspěvekZaslal: so říjen 29 2022, 9:03    Předmět: Citovat

Jen bych upozornil, že podle sovětského typového označení, elektronka 6S3P (6C3Π), uváděná v názvu vlákna i v následujícím textu, je jednoduchá (jednosystémová) trioda, nikoli tetroda 6P3S (6Π3C), uváděná na připojených schématech.
Návrat nahoru
Zobrazit informace o autorovi Odeslat soukromou zprávu
ferdislav



Založen: Aug 15, 2011
Příspěvky: 1460
Bydliště: Mostecko

PříspěvekZaslal: so říjen 29 2022, 9:13    Předmět: Citovat

jesli na to chceš hrát na kytaru, tak nemůžeš zmenšovat vstupní impedanci 47k odporem, najdi si nějaké šéma zapojení fender a zapoj to podle toho
Návrat nahoru
Zobrazit informace o autorovi Odeslat soukromou zprávu
JirkaRCK



Založen: Apr 25, 2010
Příspěvky: 246
Bydliště: Olomouc/Brno

PříspěvekZaslal: so říjen 29 2022, 9:52    Předmět: Citovat

Děkuji všem za rady a za diskuzi.

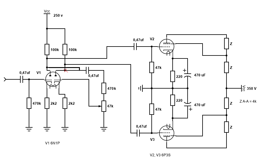
Otkundes: Díky za upozornění, jde o omyl v popisu, kdybych to nespletl 2x, řekl bych překlep . Smile Jedná se o tetrodu 6P3S.

Hill: Díky za všechny podněty. Mřížkové odpory jsou čistě moje blbost a mělo mě to napadnout dřív, než jsem to zaznačil do schématu a začal jsem se ptát. To bude ono... Hodnoty kondenzátorů jsem bral z pro toto napětí tenkých šuplíkových zásob a chtěl jsem nimi primárně oddělit DC složku. Nenapadlo mě uvažovat je úmyslně jako RC článek a udělat horní propust třeba na 15 Hz. Máte naprostou pravdu a vysvětluje to to s kytarou - pokud připojím čistý zdroj zvuku s integrovanou pásmovou propustí v podobě zvukovky, jede to bez problému. Z kytary však získám signál s širokopásmovým rušením a to mi saturuje jádro. Když si zpětně vybavím, co na invertoru ukazoval v tuto chvíli osciloskop, bylo to na 99 procent způsobeno právě tímto.

Trochu nechápu funkci toho přepracovaného invertoru. Společná katoda sama o sobě v druhé triodě vygeneruje nějaký signál, nebo se zapojení spoléhá na zpětnou vazbu, která je přímo zodpovědná za budení poloviny koncáku? Jaké má toto zapojení výhody? Původně ybch preferoval předchozí zapojení a zápornou zpětnou vazbu bych chtěl zkusit zavést na katodový odpor první triody. Nevím ale, odkud se odpíchnout při výpočtu hodnot odporů.
Návrat nahoru
Zobrazit informace o autorovi Odeslat soukromou zprávu Odeslat e-mail
xsc



Založen: Sep 25, 2014
Příspěvky: 8593

PříspěvekZaslal: so říjen 29 2022, 10:10    Předmět: Citovat

Společná katoda by vygenerovala sama signál, kdyby mřížka té části byla uzemněná. Takhle to zároveň zavádí zápornou zpětnou vazbu. Takže to snižuje celkový zisk (může být problém), ale zas to linearizuje vlastnosti.
Návrat nahoru
Zobrazit informace o autorovi Odeslat soukromou zprávu
JirkaRCK



Založen: Apr 25, 2010
Příspěvky: 246
Bydliště: Olomouc/Brno

PříspěvekZaslal: so říjen 29 2022, 11:27    Předmět: Citovat

Trošku jsem se do toho zamotal a mám první výrazný postřeh. Výměna mřížkových odporů pomohla částečně, ale stále dochází k ořezávání signálu a to z důvodu, že střídavý signál v součtu s předpětím G1 dosáhne na G1 0 V a je přes ni sveden. Dle datasheetu je pro dané zapojení doporučeno předpětí -22 V, čemuž odpovídá katodový odpor 240R. V pětiwattové řadě mi nejblíže vyšel 220R, který nastavil pracovní bod na -19 V. Zkusím tedy 220R nahradit správnou hodnotou poskládanou z několika rezistorů, zvýšit předpětí a uvidím, jestli to pomůže razantně, nebo přidá jen pár wattů.
Návrat nahoru
Zobrazit informace o autorovi Odeslat soukromou zprávu Odeslat e-mail
Hill
Administrátor


Založen: Sep 10, 2004
Příspěvky: 21144
Bydliště: Jičín, Český ráj

PříspěvekZaslal: so říjen 29 2022, 11:39    Předmět: Citovat

S výpočtem hodnot odporů to máš tak: znáš vstupní napětí, potřebuješ nějaké napětí na reproduktorem zatíženém sekundáru výstupního trafa.
Pro 15 W do 4 Ω to dělá těsně pod 7,5 V.
Poměr napětí na výstupu ke vstupnímu dá napěťové zesílení Au.
Do katodového odporu 2k2 u V1 prostě přivedeš z výstupu signál přes odpor
R=2k2*(Au-1). A pak tuto hodnotu budeš muset o něco zvýšit, protože ten zjednodušený vztah platí pro zesilovače s mnohokrát vyšším zesílením v otevřené smyčce zpětné vazby (tedy vlastně bez ní), než v uzavřené (tedy se zapojenou zápornou zpětnou vazbou).

Když už tam ta vazba má být, navrhl jsem diferenciální zapojení s katodově vázaným invertorem, v němž "hraje" i to, že se obě triody navzájem na katodovém odporu tváří, jako katodové sledovače, čili zesílení invertoru bude vyšší, protože se i o řád zmenší záporná zpětná vazba na katodovém odporu.
Ten nárůst zisku invertoru nebude o moc, protože ty triody zase tak strmé nejsou, aby se katodový odpor 2k2 nějak výrazně uplatnil proti anodovému 100k, přece jen už je to 50 let, co jsme stavěli (nebo předělávali tovární) lampové zesilovače naposledy. To už se nezachovalo ani žádné schéma s hodnotami, jen mlhavé vzpomínky.


Přenos hloubek pod 30 Hz je zbytečný, protože kontrabas i baskytara potřebují pásmo asi od 40 Hz, varhan s pedálbasem pod 32 Hz je po světě jak šafránu (i když o nejakých vím, 16 Hz a něco tady v republice umí velký krnovský stroj u Sv. Mořice v Olomouci).
Nejen to - pod základním tónem se vyskytují různé ruchy, které jsou od neškodných po škodlivé - takový záběr trsátkem o strunu dokáže spolehlivě přebudit zesilovač, aniž by samotný tón v maximální amplitudě využíval i jen část výkonu.
Někdy se hodí i předřadit zesilovači strmou horní propust k potlačení frekvencí pod 40 Hz, pro normální kytaru se s tím filtrem dá jít i o oktávu výš.
Návrat nahoru
Zobrazit informace o autorovi Odeslat soukromou zprávu
JirkaRCK



Založen: Apr 25, 2010
Příspěvky: 246
Bydliště: Olomouc/Brno

PříspěvekZaslal: so říjen 29 2022, 12:32    Předmět: Citovat

Děkuji za informace. Po zvýšení Rk z 220 na 240 ohm a zvýšení katodových odporů na 470k jsem ve stavu, kdy zesilovač dá okolo 8 W čistý sinus a 15 W RMS při maximálním vybuzení bez ohledu na tvar sinusovky. Začínám si myslet, že už není nic zapojeno špatně a problém je v samotném návrhu anodového napětí a zatěžovací impedance. Návrh totiž počítá s anodovým napětím 360 V, zatímco já mám při zatížení zdroje klidovým proudem a po odečtení předpětí na katodovém odporu napětí sotva 300. Pokud bych tedy šel s napětím zdroje naprázdno ke 400 V tak, aby mezi středem výstupáku a katodou bylo opravdu 360 V, bude pravděpodobně výstupní výkon odpovídat katalogovým 18 W.

Otázka je, co je myšleno třídou AB2 a jak dosáhnout výkonu 47 W dle druhého návrhu s úplně stejným pracovním bodem a anodovým napětím. Předpokládám, že pro tento návrh se počítá s tím, že jedna z elektronek je druhou půlvlnu zcela zavřená a musel bych tedy přepracovat invertor tak, aby růst proudu na G1 při dosáhnutí předpětí 0V neovlivnil tvar budícího signálu pro protější elektronku.



datasheet.png
 Komentář:
 Velikost:  80.85 kB
 Zobrazeno:  158 krát

datasheet.png


Návrat nahoru
Zobrazit informace o autorovi Odeslat soukromou zprávu Odeslat e-mail
Crifodo



Založen: Oct 11, 2005
Příspěvky: 15004

PříspěvekZaslal: so říjen 29 2022, 16:43    Předmět: Citovat

Třídou AB2 se označoval režim, kdy elektronkou teče mřížkový proud, ale četl jsem o tom jen u vf zesilovačů.
Nechceš místo toho minimalistického zapojení ještě jednu 6N1P přidat a použít starého dobrého Williamsona? dostaneš se nejspíš o řád níž s harmonickým zkreslením.
https://en.wikipedia.org/wiki/Williamson_amplifier#/media/File:The_revised_Williamson_amplifier_schematic_(1949).png
Návrat nahoru
Zobrazit informace o autorovi Odeslat soukromou zprávu Odeslat e-mail
h_honza



Založen: Feb 01, 2020
Příspěvky: 160
Bydliště: Praha 1

PříspěvekZaslal: so říjen 29 2022, 16:44    Předmět: Citovat

Třída AB2 je, na rozdíl od AB1, opravdu charakterizovaná mřížkovým proudem otevřené elektronky. V obou třídách je při plném vybuzení jedna z elektronek zavřená - proto je tam to "B". Jestli chcete AB2 inspiraci, tak Tesla KZ50: mřížkové odpory 50k, pak ovšem krabicové vazební kondenzátory a EBL21 jako invertor. Dává to ze dvou osmnáctiwattových pentod 4654 poctivých 50W.

Invertor se společnou katodou (Long Tail Pair) je snad nejrozšířenější a rozhodně převládá v kytarových zesilovačích. Je to vlastně diferenciální zesilovač. Ale to původně navrhované zapojení má výhodu, že šetří anodovým napětím, tedy že má při daném Ub největší rozkmit. Jinak ztrácíme napětí na tom "dlouhým vocase".
Návrat nahoru
Zobrazit informace o autorovi Odeslat soukromou zprávu
Zobrazit příspěvky z předchozích:   
Přidat nové téma   Zaslat odpověď       Obsah fóra Diskuzní fórum Elektro Bastlírny -> Řešení problémů s různými konstrukcemi Časy uváděny v GMT + 1 hodina
Jdi na stránku 1, 2, 3, 4, 5, 6  Další
Strana 1 z 6

 
Přejdi na:  
Nemůžete odesílat nové téma do tohoto fóra.
Nemůžete odpovídat na témata v tomto fóru.
Nemůžete upravovat své příspěvky v tomto fóru.
Nemůžete mazat své příspěvky v tomto fóru.
Nemůžete hlasovat v tomto fóru.
Nemůžete připojovat soubory k příspěvkům
Můžete stahovat a prohlížet přiložené soubory

Powered by phpBB © 2001, 2005 phpBB Group
Forums ©
Nuke - Elektro Bastlirna

Informace na portálu Elektro bastlírny jsou prezentovány za účelem vzdělání čtenářů a rozšíření zájmu o elektroniku. Autoři článků na serveru neberou žádnou zodpovědnost za škody vzniklé těmito zapojeními. Rovněž neberou žádnou odpovědnost za případnou újmu na zdraví vzniklou úrazem elektrickým proudem. Autoři a správci těchto stránek nepřejímají záruku za správnost zveřejněných materiálů. Předkládané informace a zapojení jsou zveřejněny bez ohledu na případné patenty třetích osob. Nároky na odškodnění na základě změn, chyb nebo vynechání jsou zásadně vyloučeny. Všechny registrované nebo jiné obchodní známky zde použité jsou majetkem jejich vlastníků. Uvedením nejsou zpochybněna z toho vyplývající vlastnická práva. Použití konstrukcí v rozporu se zákonem je přísně zakázáno. Vzhledem k tomu, že původ předkládaných materiálů nelze žádným způsobem dohledat, nelze je použít pro komerční účely! Tento nekomerční server nemá z uvedených zapojení či konstrukcí žádný zisk. Nezodpovídáme za pravost předkládaných materiálů třetími osobami a jejich původ. V případě, že zjistíte porušení autorského práva či jiné nesrovnalosti, kontaktujte administrátory na diskuzním fóru EB.


PHP-Nuke Copyright © 2005 by Francisco Burzi. This is free software, and you may redistribute it under the GPL. PHP-Nuke comes with absolutely no warranty, for details, see the license.
Čas potřebný ke zpracování stránky 0.17 sekund