Vítejte na Elektro Bastlírn?
Nuke - Elektro Bastlirna
  Vytvořit účet Hlavní · Fórum · DDump · Profil · Zprávy · Hledat na fóru · Příspěvky na provoz EB

Vlákno na téma KORONAVIRUS - nutná registrace


Nuke - Elektro Bastlirna: Diskuzní fórum

 FAQFAQ   HledatHledat   Uživatelské skupinyUživatelské skupiny   ProfilProfil   Soukromé zprávySoukromé zprávy   PřihlášeníPřihlášení 

Stavebnice SITON 210
Jdi na stránku 1, 2  Další
 
Přidat nové téma   Zaslat odpověď       Obsah fóra Diskuzní fórum Elektro Bastlírny -> Řešení problémů s různými konstrukcemi
Zobrazit předchozí téma :: Zobrazit následující téma  
Autor Zpráva
BigSandy



Založen: Jul 28, 2015
Příspěvky: 877

PříspěvekZaslal: po srpen 08 2022, 7:38    Předmět: Stavebnice SITON 210 Citovat

Zdravím Vás.
Nestavěl někdo?
Se rozhodují, zda koupit přes bel-shop regulátor napájení boileru ze solárních panelů MR4316AC NG
https://www.bel-shop.eu/regulator-napajeni-boileru-ze-solarnich-panelu-mr4316ac-ng-do-rozvadece/
Problém je, že je na to pořadník a čekačka až 12 týdnu.

Nebo si postavit siton-210
http://tnweb.tode.cz/fotovoltaicky-mppt-menic-pro-ohrev-vody-siton-210/

Pokud jsem pochopil, tak autor projektu je Tom a píše ohledně MOSFET tranzistoru .

Používal jsem FCH47N60, ale lepší parametry i cenově vyšly WMJ53N60C2, použít můžete i WMJ53N65C2, jsou mírně dražší ale na vyšší napětí a u TME momentálně skladem.
https://www.tme.eu/cz/details/wmj53n60c2-cyg/tranzistory-s-kanalem-n-tht/wayon/wmj53n60c2/
https://www.tme.eu/cz/details/wmj53n65c2-cyg/tranzistory-s-kanalem-n-tht/wayon/wmj53n65c2/

Když už bych to kupovál přes TME, chtěl bych hned i ty 3 elektrolyty 470u/470V.
V seznamu součástek je napsáno jen 470uF/450V; SNAP-IN.
Jsem na TME koukal a je jích tam nějak hodně a nevím které koupit.

A pak tam jsou IR2104.
https://www.elektrolab.eu/blog/ako-je-to-s-originalitou-integrovaeho-obvodu-ir2104

Děkují
Návrat nahoru
Zobrazit informace o autorovi Odeslat soukromou zprávu
samponek



Založen: May 11, 2015
Příspěvky: 3907

PříspěvekZaslal: po srpen 08 2022, 8:55    Předmět: Citovat

Doporučuji dát IGBT FGH60N60SFD použité z Ali, odkaz skryt jsou za dobrou cenu a nejsou to padělky, nebo použité MOSFET 47N60
Jsou tam velikosti čipů

Nové jsou padělky- nebrat.

Šamponku, ty nám dáváš: nauč se ty odkazy krátit, nebo aspoň skrýt.
Díky.

Hill
Návrat nahoru
Zobrazit informace o autorovi Odeslat soukromou zprávu
jova1



Založen: Dec 20, 2007
Příspěvky: 1348
Bydliště: Chýnov - to je kousek od Tábora

PříspěvekZaslal: po srpen 08 2022, 13:01    Předmět: Citovat

Tahle varianta by měla být do 4 týdnů:
https://www.bel-shop.eu/mpps-regulator-pro-napajeni-boileru-z-fotovoltaickych-panelu-stavebnice/
Návrat nahoru
Zobrazit informace o autorovi Odeslat soukromou zprávu Zobrazit autorovy WWW stránky
BigSandy



Založen: Jul 28, 2015
Příspěvky: 877

PříspěvekZaslal: po srpen 08 2022, 13:11    Předmět: Citovat

jova1 napsal(a):
Tahle varianta by měla být do 4 týdnů:
https://www.bel-shop.eu/mpps-regulator-pro-napajeni-boileru-z-fotovoltaickych-panelu-stavebnice/


To je stara verze té co jsem tu daval.
Tu už jsem skladal kamošovi a dost jsem se zapotíl s oživením.
Návrat nahoru
Zobrazit informace o autorovi Odeslat soukromou zprávu
jova1



Založen: Dec 20, 2007
Příspěvky: 1348
Bydliště: Chýnov - to je kousek od Tábora

PříspěvekZaslal: po srpen 08 2022, 13:28    Předmět: Citovat

Aha, tak to jsem netušil. V čem byl problém při tom oživování? Taky mě to zřejmě čeká Sad
Návrat nahoru
Zobrazit informace o autorovi Odeslat soukromou zprávu Zobrazit autorovy WWW stránky
BigSandy



Založen: Jul 28, 2015
Příspěvky: 877

PříspěvekZaslal: po srpen 08 2022, 13:45    Předmět: Citovat

jova1 napsal(a):
Aha, tak to jsem netušil. V čem byl problém při tom oživování? Taky mě to zřejmě čeká Sad

Jeden blbý studený spoj Embarassed

Mi se moc libi to co tam dal TT na uložto.
http://tnweb.tode.cz/fotovoltaicky-mppt-menic-pro-ohrev-vody-siton-210/#comment-470

https://ulozto.cz/tamhle/eFtXdzllC8XW/name/Nahrano-16-10-2021-v-20-12-01#!ZJHlAmR1LmVkLwV2MQR0MTH5Awp0I1t4D0xgHayjn1IEL2Sw
Návrat nahoru
Zobrazit informace o autorovi Odeslat soukromou zprávu
grrrrrrrr



Založen: Jun 15, 2010
Příspěvky: 509
Bydliště: Olomouc

PříspěvekZaslal: po srpen 08 2022, 17:31    Předmět: Citovat

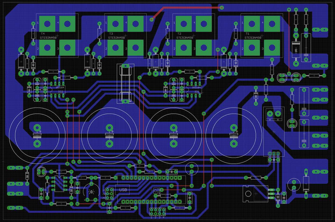
Jj to je muj plosnak. Upravil jsem si to na ste53na50 a ty jsem vzal z ebay. Tim ze maji takovy specialni pouzdro tak se nepajcujou. Zespod cele desky je chladic takze je to takovy modul. Gerbery pro vyrobu desky mohu kdyztak poskytnout. Ja to leptal doma.

https://ulozto.cz/tamhle/eFtXdzllC8XW/name/Nahrano-16-10-2021-v-20-12-01
Návrat nahoru
Zobrazit informace o autorovi Odeslat soukromou zprávu
BigSandy



Založen: Jul 28, 2015
Příspěvky: 877

PříspěvekZaslal: po srpen 08 2022, 18:42    Předmět: Citovat

grrrrrrrr napsal(a):
Jj to je muj plosnak. Upravil jsem si to na ste53na50 a ty jsem vzal z ebay.


Very Happy Very Happy Very Happy Very Happy Very Happy Very Happy Very Happy Very Happy Very Happy Very Happy Very Happy Very Happy Very Happy

Ty ste53na50 jsou dost drahý a takové věci nerád kupují na ali nebo ebay.
Jsou to podvodnicí, a i tu spousta lidi psalo že prodávají fake.

Mužeš prosím zabalit a dat na uložto vše, co k tomu máš.
A pokud je ještě funkční odkaz na ty ste53na50 na tom ebay.
Děkují moc.
Návrat nahoru
Zobrazit informace o autorovi Odeslat soukromou zprávu
niko231



Založen: Jun 14, 2005
Příspěvky: 418
Bydliště: Třebíč

PříspěvekZaslal: po srpen 08 2022, 20:02    Předmět: Citovat

Já jsem skládal ten Siton, ale natrápil jsem se, s součástkami z AliExpress, budiče 2104 byly fake, tranzistory měli větší odpor v sepnutém stavu, nakonec jsem musel vše objednat Ecom.
Návrat nahoru
Zobrazit informace o autorovi Odeslat soukromou zprávu
passion



Založen: Jul 22, 2005
Příspěvky: 900
Bydliště: Žilina

PříspěvekZaslal: út srpen 09 2022, 5:14    Předmět: Citovat

Skladal som siton pred asi dvomi mesiacmi. Väčšinu súčiastok som bral z ali z jedného shopu, zvyšok z TME. Aj budiče z Číny sú OK, akurát majú kratšie postrihané nožičky, v päticii držia LTT:
https://www.aliexpress.com/item/33034050609.html
Aj väčšina ostatných súčiastok je odtiaľ vrátane svorkovníc:
https://www.aliexpress.com/store/2500040
Mám odtiaľ aj tranzistory, ale sú to fejky. Hrozne vysoké RDSon. V prevádzke sa už nad 5A nedala udržať ruka na chladiči. Číňan mi veľmi ochotne vrátil za ne peniaze a dokonca prihodil aj čosi navyše. Ešteže som priobjednal silnejšie IGBT - tiež určite fejky, ale s miernym ofukom chladiča to funguje už spomínané dva mesiace. Idem skúsiť objednať tranzistory liknuté saponekom. Pretože nové originály sa nedajú zohnať a ak áno, tak za raketu.
Siton má ešte výhodu, že autor pustil von zdroják. A tak je možné si SW odladiť a upraviť podľa vlastných potrieb.
Teraz ste mi pripomenuli, že som autorovi zabudol poslať ďakovné.
Návrat nahoru
Zobrazit informace o autorovi Odeslat soukromou zprávu
BigSandy



Založen: Jul 28, 2015
Příspěvky: 877

PříspěvekZaslal: út srpen 09 2022, 6:15    Předmět: Citovat

No jo, se součástkami je to bída.
Zatím řeším ten tištak.
Pokut jsem pochopil, tak je oboustranný a na ten si doma netroufám.

Tady ty propojky jsou trochu brutální.
https://www.plosnaky.cz/sklad/siton-210-pcb-1-layer?currency=czk&do=switchCurrency

To se mí spíš libí ten od grrrrrrrr. Ty propojky vypadají lip a tištak si udělám doma.
Jen bych tam chtěl ty WMJ53N65C2 z TME. Tedy až budou.

Passion – můžeš dat link, kde jsi kupoval ty elektrolyty 470uF/450V.
Děkují.
Návrat nahoru
Zobrazit informace o autorovi Odeslat soukromou zprávu
samponek



Založen: May 11, 2015
Příspěvky: 3907

PříspěvekZaslal: út srpen 09 2022, 7:22    Předmět: Citovat

passion : vybírej použité tranzistory v sekci used, tam kde jsou reálné fotky s pájenými vývody a kde je rozlousknutý a je vidět velikosti čipu.
Například IGBT G160N60 https://1url.cz/9rHze

Všecky součástky z Ali objednávám použité a zatím všechny odpovídají podle katalogu, akorát mají kratší vývody.

Všechny ostatní nové jsou fejky.



294486813_1251632205657370_7542568042575581768_n.jpg
 Komentář:
 Velikost:  29.18 kB
 Zobrazeno:  213 krát

294486813_1251632205657370_7542568042575581768_n.jpg



IMG_20220629_112527.jpg
 Komentář:
 Velikost:  287.33 kB
 Zobrazeno:  238 krát

IMG_20220629_112527.jpg


Návrat nahoru
Zobrazit informace o autorovi Odeslat soukromou zprávu
grrrrrrrr



Založen: Jun 15, 2010
Příspěvky: 509
Bydliště: Olomouc

PříspěvekZaslal: út srpen 09 2022, 8:57    Předmět: Citovat

BigSandy napsal(a):
grrrrrrrr napsal(a):
Jj to je muj plosnak. Upravil jsem si to na ste53na50 a ty jsem vzal z ebay.


Very Happy Very Happy Very Happy Very Happy Very Happy Very Happy Very Happy Very Happy Very Happy Very Happy Very Happy Very Happy Very Happy

Ty ste53na50 jsou dost drahý a takové věci nerád kupují na ali nebo ebay.
Jsou to podvodnicí, a i tu spousta lidi psalo že prodávají fake.

Mužeš prosím zabalit a dat na uložto vše, co k tomu máš.
A pokud je ještě funkční odkaz na ty ste53na50 na tom ebay.
Děkují moc.


Hmm koukam ze ja ty tranzistory STE53na50 kupoval po 100Kc ted jsem levnejsi nez za 200Kc nenasel Sad
Kupoval jsem zde:
https://www.ebay.com/itm/263340159615



osazovak.jpg
 Komentář:
 Velikost:  196.24 kB
 Zobrazeno:  261 krát

osazovak.jpg



mppt210_ste53na50.zip
 Komentář:
gerbery

Stáhnout
 Soubor:  mppt210_ste53na50.zip
 Velikost:  157.62 kB
 Staženo:  255 krát

Návrat nahoru
Zobrazit informace o autorovi Odeslat soukromou zprávu
BigSandy



Založen: Jul 28, 2015
Příspěvky: 877

PříspěvekZaslal: út srpen 09 2022, 10:59    Předmět: Citovat

grrrrrrrr napsal(a):

Hmm koukam ze ja ty tranzistory STE53na50 kupoval po 100Kc ted jsem levnejsi nez za 200Kc nenasel Sad
Kupoval jsem zde:
https://www.ebay.com/itm/263340159615

Hm. A da se objednat max 3 kusy Confused
Takže 2X 7.79 dolaču za dopravu Confused
Návrat nahoru
Zobrazit informace o autorovi Odeslat soukromou zprávu
grrrrrrrr



Založen: Jun 15, 2010
Příspěvky: 509
Bydliště: Olomouc

PříspěvekZaslal: út srpen 09 2022, 11:08    Předmět: Citovat

Tady mas druhou aukci kde jich muzes koupit kolik potrebues:
https://www.ebay.com/itm/203545067431?epid=27009115713&hash=item2f643b3fa7%3Ag%3AhG0AAOSw-eVaBQpm&LH_ItemCondition=4

Tohle vypada taky pouzitelne:
https://www.ebay.com/itm/143569855916?hash=item216d6e25ac:g:AG4AAOSw49BehKul

Da se jich najit dost. Ja to bral od vice prodejcu a vzdy to bylo vymontovane z neceho a byly to originaly.

Cena je sice o 100% vic nez byla pred rokem ale porad dobra. Novy podobny tranzistor stoji pres 1500kc/ks.
Návrat nahoru
Zobrazit informace o autorovi Odeslat soukromou zprávu
Zobrazit příspěvky z předchozích:   
Přidat nové téma   Zaslat odpověď       Obsah fóra Diskuzní fórum Elektro Bastlírny -> Řešení problémů s různými konstrukcemi Časy uváděny v GMT + 1 hodina
Jdi na stránku 1, 2  Další
Strana 1 z 2

 
Přejdi na:  
Nemůžete odesílat nové téma do tohoto fóra.
Nemůžete odpovídat na témata v tomto fóru.
Nemůžete upravovat své příspěvky v tomto fóru.
Nemůžete mazat své příspěvky v tomto fóru.
Nemůžete hlasovat v tomto fóru.
Nemůžete připojovat soubory k příspěvkům
Můžete stahovat a prohlížet přiložené soubory

Powered by phpBB © 2001, 2005 phpBB Group
Forums ©
Nuke - Elektro Bastlirna

Informace na portálu Elektro bastlírny jsou prezentovány za účelem vzdělání čtenářů a rozšíření zájmu o elektroniku. Autoři článků na serveru neberou žádnou zodpovědnost za škody vzniklé těmito zapojeními. Rovněž neberou žádnou odpovědnost za případnou újmu na zdraví vzniklou úrazem elektrickým proudem. Autoři a správci těchto stránek nepřejímají záruku za správnost zveřejněných materiálů. Předkládané informace a zapojení jsou zveřejněny bez ohledu na případné patenty třetích osob. Nároky na odškodnění na základě změn, chyb nebo vynechání jsou zásadně vyloučeny. Všechny registrované nebo jiné obchodní známky zde použité jsou majetkem jejich vlastníků. Uvedením nejsou zpochybněna z toho vyplývající vlastnická práva. Použití konstrukcí v rozporu se zákonem je přísně zakázáno. Vzhledem k tomu, že původ předkládaných materiálů nelze žádným způsobem dohledat, nelze je použít pro komerční účely! Tento nekomerční server nemá z uvedených zapojení či konstrukcí žádný zisk. Nezodpovídáme za pravost předkládaných materiálů třetími osobami a jejich původ. V případě, že zjistíte porušení autorského práva či jiné nesrovnalosti, kontaktujte administrátory na diskuzním fóru EB.


PHP-Nuke Copyright © 2005 by Francisco Burzi. This is free software, and you may redistribute it under the GPL. PHP-Nuke comes with absolutely no warranty, for details, see the license.
Čas potřebný ke zpracování stránky 0.16 sekund