Vítejte na Elektro Bastlírn?
Nuke - Elektro Bastlirna
  Vytvořit účet Hlavní · Fórum · DDump · Profil · Zprávy · Hledat na fóru · Příspěvky na provoz EB

Vlákno na téma KORONAVIRUS - nutná registrace


Nuke - Elektro Bastlirna: Diskuzní fórum

 FAQFAQ   HledatHledat   Uživatelské skupinyUživatelské skupiny   ProfilProfil   Soukromé zprávySoukromé zprávy   PřihlášeníPřihlášení 

Zesilovač s malým zkreslením
Jdi na stránku 1, 2, 3, 4, 5, 6, 7, 8, 9  Další
 
Přidat nové téma   Zaslat odpověď       Obsah fóra Diskuzní fórum Elektro Bastlírny -> Teorie
Zobrazit předchozí téma :: Zobrazit následující téma  
Autor Zpráva
danhard



Založen: Mar 05, 2007
Příspěvky: 6461
Bydliště: Jesenice u Prahy

PříspěvekZaslal: čt červen 23 2022, 20:59    Předmět: Zesilovač s malým zkreslením Citovat

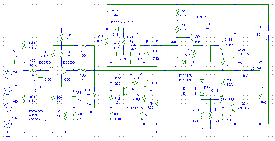
Na slovanetu jsem uveřejnil schema zesilovače, který jsem navrhl, ale asi o to nemají velký zájem.
Tak kdyby to někoho zajímalo.
Teoreticky je zkreslení -140dB.



homeless quasi.jpg
 Komentář:
 Velikost:  285.39 kB
 Zobrazeno:  968 krát

homeless quasi.jpg


Návrat nahoru
Zobrazit informace o autorovi Odeslat soukromou zprávu Odeslat e-mail
EKKAR



Založen: Mar 16, 2005
Příspěvky: 34805
Bydliště: Česká Třebová, JN89FW21

PříspěvekZaslal: čt červen 23 2022, 21:20    Předmět: Citovat

Jsou ty 2N a 2SA/2SC dostupný? Jinak jestli dobře počítám, máš to navržený na cca 90W při daným Unap, pokud bude dostatečně tvrdý. Ty 503 v koncích to dají, o těch nepochybuju, stačí je jen trošku probrat na závěr, aby se neosadily vysloveně šajzový kusy a bude to šlapat ...
_________________
Nasliněný prst na svorkovnici domovního rozvaděče: Jó, paninko, máte tam ty Voltíky všecky...
A kutilmile - nelituju tě Mr. Green Mr. Green !!!
Návrat nahoru
Zobrazit informace o autorovi Odeslat soukromou zprávu Odeslat e-mail
Michal22



Založen: Mar 28, 2012
Příspěvky: 8211
Bydliště: Brno

PříspěvekZaslal: čt červen 23 2022, 22:12    Předmět: Citovat

Kondenzátor C39 - ta hodnota ve schematu je reálná, nebo je tam chyba v jednotkách?
S podobnými hodnotami kondenzátorů se potkávám v pásmu kolem 4 - 6 GHz, ale tady mě to přijde trochu exotické.
A C50 má být svitek, nebo by stačil MLCC?

Tak C50 odvolávám, až teď jsem si všiml že není polarita vyznačena u žádného C, čili tam asi může být klasický elektrolyt (jako v běžném boostrapu).

_________________
Civilizace založená na oboustranné lepící pásce nemůže dobře skončit...
I kdyby se z tebe jednou stal král, neodsuzuj lidi, kteří ti nebudou provolávat slávu- raději se zeptej sám sebe, proč tomu tak není...
Návrat nahoru
Zobrazit informace o autorovi Odeslat soukromou zprávu Odeslat e-mail
EKKAR



Založen: Mar 16, 2005
Příspěvky: 34805
Bydliště: Česká Třebová, JN89FW21

PříspěvekZaslal: čt červen 23 2022, 23:24    Předmět: Citovat

Podobný "takykapacity" jsem viděl dělat ze dvou cca 2cm dlouhejch izolovanejch drátů, který se jedním koncem zapájejí do DPS, dráty se stáhnou k sobě a lehce se zkroutí - kapacita se pak finálně nastavuje štípačkama a definitvní nastavení se zajistí zakápnutím lepidlem, barvou nebo smršťovačkou ... V jednom US blázinci jsem zas viděl podobnou kapacitu realizovanou ve formě jedný elektrody tvaru pásku na DPS, uzavřenýho do "účka" opačný elektrody - kapacitu tvořila vzájemná kapacita těch plošek a "trimovala se" odškrábnutím kousku cestičky ...
_________________
Nasliněný prst na svorkovnici domovního rozvaděče: Jó, paninko, máte tam ty Voltíky všecky...
A kutilmile - nelituju tě Mr. Green Mr. Green !!!
Návrat nahoru
Zobrazit informace o autorovi Odeslat soukromou zprávu Odeslat e-mail
danhard



Založen: Mar 05, 2007
Příspěvky: 6461
Bydliště: Jesenice u Prahy

PříspěvekZaslal: pá červen 24 2022, 5:58    Předmět: Citovat

C39 je parazitní kapacita v reálu, která by měla být co nejmenší.
Malé měřitelné zkreslení je dané velkou rezervou zisku ve zpětné vazbě v celém audiopásmu.
To zajišťuje třípolová kompenzace.
Samotný koncový stupeň je schválně to nejhorší, co může být - kvazikomplementár v tvrdém B-čku s 50 let starými konci.
Přechodové zkreslení tam samozřejmě je, ale zpětná vazba ho opraví tak, že není slyšitelné ani měřitelné v audiopásmu.
Amplituda na výstupu je 28V, 100W do 4R a úbytek k napájení je pod 2V.
Na budičích v konci nezáleží, když tam budou přiměřené, je to schema ze simulace, něco jsem tam dát musel.
Návrat nahoru
Zobrazit informace o autorovi Odeslat soukromou zprávu Odeslat e-mail
Yenyk



Založen: May 29, 2022
Příspěvky: 37

PříspěvekZaslal: pá červen 24 2022, 6:40    Předmět: Citovat

Omlouvám se za nepatřičný dotaz, ale kdo se nezeptá, neví - jaké zkreslení se udává v dB?
Návrat nahoru
Zobrazit informace o autorovi Odeslat soukromou zprávu
EKKAR



Založen: Mar 16, 2005
Příspěvky: 34805
Bydliště: Česká Třebová, JN89FW21

PříspěvekZaslal: pá červen 24 2022, 6:50    Předmět: Citovat

No já jsem si tak nějak říkal, co tě to napadlo cpát tam kvazoš a ještě ke všemu unipolárně napájenej ... Říkám si "von nám ten dědek Danhardů na starý kolena fakt senilní, nacpat dneska na 100W konec takovouhle koncepci, no ale nějak hrát to bude ..."

Akorát si nejsem úplně 100% jistej, co ta generální zpětná vazba ve spojení s tou tvojí kompenzací udělá s fázovou chárou v celým přenosovým pásmu. Nezbyde nic jinýho, než vzít kus cuprextitu, navrhnout desku, postavit a v reálu to oměřit - a taky samozřejmě poslechnout, co na to řekne ušometrika ...

_________________
Nasliněný prst na svorkovnici domovního rozvaděče: Jó, paninko, máte tam ty Voltíky všecky...
A kutilmile - nelituju tě Mr. Green Mr. Green !!!
Návrat nahoru
Zobrazit informace o autorovi Odeslat soukromou zprávu Odeslat e-mail
danhard



Založen: Mar 05, 2007
Příspěvky: 6461
Bydliště: Jesenice u Prahy

PříspěvekZaslal: pá červen 24 2022, 7:55    Předmět: Citovat

Zkreslení v dB je bráno jako odstup rušivých složek od základního signálu.
Třeba na grafu je základní signál pro intermodulační zkreslení, 10V sinus 19kHz a 20kHz, žlutá je harmonická analýza na výstupu, modrá je buzení koncového stupně, kde je vidět zkreslení vlastního konce.
Poměr těch amplitud ukazuje, jak to opraví zpětná vazba a to přímo závisí na rezervě zesílení ve zpětné vazbě.
Pro audiozesilovač nás zajímá jen slyšitelné zkreslení, tedy bohatě se šířkou pásma do 30kHz.



bezdomovec 3PC,TPC+TMC out buf.png
 Komentář:
 Velikost:  14.08 kB
 Zobrazeno:  296 krát

bezdomovec 3PC,TPC+TMC out buf.png


Návrat nahoru
Zobrazit informace o autorovi Odeslat soukromou zprávu Odeslat e-mail
Yenyk



Založen: May 29, 2022
Příspěvky: 37

PříspěvekZaslal: pá červen 24 2022, 8:22    Předmět: Citovat

Jo, díky, to dává smysl.
Jen si pod tím nedokážu nic moc představit, zatímco pod zkreslením sinusovky ano. Existuje nějaký přepočet? Např. 1% zkreslení je kolik dB?
A ještě jedna věc - jak se při měření pozná odstup od signálu způsobený zkreslením a jiným rušením - myslím při měření?
I když vlastně rušivý signál se na zkresloměru taky musí nějak projevit, takže to je asi ok.
Návrat nahoru
Zobrazit informace o autorovi Odeslat soukromou zprávu
makak



Založen: Jul 28, 2019
Příspěvky: 637

PříspěvekZaslal: pá červen 24 2022, 10:20    Předmět: Citovat

Slovanet je v ha...zlu, protože nikdo nemaže a neblokuje spam, takže na jeden technickej příspěvek je tam padesát reklamních spamů. Nikoho to už nebaví a dost se děsím okamžiku, až to někdo celý smázne, protože za ty roky je tam v předchozích debatách neskutečné množství kvalitních informací.

Bastlírna funguje dobře, ale netuším, kolik se tu najde hifistů, kteří by řešili THD -140 dB.

A nakonec největší problém je možný rozdíl mezi simulací a reálnou konstrukcí na plošňáku, protože není nikdo, kdo by to odbastlil.
Ten, který by to uměl nejlíp, to z neznámého důvodu neplánuje.

Yenyk: zkresloměr pracuje na principu spektrální analýzy, takže vidíš, co je druhá harmonická, co třetí atd. Když tam vlítne rušení, vidíš na jakém kmitočtu. Šum je rozprostřený po celém pásmu, takže je v záznamu jakýmsi matematickým principem potlačený (detaily fakt nejsou triviální).

A ještě něco, to schéma je nepochybně geniální, stejně, jako jeho autor (zcela bez ironie !) Ale pro méně geniální, mezi které se počítám, bez pracného překreslení do snesitelné podoby, je naprosto nečitelné a nesrozumitelné.
Návrat nahoru
Zobrazit informace o autorovi Odeslat soukromou zprávu
danhard



Založen: Mar 05, 2007
Příspěvky: 6461
Bydliště: Jesenice u Prahy

PříspěvekZaslal: pá červen 24 2022, 11:59    Předmět: Citovat

Je to logicky i opticky rozděleno na vstup, VAS, buffer a konec.
Jsou tam reálný hodnoty kondenzátorů.

Nevím, co bych pro to víc udělal Very Happy
Návrat nahoru
Zobrazit informace o autorovi Odeslat soukromou zprávu Odeslat e-mail
tititi



Založen: Feb 13, 2020
Příspěvky: 1

PříspěvekZaslal: pá červen 24 2022, 12:28    Předmět: Citovat

R111 a R117 majú byť zapojené paralelne?
Návrat nahoru
Zobrazit informace o autorovi Odeslat soukromou zprávu
danhard



Založen: Mar 05, 2007
Příspěvky: 6461
Bydliště: Jesenice u Prahy

PříspěvekZaslal: pá červen 24 2022, 14:06    Předmět: Citovat

Ano, to je aby se daly použít stejné odpory velikosti 0207, je tam ta hodnota použitá vícekrát.
Je na nich dohromady asi 0,5W.
Návrat nahoru
Zobrazit informace o autorovi Odeslat soukromou zprávu Odeslat e-mail
EKKAR



Založen: Mar 16, 2005
Příspěvky: 34805
Bydliště: Česká Třebová, JN89FW21

PříspěvekZaslal: pá červen 24 2022, 17:57    Předmět: Citovat

makak napsal(a):
...
Bastlírna funguje dobře, ale netuším, kolik se tu najde hifistů, kteří by řešili THD -140 dB.
...
Uvědom si, že to na obrázku je jen koncák. Abys moh něco poslouchat, musíš zapojit nějakej vstupní preamp, korekčák, někdy i distribuční stupeň a až pak konec. A každej z těch "bloků" vnáší do finálního průběhu svoje zkreslení a svůj šum. Když radikálně omezíš tyhle nežádoucí jevy i byť jen u jednoho z nich, bude to určitě poslechově rozlišitelný - a tím i pozitivně vnímaný.
_________________
Nasliněný prst na svorkovnici domovního rozvaděče: Jó, paninko, máte tam ty Voltíky všecky...
A kutilmile - nelituju tě Mr. Green Mr. Green !!!
Návrat nahoru
Zobrazit informace o autorovi Odeslat soukromou zprávu Odeslat e-mail
makak



Založen: Jul 28, 2019
Příspěvky: 637

PříspěvekZaslal: pá červen 24 2022, 19:26    Předmět: Citovat

Signálový obvody by měly bejt s dnešníma operákama celkem zvládnutelný. Koncák je větší oříšek, ale ať dělám, co dělám, nepřišel jsem na to, jak z tý simulace vytáhnout dráty k reprákům.
Návrat nahoru
Zobrazit informace o autorovi Odeslat soukromou zprávu
Zobrazit příspěvky z předchozích:   
Přidat nové téma   Zaslat odpověď       Obsah fóra Diskuzní fórum Elektro Bastlírny -> Teorie Časy uváděny v GMT + 1 hodina
Jdi na stránku 1, 2, 3, 4, 5, 6, 7, 8, 9  Další
Strana 1 z 9

 
Přejdi na:  
Nemůžete odesílat nové téma do tohoto fóra.
Nemůžete odpovídat na témata v tomto fóru.
Nemůžete upravovat své příspěvky v tomto fóru.
Nemůžete mazat své příspěvky v tomto fóru.
Nemůžete hlasovat v tomto fóru.
Nemůžete připojovat soubory k příspěvkům
Můžete stahovat a prohlížet přiložené soubory

Powered by phpBB © 2001, 2005 phpBB Group
Forums ©
Nuke - Elektro Bastlirna

Informace na portálu Elektro bastlírny jsou prezentovány za účelem vzdělání čtenářů a rozšíření zájmu o elektroniku. Autoři článků na serveru neberou žádnou zodpovědnost za škody vzniklé těmito zapojeními. Rovněž neberou žádnou odpovědnost za případnou újmu na zdraví vzniklou úrazem elektrickým proudem. Autoři a správci těchto stránek nepřejímají záruku za správnost zveřejněných materiálů. Předkládané informace a zapojení jsou zveřejněny bez ohledu na případné patenty třetích osob. Nároky na odškodnění na základě změn, chyb nebo vynechání jsou zásadně vyloučeny. Všechny registrované nebo jiné obchodní známky zde použité jsou majetkem jejich vlastníků. Uvedením nejsou zpochybněna z toho vyplývající vlastnická práva. Použití konstrukcí v rozporu se zákonem je přísně zakázáno. Vzhledem k tomu, že původ předkládaných materiálů nelze žádným způsobem dohledat, nelze je použít pro komerční účely! Tento nekomerční server nemá z uvedených zapojení či konstrukcí žádný zisk. Nezodpovídáme za pravost předkládaných materiálů třetími osobami a jejich původ. V případě, že zjistíte porušení autorského práva či jiné nesrovnalosti, kontaktujte administrátory na diskuzním fóru EB.


PHP-Nuke Copyright © 2005 by Francisco Burzi. This is free software, and you may redistribute it under the GPL. PHP-Nuke comes with absolutely no warranty, for details, see the license.
Čas potřebný ke zpracování stránky 0.15 sekund