Vítejte na Elektro Bastlírn?
Nuke - Elektro Bastlirna
  Vytvořit účet
Hlavní · Fórum · DDump · Profil · Zprávy · Hledat na fóru


Nuke - Elektro Bastlirna: Diskuzní fórum

 FAQFAQ   HledatHledat   Uživatelské skupinyUživatelské skupiny   ProfilProfil   Soukromé zprávySoukromé zprávy   PřihlášeníPřihlášení 

Tlumivka v operačním zesilovači
Jdi na stránku 1, 2  Další
 
Přidat nové téma   Zaslat odpověď       Obsah fóra Diskuzní fórum Elektro Bastlírny -> Teorie
Zobrazit předchozí téma :: Zobrazit následující téma  
Autor Zpráva
Lojza1



Založen: Nov 23, 2021
Příspěvky: 508
Bydliště: Uh. Hradiště

PříspěvekZaslal: čt únor 17 2022, 22:05    Předmět: Tlumivka v operačním zesilovači Citovat

Před rokem jsem hledal dobré řešení precizního operačního zesilovače s NPN diferenciálními páry KC812 a pod. Pro zachování stability, rychlosti přeběhu a současně potlačení šumu druhého diferenciálního páru v kaskádě se mi jako logické jevilo mezi jeho emitory včlenit symetrickou tlumivku. Praktická realizace je na toroidním jádře T10 Pramet H60. V jedné vrstvě dvě shodná vinutí vedle sebe, podložená dielektrickými vrstvami lepicí pásky P31. Je to tedy tlumivka bez vzduchové mezery a s vyvedeným středem vinutí. Cílem bylo i omezit parazitní kapacity vinutí, ale obalení hotové tlumivky roztékavým silikonem S3782 se díky tlustšímu dielektrickému podkladu vinutí ukázalo jako přijatelné. Ty parazitní kapacity vinutí jsou důležité ve vztahu k parazitním kapacitám CB tranzistorů. Proto jsem je dal i do schématu zde, i když to nejsou samostatné kondenzátory. Mimochodem, pro kapacity mezi kolektory tranzistorů v KC812 a podobných monolitických je důležité napětí kolektorů vůči substrátu spojenému jen s kovovým pouzdrem, je to jako dvojice varikapů, na pouzdro má proto někdy smysl připájet sedmý vývod a připojit třeba přes rezistor vhodné napětí.
Výsledek funguje podle očekávání, z mého pohledu skvěle. Nesetkal jsem se s použitím tlumivky v operačním zesilovači nejspíš protože není běžné je stavět z diskrétních součástek. Pro splnění náročnějších požadavků může mít taková konstrukce opodstatnění. Nevím, jestli je v tom něco originálního. Spíš je to jen možná trochu neobvyklé. Zveřejňuji zde pro inspiraci. Ještě objasním, že řešení potlačuje zbytečný šum na horním konci frekvenčního rozsahu operačního zesilovače.
V případě zájmu uvedu nějaké podrobnosti o mé realizaci.



Tlumivka v operačním zesilovači.png
 Komentář:
 Velikost:  8.12 kB
 Zobrazeno:  220 krát

Tlumivka v operačním zesilovači.png


Návrat nahoru
Zobrazit informace o autorovi Odeslat soukromou zprávu
jjilek



Založen: Mar 29, 2009
Příspěvky: 4477
Bydliště: Olomouc

PříspěvekZaslal: pá únor 18 2022, 9:02    Předmět: Citovat

Chtělo by to výsledné řešení měřit. Frekvenční závislosti, vlastnosti při skokové změně vstupního napětí, závislost zesílení na frekvenci a pod. V kolektorech druhého stupně jsou zatlumené rezonanční LC obvody, které se nejspíše projeví na výsledné frekvenční závislosti.
V zapojení druhého stupně mi ale něco chybí.
Návrat nahoru
Zobrazit informace o autorovi Odeslat soukromou zprávu Odeslat e-mail Zobrazit autorovy WWW stránky
samec



Založen: Dec 19, 2017
Příspěvky: 6503

PříspěvekZaslal: pá únor 18 2022, 9:51    Předmět: Citovat

Šum je náhodný, takže je jedno, či sa spriemeruváva sčítaním, alebo odčítaním. Podľa mňa zbytočne zložité a frekvenčne závislé.
Návrat nahoru
Zobrazit informace o autorovi Odeslat soukromou zprávu
Lojza1



Založen: Nov 23, 2021
Příspěvky: 508
Bydliště: Uh. Hradiště

PříspěvekZaslal: pá únor 18 2022, 16:01    Předmět: Citovat

jjilek:
Tak jistě, operační zesilovač je jako celek vyladěný pro určené použití podle pozorované přechodové odezvy. Ta je ve výsledku nad očekávání krásná, bez fázového zkreslení, s přiměřenou strmostí hrany bez překmitu či zbytečného zaoblení, s přiměřeným zpožděním za vstupní hranou. Zadání je specifické, zesilovač má proudový výstup do dominantně kapacitní zátěže. Je to modulační zesilovač pro VCO s varikapem. Proto ostatně uvnitř není kompenzační kondenzátor, na jaký jsme zvyklí u monolitických OZ. Nastavení přesné výstupní odezvy na vstupní hranu je choulostivé a velký vliv na jeho stálost má i vhodné zapojení zmíněného sedmého vývodu tranzistorového páru. Pro tak dobrou odezvu je i vnesena specifická frekvenční závislost pro horní konec pásma do zpětnovazebního napěťového děliče. To ale souvisí i s tím, že kapacitní zátěž je k výstupu zesilovače a za vstup zpětné vazby připojena přes dolnofrekvenční LC filtr vyššího řádu a odezva se pozoruje až na tom "zatěžovacím" kondenzátoru. Fázový posuv v rozpojené smyčce zpětné vazby a s připojenou zátěží se zjednodušeně řečeno střídá ve směřování mezi 90 st. a 180 st., tedy kolísá kolem cca 135 st. Je to kompromis mezi dobrou stabilitou v uzavřené smyčce, rychlostí ustálení hodnoty na výstupu a rychlostí přeběhu při nižších frekvencích, která je nakonec do kapacitní zátěže omezena rozsahem výstupního proudu. Vhodně včleněnými diodami je zabráněno integraci vstupního diferenciálního napětí jednotlivých stupňů kaskády při stavu limitace v následujících stupních, proto je např. opuštění limitované rychlosti přeběhu měkké, bez typického překmitu. V reakci výše zmíněné zatlumení rezonančního LC mi nepřipadá jako výstižný popis. Resp. zatlumení je tak velké, že nemá smysl mluvit o rezonanci, o komplexně sdružených kořenech atd. Pro nejvyšší frekvence se uplatňuje parazitní kapacita tlumivky, která, jak jsem naznačil, je v nějakém poměru k parazitním kapacitám vneseným mezi báze druhého diferenciálního páru. V té oblasti je proud kolektorů druhého páru frekvenčně zhruba nezávislý na napětí mezi bázemi prvního páru. Na horním konci frekvenčního pásma se ale kromě charakteru zátěže projeví i fázový posuv jiných stupňů zesilovače, proto je proporcionální charakter zesílení na horním konci pásma v tomto stupni vhodný. Poměr kapacit nastavuje zesílení tak, aby se v celém rozsahu vstupního diferenciálního napětí zesilovače ještě významně neuplatnila nelinearita resp. limitace druhého stupně. Při poklesu frekvence se postupně uplatní nejprve rezistory mezi emitory druhého páru a frekvenční charakteristika této části kaskády zde proto potom směřuje k integrační, k c/p. Následně, s dalším poklesem frekvence, nad parazitními kapacitami mezi bázemi druhého tranzistorového páru převáží rezistory v kolektorech prvního páru a charakteristika se ve směřování vrací k proporcionální. Následně nad rezistory v emitorech druhého páru převáží indukčnost tlumivky a charakteristika opět směřuje k integrační, aby nakonec převládl diferenciální odpor emitorů druhého páru (částečně i spolu s výstupním odporem prvního stupně). Frekvenční charakteristika této části zesilovače tak končí opět jako proporcionální, již s výsledným a dosti velkým zesílením pro stejnosměrná napětí.


Naposledy upravil Lojza1 dne pá únor 18 2022, 16:03, celkově upraveno 1 krát.
Návrat nahoru
Zobrazit informace o autorovi Odeslat soukromou zprávu
Lojza1



Založen: Nov 23, 2021
Příspěvky: 508
Bydliště: Uh. Hradiště

PříspěvekZaslal: pá únor 18 2022, 16:02    Předmět: Citovat

samec napsal(a):
Šum je náhodný, takže je jedno, či sa spriemeruváva sčítaním, alebo odčítaním. Podľa mňa zbytočne zložité a frekvenčne závislé.


Doporučuji si tuto oblast trochu nastudovat a promyslet. Totiž, výkony vzájemně nekorelovaných šumů se nějak sčítají atd.
Návrat nahoru
Zobrazit informace o autorovi Odeslat soukromou zprávu
Cust



Založen: Jan 17, 2007
Příspěvky: 7344
Bydliště: Milotice u Kyjova

PříspěvekZaslal: čt březen 10 2022, 21:03    Předmět: Citovat

Pokud je šum statistický nezávislý, je jedno jestli ho sčítáš nebo odčítáš. Pokud sečteš nebo odečteš dva nezávislé šumy se stejnou hustotou dostaneš výsledný šum = původní šum / odmocnina že dvou. Tedy sečtením čtyř "stejných nezávislých šumu" dostaneš výsledný šum poloviční než byl jeden původní.
Prakticky: pokud chceš udělat zařízení s polovičním šumem, stačí místo jednoho vstupního tranzistoru dát 4 paralelně a jejich výstupy sečíst.
Návrat nahoru
Zobrazit informace o autorovi Odeslat soukromou zprávu Odeslat e-mail
Lojza1



Založen: Nov 23, 2021
Příspěvky: 508
Bydliště: Uh. Hradiště

PříspěvekZaslal: čt březen 10 2022, 21:46    Předmět: Citovat

Co napsal Samec vyznívá tak nekompetentně, že je těžko hádat, co vlastně mínil. Tak jako tak je to od věci.
Se znaménky resp. s fázemi nekorelovaných šumů při jejich skládání je to jasné, ale k tématu výše to nemá vztah. V tom smyslu, že se tam takové šumy skládají a jejich fázemi se text nezabývá.
Pokud by se jednalo třeba o skládání šumových proudů z proudových zdrojů spojených do výsledného proudu, tak s poznámkou od Cust o čtyřech proudech souhlasím, ale jakkoliv je dobré o něčem takovém vědět a k mému textu to má nějaký vztah, podotýkám, že to s ním není v rozporu.
Poznámka o čtyřech tranzistorech paralelně se dá přibližně upravit na jediný tranzistor se čtyřnásobným emitorovým proudem. Tak jako tak, pokud by báze tranzistoru byla připojena k nulové impedanci, bude zdrojem tepelného šumu v nějakém zjednodušení diferenciální odpor emitoru a ten je nepřímo úměrný emitorovému proudu. Pokud bude proud emitorem čtyřnásobný, bude efektivní hodnota šumového proudu dvojnásobná. Strmost tranzistoru bude čtyřnásobná. Odstup užitečného signálu od šumu bude tedy dvojnásobný. To by sice bylo pěkné, ale je tam ten předpoklad nulové impedance zdrojů napětí na bázích. Spolu s šumovým přizpůsobením vstupní impedance ani stejnosměrná složka vstupního proudu neumožňuje zvolit proudový zdroj pro emitory prvního diferenciálního páru libovolně silný.
Smysl té tlumivky ve vztahu k šumu je jiný a asi ne tak snadno pochopitelný, jak jsem předpokládal. Mám se o tom nějak podrobněji rozepsat? Totiž, pak by bylo třeba to porovnat s jinými možnostmi řešení zesilovače. Ať někdo nějaké navrhne, pokud si myslí, že je aspoň stejně dobré. Ať mám co vyvracet. Takto naslepo se mi do toho moc nechce.
Návrat nahoru
Zobrazit informace o autorovi Odeslat soukromou zprávu
Cust



Založen: Jan 17, 2007
Příspěvky: 7344
Bydliště: Milotice u Kyjova

PříspěvekZaslal: so březen 12 2022, 5:18    Předmět: Citovat

Ne, stačí sem dát obrázek Bodeho charakteristiky a odezvu na jednotkový skok, pokud tedy chceš abychom věděli jak se to chová...
Návrat nahoru
Zobrazit informace o autorovi Odeslat soukromou zprávu Odeslat e-mail
Lojza1



Založen: Nov 23, 2021
Příspěvky: 508
Bydliště: Uh. Hradiště

PříspěvekZaslal: so březen 12 2022, 13:31    Předmět: Citovat

Cust napsal(a):
Ne, stačí sem dát obrázek Bodeho charakteristiky a odezvu na jednotkový skok, pokud tedy chceš abychom věděli jak se to chová...


To jsou ale požadavky ke konkrétní realizaci a jen málo souvisejí s použitím tlumivky. Ta má kromě stability primárně vztah k šumu a k rychlosti přeběhu, jak jsem napsal už v prvním popisu. Bodeho a současně přechodovou charakteristiku by bylo možno napodobit i bez tlumivky se zhoršením jiných vlastností. Přechodová charakteristika v rozsahu linearity zesilovače popisuje chování dostatečně, aby bylo nadbytečné dokumentovat chování ve frekvenční doméně.
Pokud je tedy zájem o konkrétní realizaci modulačního zesilovače, našel jsem mezi fotodokumentací vývoje jen oscilogram s odezvou na obdélníkový signál, který zahrnuje celou kaskádu celků od modulačního symetrického vstupu až k blokovacímu kondenzátoru u varikapu. Parametry oscilogramu jsem musel určit zpětně. Vypadá to na 200 ns / dílek a pro výstup na 50 mV / dílek včetně sondy 1:10. Budu psát po paměti, snad se nespletu. K dynamickým vlastnostem, pokud to má dát přínosnější informaci, doplním, že zdroj proudu pro emitory vstupního diferenciálního páru tranzistorů je 40 uA s teplotní závislostí stabilizující strmost tohoto stupně (pro druhý stupeň je zdroj 80 uA). Zpětná vazba nastavuje napěťové zesílení na +5,5 s výstupním rozsahem 0 - 28 V. Výstupní napětí je za LC filtrem vyššího řádu odečítáno na blokovacím kondenzátoru 2 nF v LC rezonátoru s varikapem.
Na obou vstupech jsou jednoduché pasivní RLC filtry, které při zdroji signálu cca 50 - 75 Ohm vytvářejí viditelnou vlnku za hranou, při vyšší impedanci vlnka mizí a hrana se přiměřeně protáhne. Odezva tohoto pasivního filtru je dominantním zdrojem fázových nedokonalostí. Za filtrem je symetrizační zesilovač se dvěma zesilovači RFT B080D, potenciometr a dvoustupňový atenuátor s dvěma včleněnými napěťovými sledovači z TL082, modulační zesilovač a LC filtr. Omezená šířka pásma modulačního zesilovače potlačuje konce pásem ostatních stupňů kaskády, proto se nedokonalosti jejich charakteristik projevují omezeněji.
Oscilogram je třeba brát jako starší a už možná neaktuální pracovní dokument k rozestavěnému přístroji, jehož vývoj ještě není dokončen. U vstupních RLC filtrů jsem s ohledem na dosažené vlastnosti modulačního zesilovače trochu zvýšil mezní frekvenci s upravil tlumení. Když nad tím teď uvažuji, tak ten oscilogram nejspíš vystihuje stav před úpravou. Novější nemám a vše je teď rozpojené a uklizené.



P1160134r.JPG
 Komentář:
 Velikost:  29.71 kB
 Zobrazeno:  224 krát

P1160134r.JPG


Návrat nahoru
Zobrazit informace o autorovi Odeslat soukromou zprávu
Lojza1



Založen: Nov 23, 2021
Příspěvky: 508
Bydliště: Uh. Hradiště

PříspěvekZaslal: st březen 16 2022, 14:54    Předmět: Citovat

Mimochodem k požadavku na charakteristiky ve vtahu ke skutečnému tématu, tedy ke tlumivce:
Dejme tomu, že bychom z náhradního schématu tlumivku vypustili. Zbyla by v něm mezi emitory dvojice rezistorů a třeba jediný kondenzátor zapojený mezi emitory. Pro horní stranu frekvenčního pásma by se toho pochopitelně moc nezměnilo. Přechodová charakteristika by při odpovídajících hodnotách součástek vypadala víceméně stejně. Ani na rychlost přeběhu by to nemělo praktický vliv. Pokud pomineme zde jistě nevýznamný Barkhausenův efekt, ani šumové vlastnosti to nepoznamená.
A přitom je na první pohled jasné, že je něco divně a ano, je to opravdu špatně, pokud jsme chtěli vyrobit kvalitní operační zesilovač. U takového požadujeme pro dolní konec pásma včetně stejnosměrné složky vysoké zesílení, malý vstupní offset a co nejmenší drift. Tady by ta tlumivka chyběla a proto tam také je. Zesílení na dolním konci pásma by bylo možno nahradit třeba dalším přidaným stupněm kaskády se specifickou charakteristikou, ale při zhoršení výsledných dynamických vlastností. Offset a drift by stále ještě při odpovídající pečlivosti výroby mohly být způsobeny převážně prvním stupněm zesilovače, ale nežádoucí vliv druhého stupně by se řádově zvýšil. Jsou i jiné komplikované a v něčem méně dokonalé možnosti. U zesilovače z diskrétních součástek je toroidní tlumivka možná pracnějším, ale lepším řešením.
Tím jsem pro porovnání uvedl jednu z konkurenčních variant. Původně jsem to nechtěl dělat sám od sebe, ale požadavek na charakteristiky mne k této určité možnosti inspiroval.
Návrat nahoru
Zobrazit informace o autorovi Odeslat soukromou zprávu
Cust



Založen: Jan 17, 2007
Příspěvky: 7344
Bydliště: Milotice u Kyjova

PříspěvekZaslal: st březen 16 2022, 16:52    Předmět: Citovat

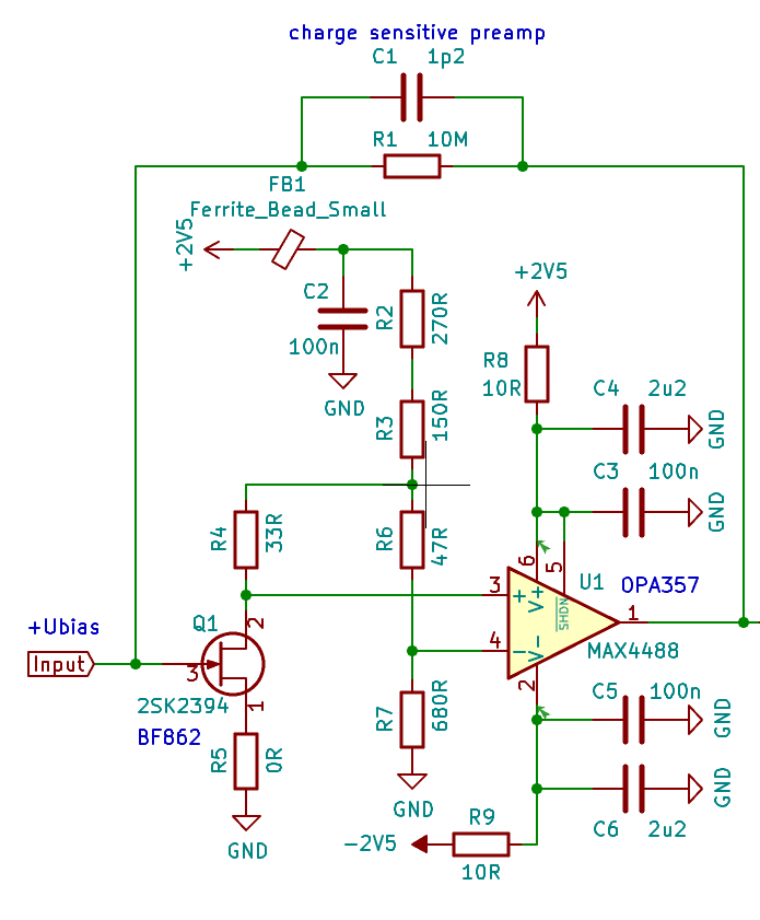
No, jsi schopen realizovat transimpedanční OZ šířkou pásma cca 2 kHz až 30 MHz. Rychlost přeběhu cca 30 V/us. Jde mi o ultra low noise aplikaci.

Momentálně to mám řešeno tak, jak je uvedeno na obrázku...



preamp.png
 Komentář:
 Velikost:  30.42 kB
 Zobrazeno:  207 krát

preamp.png


Návrat nahoru
Zobrazit informace o autorovi Odeslat soukromou zprávu Odeslat e-mail
samec



Založen: Dec 19, 2017
Příspěvky: 6503

PříspěvekZaslal: st březen 16 2022, 17:24    Předmět: Citovat

Akože odpor má tepelný šum a indukčnosť nemá tepelný šum? Či v čom má byť podstata tej dvojitej tlmivky? Keď sa bavíme bez vzorcov a nameraných hodnôt, tak ja mám z toho pocit, že potlačenie šumu tou tlmivkou je len v dôsledku obmedzenia frekvenčného pásma spolu aj s užitočným signálom, ako by sa to dosiahlo aj akýmkoľvek iným filtrom s rovnakou frekvenčnou závislosťou.

EDIT:
A ešte k náhrednej schéme, prirodzenejšie mi príde zakresliť odpor tlmivky v sérii s indukčnosťou. Paralelná náhrada platí len pre jednu frekvenciu. Jedine, že by sa v nejakom frekvenčnom pásme viac uplatňoval odpor parazitnej kapacity... Ale to by úplne menilo podstatu celej témy.


Naposledy upravil samec dne st březen 16 2022, 18:03, celkově upraveno 3 krát.
Návrat nahoru
Zobrazit informace o autorovi Odeslat soukromou zprávu
Lojza1



Založen: Nov 23, 2021
Příspěvky: 508
Bydliště: Uh. Hradiště

PříspěvekZaslal: st březen 16 2022, 17:37    Předmět: Citovat

Cust: Nejsem si jistý, jestli to je sdělení nebo dotaz. Podle toho bych nad tím dál přemýšlel. Zatím mi uniká souvislost s tématem tlumivky, ale třeba mi to dojde.

Koukám teď na schéma, ale nevím, co bych k tomu řekl a co se ode mne vlastně očekává. Nevím, k čemu to slouží. Předpokládám, že to v této podobě funguje. Pro vyšší frekvence bývají monolitické integrované obvody výhodnější díky krátkým propojením součástek a zde i díky MOS tranzistorům s obdobnými individuálními vlastnostmi a blízkými pracovními teplotami. Jistě je významný i vhodný návrh plošného spoje a vhodná volba pouzder součástek. Předpokládám, že vstupní JFET je použit pro zmenšení šumu a neurčitý offset není podstatnou nevýhodou. Předpokládám možné problémy se stabilitou zapojení, ale asi je to takto v přijatelně funkčním stavu.


Naposledy upravil Lojza1 dne čt březen 17 2022, 13:08, celkově upraveno 1 krát.
Návrat nahoru
Zobrazit informace o autorovi Odeslat soukromou zprávu
Lojza1



Založen: Nov 23, 2021
Příspěvky: 508
Bydliště: Uh. Hradiště

PříspěvekZaslal: st březen 16 2022, 18:14    Předmět: Citovat

samec:
Induktor není zdrojem tepelného šumu. Na rozdíl od rezistoru. Ani kapacitor není zdrojem tepelného šumu. Reálná tlumivka má nějakou kvalitu, ale to už je asi mimo dotaz a zde je paralelně k tlumivce rezistor, který tu kvalitu dominantně omezuje. Souvisí to s přeměnou energie na teplo. Kapacitor i induktor energii pouze akumulují.
Při použití tlumivky naprosto nešlo o omezení pásma zesilovače. To by se dalo ostatně udělat i lépe, ale nebylo to cílem. Naopak, cílem bylo dosáhnout co nejrychlejšího ustálení v přechodové charakteristice, pokud možno bez překmitu (odlehlost od pásma VCO je tak jako tak vyhovující).
Z mých předchozích příspěvků vyplývá, že úkolem tlumivky je zajistit na nízkých frekvencích nízkou až nulovou impedanci mezi emitory tranzistorů druhého stupně. Tím zajistit maximální dosažitelnou strmost druhého stupně a odstranit vliv rezistorů na jeho offset. Doporučuji použít jednu jednovrstvou toroidní tlumivku s vyvedeným středem vinutí.
Zároveň i pro vhodné chování na horním konci pásma je mezi emitory vložena impedance podle náhradního schématu. Vztah vložených rezistorů a kondenzátorů k šumu je současně vztahem k rychlosti přeběhu. Jde o to, aby rozkmit v limitech prvního stupně byl na horním konci pásma pokryt dobrou linearitou druhého stupně, zároveň aby byl lineární rozsah druhého stupně dobře využit, aby užitečný signál měl co největší odstup od šumového proudu vznikajícího ve druhém stupni. Přitom proudový zdroj pro druhý stupeň berme jako předem zadaný.
V předcházejících textech jsem to už celkem podrobně popsal a vysvětlil. Snažím se dotazy zodpovídat tak široce, abych předem zodpověděl i možné související nejasnosti.
Návrat nahoru
Zobrazit informace o autorovi Odeslat soukromou zprávu
Lojza1



Založen: Nov 23, 2021
Příspěvky: 508
Bydliště: Uh. Hradiště

PříspěvekZaslal: st březen 16 2022, 18:19    Předmět: Citovat

k samec EDIT:
1. Ferit má nějaké ztráty vířivými proudy a hysterezí. Ty je vhodnější v náhradním schématu reprezentovat paralelním rezistorem.
2. V náhradním schématu jsou ale dominantní skutečné rezistory zapojené paralelně k tlumivce. Jejich význam pro frekvenční charakteristiku v otevřené smyčce jsem už popsal.
3. Odpor měděného drátu vinutí tlumivky je v porovnání s diferenciálním odporem emitorů druhého stupně celkem zanedbatelný.
Návrat nahoru
Zobrazit informace o autorovi Odeslat soukromou zprávu
Zobrazit příspěvky z předchozích:   
Přidat nové téma   Zaslat odpověď       Obsah fóra Diskuzní fórum Elektro Bastlírny -> Teorie Časy uváděny v GMT + 1 hodina
Jdi na stránku 1, 2  Další
Strana 1 z 2

 
Přejdi na:  
Nemůžete odesílat nové téma do tohoto fóra.
Nemůžete odpovídat na témata v tomto fóru.
Nemůžete upravovat své příspěvky v tomto fóru.
Nemůžete mazat své příspěvky v tomto fóru.
Nemůžete hlasovat v tomto fóru.
Nemůžete připojovat soubory k příspěvkům
Můžete stahovat a prohlížet přiložené soubory

Powered by phpBB © 2001, 2005 phpBB Group
Forums ©
Nuke - Elektro Bastlirna

Informace na portálu Elektro bastlírny jsou prezentovány za účelem vzdělání čtenářů a rozšíření zájmu o elektroniku. Autoři článků na serveru neberou žádnou zodpovědnost za škody vzniklé těmito zapojeními. Rovněž neberou žádnou odpovědnost za případnou újmu na zdraví vzniklou úrazem elektrickým proudem. Autoři a správci těchto stránek nepřejímají záruku za správnost zveřejněných materiálů. Předkládané informace a zapojení jsou zveřejněny bez ohledu na případné patenty třetích osob. Nároky na odškodnění na základě změn, chyb nebo vynechání jsou zásadně vyloučeny. Všechny registrované nebo jiné obchodní známky zde použité jsou majetkem jejich vlastníků. Uvedením nejsou zpochybněna z toho vyplývající vlastnická práva. Použití konstrukcí v rozporu se zákonem je přísně zakázáno. Vzhledem k tomu, že původ předkládaných materiálů nelze žádným způsobem dohledat, nelze je použít pro komerční účely! Tento nekomerční server nemá z uvedených zapojení či konstrukcí žádný zisk. Nezodpovídáme za pravost předkládaných materiálů třetími osobami a jejich původ. V případě, že zjistíte porušení autorského práva či jiné nesrovnalosti, kontaktujte administrátory na diskuzním fóru EB.


PHP-Nuke Copyright © 2005 by Francisco Burzi. This is free software, and you may redistribute it under the GPL. PHP-Nuke comes with absolutely no warranty, for details, see the license.
Čas potřebný ke zpracování stránky 0.21 sekund