Vítejte na Elektro Bastlírn?
Nuke - Elektro Bastlirna
  Vytvořit účet Hlavní · Fórum · DDump · Profil · Zprávy · Hledat na fóru · Příspěvky na provoz EB

Vlákno na téma KORONAVIRUS - nutná registrace


Nuke - Elektro Bastlirna: Diskuzní fórum

 FAQFAQ   HledatHledat   Uživatelské skupinyUživatelské skupiny   ProfilProfil   Soukromé zprávySoukromé zprávy   PřihlášeníPřihlášení 

Rail to rail konec na 12V (zamčeno)
Jdi na stránku Předchozí  1, 2, 3, ... 16, 17, 18  Další
 
Přidat nové téma   Toto téma je zamknuto, nemůžete zde přidávat odpovědi ani upravovat své příspěvky!       Obsah fóra Diskuzní fórum Elektro Bastlírny -> Zapojení ze šuplíku
Zobrazit předchozí téma :: Zobrazit následující téma  
Autor Zpráva
Hill
Administrátor


Založen: Sep 10, 2004
Příspěvky: 21012
Bydliště: Jičín, Český ráj

PříspěvekZaslal: út listopad 13 2018, 12:20    Předmět: Citovat

Asi ano, ale má-li to být retro rail-to-rail s bipolárnímu tranzistory v koncáku, moc jiných možností není, než koncové tranzistory v zapojení SE. Klišé se nevyhneš, a když, tak jen těsně..
Taky jsem zkoušel podobné zapojení, ale bez tvrdého spojení mezi kolektory koncáků a emitory budičů, vazba jde přes odpor. Jenže nestabilita klidového proudu a klidového napětí na výstupu byla dost nepříjemným oříškem, tak jsem to odložil - a asi už nastálo, přišly jiné povinnosti.
Návrat nahoru
Zobrazit informace o autorovi Odeslat soukromou zprávu
microlan



Založen: May 09, 2017
Příspěvky: 1647
Bydliště: Kósek vod Brna

PříspěvekZaslal: út listopad 13 2018, 13:15    Předmět: Citovat

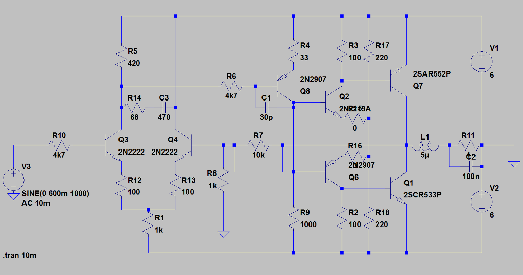
Košilózní - nekošilózní,... taky jsem se to pokoušel nějak umravnit a nepodařilo se mně to. Na obrázku jedna z mnoha pracovních variant.


rtr1.png
 Komentář:
 Velikost:  95.53 kB
 Zobrazeno:  103 krát

rtr1.png


Návrat nahoru
Zobrazit informace o autorovi Odeslat soukromou zprávu
Hill
Administrátor


Založen: Sep 10, 2004
Příspěvky: 21012
Bydliště: Jičín, Český ráj

PříspěvekZaslal: út listopad 13 2018, 14:33    Předmět: Citovat

Tak něco podobného jsem testoval. Až jsem skončil u zapojení konců z řady TDA73xx. Ty na společném čipu fungují, složené z diskrétních součástek ale neuvěřitelně plavou s teplotou... tak jsem se na to vyignoroval.
Návrat nahoru
Zobrazit informace o autorovi Odeslat soukromou zprávu
danhard



Založen: Mar 05, 2007
Příspěvky: 6544
Bydliště: Jesenice u Prahy

PříspěvekZaslal: út listopad 13 2018, 14:45    Předmět: Citovat

microlane, nemáš tam základní podmínku, singl napájení Smile
Návrat nahoru
Zobrazit informace o autorovi Odeslat soukromou zprávu Odeslat e-mail
microlan



Založen: May 09, 2017
Příspěvky: 1647
Bydliště: Kósek vod Brna

PříspěvekZaslal: út listopad 13 2018, 14:54    Předmět: Citovat

Pro zjednodušení základní myšlenky, jestli to bude vůbec nějak chodit. Dopracoval jsem to až do stádia, kdy byla 1. půlka symetricky napájená a konec nesymetricky. Je to tedy základní podmínka, aby to chodilo z 12V baterky bez vyvedeného středu.

Naposledy upravil microlan dne út listopad 13 2018, 14:56, celkově upraveno 1 krát.
Návrat nahoru
Zobrazit informace o autorovi Odeslat soukromou zprávu
jura80



Založen: Nov 05, 2011
Příspěvky: 908
Bydliště: Boskovice

PříspěvekZaslal: út listopad 13 2018, 14:54    Předmět: Citovat

Klišózní, neklišózní, pokud se zapojí konec jak ho mám (má napěťový zesílení cca 2x), tak je to jediná možnost, jak dostat poslední tranzistory až k saturaci (bez bootstrapu do napájení). Nebo jediná možnost, co mě napadla. A klišózní napěťový stupně mně zase připadají bét jako nejrozumnější řešení- proto se to taky tak desítky let používá, ne?

Jinak jsem taky kdysi měl problém ukáznit CFP zapojení. Ale to jsem tehdá ještě ani wosciloskop neměl. V tomhle případě mně to nekmitá, jen když se odpojí zatížení koncáku, tak je tam nějaká desetinka voltu a několik MHz, ale s tím si večer nějak poradíme.Wink

PS: Microlan: u té pracovní varianty by to podle mě chtělo zavazbit konce a jejich budiče jak to mám já, jinak by podle mě bylo nesmyslně vysoký zesílení a blbá linearita a bylo by to hrozně lenošný-> kmitání.

_________________
Nejsu žádným fóristem, ale když něco negómu, tož, přindu se zeptat. A když se nesnesitelně nudím, nebo když jsu na plech, někdy se může stát, že se i pokusím poradit. Zdraví Jura!


Naposledy upravil jura80 dne út listopad 13 2018, 15:07, celkově upraveno 3 krát.
Návrat nahoru
Zobrazit informace o autorovi Odeslat soukromou zprávu Odeslat e-mail Zobrazit autorovy WWW stránky
microlan



Založen: May 09, 2017
Příspěvky: 1647
Bydliště: Kósek vod Brna

PříspěvekZaslal: út listopad 13 2018, 14:58    Předmět: Citovat

Reprák se odpojovat nebude Laughing
Návrat nahoru
Zobrazit informace o autorovi Odeslat soukromou zprávu
jura80



Založen: Nov 05, 2011
Příspěvky: 908
Bydliště: Boskovice

PříspěvekZaslal: út listopad 13 2018, 15:04    Předmět: Citovat

Až si to ubastlím i já, tak bude.:p
_________________
Nejsu žádným fóristem, ale když něco negómu, tož, přindu se zeptat. A když se nesnesitelně nudím, nebo když jsu na plech, někdy se může stát, že se i pokusím poradit. Zdraví Jura!
Návrat nahoru
Zobrazit informace o autorovi Odeslat soukromou zprávu Odeslat e-mail Zobrazit autorovy WWW stránky
microlan



Založen: May 09, 2017
Příspěvky: 1647
Bydliště: Kósek vod Brna

PříspěvekZaslal: út listopad 13 2018, 15:45    Předmět: Citovat

Jo těch variant bylo víc, ale žádná se mně nelíbila, proto jsem vyhlásil soutěž.
Návrat nahoru
Zobrazit informace o autorovi Odeslat soukromou zprávu
jura80



Založen: Nov 05, 2011
Příspěvky: 908
Bydliště: Boskovice

PříspěvekZaslal: út listopad 13 2018, 21:50    Předmět: Citovat

Poslušně hlásím, že jsem hotov. Vo pořádné randál není potřeba se obávat.Wink Konečný schéma je ve fotogalerii. Přidal jsem vstupní a výstupní filtr, upravil jsem kmit. kompenzacu a taky nadproud. ochranu, aby se chovala kultivovaně (musel jsem ji teda docela dost zpomalit, to je fakt). Když se to tady zmiňovalo, tak jsem testnul i stabilizacu klid. proudu a po pořádným zahřátí chladiče plynovkou z lídlu se to hnulo jen o jednotky procent.

Zkusil jsem si ho poslechnout, ale jen na krámoidní bednu ARS325 (nebudu tahat bastlkoutek dolů k pořádným bednám, popřípadě pořádnou bednu nahoru k bastlkoutku). Zvukově nemám námitek a co víc, výkon víc než bohatě stačí.

Parametry:

-Napájení 10V až 17V
-Výkon do 4R >2W/10V, >7W/17V
-Zátěž>=4R
-Citlivost 775mV/10k pro 7W
-Rychlost přeběhu cca 2V/us
-Klidový odběr nastavený na 100mA (ať to hraje hezky čistě aji potichu)
-Rozsah by měl bét cca 10Hz až 150kHz
-Max. odběr kolem 1A
-Rozsah provozních teplot -20°C až 60°C
-Vhodný chladič 10K/W
-Zkreslení nemám jak poměřit


Všechna měření na obrázcích jsou při napájení 12V a zátěži 3R3 (pokud není obrázek pro overload ochranu).

Tak jaká, spokojenost?



z (1).JPG
 Komentář:
 Velikost:  55.63 kB
 Zobrazeno:  67 krát

z (1).JPG



z (2).JPG
 Komentář:
 Velikost:  55.75 kB
 Zobrazeno:  67 krát

z (2).JPG



z (3).JPG
 Komentář:
 Velikost:  56.99 kB
 Zobrazeno:  66 krát

z (3).JPG



z (4).JPG
 Komentář:
 Velikost:  58.45 kB
 Zobrazeno:  74 krát

z (4).JPG



1.png
 Komentář:
 Velikost:  196.99 kB
 Zobrazeno:  216 krát

1.png



_________________
Nejsu žádným fóristem, ale když něco negómu, tož, přindu se zeptat. A když se nesnesitelně nudím, nebo když jsu na plech, někdy se může stát, že se i pokusím poradit. Zdraví Jura!
Návrat nahoru
Zobrazit informace o autorovi Odeslat soukromou zprávu Odeslat e-mail Zobrazit autorovy WWW stránky
jura80



Založen: Nov 05, 2011
Příspěvky: 908
Bydliště: Boskovice

PříspěvekZaslal: út listopad 13 2018, 21:56    Předmět: Citovat

A další wobrázky...


z (5).JPG
 Komentář:
 Velikost:  62.83 kB
 Zobrazeno:  74 krát

z (5).JPG



z (6).JPG
 Komentář:
 Velikost:  60.55 kB
 Zobrazeno:  63 krát

z (6).JPG



z (7).JPG
 Komentář:
 Velikost:  62.38 kB
 Zobrazeno:  72 krát

z (7).JPG



z (8).JPG
 Komentář:
 Velikost:  55.01 kB
 Zobrazeno:  77 krát

z (8).JPG



z (9).JPG
 Komentář:
 Velikost:  162.42 kB
 Zobrazeno:  94 krát

z (9).JPG



_________________
Nejsu žádným fóristem, ale když něco negómu, tož, přindu se zeptat. A když se nesnesitelně nudím, nebo když jsu na plech, někdy se může stát, že se i pokusím poradit. Zdraví Jura!
Návrat nahoru
Zobrazit informace o autorovi Odeslat soukromou zprávu Odeslat e-mail Zobrazit autorovy WWW stránky
jura80



Založen: Nov 05, 2011
Příspěvky: 908
Bydliště: Boskovice

PříspěvekZaslal: út listopad 13 2018, 21:56    Předmět: Citovat

A poslední...


z (10).JPG
 Komentář:
 Velikost:  139.31 kB
 Zobrazeno:  93 krát

z (10).JPG



_________________
Nejsu žádným fóristem, ale když něco negómu, tož, přindu se zeptat. A když se nesnesitelně nudím, nebo když jsu na plech, někdy se může stát, že se i pokusím poradit. Zdraví Jura!
Návrat nahoru
Zobrazit informace o autorovi Odeslat soukromou zprávu Odeslat e-mail Zobrazit autorovy WWW stránky
danhard



Založen: Mar 05, 2007
Příspěvky: 6544
Bydliště: Jesenice u Prahy

PříspěvekZaslal: út listopad 13 2018, 22:21    Předmět: Citovat

Je to moc složitý Very Happy
Návrat nahoru
Zobrazit informace o autorovi Odeslat soukromou zprávu Odeslat e-mail
jura80



Založen: Nov 05, 2011
Příspěvky: 908
Bydliště: Boskovice

PříspěvekZaslal: st listopad 14 2018, 0:05    Předmět: Citovat

Máš volné prostor ke tvorbě, tak začni tvořit.

Jinak wosekat se to dá přece kdykoli:

- vyházet vst./výst filtry
- vyházet ochrany
- proudový zdroje nahradit wodporama
- dát pryč filtrace, rekuperační diody
- atd...

Ale co z teho pak zbode za exkrementovačko? Chtěl jsem navrhnout zesilovač s dobrým zvukem a spolehlivým provozem, ne hračku...

_________________
Nejsu žádným fóristem, ale když něco negómu, tož, přindu se zeptat. A když se nesnesitelně nudím, nebo když jsu na plech, někdy se může stát, že se i pokusím poradit. Zdraví Jura!
Návrat nahoru
Zobrazit informace o autorovi Odeslat soukromou zprávu Odeslat e-mail Zobrazit autorovy WWW stránky
danhard



Založen: Mar 05, 2007
Příspěvky: 6544
Bydliště: Jesenice u Prahy

PříspěvekZaslal: st listopad 14 2018, 0:12    Předmět: Citovat

jura80 napsal(a):
Máš volné prostor ke tvorbě.

Už se stalo, ve vlákně o TW140, ale tam jsem se dozvěděl, že moje kreace nikoho nezajímají.

Takže, zatímco Ty prošustruješ 10% výkonu na emitorových odporech, tak v zapojení v B-čku a s konci, které nejdou do plné saturace má úbytek k napájení pod 1V.

Je zapotřebí udělat desítky řešení na to, aby jsi našel správný kompromis.
Já to mám jednodušší o to, že jsem si ty slepé cestičky za 50. let už vyšlapal Laughing
Návrat nahoru
Zobrazit informace o autorovi Odeslat soukromou zprávu Odeslat e-mail
Zobrazit příspěvky z předchozích:   
Přidat nové téma   Toto téma je zamknuto, nemůžete zde přidávat odpovědi ani upravovat své příspěvky!       Obsah fóra Diskuzní fórum Elektro Bastlírny -> Zapojení ze šuplíku Časy uváděny v GMT + 1 hodina
Jdi na stránku Předchozí  1, 2, 3, ... 16, 17, 18  Další
Strana 2 z 18

 
Přejdi na:  
Nemůžete odesílat nové téma do tohoto fóra.
Nemůžete odpovídat na témata v tomto fóru.
Nemůžete upravovat své příspěvky v tomto fóru.
Nemůžete mazat své příspěvky v tomto fóru.
Nemůžete hlasovat v tomto fóru.
Nemůžete připojovat soubory k příspěvkům
Můžete stahovat a prohlížet přiložené soubory

Powered by phpBB © 2001, 2005 phpBB Group
Forums ©
Nuke - Elektro Bastlirna

Informace na portálu Elektro bastlírny jsou prezentovány za účelem vzdělání čtenářů a rozšíření zájmu o elektroniku. Autoři článků na serveru neberou žádnou zodpovědnost za škody vzniklé těmito zapojeními. Rovněž neberou žádnou odpovědnost za případnou újmu na zdraví vzniklou úrazem elektrickým proudem. Autoři a správci těchto stránek nepřejímají záruku za správnost zveřejněných materiálů. Předkládané informace a zapojení jsou zveřejněny bez ohledu na případné patenty třetích osob. Nároky na odškodnění na základě změn, chyb nebo vynechání jsou zásadně vyloučeny. Všechny registrované nebo jiné obchodní známky zde použité jsou majetkem jejich vlastníků. Uvedením nejsou zpochybněna z toho vyplývající vlastnická práva. Použití konstrukcí v rozporu se zákonem je přísně zakázáno. Vzhledem k tomu, že původ předkládaných materiálů nelze žádným způsobem dohledat, nelze je použít pro komerční účely! Tento nekomerční server nemá z uvedených zapojení či konstrukcí žádný zisk. Nezodpovídáme za pravost předkládaných materiálů třetími osobami a jejich původ. V případě, že zjistíte porušení autorského práva či jiné nesrovnalosti, kontaktujte administrátory na diskuzním fóru EB.


PHP-Nuke Copyright © 2005 by Francisco Burzi. This is free software, and you may redistribute it under the GPL. PHP-Nuke comes with absolutely no warranty, for details, see the license.
Čas potřebný ke zpracování stránky 0.20 sekund