Vítejte na Elektro Bastlírn?
Nuke - Elektro Bastlirna
  Vytvořit účet Hlavní · Fórum · DDump · Profil · Zprávy · Hledat na fóru · Příspěvky na provoz EB

Vlákno na téma KORONAVIRUS - nutná registrace


Nuke - Elektro Bastlirna: Diskuzní fórum

 FAQFAQ   HledatHledat   Uživatelské skupinyUživatelské skupiny   ProfilProfil   Soukromé zprávySoukromé zprávy   PřihlášeníPřihlášení 

Rail to rail konec na 12V (zamčeno)
Jdi na stránku 1, 2, 3 ... 16, 17, 18  Další
 
Přidat nové téma   Toto téma je zamknuto, nemůžete zde přidávat odpovědi ani upravovat své příspěvky!       Obsah fóra Diskuzní fórum Elektro Bastlírny -> Zapojení ze šuplíku
Zobrazit předchozí téma :: Zobrazit následující téma  
Autor Zpráva
microlan



Založen: May 09, 2017
Příspěvky: 1647
Bydliště: Kósek vod Brna

PříspěvekZaslal: út říjen 30 2018, 8:02    Předmět: Rail to rail konec na 12V (zamčeno) Citovat

Dlouho se tu nic nevyvíjelo, tak bych si dovolil navrhnouti retro projekt. A zároveň vyhlásit soutěž o nejlepší řešení. Kdo vymyslí zapojení mému oku nejlépe lahodící, tomu vyplatím odměnu 1000,- Kč. Samozřejmě si do toho hodnocení nechám radit od zkušených matadorů.

Mantinely

- stačí schema, když to bude i s návrhem desky, tím líp
- pouze tranzistory, žádný OZ
- napájení 12V (max 16,8V)
- koncové tranzistory v zapojení SE (tzn. emitory na napájení)
- zatěžovací impedance 4Ω

//tu tisícovku jsem dostal dle mého soudu nezaslouženě, tak jsem se rozhodl ji poslat dál, někomu kdo si ji zaslouží.
Návrat nahoru
Zobrazit informace o autorovi Odeslat soukromou zprávu
jura80



Založen: Nov 05, 2011
Příspěvky: 908
Bydliště: Boskovice

PříspěvekZaslal: út říjen 30 2018, 18:48    Předmět: Citovat

Jaká vstupní citlivost?
Když retro, tak předpokládám nesymetrický napájení?

_________________
Nejsu žádným fóristem, ale když něco negómu, tož, přindu se zeptat. A když se nesnesitelně nudím, nebo když jsu na plech, někdy se může stát, že se i pokusím poradit. Zdraví Jura!
Návrat nahoru
Zobrazit informace o autorovi Odeslat soukromou zprávu Odeslat e-mail Zobrazit autorovy WWW stránky
microlan



Založen: May 09, 2017
Příspěvky: 1647
Bydliště: Kósek vod Brna

PříspěvekZaslal: út říjen 30 2018, 19:40    Předmět: Citovat

jo, nesymetrický. Citlivost a vstupní odpor někde kolem normálu, nějaký desítky kiloΩ a stovky mV. Díky za reakci.
Návrat nahoru
Zobrazit informace o autorovi Odeslat soukromou zprávu
jura80



Založen: Nov 05, 2011
Příspěvky: 908
Bydliště: Boskovice

PříspěvekZaslal: út říjen 30 2018, 20:30    Předmět: Citovat

A jsi si vědom, že pokud budou na výstupech jen SE tranzistory, neobejde se to bez přechodovýho zkreslení, resp. různých nectností?

Zato CFP zapojení, to by byla jiná káva, ale vím já, jestli ho můžeme použít? Poslední tranzistory by byly v zapojení SE, takže podmínka je splněná, ale výstup by nešlo dostat dál, než asi 1V k hranicím napájení. Pokud by se teda nepoužila bootstrap. Je povolená?

Ještě rozumnější se mně volí komplementární MOSFET výstup, zapojení SC+ bootstrap. Odpadly by problémy při saturaci BJTs. Ale to se asi nesmí použít, že?

_________________
Nejsu žádným fóristem, ale když něco negómu, tož, přindu se zeptat. A když se nesnesitelně nudím, nebo když jsu na plech, někdy se může stát, že se i pokusím poradit. Zdraví Jura!
Návrat nahoru
Zobrazit informace o autorovi Odeslat soukromou zprávu Odeslat e-mail Zobrazit autorovy WWW stránky
microlan



Založen: May 09, 2017
Příspěvky: 1647
Bydliště: Kósek vod Brna

PříspěvekZaslal: st říjen 31 2018, 7:47    Předmět: Citovat

Nevím co je CFP a fety asi nee.
Návrat nahoru
Zobrazit informace o autorovi Odeslat soukromou zprávu
jura80



Založen: Nov 05, 2011
Příspěvky: 908
Bydliště: Boskovice

PříspěvekZaslal: st říjen 31 2018, 18:20    Předmět: Citovat

Dobře, zkusím něco vymyslet.Wink
_________________
Nejsu žádným fóristem, ale když něco negómu, tož, přindu se zeptat. A když se nesnesitelně nudím, nebo když jsu na plech, někdy se může stát, že se i pokusím poradit. Zdraví Jura!
Návrat nahoru
Zobrazit informace o autorovi Odeslat soukromou zprávu Odeslat e-mail Zobrazit autorovy WWW stránky
microlan



Založen: May 09, 2017
Příspěvky: 1647
Bydliště: Kósek vod Brna

PříspěvekZaslal: st říjen 31 2018, 18:26    Předmět: Citovat

Držím palce.
Návrat nahoru
Zobrazit informace o autorovi Odeslat soukromou zprávu
jura80



Založen: Nov 05, 2011
Příspěvky: 908
Bydliště: Boskovice

PříspěvekZaslal: po listopad 05 2018, 23:23    Předmět: Citovat

Pracuje se na tom. Zrovna jsem zavrhnul jednu koncepci, pouštím se do úvah kolem jiné.Wink
_________________
Nejsu žádným fóristem, ale když něco negómu, tož, přindu se zeptat. A když se nesnesitelně nudím, nebo když jsu na plech, někdy se může stát, že se i pokusím poradit. Zdraví Jura!
Návrat nahoru
Zobrazit informace o autorovi Odeslat soukromou zprávu Odeslat e-mail Zobrazit autorovy WWW stránky
jura80



Založen: Nov 05, 2011
Příspěvky: 908
Bydliště: Boskovice

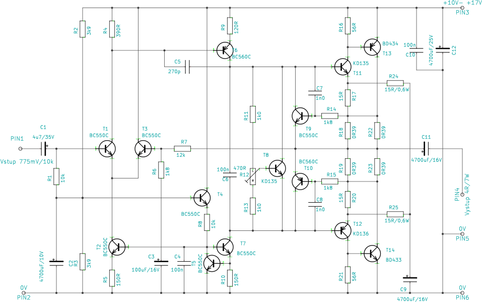
PříspěvekZaslal: ne listopad 11 2018, 19:03    Předmět: Citovat

Ahoj,

tak já už mám koncept zapojení. Použil jsem sice CFP zapojení, ale modifikoval jsem ho tak, aby dávalo zesílení posledního stupně o něco větší než 1, takže koncový tranzistory by měly jít opravdu rail- to- rail. Je to ale trochu na úkor účinnosti zesilovače.

Teď by to chtělo zkusit na bastldestičce, ale potíž je, že nemám k dispozici BD433/434, který jsem tam dal kvůli slušnýmu zesílení při 2A. Tak snad budou ke zkoušení stačit BD911/912.

PS: Pro stabilitu při kapacitní zátěži může být na výstupu užitečná tlumivka a wodpor- záleží na předpokládaným použití.

Líbí/nelíbí?



1.png
 Komentář:
 Velikost:  88 kB
 Zobrazeno:  276 krát

1.png



_________________
Nejsu žádným fóristem, ale když něco negómu, tož, přindu se zeptat. A když se nesnesitelně nudím, nebo když jsu na plech, někdy se může stát, že se i pokusím poradit. Zdraví Jura!
Návrat nahoru
Zobrazit informace o autorovi Odeslat soukromou zprávu Odeslat e-mail Zobrazit autorovy WWW stránky
microlan



Založen: May 09, 2017
Příspěvky: 1647
Bydliště: Kósek vod Brna

PříspěvekZaslal: ne listopad 11 2018, 20:17    Předmět: Citovat

Jo, to vypadá dobře. Asi bych neřešil tu zkratovou ochranu
Návrat nahoru
Zobrazit informace o autorovi Odeslat soukromou zprávu
jura80



Založen: Nov 05, 2011
Příspěvky: 908
Bydliště: Boskovice

PříspěvekZaslal: ne listopad 11 2018, 22:19    Předmět: Citovat

Pokud se vynechá ochrana, dal by se vypustit R9, změnil by se trochu R4, zvedlo by se zesílení a celkově tím snížilo nelineární zkreslení. To přechodový zkreslení bude u SE koncáku vždycky problém. I když myslím, že speciálně v tomhle případě se mně to podařilo docela ukočírovat.

Dovedu si představit návrh plošňáku tak, že by zahrnoval obě varianty, přičemž součástky ochrany by se použily SMD, takže by pak ve výsledku nic nerušilo vzhled (prázdný dírky) při neosazení ochran.

Jinak bez ochran by byl R9 propojka a R4=330R. R19, R20, R23 a R24 tam musí být a zůstat kvůli stabilizaci klidovýho proudu!

Hups, konec kecání, za chvilku půjdu na tu bastldesku.Wink

_________________
Nejsu žádným fóristem, ale když něco negómu, tož, přindu se zeptat. A když se nesnesitelně nudím, nebo když jsu na plech, někdy se může stát, že se i pokusím poradit. Zdraví Jura!
Návrat nahoru
Zobrazit informace o autorovi Odeslat soukromou zprávu Odeslat e-mail Zobrazit autorovy WWW stránky
jura80



Založen: Nov 05, 2011
Příspěvky: 908
Bydliště: Boskovice

PříspěvekZaslal: út listopad 13 2018, 5:41    Předmět: Citovat

Právě ladím zapojení na bastldesce. Jak se tak jukám, mám tam úplně blbě zapojenou tu nadproudovou ochranu- napravím. A pravděpodobně přidám aji nějaký další změny. Až budu vědět vícero, dám vědět.

Edit1: Tak C7 a C8 bylo potřeba přepojit mezi BE tranzistorů ochran (z pochopitelných důvodů). Za další bylo potřeba mezi CE T2 přihodit R=2k7 kvůli startu obvodu (jinak by byl po zapnutí mrtvý). C4 jsem radši zaměnil za 100µF. Ještě jsem netestoval nadproud. ochranu. Trochu straší nesymetrická SR, ale asi vím proč. Dneska na to ještě mrknu, ale ne teď hned.

_________________
Nejsu žádným fóristem, ale když něco negómu, tož, přindu se zeptat. A když se nesnesitelně nudím, nebo když jsu na plech, někdy se může stát, že se i pokusím poradit. Zdraví Jura!


Naposledy upravil jura80 dne út listopad 13 2018, 7:15, celkově upraveno 1 krát.
Návrat nahoru
Zobrazit informace o autorovi Odeslat soukromou zprávu Odeslat e-mail Zobrazit autorovy WWW stránky
microlan



Založen: May 09, 2017
Příspěvky: 1647
Bydliště: Kósek vod Brna

PříspěvekZaslal: út listopad 13 2018, 7:13    Předmět: Citovat

Já bych se s tou ochranou nepáral, dám tam 10A KD605/615 a ty možná přežijí dobu, než se spálí pojistka. Hlavně ať je to co nejjednodušší, pro malý kluky, co jim 12V z baterky udělá nějaký rámus.
Návrat nahoru
Zobrazit informace o autorovi Odeslat soukromou zprávu
jura80



Založen: Nov 05, 2011
Příspěvky: 908
Bydliště: Boskovice

PříspěvekZaslal: út listopad 13 2018, 7:20    Předmět: Citovat

Je ale potřeba je vybrat tak, aby měly při <1V a >2A zesílení aspoň 50. A ideálně spíš v saturaci (čím nižší Uce při 2A a zesílení 50, tím víc rail to rail to bude běhat).

Jinak myslím, že z toho bude nejen rámus, ale taky slušné zvuk.Wink Teda, pokud se použije moje zapojení (no, nikdo jinčí se zatím nepřihlásil, to je fakt... ...hmm, však je to taky kus práce za nic).

_________________
Nejsu žádným fóristem, ale když něco negómu, tož, přindu se zeptat. A když se nesnesitelně nudím, nebo když jsu na plech, někdy se může stát, že se i pokusím poradit. Zdraví Jura!
Návrat nahoru
Zobrazit informace o autorovi Odeslat soukromou zprávu Odeslat e-mail Zobrazit autorovy WWW stránky
danhard



Založen: Mar 05, 2007
Příspěvky: 6467
Bydliště: Jesenice u Prahy

PříspěvekZaslal: út listopad 13 2018, 8:28    Předmět: Citovat

Je to příliš klišózní Very Happy
Návrat nahoru
Zobrazit informace o autorovi Odeslat soukromou zprávu Odeslat e-mail
Zobrazit příspěvky z předchozích:   
Přidat nové téma   Toto téma je zamknuto, nemůžete zde přidávat odpovědi ani upravovat své příspěvky!       Obsah fóra Diskuzní fórum Elektro Bastlírny -> Zapojení ze šuplíku Časy uváděny v GMT + 1 hodina
Jdi na stránku 1, 2, 3 ... 16, 17, 18  Další
Strana 1 z 18

 
Přejdi na:  
Nemůžete odesílat nové téma do tohoto fóra.
Nemůžete odpovídat na témata v tomto fóru.
Nemůžete upravovat své příspěvky v tomto fóru.
Nemůžete mazat své příspěvky v tomto fóru.
Nemůžete hlasovat v tomto fóru.
Nemůžete připojovat soubory k příspěvkům
Můžete stahovat a prohlížet přiložené soubory

Powered by phpBB © 2001, 2005 phpBB Group
Forums ©
Nuke - Elektro Bastlirna

Informace na portálu Elektro bastlírny jsou prezentovány za účelem vzdělání čtenářů a rozšíření zájmu o elektroniku. Autoři článků na serveru neberou žádnou zodpovědnost za škody vzniklé těmito zapojeními. Rovněž neberou žádnou odpovědnost za případnou újmu na zdraví vzniklou úrazem elektrickým proudem. Autoři a správci těchto stránek nepřejímají záruku za správnost zveřejněných materiálů. Předkládané informace a zapojení jsou zveřejněny bez ohledu na případné patenty třetích osob. Nároky na odškodnění na základě změn, chyb nebo vynechání jsou zásadně vyloučeny. Všechny registrované nebo jiné obchodní známky zde použité jsou majetkem jejich vlastníků. Uvedením nejsou zpochybněna z toho vyplývající vlastnická práva. Použití konstrukcí v rozporu se zákonem je přísně zakázáno. Vzhledem k tomu, že původ předkládaných materiálů nelze žádným způsobem dohledat, nelze je použít pro komerční účely! Tento nekomerční server nemá z uvedených zapojení či konstrukcí žádný zisk. Nezodpovídáme za pravost předkládaných materiálů třetími osobami a jejich původ. V případě, že zjistíte porušení autorského práva či jiné nesrovnalosti, kontaktujte administrátory na diskuzním fóru EB.


PHP-Nuke Copyright © 2005 by Francisco Burzi. This is free software, and you may redistribute it under the GPL. PHP-Nuke comes with absolutely no warranty, for details, see the license.
Čas potřebný ke zpracování stránky 0.39 sekund