Vítejte na Elektro Bastlírn?
Nuke - Elektro Bastlirna
  Vytvořit účet Hlavní · Fórum · DDump · Profil · Zprávy · Hledat na fóru · Příspěvky na provoz EB

Vlákno na téma KORONAVIRUS - nutná registrace


Nuke - Elektro Bastlirna: Diskuzní fórum

 FAQFAQ   HledatHledat   Uživatelské skupinyUživatelské skupiny   ProfilProfil   Soukromé zprávySoukromé zprávy   PřihlášeníPřihlášení 

Zesilovač s GU50
Jdi na stránku 1, 2, 3, 4  Další
 
Přidat nové téma   Zaslat odpověď       Obsah fóra Diskuzní fórum Elektro Bastlírny -> Audiotechnika
Zobrazit předchozí téma :: Zobrazit následující téma  
Autor Zpráva
Lukas-Peca



Založen: May 06, 2007
Příspěvky: 4414
Bydliště: Zlín

PříspěvekZaslal: ne srpen 06 2017, 16:54    Předmět: Zesilovač s GU50 Citovat

Pro kolegu dělám návrh dvojčinného hi-fi zesilovače s GU50. Rozhodl jsem se pro triodové zapojení a třídu A. Originální datasheet je dost nepodrobný. Podle katalogu na LS50, který udává charakteristiku v triodovém zapojení, jsem se dobral k anodovému napětí 400 V a klidovému proudu 65 mA na elektronku, k čemuž jsem spočítal Raa 6150 ohm a výstupní výkon 13 W. Problém je, že GU50 má dovolené Ug2 jen 250 V. LS50 však v triodovém zapojení dovoluje až těch 400 V, naopak klidový proud je udáván jako max. 30 mA, což ale neumožňuje z elektronky dostat nějaký smysluplný výkon. Podle charakteristik GU50 nebude ani při těch 65 mA g2 výkonově přetížena, tak nevím, proč je to omezení udáno. Vydrží to?
Návrat nahoru
Zobrazit informace o autorovi Odeslat soukromou zprávu Zobrazit autorovy WWW stránky
masar



Založen: Dec 03, 2005
Příspěvky: 13896

PříspěvekZaslal: ne srpen 06 2017, 18:41    Předmět: Citovat

Lukas-Peca napsal(a):
...LS50 však v triodovém zapojení dovoluje až těch 400 V, naopak klidový proud je udáván jako max. 30 mA, což ale neumožňuje z elektronky dostat nějaký smysluplný výkon....
A proč ne? Jde přece o návrh pro třídu B (AB)?
Jinak GU50 je určena pro vf aplikace, nevím proč ji tady trápit.
Wink
Návrat nahoru
Zobrazit informace o autorovi Odeslat soukromou zprávu Odeslat e-mail
Lukas-Peca



Založen: May 06, 2007
Příspěvky: 4414
Bydliště: Zlín

PříspěvekZaslal: ne srpen 06 2017, 19:05    Předmět: Citovat

Nejedná se o žádný návrh, je to prostě hodnota pro triodové zapojení bez ohledu na třídu.

Proč používat GU50 - protože se jedná o 40W pentodu, která se dá pořídit nová za desetikoruny.
Návrat nahoru
Zobrazit informace o autorovi Odeslat soukromou zprávu Zobrazit autorovy WWW stránky
masar



Založen: Dec 03, 2005
Příspěvky: 13896

PříspěvekZaslal: ne srpen 06 2017, 19:14    Předmět: Citovat

Lukas-Peca napsal(a):
Nejedná se o žádný návrh, je to prostě hodnota pro triodové zapojení bez ohledu na třídu.
Nevím jak v dotyčném katalogu, ale katalog TESLA udával parametry pro zvolené zapojení, tedy i třídu. Klidový proud obecně na třídě závisí a to velmi.
Proto jsem čekal na odpověď, proč "nelze dostat smysluplný výkon" při odvolání se na velikost klidového proudu.
Wink
Návrat nahoru
Zobrazit informace o autorovi Odeslat soukromou zprávu Odeslat e-mail
Lukas-Peca



Založen: May 06, 2007
Příspěvky: 4414
Bydliště: Zlín

PříspěvekZaslal: ne srpen 06 2017, 19:51    Předmět: Citovat

Na začátku píšu, že se jedná o třídu A.
Návrat nahoru
Zobrazit informace o autorovi Odeslat soukromou zprávu Zobrazit autorovy WWW stránky
masar



Založen: Dec 03, 2005
Příspěvky: 13896

PříspěvekZaslal: ne srpen 06 2017, 20:08    Předmět: Citovat

Omlouvám se, to jsem přehlédl, ale i tak mi to nedává smysl. Jak vypadá dvojčinné zapojení ve tř. A? Tohle neznám. Embarassed
Návrat nahoru
Zobrazit informace o autorovi Odeslat soukromou zprávu Odeslat e-mail
Lukas-Peca



Založen: May 06, 2007
Příspěvky: 4414
Bydliště: Zlín

PříspěvekZaslal: ne srpen 06 2017, 20:19    Předmět: Citovat

Zapojení je stejné, jen je pracovní bod nastaven jinak. Vyplývá z toho jiný zatěžovací odpor, než pro třídu AB či B. Výhodou je absence přechodového zkreslení.

K tomu zanedbatelnému výkonu - pro takový klidový proud vychází při triodovém zapojení výstupní výkon necelé 2 W na jednu elektronku (neuvažuju buzení mřížkovým proudem). Trioda má horší účinnost než pentoda, ale taky menší vnitřní odpor a zkreslení.
Návrat nahoru
Zobrazit informace o autorovi Odeslat soukromou zprávu Zobrazit autorovy WWW stránky
Peedros



Založen: Apr 07, 2009
Příspěvky: 355
Bydliště: Plzeň

PříspěvekZaslal: ne srpen 06 2017, 20:26    Předmět: Citovat

GU50 snese leccos mimo katalog. údaje, nebál bych se jí šoupnout i těch 400V na druhou mřížku,pokud nebude překročená její maximální výkonová ztráta. Běžně jí na zahraničním fóru diyaudio zapojují jako triodu na těch 400V. Otázka je, jak moc se to projeví na životnosti elektronky.
Návrat nahoru
Zobrazit informace o autorovi Odeslat soukromou zprávu
sinclair



Založen: Feb 02, 2005
Příspěvky: 9923
Bydliště: Luhačovice

PříspěvekZaslal: po srpen 07 2017, 10:51    Předmět: Citovat

masare, jestli potřebuješ nutně vidět, jak vypadá dvojčinné áčko v praxi a na papíře, doplnil si trochu znalosti a poté se přestal blbě vyptávat, tak se prosím laskavě podívej třeba na prastarou AZK201 a její zapojení. Třeba v Kottkovi, tam je relativně nejmíň chyb.
Je to zesilovač, který má suverénně nejnižší zkreslení ve výkonové kategorii, do které patří.
Výkonově podobná KZ25, ale zapojena a pracující v AB, oproti AZK201 hraje asi jako šrotovník.
Modernější EL34 v AZK201 nehrají až tak velkou roli. Pracovní třída a bod, nepříliš tvrdé buzení a dobré trafo jsou atributy, které i na 100V výstupu dělají z AZK201 nejméně zkreslující a velmi příjemně hrající zesilovač.
Ve dvojčinném áčku.
Návrat nahoru
Zobrazit informace o autorovi Odeslat soukromou zprávu Odeslat e-mail
masar



Založen: Dec 03, 2005
Příspěvky: 13896

PříspěvekZaslal: po srpen 07 2017, 15:35    Předmět: Citovat

>sinclair - uznávám, že můj dotaz byl "blbý", dvojčinné konce ve třídě A jsou v mé paměti převálcovány třídou B a AB a hned jsem si na ně nevzpomněl. Snad to nikoho nepohoršilo.
Už mlčím, tohle je tvoje doména. Wink
Návrat nahoru
Zobrazit informace o autorovi Odeslat soukromou zprávu Odeslat e-mail
sinclair



Založen: Feb 02, 2005
Příspěvky: 9923
Bydliště: Luhačovice

PříspěvekZaslal: po srpen 07 2017, 18:04    Předmět: Citovat

Ale to je v pohodě. Od toho se tu slejzáme, abychom se přiučili a dověděli jeden od druhého.
AZK201 nebyl jediný exemplář, ve kterém konec pracoval ve dvojčinném áčku.
Měl to i 15W kinozesilovač firmy Bellton s 2xEL12spez na konci, také jeho slabší 8W kinobráška s 2xEBL1. V prvních sériích byla inverze trafem a poté, co asi zjistili, že si tam železem zanášejí zkreslení, jehož se hodlali původně zbavit dvojčinným áčkem, tak přešli na inverzi EBC3 v zapojení s asymetricky rozdělenou zátěží. Tento model jsem měl a vyměnil jej za pěknou a orig Traforu TR167. Určitě jich bylo ještě víc, předválečných a válečných firem se zkušenostmi v elektroakustice byly mraky, asi nejlíp na tom byli v REL Electrum Brno a Telegrafii Pardubice, od které pozdější Tesla opráskla na tu dobu výborné ústředny řady RU, už s paralelním chodem.
EL51 se vyráběly hlavně pro RU, pokud vím, tak jinde v hromadně vyráběných zařízeních použity nebyly. Možná v průmyslu jako výkonné vf generátory - čtyři EL51 měly údajně odevzdávat v C třídě až 300W.

Jo a dvě EL51 údajně obsahoval legendární zesilovač Samuel, vážící téměř 50kg, vestavěný ve zpevněném dřevěném lodním kufru, podle kterého se jmenovala parta rock´n rollových šílenců Samuels.
Měla na něj být údajně napojena úplně celá kapela - dvě kytary, basa, varhany a 4 vokály.
Název Samuel údajně vymyslel jeho tvůrce a mělo to údajně znamenat "SAMé Užité ELektronky" asi narážejíce na to, že EL51 a asi i jiné lepší baňky nebylo možno za křesťanskou cenu koupit, tak proto. Tranzistory nepadaly tehdy vůbec v úvahu.
Vážně si to nedovedu představit v té době - 4 mikráky, 2 zbustřené kytary, basa a varhany a výkon okolo 80-100W, páč potom už to muselo být životu nebezpečno. 700-800V Ua už není prdel a kór ve vlhku, venku..

No zažil jsem opravdu kdeco, ale toto si dost těžko umím představit Smile
Ono mi kdysi stačilo pět Shurů 565SD z Tuzexu, Echolana 2 + magič na backefekty připojené na Music 130 a člověk toho měl plné brejle i ruce Smile Po kšeftě jsem míval vykroucený obě zápěstí od čarování s dvojitými poťáky od úrovně a hallu..Smile
Ta samá pííčovina s dvojitými poty zůstala i na prvním Monomixu 7.
Návrat nahoru
Zobrazit informace o autorovi Odeslat soukromou zprávu Odeslat e-mail
Lukas-Peca



Založen: May 06, 2007
Příspěvky: 4414
Bydliště: Zlín

PříspěvekZaslal: so leden 27 2018, 20:11    Předmět: Citovat

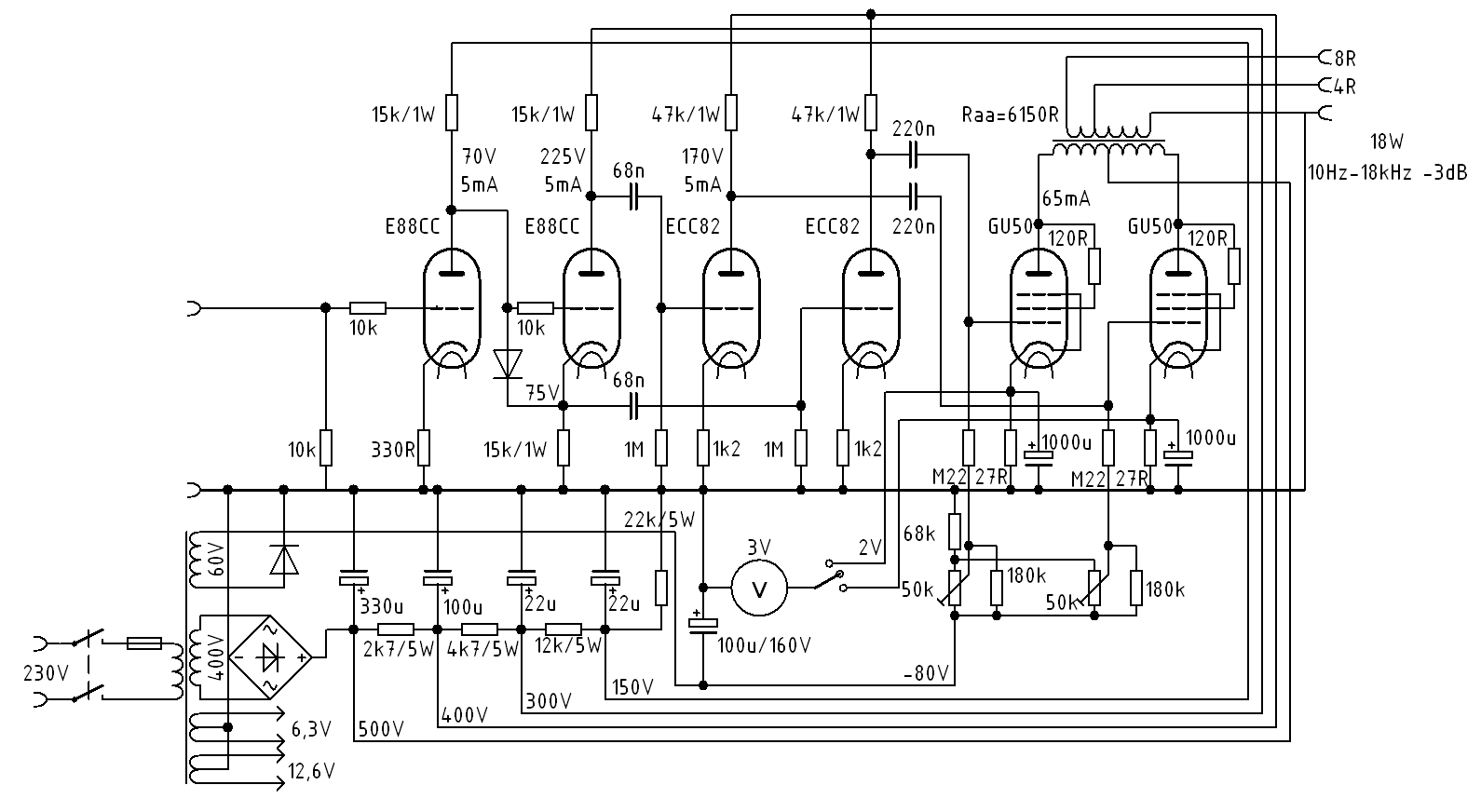
Tak jsem se pustil do stavby, přikládám schéma.


schema.png
 Komentář:

Stáhnout
 Soubor:  schema.png
 Velikost:  43.2 kB
 Staženo:  585 krát

Návrat nahoru
Zobrazit informace o autorovi Odeslat soukromou zprávu Zobrazit autorovy WWW stránky
Lukas-Peca



Založen: May 06, 2007
Příspěvky: 4414
Bydliště: Zlín

PříspěvekZaslal: po duben 09 2018, 15:54    Předmět: Citovat

Zesilovač je hotový, schéma jsem ještě trochu upravil. Trafa jsou od TBP Blatná. Sinusový výkon je 18 W, pak začne oboustranně ořezávat. Frekvenční rozsah je výborný, obdélník to přenese krásně. Nakonec jsem se obešel i bez celkové zpětné vazby. Zatím jsem to nezkoušel na pořádné bedny, ale zdá se, že to bude hrát velmi dobře.


schema.png
 Komentář:

Stáhnout
 Soubor:  schema.png
 Velikost:  95.34 kB
 Staženo:  485 krát

Návrat nahoru
Zobrazit informace o autorovi Odeslat soukromou zprávu Zobrazit autorovy WWW stránky
sinclair



Založen: Feb 02, 2005
Příspěvky: 9923
Bydliště: Luhačovice

PříspěvekZaslal: po duben 09 2018, 21:44    Předmět: Citovat

18W ??
Návrat nahoru
Zobrazit informace o autorovi Odeslat soukromou zprávu Odeslat e-mail
JiriTom



Založen: Apr 26, 2017
Příspěvky: 1417

PříspěvekZaslal: út duben 10 2018, 5:46    Předmět: Citovat

Taky se mi zdá málo. Měřil jsi na invertoru, případně na budičích GU, jestli to neřeže už tam ?
Návrat nahoru
Zobrazit informace o autorovi Odeslat soukromou zprávu
Zobrazit příspěvky z předchozích:   
Přidat nové téma   Zaslat odpověď       Obsah fóra Diskuzní fórum Elektro Bastlírny -> Audiotechnika Časy uváděny v GMT + 1 hodina
Jdi na stránku 1, 2, 3, 4  Další
Strana 1 z 4

 
Přejdi na:  
Nemůžete odesílat nové téma do tohoto fóra.
Nemůžete odpovídat na témata v tomto fóru.
Nemůžete upravovat své příspěvky v tomto fóru.
Nemůžete mazat své příspěvky v tomto fóru.
Nemůžete hlasovat v tomto fóru.
Nemůžete připojovat soubory k příspěvkům
Můžete stahovat a prohlížet přiložené soubory

Powered by phpBB © 2001, 2005 phpBB Group
Forums ©
Nuke - Elektro Bastlirna

Informace na portálu Elektro bastlírny jsou prezentovány za účelem vzdělání čtenářů a rozšíření zájmu o elektroniku. Autoři článků na serveru neberou žádnou zodpovědnost za škody vzniklé těmito zapojeními. Rovněž neberou žádnou odpovědnost za případnou újmu na zdraví vzniklou úrazem elektrickým proudem. Autoři a správci těchto stránek nepřejímají záruku za správnost zveřejněných materiálů. Předkládané informace a zapojení jsou zveřejněny bez ohledu na případné patenty třetích osob. Nároky na odškodnění na základě změn, chyb nebo vynechání jsou zásadně vyloučeny. Všechny registrované nebo jiné obchodní známky zde použité jsou majetkem jejich vlastníků. Uvedením nejsou zpochybněna z toho vyplývající vlastnická práva. Použití konstrukcí v rozporu se zákonem je přísně zakázáno. Vzhledem k tomu, že původ předkládaných materiálů nelze žádným způsobem dohledat, nelze je použít pro komerční účely! Tento nekomerční server nemá z uvedených zapojení či konstrukcí žádný zisk. Nezodpovídáme za pravost předkládaných materiálů třetími osobami a jejich původ. V případě, že zjistíte porušení autorského práva či jiné nesrovnalosti, kontaktujte administrátory na diskuzním fóru EB.


PHP-Nuke Copyright © 2005 by Francisco Burzi. This is free software, and you may redistribute it under the GPL. PHP-Nuke comes with absolutely no warranty, for details, see the license.
Čas potřebný ke zpracování stránky 0.35 sekund