Vítejte na Elektro Bastlírn?
Nuke - Elektro Bastlirna
  Vytvořit účet Hlavní · Fórum · DDump · Profil · Zprávy · Hledat na fóru · Příspěvky na provoz EB

Vlákno na téma KORONAVIRUS - nutná registrace


Nuke - Elektro Bastlirna: Diskuzní fórum

 FAQFAQ   HledatHledat   Uživatelské skupinyUživatelské skupiny   ProfilProfil   Soukromé zprávySoukromé zprávy   PřihlášeníPřihlášení 

Měnič z Li-Ion aku 3,7V na 12V/50W (přejmenováno)
Jdi na stránku 1, 2, 3  Další
 
Přidat nové téma   Zaslat odpověď       Obsah fóra Diskuzní fórum Elektro Bastlírny -> Zapojení ze šuplíku
Zobrazit předchozí téma :: Zobrazit následující téma  
Autor Zpráva
jura80



Založen: Nov 05, 2011
Příspěvky: 908
Bydliště: Boskovice

PříspěvekZaslal: pá květen 12 2017, 20:30    Předmět: Měnič z Li-Ion aku 3,7V na 12V/50W (přejmenováno) Citovat

Kdosi tady psal, že by se hodilo mít tady takový nějaký téma, kde by byly fotky našich výtvorů.

Předhazuju sem první prototyp měniče z Li-Ion aku 3,7V na 12V/50W (Surprised). Vrabčí hnízdo je tady, první příspěvek:

http://www.ebastlirna.cz/modules.php?name=Forums&file=viewtopic&t=80138

Na tomhle prototypu vychytávám detaily, co jsem nepodchytil ve vrabčím hnízdě. Je to pár drobností a až to bude, nechám udělat profi plošňáky a hurá.

Chtěl jsem postavit měnič, co bude mít co nejlepší účinnost, bude ze součástek co mám v šuplíkách nebo na skladu eshopu, a co bude zvládat napájet elektroniku astrodalekohledu a případně i k tomu nějaký ten fén k ofuku rosy na optice, pokud bude potřeba. A s možností využití oscilátoru, reference a pod. k přidělání PWM regulátoru výkonu. Samozřejmost je ochrana aku proti podvybití a ochrana před zkratem na výstupu. A protože dělám elektroniku pro radost, jako koníčka, rozhodně jsem se vyhnul jednoúčelovým IC měničům a radši jsem všechno postavil na operačních zesilovačích, komparátorech a tranzistorech. Je to zapojení, kde je všechno propojený se vším, takže jsem se nevyhnul vícero propojkám na top straně, pokud jsem vehementně chtěl jednostranku PCB.

Zatím se zdá, že z toho bude skvělá konstrukca. S akumulátorkem Sony VTC3 jsem naměřil todlencto:

Klidový odběr 0,15A při 4,2V (krmí buzení MOSFETů a ztráty při jejich pomalým zapínání)
Zatížení výkonovým rezistorem 3R3- výstup 12,22V/3,42A. Na napájecích svorkách klesne napětí na 3,49V a bere si to 12,7A. Plus mínus nepřesnost měření, která asi nebude zanedbatelná. Žádná ze součástek nemá chladič a z žádné se nekouří, což by se konalo, kdyby byla nízká účinnost. Zato akumulátorek mě hezky pálil do ruky, když jsem to nechal chvilku valit.
Větší proud jsem zatím nezkusil.

Až bude finální verza, rád sem zase předhodím fotky.



IMG_0001.JPG
 Komentář:

Stáhnout
 Soubor:  IMG_0001.JPG
 Velikost:  238.28 kB
 Staženo:  253 krát


IMG_0002.JPG
 Komentář:

Stáhnout
 Soubor:  IMG_0002.JPG
 Velikost:  298.51 kB
 Staženo:  221 krát


_________________
Nejsu žádným fóristem, ale když něco negómu, tož, přindu se zeptat. A když se nesnesitelně nudím, nebo když jsu na plech, někdy se může stát, že se i pokusím poradit. Zdraví Jura!
Návrat nahoru
Zobrazit informace o autorovi Odeslat soukromou zprávu Odeslat e-mail Zobrazit autorovy WWW stránky
jura80



Založen: Nov 05, 2011
Příspěvky: 908
Bydliště: Boskovice

PříspěvekZaslal: pá květen 12 2017, 20:51    Předmět: Citovat

Chtěl jsem hlavně ukázat, že jde z domácích zásob (a bordelu) a bez předražených IC a tlumivek (já mám dvě 1,5µH na vzduchu) vyrobit kvalitní a výkonný dvoufázový měnič, pokud si jeden chvilku sedne, zapřemýšlí, započítá, začmárá a zabastlí.
_________________
Nejsu žádným fóristem, ale když něco negómu, tož, přindu se zeptat. A když se nesnesitelně nudím, nebo když jsu na plech, někdy se může stát, že se i pokusím poradit. Zdraví Jura!
Návrat nahoru
Zobrazit informace o autorovi Odeslat soukromou zprávu Odeslat e-mail Zobrazit autorovy WWW stránky
Celeron



Založen: Apr 02, 2011
Příspěvky: 20135
Bydliště: Nový Bydžov

PříspěvekZaslal: pá květen 12 2017, 22:26    Předmět: Citovat

Tip na měnič z 1S LiPol na cca 10V/250 mA bys neměl?
Díky

_________________
Jirka

Proč mi nemůže všechno chodit hned ?!!
Návrat nahoru
Zobrazit informace o autorovi Odeslat soukromou zprávu
jura80



Založen: Nov 05, 2011
Příspěvky: 908
Bydliště: Boskovice

PříspěvekZaslal: so květen 13 2017, 5:12    Předmět: Citovat

Ani moc ne, ale pokud máš chuť si hrát jako já, můžeš zkusit modifikovat můj tranzistorák 1x NiMH-> 15V/30mA z roku 2005- viz obr.


Bez názvu.jpg
 Komentář:

Stáhnout
 Soubor:  Bez názvu.jpg
 Velikost:  215.86 kB
 Staženo:  282 krát


_________________
Nejsu žádným fóristem, ale když něco negómu, tož, přindu se zeptat. A když se nesnesitelně nudím, nebo když jsu na plech, někdy se může stát, že se i pokusím poradit. Zdraví Jura!
Návrat nahoru
Zobrazit informace o autorovi Odeslat soukromou zprávu Odeslat e-mail Zobrazit autorovy WWW stránky
Kremik



Založen: Mar 30, 2012
Příspěvky: 3644
Bydliště: Havířov

PříspěvekZaslal: ne květen 14 2017, 10:08    Předmět: Citovat

Múžeš nám ještě prozradit, k čemu je tam tolik trandů a cívek? Souhlasím, že na hraní to musí být vynikající.
Návrat nahoru
Zobrazit informace o autorovi Odeslat soukromou zprávu Odeslat e-mail
jura80



Založen: Nov 05, 2011
Příspěvky: 908
Bydliště: Boskovice

PříspěvekZaslal: ne květen 14 2017, 10:37    Předmět: Citovat

Ale samozřejmě, že můžu. A jedním dechem dodávám, že nikomu nebudu vnucovat a s nikým se nebudu přít, jestli je dobrým nebo špatným sympatizovat s mým pojetím tohoto koníčku. Kdo chce, koupí si IC měnič, přidá tlumivku, kondenzátor(y), možná diodu, a třeba pak má ze své konstrukce a jejích parametrů stejnou radost jako já ze své.

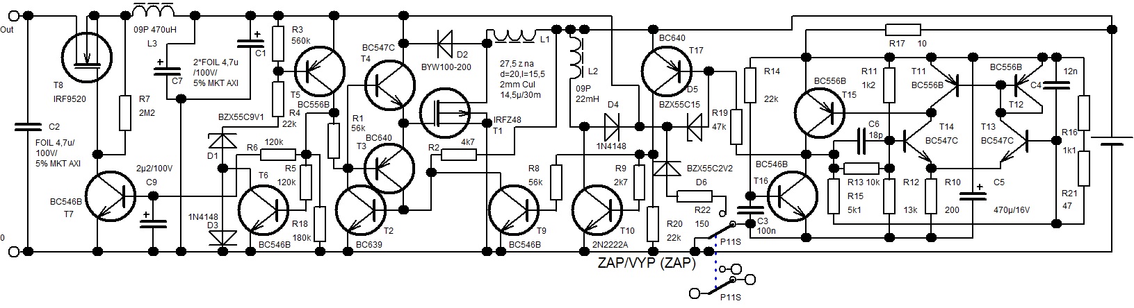
Trochu nepřehledný schéma, to je fakt, to jsu celé já- sám se v tom vyznám a zbytek neřeším.

Koncepce je taková, že máme nízkonapěťový oscilátor, ten budí MOSFET přes budič, který je napájený z napětí 15V, co měnič vyrábí. Protože MOSFET potřebuje k vybuzení aspoň několik voltů, je tam potřeba pomocný měnič, aby zapojení vůbec mohlo nastartovat. A protože pomocný měnič je pomocný, nemůže to startovat pod zátěží, takže je tam ještě klopný obvod, co připojí zátěž až ve chvilce, kdy je napětí k buzení MOSFETu. Protože jako výkonový prvek je MOSFET a ne BJT, dostaneme i při malinkým napájecím napětí- 1 NiMH aku- skvělou účinnost.

Teď seznam co je k čemu:

T12 až T16- nízkonapěťový oscilátor
T17- snižuje zatížení výstupu oscilátoru, takže drží kmitočet i střídu (myslím je tam 0,75)
T10+ L2- pomocný (startovací) měnič
T9- jen otáčí fázi pro budič MOSFETu
T1+ L1- hlavní měnič
T2, T3, T4- budič MOSFETu, střední vlastní odběr pod 100µA, pomalejší zapínání (u discontinuous režimu nevadí), velmi rychle vypíná, za desítky ns (to je pro dobrou účinnost potřeba)
C2+ L3- snižují zvlnění na zátěži
T5 až T8- klopný obvod- připojení zátěže

_________________
Nejsu žádným fóristem, ale když něco negómu, tož, přindu se zeptat. A když se nesnesitelně nudím, nebo když jsu na plech, někdy se může stát, že se i pokusím poradit. Zdraví Jura!
Návrat nahoru
Zobrazit informace o autorovi Odeslat soukromou zprávu Odeslat e-mail Zobrazit autorovy WWW stránky
breta1



Založen: Sep 09, 2005
Příspěvky: 3500

PříspěvekZaslal: ne květen 14 2017, 12:14    Předmět: Citovat

Zajímal by mě původ tohoto zapojení (nebo jsi to celé vymyslel)?
Správně říkáš, že je to "Trochu nepřehledný schéma" (nakreslené je to příšerně!!!!!)
Nechápu význam D1, D3.
T8 a T1 máš nakresleny špatně.
Návrat nahoru
Zobrazit informace o autorovi Odeslat soukromou zprávu
jura80



Založen: Nov 05, 2011
Příspěvky: 908
Bydliště: Boskovice

PříspěvekZaslal: ne květen 14 2017, 12:23    Předmět: Citovat

Samozřejmě jsem to vymyslel já, kopírovat cokoli, tak elektroniku nedělám, nebavila by mě. Jak jsem psal, nikoho nenutím, aby s mýma zapojeníma sympatizoval.

T1- jasně, sory, má být šipka dovnitř.
T8- a zase šipka...

D1- zapne T5 klopnýho obvodu, až má měnič dostatek voltíků k buzení MOSFETu.
D3- po sepnutí T3 definuje hysterezu klopnýho obvodu

Jinak už je to spousta roků, taky už si všechno nepamatuju na 100%.

_________________
Nejsu žádným fóristem, ale když něco negómu, tož, přindu se zeptat. A když se nesnesitelně nudím, nebo když jsu na plech, někdy se může stát, že se i pokusím poradit. Zdraví Jura!
Návrat nahoru
Zobrazit informace o autorovi Odeslat soukromou zprávu Odeslat e-mail Zobrazit autorovy WWW stránky
Habesan



Založen: Jan 12, 2009
Příspěvky: 7320
Bydliště: Plzeňsko

PříspěvekZaslal: ne květen 14 2017, 19:00    Předmět: Citovat

A plošňáček by nebyl?
_________________
Sháním hasičák s CO2 "sněhový", raději funkční.
(Nemusí mít platnou revizi.)
(Celkově budu raději, když se to obejde bez papírů.)
Návrat nahoru
Zobrazit informace o autorovi Odeslat soukromou zprávu Zobrazit autorovy WWW stránky
jura80



Založen: Nov 05, 2011
Příspěvky: 908
Bydliště: Boskovice

PříspěvekZaslal: ne květen 14 2017, 19:27    Předmět: Citovat

Bohužel, tehdá jsem to nabastlil zkušebně na univerzální desce, nakoupil součástky, že se k tomu vrátím, no a nakonec se tak nestalo, hlavně protože jsem tehdá nesehnal jednu součástku do celku, jehož je ten měnič jen součástí. Pokud ale bude tolik času, kolik poslední dobu mám, je docela možným, že se k tomu v brzké době vrátím. Už dlouho marodím s chronickou boreliózou, a jak se mně koooonečně začíná ulevovat, víc se věnuju zálibám, místo aby jsem prospal 20 hodin denně.Wink Ten měnič je jen dílčí součást užitečnýho obvodu, který se mně rozhodně nejednou hodil a nejednou mně chyběl a musel jsem improvizovat (zdroje proudu 10mA- 100mA- 1A- 10A pro přesný ss měření veeeelmi malých odporů).
_________________
Nejsu žádným fóristem, ale když něco negómu, tož, přindu se zeptat. A když se nesnesitelně nudím, nebo když jsu na plech, někdy se může stát, že se i pokusím poradit. Zdraví Jura!
Návrat nahoru
Zobrazit informace o autorovi Odeslat soukromou zprávu Odeslat e-mail Zobrazit autorovy WWW stránky
jura80



Založen: Nov 05, 2011
Příspěvky: 908
Bydliště: Boskovice

PříspěvekZaslal: út květen 16 2017, 23:19    Předmět: Citovat

Tak už mám vychytaný zapojení (trochu tam zlobilo rušení a to bylo potřeba podchytit na konkrétním mechanickým provedení) a v brzké době se vrhnu do přesnějších měření účinnosti. Popravdě, DMM docela klamou, jsou tam zákmity na výstupních elektrolytech a vůbec hrozný rušení všude kolem, takže na to vezmu starý dobrý Avomet a bočník Metra. Měří furt skvěle, jen zrcátko už je trochu zašlý.Wink

Teď ještě vymyslet vhodný Li- Ion aku, co těch 50W utáhne aspoň tak na 10 minut (to na fénování astrodalekohledu stačí). Sony VTC3 je sice v poho, ale po minutce, dvou už nemá napětí a vypíná ochrana (i když, dost tam dělají přívody, to je fakt).

_________________
Nejsu žádným fóristem, ale když něco negómu, tož, přindu se zeptat. A když se nesnesitelně nudím, nebo když jsu na plech, někdy se může stát, že se i pokusím poradit. Zdraví Jura!
Návrat nahoru
Zobrazit informace o autorovi Odeslat soukromou zprávu Odeslat e-mail Zobrazit autorovy WWW stránky
dobrman



Založen: Aug 12, 2012
Příspěvky: 1524
Bydliště: J H

PříspěvekZaslal: st květen 17 2017, 8:13    Předmět: Citovat

Sony VT3 má sice velký proud, ale dost malou kapacitu.

jestli by ti stačil stálý proud do max. 20A (peek 40A)
tak bych doporučil LG18650 HG2 3000mAh / 20A .
Případně dát dvě paralelně
musel bys ale k ní dát nějakou ochranu proti podvybití, článek je bez ochrany
slušně a spolehlivě se nakupuje u www.nkon.nl


tady je test
http://lygte-info.dk/review/batteries2012/LG%2018650%20HG2%203000mAh%20(Brown)%20UK.html

_________________
........Nedůvěřuji velbloudům a obecně nikomu, kdo dokáže týden nepít........
Návrat nahoru
Zobrazit informace o autorovi Odeslat soukromou zprávu
jura80



Založen: Nov 05, 2011
Příspěvky: 908
Bydliště: Boskovice

PříspěvekZaslal: st květen 17 2017, 12:12    Předmět: Citovat

Díky za tip, ty LG vypadají moc pěkně.

Taky mě zaujaly tyhle nádhery:

http://akkuplus.de/mediafiles/Datenblatt/Panasonic/Panasonic_NCR20700A.pdf

Měly by si líp rozumět s nízkýma teplotama, což se pro tenhle účel hodí.

Já mám ale zatím objednaný 2 kousky Sony VTC6, protože jsem je sehnal za dobrou cenu- řadilo by se to paralelně, a nebo, pro menší nároky (v létě), by se bral do kapsy vždycky třeba jen jeden. On tam zase tolik nestraší ten max. vybíjecí proud, stačí jen sem tam na malou chvilku nafénovat optiku a hotovo. Spíš vadí velký vnitřní impedance akumlátorků a úbytky na přívodech. Ten můj měnič má zabudovanou ochranu, co vypíná při 3,1V. Snížit to nejde, je to omezení šuplíkových LM2902. Při návrhu jsem uvažoval, že dobrý aku dá skoro plnou kapacitu při použití cut- off voltage kolem 3 až 3,2V...

Teď se pomalu psychicky připravuju na podrobení měniče zátěžovým testům, měření účinnosti a funkčnosti ochran a pod. Není mně moc dobře, tak snad to dneska zvládnu... Škoda, že teď mám po ruce jen jeden VTC3 a dvě pro tenhle účel nepoužitelný 18650 TrustFire "2200mAh"- chtělo by to něco silnějšího, aspoň dvě VTC trojky paralelně.

_________________
Nejsu žádným fóristem, ale když něco negómu, tož, přindu se zeptat. A když se nesnesitelně nudím, nebo když jsu na plech, někdy se může stát, že se i pokusím poradit. Zdraví Jura!
Návrat nahoru
Zobrazit informace o autorovi Odeslat soukromou zprávu Odeslat e-mail Zobrazit autorovy WWW stránky
Celeron



Založen: Apr 02, 2011
Příspěvky: 20135
Bydliště: Nový Bydžov

PříspěvekZaslal: st květen 17 2017, 17:15    Předmět: Citovat

Proč tam nedáš škatuloidní LiFečko? Třeba WINA 8, 15 nebo 20Ah. Umí to vybíjení 3C a 2500 cylků.
_________________
Jirka

Proč mi nemůže všechno chodit hned ?!!
Návrat nahoru
Zobrazit informace o autorovi Odeslat soukromou zprávu
jura80



Založen: Nov 05, 2011
Příspěvky: 908
Bydliště: Boskovice

PříspěvekZaslal: ne květen 21 2017, 19:08    Předmět: Citovat

Ten měnič už je navržený na Li- Ion, který mají vyšší napětí. Kdyby jsem to měl překopat na menší napětí, bylo by potřeba buď zpřeházet OZ a komparátory za jinčí, nebo komplet překopat koncepcu. Myslím, že jeden nebo dva 18650 Li- Ion vyhoví, pokud jsou kvalitní. Taky se dají sehnat Li-
Ion placáky 10Ah, 15Ah a tak podobně, pokud by jsem měl vyšší nároky.Wink Můj ideál ale byl, že se bude všechno honit z jednoho, dvou, tří 18650, co vezmu do kapsy. Jsou vcelku levný, lehoučký, nabíječek je taky všude přebytek...

Konečně jsem se dobral k tomu testu účinnosti. Je tam docela velká nepřesnost měření účinnosti, bohužel to jináč nešlo, zarušený všechno a sčítání chyb měřáků. Nedopadlo to nějak super slavně, ale když jsem si ještě dodatečně započítal, vidím to tak, že je všechno naprosto v pořádku. Ono se totiž při těch docela dost velkých proudech ztrácí hodně energie na ss odporu tlumivek, kolem 7mOhmů- 5%, na ss odporu zahřátých MOSFETů, kolem 4mOhmů- 3% a nejvíc asi na diodách, přibližně 10%. Takže celkem to dělá asi tak 18%, podle ss úbytků by teda měla být účinnost při plným výkonu kolem 82%. Naměřená účinnost je o asi 8% nižší- viz graf níže. Výměna standardních diod za Schottkyho by pak dala praktickou účinnost kolem 80%. Zátěžový testy dopadly výborně, všechno šlapalo, ochrany aku, ochrana proti zkratu, nic se nikde nadměrně nezahřívalo. Měnič pracuje 100% bez hluku, páč si reguluje střídu podle regulační odchylky. Já jsu spokojené.Wink V konstrukci je kus ze mě, žádný kupovaný specializovaný IC, což si na svých konstrukcích cením (jak to cítí druzí, to neřeším).

Kdyby měl někdo zájem, hodím sem schéma.



Bez názvu.jpg
 Komentář:

Stáhnout
 Soubor:  Bez názvu.jpg
 Velikost:  16.57 kB
 Staženo:  181 krát


_________________
Nejsu žádným fóristem, ale když něco negómu, tož, přindu se zeptat. A když se nesnesitelně nudím, nebo když jsu na plech, někdy se může stát, že se i pokusím poradit. Zdraví Jura!
Návrat nahoru
Zobrazit informace o autorovi Odeslat soukromou zprávu Odeslat e-mail Zobrazit autorovy WWW stránky
Zobrazit příspěvky z předchozích:   
Přidat nové téma   Zaslat odpověď       Obsah fóra Diskuzní fórum Elektro Bastlírny -> Zapojení ze šuplíku Časy uváděny v GMT + 1 hodina
Jdi na stránku 1, 2, 3  Další
Strana 1 z 3

 
Přejdi na:  
Nemůžete odesílat nové téma do tohoto fóra.
Nemůžete odpovídat na témata v tomto fóru.
Nemůžete upravovat své příspěvky v tomto fóru.
Nemůžete mazat své příspěvky v tomto fóru.
Nemůžete hlasovat v tomto fóru.
Nemůžete připojovat soubory k příspěvkům
Můžete stahovat a prohlížet přiložené soubory

Powered by phpBB © 2001, 2005 phpBB Group
Forums ©
Nuke - Elektro Bastlirna

Informace na portálu Elektro bastlírny jsou prezentovány za účelem vzdělání čtenářů a rozšíření zájmu o elektroniku. Autoři článků na serveru neberou žádnou zodpovědnost za škody vzniklé těmito zapojeními. Rovněž neberou žádnou odpovědnost za případnou újmu na zdraví vzniklou úrazem elektrickým proudem. Autoři a správci těchto stránek nepřejímají záruku za správnost zveřejněných materiálů. Předkládané informace a zapojení jsou zveřejněny bez ohledu na případné patenty třetích osob. Nároky na odškodnění na základě změn, chyb nebo vynechání jsou zásadně vyloučeny. Všechny registrované nebo jiné obchodní známky zde použité jsou majetkem jejich vlastníků. Uvedením nejsou zpochybněna z toho vyplývající vlastnická práva. Použití konstrukcí v rozporu se zákonem je přísně zakázáno. Vzhledem k tomu, že původ předkládaných materiálů nelze žádným způsobem dohledat, nelze je použít pro komerční účely! Tento nekomerční server nemá z uvedených zapojení či konstrukcí žádný zisk. Nezodpovídáme za pravost předkládaných materiálů třetími osobami a jejich původ. V případě, že zjistíte porušení autorského práva či jiné nesrovnalosti, kontaktujte administrátory na diskuzním fóru EB.


PHP-Nuke Copyright © 2005 by Francisco Burzi. This is free software, and you may redistribute it under the GPL. PHP-Nuke comes with absolutely no warranty, for details, see the license.
Čas potřebný ke zpracování stránky 0.17 sekund