Vítejte na Elektro Bastlírn?
Nuke - Elektro Bastlirna
  Vytvořit účet Hlavní · Fórum · DDump · Profil · Zprávy · Hledat na fóru · Příspěvky na provoz EB

Vlákno na téma KORONAVIRUS - nutná registrace


Nuke - Elektro Bastlirna: Diskuzní fórum

 FAQFAQ   HledatHledat   Uživatelské skupinyUživatelské skupiny   ProfilProfil   Soukromé zprávySoukromé zprávy   PřihlášeníPřihlášení 

Nabízím osazování SMD

 
Přidat nové téma   Zaslat odpověď       Obsah fóra Diskuzní fórum Elektro Bastlírny -> Nabídka služeb
Zobrazit předchozí téma :: Zobrazit následující téma  
Autor Zpráva
petula



Založen: May 22, 2016
Příspěvky: 855
Bydliště: Čelákovice / Brandýs n.L / Stará Boleslav

PříspěvekZaslal: pá květen 27 2016, 10:30    Předmět: Nabízím osazování SMD Citovat

nabízím pájení / osazování smd v této reflow peci - viz foto. Možné jsou kusovky i malé série.

Maximální rozměry desky jsou 300x320 mm. Lze i oboustranně. Pec je vylepšená z původního modelu, je řízená počítačem a měří teplotu v 1 až 9 bodech.

Cena za pájení, osazování: od zadarmo výše ... (podle nutného času a nákladů, které tomu věnuju) nebo recipročně za jinou práci.



IR_heater_Img_1228-800.jpg
 Komentář:
pracoviště smd pece

Stáhnout
 Soubor:  IR_heater_Img_1228-800.jpg
 Velikost:  58.51 kB
 Staženo:  692 krát

Návrat nahoru
Zobrazit informace o autorovi Odeslat soukromou zprávu Zobrazit autorovy WWW stránky
Tayta



Založen: Jan 10, 2015
Příspěvky: 4

PříspěvekZaslal: čt březen 30 2017, 13:41    Předmět: Citovat

Dobry den,

potreboval bych nakreslit a osadit desku prijimace GPS. Bylo by mozne se s Vami na necem domluvit? Jsem schopen udelat vykres desky v CADu.

Tesim se na odpoved,

Radovan Frnka
radovan_frnka@yahoo.co.uk
Návrat nahoru
Zobrazit informace o autorovi Odeslat soukromou zprávu
petula



Založen: May 22, 2016
Příspěvky: 855
Bydliště: Čelákovice / Brandýs n.L / Stará Boleslav

PříspěvekZaslal: ne duben 23 2017, 9:40    Předmět: Citovat

Ano, je to možné. Omlouvám se za opožděnou reakci, nechodím sem teď moc často, protože rekonstruuji dům což zabere mnoho času, takže na internetování už čas nezbývá Sad

Ano, můžu Vám nakreslit a vyrobit desku GPS přijímače. Používám CAD s názvem edWinXP od švédské firmy Visionics. Postačí mi od Vás

- schéma
- údaje o součástkách
- požadovaný rozměr a tvar desky včetně případných otvorů v desce

Desku Vám nakreslím a vyrobím a osadím. Standardně dělám oboustanné prokovené desky s maskou, halem a potiskem. Můžu ale i vícevrstvé. Osazuji standardně z obou stran.
Návrat nahoru
Zobrazit informace o autorovi Odeslat soukromou zprávu Zobrazit autorovy WWW stránky
davidhart



Založen: Nov 20, 2013
Příspěvky: 10

PříspěvekZaslal: st prosinec 13 2017, 18:15    Předmět: Citovat

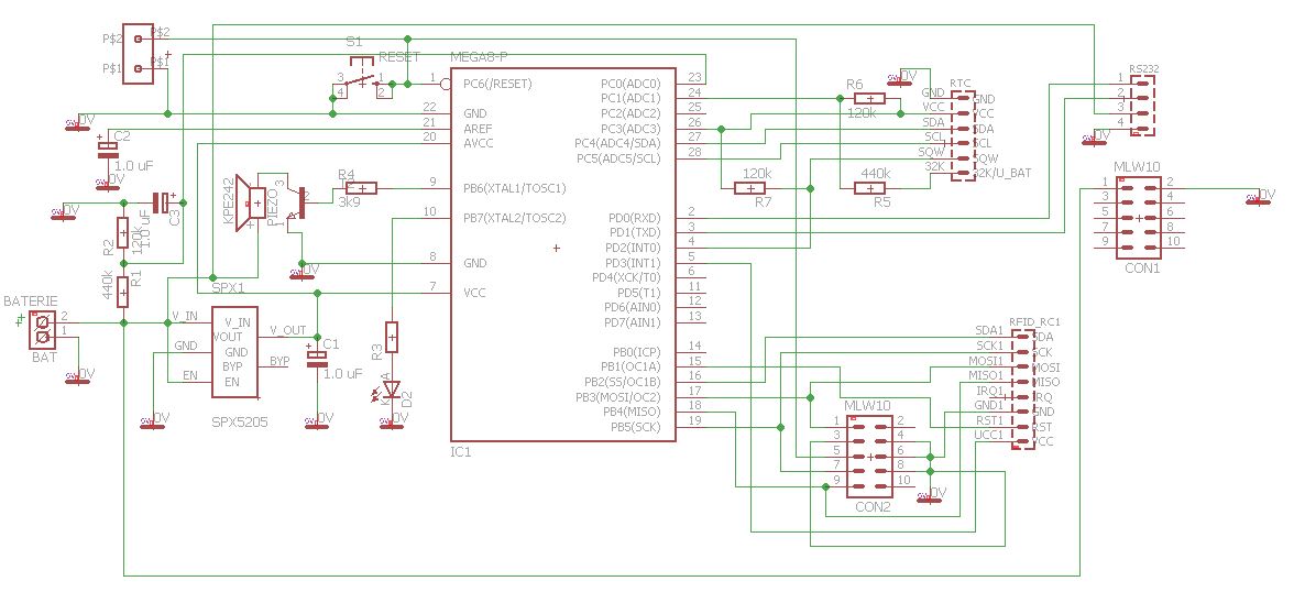
Dobrý den, mám funkční prototyp na jednostranné desce a s klasickými drátovými součástkami. Potřeboval bych desku předělat na SMD. Schéma mám v Eagle, ale potřeboval bych do něj něco doplnit - upravit a hlavně v něm provést návrh na oboustrannou desku, várobu desek + následné osazení. Bylo by to pro Vás zajímavé? Samozřejmě počítám s tím, že práci zaplatím - tedy pokud se shodneme na výši částky.
V příloze zasílám orientační schéma.

Děkuji za odpověď, David Hart



kuk.JPG
 Komentář:
schema

Stáhnout
 Soubor:  kuk.JPG
 Velikost:  91.76 kB
 Staženo:  608 krát

Návrat nahoru
Zobrazit informace o autorovi Odeslat soukromou zprávu
petula



Založen: May 22, 2016
Příspěvky: 855
Bydliště: Čelákovice / Brandýs n.L / Stará Boleslav

PříspěvekZaslal: so březen 10 2018, 10:39    Předmět: Citovat

Samozřejmě, jestli to ještě potřebujete. Zaplatíte si pouze spotřebovaný materiál.

Omlovám se, ale nechodím na ebastlírnu moc často (z různých důvodů, které zde nebudu rozebírat).
Zájemcům, o moje služby doporučuji poslat majl nebo zanechat vzkaz přes web sdružení, pro které pracuji.
Návrat nahoru
Zobrazit informace o autorovi Odeslat soukromou zprávu Zobrazit autorovy WWW stránky
Zobrazit příspěvky z předchozích:   
Přidat nové téma   Zaslat odpověď       Obsah fóra Diskuzní fórum Elektro Bastlírny -> Nabídka služeb Časy uváděny v GMT + 1 hodina
Strana 1 z 1

 
Přejdi na:  
Nemůžete odesílat nové téma do tohoto fóra.
Nemůžete odpovídat na témata v tomto fóru.
Nemůžete upravovat své příspěvky v tomto fóru.
Nemůžete mazat své příspěvky v tomto fóru.
Nemůžete hlasovat v tomto fóru.
Nemůžete připojovat soubory k příspěvkům
Můžete stahovat a prohlížet přiložené soubory

Powered by phpBB © 2001, 2005 phpBB Group
Forums ©
Nuke - Elektro Bastlirna

Informace na portálu Elektro bastlírny jsou prezentovány za účelem vzdělání čtenářů a rozšíření zájmu o elektroniku. Autoři článků na serveru neberou žádnou zodpovědnost za škody vzniklé těmito zapojeními. Rovněž neberou žádnou odpovědnost za případnou újmu na zdraví vzniklou úrazem elektrickým proudem. Autoři a správci těchto stránek nepřejímají záruku za správnost zveřejněných materiálů. Předkládané informace a zapojení jsou zveřejněny bez ohledu na případné patenty třetích osob. Nároky na odškodnění na základě změn, chyb nebo vynechání jsou zásadně vyloučeny. Všechny registrované nebo jiné obchodní známky zde použité jsou majetkem jejich vlastníků. Uvedením nejsou zpochybněna z toho vyplývající vlastnická práva. Použití konstrukcí v rozporu se zákonem je přísně zakázáno. Vzhledem k tomu, že původ předkládaných materiálů nelze žádným způsobem dohledat, nelze je použít pro komerční účely! Tento nekomerční server nemá z uvedených zapojení či konstrukcí žádný zisk. Nezodpovídáme za pravost předkládaných materiálů třetími osobami a jejich původ. V případě, že zjistíte porušení autorského práva či jiné nesrovnalosti, kontaktujte administrátory na diskuzním fóru EB.


PHP-Nuke Copyright © 2005 by Francisco Burzi. This is free software, and you may redistribute it under the GPL. PHP-Nuke comes with absolutely no warranty, for details, see the license.
Čas potřebný ke zpracování stránky 0.31 sekund