Vítejte na Elektro Bastlírn?
Nuke - Elektro Bastlirna
  Vytvořit účet Hlavní · Fórum · DDump · Profil · Zprávy · Hledat na fóru · Příspěvky na provoz EB

Vlákno na téma KORONAVIRUS - nutná registrace


Nuke - Elektro Bastlirna: Diskuzní fórum

 FAQFAQ   HledatHledat   Uživatelské skupinyUživatelské skupiny   ProfilProfil   Soukromé zprávySoukromé zprávy   PřihlášeníPřihlášení 

Detekce síťového napětí
Jdi na stránku Předchozí  1, 2
 
Přidat nové téma   Zaslat odpověď       Obsah fóra Diskuzní fórum Elektro Bastlírny -> Poradna
Zobrazit předchozí téma :: Zobrazit následující téma  
Autor Zpráva
sewerman_cz



Založen: Feb 13, 2011
Příspěvky: 289
Bydliště: Brno

PříspěvekZaslal: st únor 03 2016, 14:10    Předmět: Citovat

Mám tomu rozumět tak, že mám použít pouze odpor, optočlen a diodu antiparalelně k optočlenu?
Návrat nahoru
Zobrazit informace o autorovi Odeslat soukromou zprávu Zobrazit autorovy WWW stránky
breta1



Založen: Sep 09, 2005
Příspěvky: 3500

PříspěvekZaslal: st únor 03 2016, 14:55    Předmět: Citovat

Ano.
Musíš ale MCU říct, že výstupní tranzistor v optronu při přítomnosti síťového napětí se bude spínat v rytmu 50Hz, nebo k němu dát kondenzátor s nabíjecím odporem.
Návrat nahoru
Zobrazit informace o autorovi Odeslat soukromou zprávu
Ruprecht



Založen: Sep 28, 2005
Příspěvky: 1531
Bydliště: ZČ + JM

PříspěvekZaslal: st únor 03 2016, 17:12    Předmět: Citovat

Pokud celá aplikace může být galvanicky spojena se sítí, pak ani optočlen není třeba, viz např. http://www.atmel.com/images/doc2508.pdf
_________________
Kampaň, účelovka, nepodepsal, Palermo, ODS, Kalousek, je líp a jsou na to čísla, nastudujte si to.
Návrat nahoru
Zobrazit informace o autorovi Odeslat soukromou zprávu
sewerman_cz



Založen: Feb 13, 2011
Příspěvky: 289
Bydliště: Brno

PříspěvekZaslal: st únor 03 2016, 19:18    Předmět: Citovat

Spojení se sítí rozhodně nechci. Určitě tam bude optočlen.
Návrat nahoru
Zobrazit informace o autorovi Odeslat soukromou zprávu Zobrazit autorovy WWW stránky
sewerman_cz



Založen: Feb 13, 2011
Příspěvky: 289
Bydliště: Brno

PříspěvekZaslal: st únor 03 2016, 20:25    Předmět: Citovat

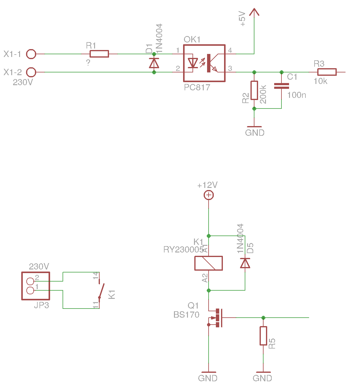
Prosím můžete se na to někdo mrknout jestli je zapojení detektoru v pořádku?

Jaká bude hodnota R1 ?



signalizace 230V-2.png
 Komentář:

Stáhnout
 Soubor:  signalizace 230V-2.png
 Velikost:  18.6 kB
 Staženo:  119 krát

Návrat nahoru
Zobrazit informace o autorovi Odeslat soukromou zprávu Zobrazit autorovy WWW stránky
Atlan



Založen: May 10, 2004
Příspěvky: 4514
Bydliště: Košice

PříspěvekZaslal: pá únor 05 2016, 12:49    Předmět: Citovat

Takto to. Ieje vhodne naprvej strane mas riesenie. Odpor zenerka a potom odpor na optoclen, mas zarucene max napetie na zenerke a tym padom vies urcit max prud optoclenom a navrhnut vhodny preradny odpor.
Návrat nahoru
Zobrazit informace o autorovi Odeslat soukromou zprávu
sewerman_cz



Založen: Feb 13, 2011
Příspěvky: 289
Bydliště: Brno

PříspěvekZaslal: po únor 08 2016, 21:05    Předmět: Citovat

To jsem si pomohl. Tak mám dvě schémata. A stejně nevím které použít.
Návrat nahoru
Zobrazit informace o autorovi Odeslat soukromou zprávu Zobrazit autorovy WWW stránky
breta1



Založen: Sep 09, 2005
Příspěvky: 3500

PříspěvekZaslal: po únor 08 2016, 21:27    Předmět: Citovat

Použij to poslední schema.
-odpor R1 dej okolo 150k
-odpory R3 a R5 jsou zbytečné
-časovou konstantu R2, C1 zvol několik period (třeba pro 5 period 100ms a při R2=200k bude C=1uF)
Návrat nahoru
Zobrazit informace o autorovi Odeslat soukromou zprávu
sewerman_cz



Založen: Feb 13, 2011
Příspěvky: 289
Bydliště: Brno

PříspěvekZaslal: po únor 08 2016, 21:38    Předmět: Citovat

breta1 děkuji za rychlou odpověď.
Na kolik W by měl R1 být?
R3 je ochrana mcu a R5 na nadefinování stavu po resetu.
Návrat nahoru
Zobrazit informace o autorovi Odeslat soukromou zprávu Zobrazit autorovy WWW stránky
breta1



Založen: Sep 09, 2005
Příspěvky: 3500

PříspěvekZaslal: po únor 08 2016, 21:46    Předmět: Citovat

P=Uef x Uef/R=230x230/150000=0.35W
A přidáním diody do série s R1 bude ztráta poloviční.


Naposledy upravil breta1 dne po únor 08 2016, 21:52, celkově upraveno 1 krát.
Návrat nahoru
Zobrazit informace o autorovi Odeslat soukromou zprávu
Sendyx



Založen: Jun 05, 2005
Příspěvky: 12487
Bydliště: Ostrava

PříspěvekZaslal: po únor 08 2016, 21:50    Předmět: Citovat

Dej tam optron, ve kterém jsou antiparalelně 2x LED a nepotřebuješ další diodu. A odpor musí mít dostatečné dimenzování na napětí/přepětí.
_________________
Curvetraceristé všech zemí spojte se!
Návrat nahoru
Zobrazit informace o autorovi Odeslat soukromou zprávu
Zobrazit příspěvky z předchozích:   
Přidat nové téma   Zaslat odpověď       Obsah fóra Diskuzní fórum Elektro Bastlírny -> Poradna Časy uváděny v GMT + 1 hodina
Jdi na stránku Předchozí  1, 2
Strana 2 z 2

 
Přejdi na:  
Nemůžete odesílat nové téma do tohoto fóra.
Nemůžete odpovídat na témata v tomto fóru.
Nemůžete upravovat své příspěvky v tomto fóru.
Nemůžete mazat své příspěvky v tomto fóru.
Nemůžete hlasovat v tomto fóru.
Nemůžete připojovat soubory k příspěvkům
Můžete stahovat a prohlížet přiložené soubory

Powered by phpBB © 2001, 2005 phpBB Group
Forums ©
Nuke - Elektro Bastlirna

Informace na portálu Elektro bastlírny jsou prezentovány za účelem vzdělání čtenářů a rozšíření zájmu o elektroniku. Autoři článků na serveru neberou žádnou zodpovědnost za škody vzniklé těmito zapojeními. Rovněž neberou žádnou odpovědnost za případnou újmu na zdraví vzniklou úrazem elektrickým proudem. Autoři a správci těchto stránek nepřejímají záruku za správnost zveřejněných materiálů. Předkládané informace a zapojení jsou zveřejněny bez ohledu na případné patenty třetích osob. Nároky na odškodnění na základě změn, chyb nebo vynechání jsou zásadně vyloučeny. Všechny registrované nebo jiné obchodní známky zde použité jsou majetkem jejich vlastníků. Uvedením nejsou zpochybněna z toho vyplývající vlastnická práva. Použití konstrukcí v rozporu se zákonem je přísně zakázáno. Vzhledem k tomu, že původ předkládaných materiálů nelze žádným způsobem dohledat, nelze je použít pro komerční účely! Tento nekomerční server nemá z uvedených zapojení či konstrukcí žádný zisk. Nezodpovídáme za pravost předkládaných materiálů třetími osobami a jejich původ. V případě, že zjistíte porušení autorského práva či jiné nesrovnalosti, kontaktujte administrátory na diskuzním fóru EB.


PHP-Nuke Copyright © 2005 by Francisco Burzi. This is free software, and you may redistribute it under the GPL. PHP-Nuke comes with absolutely no warranty, for details, see the license.
Čas potřebný ke zpracování stránky 0.18 sekund