Vítejte na Elektro Bastlírn?
Nuke - Elektro Bastlirna
  Vytvořit účet Hlavní · Fórum · DDump · Profil · Zprávy · Hledat na fóru · Příspěvky na provoz EB

Vlákno na téma KORONAVIRUS - nutná registrace


Nuke - Elektro Bastlirna: Diskuzní fórum

 FAQFAQ   HledatHledat   Uživatelské skupinyUživatelské skupiny   ProfilProfil   Soukromé zprávySoukromé zprávy   PřihlášeníPřihlášení 

Osvětlení zahrady - jedno tlačítko dvě relé
Jdi na stránku Předchozí  1, 2, 3, 4, 5, 6  Další
 
Přidat nové téma   Zaslat odpověď       Obsah fóra Diskuzní fórum Elektro Bastlírny -> Poradna
Zobrazit předchozí téma :: Zobrazit následující téma  
Autor Zpráva
PotPalo



Založen: May 13, 2009
Příspěvky: 5763
Bydliště: BA-Petržalka :(

PříspěvekZaslal: pá leden 16 2015, 19:10    Předmět: Citovat

Navrhujem použiť tú žabu Laughing Laughing
_________________
Globálne otepľovanie je spôsobené masívnou zástavbou a rúbaním storočných stromov. Kamene namiesto trávy tiež prispievajú k otepľovaniu.
Návrat nahoru
Zobrazit informace o autorovi Odeslat soukromou zprávu Odeslat e-mail
Onlyeasy



Založen: Nov 19, 2013
Příspěvky: 35

PříspěvekZaslal: pá leden 16 2015, 21:25    Předmět: Citovat

Zdravím Vás všechny. Díky plánku, který sem vložil marshal a částečně taky plánku od PotPalo, se mi dnes v hlavě zrodil nápad, jak uzpůsobit ten systém dvou relé ovládaný jedním tlačítkem do systému jedno tlačítko a jedno relé. Je to doplněno několika málo součástkami. Tohle bude v autě na napětí 12 V určitě fungovat. Ať Vás neplete, že v plánku u baterie je 6 V. Mně ten program Crocodile Clips nechce vzít napájení integrovaných obvodů vyšším napětím.

Celý problém s řízením jedním tlačítkem řeší integrovaný obvod 7474, což je integráč se dvěma klopnými obvody D. Využijeme jen polovinu integráče, protože bohužel se obvod D nevyrábí v poloviční verzi. A jak by mu to slušelo, mít 8 nožiček místo 14. Integrovaný obvod má mít napájení od 3 do 18 V.

Kdyby to někdo nevěděl, obvod D funguje tak, že je to klasický klopný obvod ze dvou hradel NAND. Ale před tato hradla jsou vložena další hradla, jejichž úkolem je zajistit, že vstup C se chová jako závora, která řídí, kdy může proklouznout logická 1 nebo 0 na vstupu D dál do klopného obvodu. Čili my si v praxi na vstup D (Data) připravíme logickou 1 nebo 0 a pak pošleme logickou 1 do vstupu C (Clock - hodiny). V tom okamžiku se vstup D přenese do jádra klopného obvodu a buď ho překlopí nebo ne - záleží na tom, jak byl KO nastaven předtím. Důležité je, že změnit stav KO můžeme jen v tom mžiku, kdy do vstupu C nabíhá 1. Pak už si můžeme se vstupem D dělat co chceme, ale do KO ty změny neproniknou. A je taky jedno, kdy vstup C uvedeme zpět do stavu logická 0. Kromě toho jsou zde přidány dva další vstupy, které nastavují "natvrdo" stav klopného obvodu pomocí pinů S a R. To se dá mimo jiné využít při připojení napájení, aby obvod pomocí kondenzátoru, připojeného na záporný pól přepnul obvod vždy do stejné počáteční polohy.

V plánku není namalováno ani napájení IO, ani piny S a R. Program to neumožňuje a navíc neumožňuje "vypnout" napájení IO. Protože obvod D doma nemám, můžu jen hádat, zda po stisknutí tlačítka se počáteční stav obvodu nastaví podle stavu vstupů C a D, nebo zda bude ještě potřeba kondenzátor (podle výrobce 50 pF) na S nebo R. V programu je na počátku "natvrdo" výstup Q = 0, Qn = 1. Proto jsem taky tranzistor připojil na Qn místo na očekávané Q.

Takže jak to celé funguje. Na počátku je celý obvod galvanicky rozpojen. Po stisku tlačítka se přivede kladné napětí přes diodu na cívku relé a zároveň na vstup C - hodiny integrovaného obvodu (a taky na napájení IO). V tom okamžiku je na vstupu D záporné napětí (logická 0) z přepínacího kontaktu relé. Tranzistor se kladným napětím přes odpor 4K7 otevře a přivede záporné napětí do cívky. Relé sepne, na kontaktu přivádějícím signál do vstupu D se objeví 1, ale protože obvod D už další změny v tom okamžiku nepřijímá, tak je to jedno, kdy pustíme tlačítko. Další odpor 4K7 mezi záporným pólem baterie a vstupem C je tam z toho důvodu, aby se na vstupu C objevila logická 0 po puštění tlačítka. Bez tohoto odporu mi program nechtěl tento obvod vypnout. Celý obvod je po puštění tlačítka napájen samopřídržným kontaktem relé přes druhou diodu.

Když znovu stiskneme tlačítko pro vypnutí, pustíme tím logickou 1 do vstupu C. Protože je v tom okamžiku na vstupu D logická 1, klopný obvod se překlopí, tranzistor dostane přes odpor do báze záporné napětí, uzavře se, relé odpadne, do vstupu D přijde opět záporné napětí logická 0, ale hodiny to už nepropustí. Když pustíme tlačítko, celý obvod ztratí napájení a je bez odběru.

Ten druhý přepínací kontakt na relé je tam jen tak, v podstatě by mělo stačit připojit zátěž na stejný kontakt, na kterém je napájení vstupu D. Ovšem v tom případě bych (při spínání "nepokojné" zátěže) doporučil mezi záporný pól a vstup do D zapojit závěrně pólovanou diodu, kvůli vychytávání napěťových špiček, stejně jako v plánku namalovaná dioda vychytává napěťové špičky vznikající při vypínání relé.

Možná, že bude nutné dát na vstupy C a D odpory 10K pro omezení proudu.

To je asi tak celé. Tohle zapojení bych se chtěl pokusit implementovat na plánek od PotPalo na jeho nápad 2 trafa + 1 relé.

P.S. Tento příspěvek jsem musel upravit, protože jsem si až při kontrole plánku na stránkách ebastlírny uvědomil, že jsem tam udělal šílený kopanec. Inu stane se. Teď už je to snad OK.



1 Tlačítko a obvod D.JPG
 Komentář:

Stáhnout
 Soubor:  1 Tlačítko a obvod D.JPG
 Velikost:  18.93 kB
 Staženo:  100 krát

Návrat nahoru
Zobrazit informace o autorovi Odeslat soukromou zprávu
PotPalo



Založen: May 13, 2009
Příspěvky: 5763
Bydliště: BA-Petržalka :(

PříspěvekZaslal: so leden 17 2015, 0:38    Předmět: Citovat

Namiesto klopného obvodu 7474, ktorý má napájanie 5V +/-5% by som použil 4013, ktorý je na 3~15V (datasheet). Zapojil by som ho ako delič frekvencie (Frequency Divider), vstup S (alebo R, záleží či zoberie C s privedením napájania) cez kondík, výstup by išiel na tranzistor, ktorý by napájal relé. Vstupný signál pripojím na C.

Takto nejako vyrobíme logiku do môjho nákresu.
Priznám sa že s týmto som nikdy nepracoval, je to čisto teoreticky.

edit: aha čo som našiel: 74LVC1G74 - polovica z 7474 Very Happy

_________________
Globálne otepľovanie je spôsobené masívnou zástavbou a rúbaním storočných stromov. Kamene namiesto trávy tiež prispievajú k otepľovaniu.


Naposledy upravil PotPalo dne so leden 17 2015, 21:18, celkově upraveno 1 krát.
Návrat nahoru
Zobrazit informace o autorovi Odeslat soukromou zprávu Odeslat e-mail
marshal



Založen: Sep 05, 2004
Příspěvky: 1093
Bydliště: Ltm

PříspěvekZaslal: so leden 17 2015, 18:19    Předmět: Citovat

místo toho tranzistoru bych tam dal nějaký MOSFET (IRF630 ?)
PotPalo má pravdu, 7474 je řada TTL
Návrat nahoru
Zobrazit informace o autorovi Odeslat soukromou zprávu
PotPalo



Založen: May 13, 2009
Příspěvky: 5763
Bydliště: BA-Petržalka :(

PříspěvekZaslal: so leden 17 2015, 21:20    Předmět: Citovat

V tom mojom zapojení ten dlhý vodič od tlačítka končí v trafu (alebo spínaný zdroj), ten to vychytá. Teda ak do toho nepraští blesk Laughing
_________________
Globálne otepľovanie je spôsobené masívnou zástavbou a rúbaním storočných stromov. Kamene namiesto trávy tiež prispievajú k otepľovaniu.
Návrat nahoru
Zobrazit informace o autorovi Odeslat soukromou zprávu Odeslat e-mail
Onlyeasy



Založen: Nov 19, 2013
Příspěvky: 35

PříspěvekZaslal: ne leden 18 2015, 18:51    Předmět: Citovat

Zdravím vážení. Ten plánek s klopným obvodem D jsem zamýšlel do auta, aby se člověk nemusel obávat, že zpopelní relé na 6 V. Takové odbočení od problému s jedním tlačítkem na střídavý proud. Souhlasím s tím, že kdyby někdo tahal dráty 60 metrů na konec zahrady a 60 metrů zpátky, že by to byla skvělá anténa za chytání statické elektřiny.

marshal: Jak to prosím myslíš s tím mosfetem?

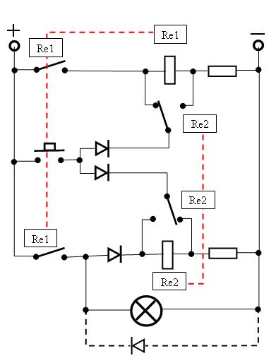
Mám tady ještě jedno upravené zapojení systému dvou relé + 1 tlačítko, páral jsem se s tím návrhem dva dny. Doufal jsem, že to vyřeší celý problém na 230 V AC. Bohužel když jsem to namaloval, tak mi došlo, že tohle bohužel pojede jen na stejnosměrný proud. Musel jsem tam šoupnout diody. A to při předělávání na střídavý proud nevěští nic dobrého.

Proti tvému zapojení se dvěma relé jsem tam přidal navíc 3 diody a dva odpory. Ziskem je, že nehrozí zničení cívek relé, maximálně se mohou přehřát odpory, ale to je oprava v řádu několika korun. Zničená relé by byla v řádu stokorun. Druhým bonusem je, že tlačítko je spojeno s jedním z pólů.

Je to na dvou obrázcích. V jednom plánku tlačítko je připojeno na záporný pól, ve druhém tlačítko mačká kladný pól. Jinak je to prakticky totéž, i když to tak na první pohled nevypadá. Záleží na tom, zda chceme do zátěže spínat kladný nebo záporný pól. Zátěž představuje žárovka. Na druhém schématu je navíc přimalována závěrně pólovaná dioda (kresleno čárkovaně), pro případ kdybychom chtěli v autě spínat nějakou indukční divočinu.

Takže jak to funguje? Obvod je v klidu galvanicky rozpojen. Po stisku tlačítka se relé 1 sepne přes diodu u tlačítka a zároveň přes druhou diodu je zkratována cívka relé 2. Oba kontakty relé 1 sepnou a přivedou kladné napětí na cívky obou relé. Když pustíme tlačítko, přitáhne i relé 2. Tím se prohodí zkratování a zásobování kladným pólem. Obě relátka jsou sepnutá, vedou proud do kontatků a čekají na vypínací proceduru.

Při dalším stisku tlačítka se zkratne cívka relé 1, které okamžitě odpadne, zatímco relé 2 je zásobeno přes tlačítko, dokud ho nepustíme. Když tlačítko pustíme odpadne i relé 2 a celý obvod se rozepne.

Když použijeme relé na 6 V, odpory by měly být cca 100 Ω, něco výkonového nebo raději spojit paralelně 2 odpory 200 Ω. Zapojení vhodné opět do auta, hlavně pro někoho, kdo se bojí, že by byl obvod D příliš náchylný k poruchám.

Kdyby u tlačítka nebyly ty dvě diody, proud by procházel z jedné cívky do druhé a relé 2 by vůbec nesepnulo. A to je právě kámen úrazu, kvůli kterému tohle schéma nelze použít na střídavý proud. Na střídavý proud by při prvním stisku tlačítka nefungovalo zkratování relé 2, to by sepnulo, přitom by vrčelo a obě relé by nevěděla, jestli mají skončit v poloze sepnutá světla nebo zhasnutá světla.

Třetí dioda v plánku je nutná, aby se při vypínání ihned po stisku tlačítka vypnula připojená zátěž. Kdyby tam ta dioda nebyla, tak by při vypínacím cyklu po stisku tlačítka se zátěž nevypnula, ale dál by se "zásobovala" přes tlačítko a vypnula by až při puštění tlačítka, pročemž by na tlačítku zbytečně skočila jiskra. Což není dobré, obzvláště v případě, kdy potřebujeme, aby tlačítko bylo ve špičkovém stavu a nedělalo zbytečné zákmity, které by mohly celý obvod "rozhodit".



1 Tlačítko 2 relé DC mínus.JPG
 Komentář:

Stáhnout
 Soubor:  1 Tlačítko 2 relé DC mínus.JPG
 Velikost:  12.99 kB
 Staženo:  103 krát


1Tlačítko 2 relé DC plus.JPG
 Komentář:

Stáhnout
 Soubor:  1Tlačítko 2 relé DC plus.JPG
 Velikost:  21.59 kB
 Staženo:  87 krát



Naposledy upravil Onlyeasy dne po leden 26 2015, 19:04, celkově upraveno 1 krát.
Návrat nahoru
Zobrazit informace o autorovi Odeslat soukromou zprávu
Onlyeasy



Založen: Nov 19, 2013
Příspěvky: 35

PříspěvekZaslal: po leden 19 2015, 0:07    Předmět: Citovat

PotPalo: To se ti povedlo, že jsi našel tu polovinu ze 7474. To jsem ani netušil, že to existuje. Ovšem tohle je jen na 5 V.

Pro použití ve schématu jsem měl spíše na mysli tu 4013. V datasheetu píší max. voltage 18 V. Nehledej v tom žádnou vědu. Když na vstupy C a D (pro sichr) zapojíš srážecí odpory 10K, tak to musí fungovat bez problémů. Já jsem s tímhle obvodem D taky nikdy nepracoval (s MH 7400 jsem se kdysi vyřádil), ale jsem si jistý, že to bude fungovat.
Návrat nahoru
Zobrazit informace o autorovi Odeslat soukromou zprávu
marshal



Založen: Sep 05, 2004
Příspěvky: 1093
Bydliště: Ltm

PříspěvekZaslal: po leden 19 2015, 18:04    Předmět: Citovat

na schemátku z 16. máš kreslen tranzistor - nevím jak by to fungovalo, pouze dle mě by bylo lepší obecně tranzistor nahradit mosfetem - je rychlý a není potřeba se starat o pracovní bod.
Na schematku z 18. mám trochu obavy že ti relé 1 bude kmitat a nesepne.
Návrat nahoru
Zobrazit informace o autorovi Odeslat soukromou zprávu
Onlyeasy



Založen: Nov 19, 2013
Příspěvky: 35

PříspěvekZaslal: st leden 21 2015, 21:32    Předmět: Citovat

Trošku nám to tady začíná usínat.

marshal: Ten tranzistor nemusí být nic speciálního. Stačí obyčejný NPN tranzistor, který přežije průchod proudu do relé. Není potřeba shánět něco s rychlým spínáním ani jiné vychytávky. Dioda paralelně k cívce relé vychytá napěťové špičky.

Co se týče toho dvojplánku z 18. ledna, nějak mi nedochází, proč by některá cívka měla kmitat. I na simulátoru to pracuje podle mých představ. Stisknu tlačítko, relé 1 sepne. Pustím tlačítko, sepne i relé 2. Znovu stisknu tlačítko, relé 1 odpadne, pustím tlačítko, odpadne i relé 2. A tak pořád dokola. Možná tam vidíš něco, co si já neuvědomuji. Rád si nechám doplnit mezery ve vědomostech.

Už jsem se naučil, že sexuolog a pokusy dělající elektrotechnik musí mít při své práci jednu společnou zásadu - Ničemu se nedivit. Často bychom totiž z údivu nevyšli ...

Já teď prozkoumávám tři další cesty:
1. Plánek, který sem vložil PotPalo (2 trafa, 1 relé). Ovšem s tím, že bych ho rád stáhnul na jedno trafo a jedno relé. Za pomoci dalších pomocných součástek.

2. Koncepce 1 trafo, 1 relé s cívkou na 230 VAC a jedno relé na 12 V.

3. Přinutit ten plánek z 18. ledna pracovat na střídavý proud.

Přemýšlím nad všemi třemi věcmi najednou a v praxi zatím nemám nic konkrétního, co bych sem mohl vložit.

ad 1.) V praxi to představuje otázku, zda je možné, aby trafo měnilo své napětí na sekundáru, změnou napětí na primáru. Jinými slovy, když na primáru zapojím do série s trafem žárovku cca 15 W/230 V - bude na sekundáru jiné napětí, než když tu žárovku zkratnu a napětí 230 V půjde rovnou do trafa ?

Mám takový mlhavý pocit, že jsem kdysi před lety podobný pokus dělal se sériovým odporem a trafem a skončilo to vyraženými pojistkami a ránou v místnosti a zřejmě zničeným odporem. Nejsem si úplně jistý. Já jsem totiž těch "hlučných" pokusů, doprovázených nečekanými záblesky a ránami zažil vícero.

ad 2.) Myslím koncepci, že tlačítko sepne relé s cívkou na 230 V se samopřídržným kontaktem, a to přivede napětí do trafa, které pomocí zpožďovacího obvodu přepne relé na 12 V do sepnuté polohy. Když znovu stiskneme tlačítko, tak tento impuls zkratne cívku relé na 230 V a to odpadne. Ve zpožďovacím relé na 12 V bude paralelně zapojen kondenzátor cca 2200 - 3300 µF, který bude fungovat jako dočasná baterie. Díky ní pomocné relé odpadne za 2 - 3 sekundy. Tím zabráníme, aby po vypnutí světel ihned znovu došlo k jejich rozsvícení.

Tato koncepce má výhodu, že zcela eliminuje zákmity tlačítek. Je potřeba jen během 2 až tří vteřin pustit tlačítko, jinak se ze zahrady stane blikač, který bude při trvalém stisknutí tlačítka 2 vteřiny svítit a 2 vteřiny tma atd.

ad 3.) Při převodu na střídavý proud je potřeba ty dvě diody u tlačítka nahradit něčím "střídavým", zřejmě triaky. Jenže s tím já nemám absolutně žádné zkuženosti. Je potřeba, aby triaky při sepnutém tlačítku vedly a při puštění tlačítka musí vypnout. Jo a taky chci zachovat galvanickou rozpojenost obvodu v době vypnutí obvodu. Kdo má nějaký krásný plánek se spínáním zátěže na 230 V pomocí triaku ? Nemyslím regulaci něčeho, jen jednoduché sepnout - vypnout.
Návrat nahoru
Zobrazit informace o autorovi Odeslat soukromou zprávu
EKKAR



Založen: Mar 16, 2005
Příspěvky: 34549
Bydliště: Česká Třebová, JN89FW21

PříspěvekZaslal: st leden 21 2015, 21:42    Předmět: Citovat

Onlyeasy napsal(a):
... Je potřeba, aby triaky při sepnutém tlačítku vedly a při puštění tlačítka musí vypnout. Jo a taky chci zachovat galvanickou rozpojenost obvodu v době vypnutí obvodu. Kdo má nějaký krásný plánek se spínáním zátěže na 230 V pomocí triaku ? Nemyslím regulaci něčeho, jen jednoduché sepnout - vypnout.
Pokud tam budou spínače v pevný fázi (tyristory, triaky), pak zapomeň na galvanický oddělení. Za to se považuje jen vrstva izolantu - a to čipy rozhodně nejsou. Tudíž zase skončíš u mechanickejch kontaktů a relé/stykačů....
_________________
Nasliněný prst na svorkovnici domovního rozvaděče: Jó, paninko, máte tam ty Voltíky všecky...
A kutilmile - nelituju tě Mr. Green Mr. Green !!!
Návrat nahoru
Zobrazit informace o autorovi Odeslat soukromou zprávu Odeslat e-mail
marshal



Založen: Sep 05, 2004
Příspěvky: 1093
Bydliště: Ltm

PříspěvekZaslal: čt leden 22 2015, 9:25    Předmět: Citovat

cit: " nějak mi nedochází, proč by některá cívka měla kmitat "
pomocí levého rozpínacího kontaktu horního relé je z toho tzv Wagnerovo kladívko.
Možná se mýlím a mechanické vlastnosti tvého relé budou tak kvalitní že spínací kontakt sepne rychleji, pak je naděje že relé sepne, ale dle mě asi ne.

cit: "NPN tranzistor, který přežije průchod proudu do relé"
souhlas, ale je možné že se bude hřát když nebude v saturaci. A třeba IRF630 je k mání za cca 18 Kč .. Volba je na tobě, to byl jen návrh.
( http://www.ges.cz/cz/irf630-GES04913429.html )
Návrat nahoru
Zobrazit informace o autorovi Odeslat soukromou zprávu
honzasl



Založen: Oct 16, 2008
Příspěvky: 174

PříspěvekZaslal: čt leden 22 2015, 11:26    Předmět: Citovat

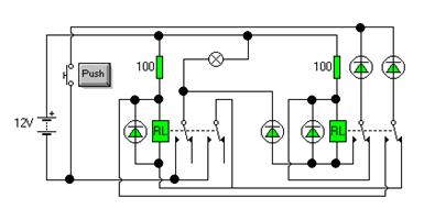
Jsem přesvědčen, že zadání v začátku vlákna splním s dvěma impulsními relé a jedním pomocným relé, vše bez trvalého odběru, vše profi výrobky.


rele_zahrada_maly.jpg
 Komentář:

Stáhnout
 Soubor:  rele_zahrada_maly.jpg
 Velikost:  92.93 kB
 Staženo:  87 krát

Návrat nahoru
Zobrazit informace o autorovi Odeslat soukromou zprávu
Onlyeasy



Založen: Nov 19, 2013
Příspěvky: 35

PříspěvekZaslal: čt leden 22 2015, 20:09    Předmět: Citovat

EKKAR: Nejsem schopen na tvou připomínku reagovat. Snažím se to nějak vyřešit v simulátoru. Ten mi bohužel neumožňuje použít triaky, pouze tyristory. Tak to zkouším alespoň pomocí dvou antiparalelně zapojených tyristorů. Uvidíme kam se dostanu. Možná jsem ten blbec, který neví, že to nejde a udělá to ...

marshal: Já tam žádný rozpínací kontakt nemám. Relé 1 má dva spínací a relé 2 má dva přepínací kontakty. Nikde tam není nic, co by mělo důvod dělat funkci elektrického zvonku.

honzasl: Děkuji ti za to schéma. Další zajímavý pohled na problém jednoho tlačítka. Nejdříve jsem na to koukal jako vyoraná myš Jestli jsem to správně pochopil, tak impulsní relé vpravo dole fonguje jako klasické bistabilní relé - jedním ze tří tlačítek zapne a těmi stejnými tlačítky vypne žárovku spínanou tímto relé.

Když stisknu tlačítko, tímž impulsem zároveň sepnu impulsní relé vlevo dole. Toto relé pak napájí rozpínací pomocné relé vlevo nahoře. Když po dobu svícení světel vypadne elektřina, pomocné relé odpadne a při nahození proud sepnutý kontakt vyšle vypínací impuls do obou impulsních relé.

Jestli jsem to správně pochopil, pak mám pocit, že v tom plánku je chyba - není zajištěno normální vypnutí imp. relé vlevo dole. Drát na něj neměl vést na kontakt ON, ale na ON/OFF. V tom případě si ovšem můžu klást otázku, jestli to relé vlevo dole není nadbytečné. Asi by stačilo jedno impulsní a jedno klasické pomocné relé. Kontakt, který napájí žárovku, by zároveň mohl napájet i to pomocné relé vlevo nahoře.
Návrat nahoru
Zobrazit informace o autorovi Odeslat soukromou zprávu
PotPalo



Založen: May 13, 2009
Příspěvky: 5763
Bydliště: BA-Petržalka :(

PříspěvekZaslal: čt leden 22 2015, 21:03    Předmět: Citovat

S tým zvončekom... ono treba uvažovať v tom zmysle, že relé neprepne okamžite z A do B, ale prepne z A do nuly, potom prepne do B. Skrátka je tam mikropauza kedy sú kontakty rozpojené.
_________________
Globálne otepľovanie je spôsobené masívnou zástavbou a rúbaním storočných stromov. Kamene namiesto trávy tiež prispievajú k otepľovaniu.
Návrat nahoru
Zobrazit informace o autorovi Odeslat soukromou zprávu Odeslat e-mail
honzasl



Založen: Oct 16, 2008
Příspěvky: 174

PříspěvekZaslal: čt leden 22 2015, 22:42    Předmět: Citovat

Onlyeasy

Je tam chyba, nefunguje to spolehlivě. Při prvním zapnutí tam může nastav stav, kdy to po zapnutí budou světla svítit. Po prvním stisku tlačítka se to srovná do správné funkce.
Návrat nahoru
Zobrazit informace o autorovi Odeslat soukromou zprávu
Zobrazit příspěvky z předchozích:   
Přidat nové téma   Zaslat odpověď       Obsah fóra Diskuzní fórum Elektro Bastlírny -> Poradna Časy uváděny v GMT + 1 hodina
Jdi na stránku Předchozí  1, 2, 3, 4, 5, 6  Další
Strana 5 z 6

 
Přejdi na:  
Nemůžete odesílat nové téma do tohoto fóra.
Nemůžete odpovídat na témata v tomto fóru.
Nemůžete upravovat své příspěvky v tomto fóru.
Nemůžete mazat své příspěvky v tomto fóru.
Nemůžete hlasovat v tomto fóru.
Nemůžete připojovat soubory k příspěvkům
Můžete stahovat a prohlížet přiložené soubory

Powered by phpBB © 2001, 2005 phpBB Group
Forums ©
Nuke - Elektro Bastlirna

Informace na portálu Elektro bastlírny jsou prezentovány za účelem vzdělání čtenářů a rozšíření zájmu o elektroniku. Autoři článků na serveru neberou žádnou zodpovědnost za škody vzniklé těmito zapojeními. Rovněž neberou žádnou odpovědnost za případnou újmu na zdraví vzniklou úrazem elektrickým proudem. Autoři a správci těchto stránek nepřejímají záruku za správnost zveřejněných materiálů. Předkládané informace a zapojení jsou zveřejněny bez ohledu na případné patenty třetích osob. Nároky na odškodnění na základě změn, chyb nebo vynechání jsou zásadně vyloučeny. Všechny registrované nebo jiné obchodní známky zde použité jsou majetkem jejich vlastníků. Uvedením nejsou zpochybněna z toho vyplývající vlastnická práva. Použití konstrukcí v rozporu se zákonem je přísně zakázáno. Vzhledem k tomu, že původ předkládaných materiálů nelze žádným způsobem dohledat, nelze je použít pro komerční účely! Tento nekomerční server nemá z uvedených zapojení či konstrukcí žádný zisk. Nezodpovídáme za pravost předkládaných materiálů třetími osobami a jejich původ. V případě, že zjistíte porušení autorského práva či jiné nesrovnalosti, kontaktujte administrátory na diskuzním fóru EB.


PHP-Nuke Copyright © 2005 by Francisco Burzi. This is free software, and you may redistribute it under the GPL. PHP-Nuke comes with absolutely no warranty, for details, see the license.
Čas potřebný ke zpracování stránky 0.31 sekund