Vítejte na Elektro Bastlírn?
Nuke - Elektro Bastlirna
  Vytvořit účet Hlavní · Fórum · DDump · Profil · Zprávy · Hledat na fóru · Příspěvky na provoz EB

Vlákno na téma KORONAVIRUS - nutná registrace


Nuke - Elektro Bastlirna: Diskuzní fórum

 FAQFAQ   HledatHledat   Uživatelské skupinyUživatelské skupiny   ProfilProfil   Soukromé zprávySoukromé zprávy   PřihlášeníPřihlášení 

Monitor Acer AL1914, nejde invertor
Jdi na stránku 1, 2  Další
 
Přidat nové téma   Zaslat odpověď       Obsah fóra Diskuzní fórum Elektro Bastlírny -> Televizory, monitory a projektory - PORADNA pro amatéry a začátečníky
Zobrazit předchozí téma :: Zobrazit následující téma  
Autor Zpráva
Beli33



Založen: Apr 16, 2013
Příspěvky: 165
Bydliště: Aš

PříspěvekZaslal: po duben 28 2014, 17:25    Předmět: Monitor Acer AL1914, nejde invertor Citovat

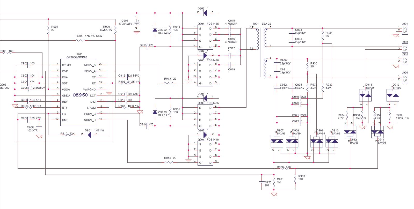
Zdravím, mám doma uvedený monitor. Po zapnutí nejede podsvícení, ale obraz po nasvícení vidět jde. Trubice odzkoušeny. Zřejmě vadný invertor, protože po zapojení jiných trubic nejedou. Na OZ960 na pin 5 jde 5V a na pinech 11,12,19,20 je také 5V. Na "déčkách" fetů na osciloskopu žádnej signál. D911,D913 dioda mezi pinem 2 a 3 proražená. Kondenzátory také proměřeny jak na C tak ESR a jsou OK.


gft.jpg
 Komentář:

Stáhnout
 Soubor:  gft.jpg
 Velikost:  131.07 kB
 Staženo:  298 krát

Návrat nahoru
Zobrazit informace o autorovi Odeslat soukromou zprávu
Peterseal



Založen: Nov 24, 2006
Příspěvky: 1990
Bydliště: SR-Bratislava -Devínska Nová Ves

PříspěvekZaslal: po duben 28 2014, 22:15    Předmět: Citovat

Tie vadne diody si vymenil? Ak mas na vystupe pre budenie tranzistorov 5V cely cas, asi je vadny integrac. Ake mas napatie na pine 2?
Návrat nahoru
Zobrazit informace o autorovi Odeslat soukromou zprávu Odeslat e-mail
Beli33



Založen: Apr 16, 2013
Příspěvky: 165
Bydliště: Aš

PříspěvekZaslal: út duben 29 2014, 8:57    Předmět: Citovat

Prosím tě zatím jsem je nevyměnil protože je nemám. Musím objednat, takže hledám i jiný vadný součástky, abych neplatil několikrát poštovný. Na pinu 2 není žádný napětí. Ten integráč myslíš ty 4 fety?
Návrat nahoru
Zobrazit informace o autorovi Odeslat soukromou zprávu
Peterseal



Založen: Nov 24, 2006
Příspěvky: 1990
Bydliště: SR-Bratislava -Devínska Nová Ves

PříspěvekZaslal: út duben 29 2014, 9:12    Předmět: Citovat

Na pine 2 nie je ziadne napätie, lebo tie diody s ktorych sa to napätie ziskava su zle. Integrac som myslel riadiaci obvod. Nikto Ti len takto nepovie co vsetko je tam zle. Premeraj este tie mosfety, ak budu dobre tak vymen ten integrac , diody a zapni.
Návrat nahoru
Zobrazit informace o autorovi Odeslat soukromou zprávu Odeslat e-mail
Beli33



Založen: Apr 16, 2013
Příspěvky: 165
Bydliště: Aš

PříspěvekZaslal: út duben 29 2014, 10:48    Předmět: Citovat

Ok jdu přeměřit a objednávám a uvidíme
Návrat nahoru
Zobrazit informace o autorovi Odeslat soukromou zprávu
Beli33



Založen: Apr 16, 2013
Příspěvky: 165
Bydliště: Aš

PříspěvekZaslal: pá květen 02 2014, 13:34    Předmět: Citovat

Tak vyměněno a stále nic. Ty fety jsem proměřoval a zdají se být ok. Na pinu 2 OZ stále žádné napětí.
Návrat nahoru
Zobrazit informace o autorovi Odeslat soukromou zprávu
Peterseal



Založen: Nov 24, 2006
Příspěvky: 1990
Bydliště: SR-Bratislava -Devínska Nová Ves

PříspěvekZaslal: pá květen 02 2014, 17:45    Předmět: Citovat

Vsetky tie diody v obvode snimania napätia a prudu su OK?
Návrat nahoru
Zobrazit informace o autorovi Odeslat soukromou zprávu Odeslat e-mail
Beli33



Založen: Apr 16, 2013
Příspěvky: 165
Bydliště: Aš

PříspěvekZaslal: pá květen 02 2014, 19:24    Předmět: Citovat

JJ všechny jsou ok..ale dneska se mi stalo při proměřování. že mi to na chvíli bliklo, ale nevím jestli studeňák..to sem ale všechno propájel nebo jsem něco nechtěně proklemoval nevím. je to záhada
Návrat nahoru
Zobrazit informace o autorovi Odeslat soukromou zprávu
Peterseal



Založen: Nov 24, 2006
Příspěvky: 1990
Bydliště: SR-Bratislava -Devínska Nová Ves

PříspěvekZaslal: so květen 03 2014, 10:18    Předmět: Citovat

1. vec: zmeraj pin 3, ci procesor vobec zapne podsvietenie, malo by tam byt 1.5V.
2. vec: co mas teraz na vystupe pre MOSFETY? Prebehni to osciloskopom. Ak tam nie je vobec nic, tak zmeraj napätie na pine 7, malo by tam by referencne napätie cca. 2.5V
3.vec: na pine 10, co je vystup "error amplifier", malo by tam byt 1.25V.
Návrat nahoru
Zobrazit informace o autorovi Odeslat soukromou zprávu Odeslat e-mail
Beli33



Založen: Apr 16, 2013
Příspěvky: 165
Bydliště: Aš

PříspěvekZaslal: ne květen 04 2014, 8:05    Předmět: Citovat

Tak jsem to měřil a na 3,7,10 pinu vůbec nic. A ty výstupy těch fetů na osciloskopu taky nic.
Návrat nahoru
Zobrazit informace o autorovi Odeslat soukromou zprávu
Peterseal



Založen: Nov 24, 2006
Příspěvky: 1990
Bydliště: SR-Bratislava -Devínska Nová Ves

PříspěvekZaslal: ne květen 04 2014, 8:51    Předmět: Citovat

To je nejake velmi cudne.... Ako merias tie napätia? Na DC rozsahu proti zemi?
Návrat nahoru
Zobrazit informace o autorovi Odeslat soukromou zprávu Odeslat e-mail
Beli33



Založen: Apr 16, 2013
Příspěvky: 165
Bydliště: Aš

PříspěvekZaslal: ne květen 04 2014, 17:29    Předmět: Citovat

To mi povídej..Měřím na DC rozsah proti zemi. Zkontroluju ty kondíky na těch pinech ještě.
Návrat nahoru
Zobrazit informace o autorovi Odeslat soukromou zprávu
Beli33



Založen: Apr 16, 2013
Příspěvky: 165
Bydliště: Aš

PříspěvekZaslal: po květen 05 2014, 8:24    Předmět: Citovat

Co kdybych zkusil připojit 1,5 na 3 pin extérně?
Návrat nahoru
Zobrazit informace o autorovi Odeslat soukromou zprávu
Peterseal



Založen: Nov 24, 2006
Příspěvky: 1990
Bydliště: SR-Bratislava -Devínska Nová Ves

PříspěvekZaslal: po květen 05 2014, 9:27    Předmět: Citovat

To urcite nie! Tie napätia su generovane tym IO, a vypovedaju o jeho cinnosti!
Ak procesor ani nezapne podsvit, tak hladaj v jeho ceste.Ale pochybujem, ze spalenie tych snimacich diod s tym moze suvisiet. Podla mna tam mas dakde len studenak v tom zapinani, krory si si nejak vyrobil. To odstran a mozme sa vratit k povodnej zavade.
Návrat nahoru
Zobrazit informace o autorovi Odeslat soukromou zprávu Odeslat e-mail
Beli33



Založen: Apr 16, 2013
Příspěvky: 165
Bydliště: Aš

PříspěvekZaslal: po květen 05 2014, 22:10    Předmět: Citovat

Tak už teda nevím..celý jsem to přepájel, měřím, už ani kvůli tomu skoro nespím a ne a ne se to rozsvítit. Asi se na to vykašlu:(
Návrat nahoru
Zobrazit informace o autorovi Odeslat soukromou zprávu
Zobrazit příspěvky z předchozích:   
Přidat nové téma   Zaslat odpověď       Obsah fóra Diskuzní fórum Elektro Bastlírny -> Televizory, monitory a projektory - PORADNA pro amatéry a začátečníky Časy uváděny v GMT + 1 hodina
Jdi na stránku 1, 2  Další
Strana 1 z 2

 
Přejdi na:  
Nemůžete odesílat nové téma do tohoto fóra.
Nemůžete odpovídat na témata v tomto fóru.
Nemůžete upravovat své příspěvky v tomto fóru.
Nemůžete mazat své příspěvky v tomto fóru.
Nemůžete hlasovat v tomto fóru.
Nemůžete připojovat soubory k příspěvkům
Můžete stahovat a prohlížet přiložené soubory

Powered by phpBB © 2001, 2005 phpBB Group
Forums ©
Nuke - Elektro Bastlirna

Informace na portálu Elektro bastlírny jsou prezentovány za účelem vzdělání čtenářů a rozšíření zájmu o elektroniku. Autoři článků na serveru neberou žádnou zodpovědnost za škody vzniklé těmito zapojeními. Rovněž neberou žádnou odpovědnost za případnou újmu na zdraví vzniklou úrazem elektrickým proudem. Autoři a správci těchto stránek nepřejímají záruku za správnost zveřejněných materiálů. Předkládané informace a zapojení jsou zveřejněny bez ohledu na případné patenty třetích osob. Nároky na odškodnění na základě změn, chyb nebo vynechání jsou zásadně vyloučeny. Všechny registrované nebo jiné obchodní známky zde použité jsou majetkem jejich vlastníků. Uvedením nejsou zpochybněna z toho vyplývající vlastnická práva. Použití konstrukcí v rozporu se zákonem je přísně zakázáno. Vzhledem k tomu, že původ předkládaných materiálů nelze žádným způsobem dohledat, nelze je použít pro komerční účely! Tento nekomerční server nemá z uvedených zapojení či konstrukcí žádný zisk. Nezodpovídáme za pravost předkládaných materiálů třetími osobami a jejich původ. V případě, že zjistíte porušení autorského práva či jiné nesrovnalosti, kontaktujte administrátory na diskuzním fóru EB.


PHP-Nuke Copyright © 2005 by Francisco Burzi. This is free software, and you may redistribute it under the GPL. PHP-Nuke comes with absolutely no warranty, for details, see the license.
Čas potřebný ke zpracování stránky 0.18 sekund