Vítejte na Elektro Bastlírn?
Nuke - Elektro Bastlirna
  Vytvořit účet Hlavní · Fórum · DDump · Profil · Zprávy · Hledat na fóru · Příspěvky na provoz EB

Vlákno na téma KORONAVIRUS - nutná registrace


Nuke - Elektro Bastlirna: Diskuzní fórum

 FAQFAQ   HledatHledat   Uživatelské skupinyUživatelské skupiny   ProfilProfil   Soukromé zprávySoukromé zprávy   PřihlášeníPřihlášení 

Převodník 0-10V na 10-0V
Jdi na stránku 1, 2  Další
 
Přidat nové téma   Zaslat odpověď       Obsah fóra Diskuzní fórum Elektro Bastlírny -> Poradna
Zobrazit předchozí téma :: Zobrazit následující téma  
Autor Zpráva
Chenzee



Založen: Jun 26, 2007
Příspěvky: 464
Bydliště: Vysočina

PříspěvekZaslal: čt červen 14 2012, 9:26    Předmět: Převodník 0-10V na 10-0V Citovat

Dobrý den přeji všem a chtěl bych vás poprosit o pomoc s návrhem konstrukce převodníku napětí 0 až 10V na 10 až 0V (v podstatě invertor vstupního napětí). Tzn. když na vstupu bude 0,5V tak na výstupu musí být 9,5V atd. Bude to sloužit u zařízení navíjející trubičku mezi snímač průvěsu a vlastní navíječku. Země vstupu a výstupu mohou být galvanicky spojené. Napájení na +24VDC. Změna přímo na snímači průvěsu možná je ale bohužel pouze DIP přepínačema. Ten snímač je totiž určen k odvíjení, kde je právě opačná logika než při navíjení. Děkuji moc za konstruktivní příspěvky
_________________
Žádnej učenej z nebe nespadl ...
Návrat nahoru
Zobrazit informace o autorovi Odeslat soukromou zprávu
AmarokCZ



Založen: Dec 20, 2006
Příspěvky: 2838
Bydliště: Poličské krystalinikum

PříspěvekZaslal: čt červen 14 2012, 9:44    Předmět: Citovat

Myslím, že by stačil jen OZ zapojený jako rozdílový: od reference 10V budeš odečítat vstupní napětí.
_________________
http://www.zvodovodu.cz/ | Pokud neodpovídám na téma a chce něco vědět, pište SZ!
Návrat nahoru
Zobrazit informace o autorovi Odeslat soukromou zprávu Zobrazit autorovy WWW stránky
piitr



Založen: Oct 19, 2007
Příspěvky: 1003

PříspěvekZaslal: čt červen 14 2012, 10:13    Předmět: Citovat

Snad nějak takhle.


oz.png
 Komentář:

Stáhnout
 Soubor:  oz.png
 Velikost:  5.47 kB
 Staženo:  85 krát

Návrat nahoru
Zobrazit informace o autorovi Odeslat soukromou zprávu Zobrazit autorovy WWW stránky
breta1



Založen: Sep 09, 2005
Příspěvky: 3500

PříspěvekZaslal: čt červen 14 2012, 10:27    Předmět: Citovat

Já bych to viděl takto


invert.png
 Komentář:

Stáhnout
 Soubor:  invert.png
 Velikost:  3.72 kB
 Staženo:  81 krát



Naposledy upravil breta1 dne čt červen 14 2012, 11:39, celkově upraveno 2 krát.
Návrat nahoru
Zobrazit informace o autorovi Odeslat soukromou zprávu
AmarokCZ



Založen: Dec 20, 2006
Příspěvky: 2838
Bydliště: Poličské krystalinikum

PříspěvekZaslal: čt červen 14 2012, 10:34    Předmět: Citovat

S tím, že R1=R2 aby na katodě TL431 bylo 5V.
_________________
http://www.zvodovodu.cz/ | Pokud neodpovídám na téma a chce něco vědět, pište SZ!
Návrat nahoru
Zobrazit informace o autorovi Odeslat soukromou zprávu Zobrazit autorovy WWW stránky
breta1



Založen: Sep 09, 2005
Příspěvky: 3500

PříspěvekZaslal: čt červen 14 2012, 10:35    Předmět: Citovat

Já myslím že 10V, tedy R2/R1=3
Návrat nahoru
Zobrazit informace o autorovi Odeslat soukromou zprávu
Jenda_KL



Založen: Sep 10, 2008
Příspěvky: 1173
Bydliště: Kadaň

PříspěvekZaslal: čt červen 14 2012, 10:41    Předmět: Citovat

proč 10V ?
Návrat nahoru
Zobrazit informace o autorovi Odeslat soukromou zprávu
masar



Založen: Dec 03, 2005
Příspěvky: 13896

PříspěvekZaslal: čt červen 14 2012, 10:48    Předmět: Citovat

breta1 napsal(a):
Já myslím že 10V, tedy R2/R1=3

Z neinvertujícího vstupu má OZ zesílení 2. Tak +5V, ne? Wink
Návrat nahoru
Zobrazit informace o autorovi Odeslat soukromou zprávu Odeslat e-mail
ZdenekHQ
Administrátor


Založen: Jul 21, 2006
Příspěvky: 25741
Bydliště: skoro Brno

PříspěvekZaslal: čt červen 14 2012, 11:12    Předmět: Citovat

Máte tam chybu.
_________________
Pro moje oslovení klidně použijte jméno Zdeněk
Správně navržené zapojení je jako recept na dobré jídlo.
Můžete vynechat půlku ingrediencí, nebo přidat jiné,
ale jste si jistí, že vám to bude chutnat[?
]
Návrat nahoru
Zobrazit informace o autorovi Odeslat soukromou zprávu Zobrazit autorovy WWW stránky
AmarokCZ



Založen: Dec 20, 2006
Příspěvky: 2838
Bydliště: Poličské krystalinikum

PříspěvekZaslal: čt červen 14 2012, 11:16    Předmět: Citovat

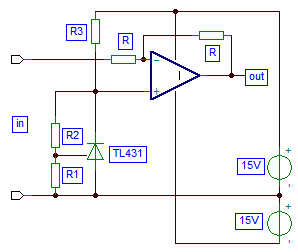
Odpor R2 (ve schématu v příspěvku od breta1 výše) musí být připojený na neinverující vstup OZ a ne na kladné napájení (před tím, než to breta1 upravil to bylo dobře).


INV.png
 Komentář:
Takhle by to mělo snad být dobře

Stáhnout
 Soubor:  INV.png
 Velikost:  5.63 kB
 Staženo:  89 krát


_________________
http://www.zvodovodu.cz/ | Pokud neodpovídám na téma a chce něco vědět, pište SZ!
Návrat nahoru
Zobrazit informace o autorovi Odeslat soukromou zprávu Zobrazit autorovy WWW stránky
ZdenekHQ
Administrátor


Založen: Jul 21, 2006
Příspěvky: 25741
Bydliště: skoro Brno

PříspěvekZaslal: čt červen 14 2012, 11:28    Předmět: Citovat

Vzhledem k určení by se to záporný napájení dalo s LM358 a odporem na výstupu proti zemi asi oželet a nakrmit to přímo těma 24V.
_________________
Pro moje oslovení klidně použijte jméno Zdeněk
Správně navržené zapojení je jako recept na dobré jídlo.
Můžete vynechat půlku ingrediencí, nebo přidat jiné,
ale jste si jistí, že vám to bude chutnat[?
]
Návrat nahoru
Zobrazit informace o autorovi Odeslat soukromou zprávu Zobrazit autorovy WWW stránky
breta1



Založen: Sep 09, 2005
Příspěvky: 3500

PříspěvekZaslal: čt červen 14 2012, 11:39    Předmět: Citovat

No, když jsem obrázek upravoval a přidával ten zdroj pro záporné napětí pro OZ, tak jsem to zmastil, ten R2 musí přijít na katodu TL431 - raději to ještě jednou opravím.
Ale proč tam pořád trváte na referenci 5V?
in jde na invertovaný vstup, tidíž zesílení=1, ne?. Proto tedy reference 10V.
Návrat nahoru
Zobrazit informace o autorovi Odeslat soukromou zprávu
Andrea



Založen: Sep 07, 2007
Příspěvky: 9340

PříspěvekZaslal: čt červen 14 2012, 11:47    Předmět: Citovat

Ale reference jde na +, takže ji to 2x zesílí.
Návrat nahoru
Zobrazit informace o autorovi Odeslat soukromou zprávu
AmarokCZ



Založen: Dec 20, 2006
Příspěvky: 2838
Bydliště: Poličské krystalinikum

PříspěvekZaslal: čt červen 14 2012, 11:49    Předmět: Citovat

Při vstupu 10V má být na výstupu 0V, v téhle situaci bude na invertujícím vstupu 5V, tudíž reference 5V aby byl OZ v "rovnováze".
_________________
http://www.zvodovodu.cz/ | Pokud neodpovídám na téma a chce něco vědět, pište SZ!
Návrat nahoru
Zobrazit informace o autorovi Odeslat soukromou zprávu Zobrazit autorovy WWW stránky
procesor



Založen: Oct 02, 2009
Příspěvky: 5286
Bydliště: PO

PříspěvekZaslal: čt červen 14 2012, 11:51    Předmět: Citovat

Ref 5V
Návrat nahoru
Zobrazit informace o autorovi Odeslat soukromou zprávu
Zobrazit příspěvky z předchozích:   
Přidat nové téma   Zaslat odpověď       Obsah fóra Diskuzní fórum Elektro Bastlírny -> Poradna Časy uváděny v GMT + 1 hodina
Jdi na stránku 1, 2  Další
Strana 1 z 2

 
Přejdi na:  
Nemůžete odesílat nové téma do tohoto fóra.
Nemůžete odpovídat na témata v tomto fóru.
Nemůžete upravovat své příspěvky v tomto fóru.
Nemůžete mazat své příspěvky v tomto fóru.
Nemůžete hlasovat v tomto fóru.
Nemůžete připojovat soubory k příspěvkům
Můžete stahovat a prohlížet přiložené soubory

Powered by phpBB © 2001, 2005 phpBB Group
Forums ©
Nuke - Elektro Bastlirna

Informace na portálu Elektro bastlírny jsou prezentovány za účelem vzdělání čtenářů a rozšíření zájmu o elektroniku. Autoři článků na serveru neberou žádnou zodpovědnost za škody vzniklé těmito zapojeními. Rovněž neberou žádnou odpovědnost za případnou újmu na zdraví vzniklou úrazem elektrickým proudem. Autoři a správci těchto stránek nepřejímají záruku za správnost zveřejněných materiálů. Předkládané informace a zapojení jsou zveřejněny bez ohledu na případné patenty třetích osob. Nároky na odškodnění na základě změn, chyb nebo vynechání jsou zásadně vyloučeny. Všechny registrované nebo jiné obchodní známky zde použité jsou majetkem jejich vlastníků. Uvedením nejsou zpochybněna z toho vyplývající vlastnická práva. Použití konstrukcí v rozporu se zákonem je přísně zakázáno. Vzhledem k tomu, že původ předkládaných materiálů nelze žádným způsobem dohledat, nelze je použít pro komerční účely! Tento nekomerční server nemá z uvedených zapojení či konstrukcí žádný zisk. Nezodpovídáme za pravost předkládaných materiálů třetími osobami a jejich původ. V případě, že zjistíte porušení autorského práva či jiné nesrovnalosti, kontaktujte administrátory na diskuzním fóru EB.


PHP-Nuke Copyright © 2005 by Francisco Burzi. This is free software, and you may redistribute it under the GPL. PHP-Nuke comes with absolutely no warranty, for details, see the license.
Čas potřebný ke zpracování stránky 0.31 sekund