Vítejte na Elektro Bastlírn?
Nuke - Elektro Bastlirna
  Vytvořit účet Hlavní · Fórum · DDump · Profil · Zprávy · Hledat na fóru · Příspěvky na provoz EB

Vlákno na téma KORONAVIRUS - nutná registrace


Nuke - Elektro Bastlirna: Diskuzní fórum

 FAQFAQ   HledatHledat   Uživatelské skupinyUživatelské skupiny   ProfilProfil   Soukromé zprávySoukromé zprávy   PřihlášeníPřihlášení 

Ultrazvukový odpuzovač
Jdi na stránku 1, 2  Další
 
Přidat nové téma   Zaslat odpověď       Obsah fóra Diskuzní fórum Elektro Bastlírny -> Řešení problémů s různými konstrukcemi
Zobrazit předchozí téma :: Zobrazit následující téma  
Autor Zpráva
kibirad



Založen: Mar 05, 2012
Příspěvky: 1

PříspěvekZaslal: po březen 05 2012, 19:07    Předmět: Ultrazvukový odpuzovač Citovat

Chtěl bych se zeptat jestli by mi nekdo neposlal schema nebo DPS odpuzovace ( 23 kHz ). A cena za kterou ste ubastlili.
Návrat nahoru
Zobrazit informace o autorovi Odeslat soukromou zprávu
cigarkow201



Založen: Feb 29, 2012
Příspěvky: 460
Bydliště: Praha

PříspěvekZaslal: po březen 05 2012, 21:46    Předmět: Citovat

Tak ja jsem si stavel TENHLE TEN a DPS si udelas sam jednoduche to je.
Návrat nahoru
Zobrazit informace o autorovi Odeslat soukromou zprávu Odeslat e-mail
ok1hga



Založen: Nov 28, 2006
Příspěvky: 12583
Bydliště: Česká Třebová

PříspěvekZaslal: po březen 05 2012, 21:51    Předmět: Citovat

tady je to same i s DPS
. . . a koho to má vlastně odpuzovat ?
Návrat nahoru
Zobrazit informace o autorovi Odeslat soukromou zprávu
cigarkow201



Založen: Feb 29, 2012
Příspěvky: 460
Bydliště: Praha

PříspěvekZaslal: po březen 05 2012, 21:54    Předmět: Citovat

Nebo i TADYje i s DPS
Návrat nahoru
Zobrazit informace o autorovi Odeslat soukromou zprávu Odeslat e-mail
bastliar



Založen: Dec 28, 2009
Příspěvky: 2058

PříspěvekZaslal: út březen 06 2012, 7:16    Předmět: Citovat

Ako už bolo mnohokrát spomenuté, niektoré pieza pracujú aj do 30 voltov, takže možno paralelne s piezo zapojiť tlmivku alebo vhodný feritový transformátorik. Zároveň tak získame aj opačný kmit a naplno využijeme piezo.
Treba však rátať s tým, že týmto zásahom dôjde ku posunutiu frekvencie výstupneho signálu. Samozrejme signál v rezonancii s obvodom je najlepšia voĺba.

Question Zaujimalo by ma, či by bolo vhodné použiť aj 30 voltovú ( sicher ) zenerku, ak by napäťová špička z nevhodne zvolenej tlmivky prekračovala uvedenú hodnotu napätia.

A taktiež by ma zaujimalo, či by bolo možné využiť nejakú vhodnú samobudiacu sirenku a zásahom do obvodu posunúť kmitanie do ultrazvukového pásma Confused
Návrat nahoru
Zobrazit informace o autorovi Odeslat soukromou zprávu Odeslat e-mail
Vogon



Založen: May 14, 2009
Příspěvky: 1618
Bydliště: Brno

PříspěvekZaslal: út březen 06 2012, 8:38    Předmět: Citovat

>...využiť nejakú vhodnú samobudiacu sirenku a zásahom do obvodu posunúť kmitanie do ultrazvukového pásma...

Většina těchto sirén je konstruována jako mechanická pásmová propust a účinně potlačí cokoliv mimo rezonanční kmitočet. Samotný měnič má mizernou účinnost a akustický tlak produkuje hlavně rezonance tlakových komůrek. Takže se obávám, že to spíš nepůjde.
Návrat nahoru
Zobrazit informace o autorovi Odeslat soukromou zprávu
feliz_navidad



Založen: Oct 15, 2009
Příspěvky: 837

PříspěvekZaslal: út březen 06 2012, 11:42    Předmět: Citovat

Koho to má odpuzovat? Zkoušel jsem různá pieza, ale výsledek je nevalný, jak již psal Vogon.
Návrat nahoru
Zobrazit informace o autorovi Odeslat soukromou zprávu
Kaca



Založen: Nov 29, 2006
Příspěvky: 2826
Bydliště: Hadačka

PříspěvekZaslal: st květen 15 2013, 19:34    Předmět: Citovat

Neměl by někdo schéma na něco takovéhleho?: http://vselektro.eu/plasic-ptaku-elektronicky-odpuzovac.html
Návrat nahoru
Zobrazit informace o autorovi Odeslat soukromou zprávu Odeslat e-mail
forbidden



Založen: Feb 14, 2005
Příspěvky: 9416
Bydliště: Brno (JN89GF)

PříspěvekZaslal: st květen 15 2013, 19:40    Předmět: Citovat

Pokud to opravdu imituje zvuky ptáků, tak tam bude buď nasamplovanej skutečnej křik, nebo to bude nějakým syntezátorem. Obojí se bez programu v mcu neobejde, takže schéma samotný moc nepomůže.
Návrat nahoru
Zobrazit informace o autorovi Odeslat soukromou zprávu Zobrazit autorovy WWW stránky
Kaca



Založen: Nov 29, 2006
Příspěvky: 2826
Bydliště: Hadačka

PříspěvekZaslal: st květen 15 2013, 19:48    Předmět: Citovat

Takže asi koupit. Vrabčáci se nastěhovali i pod pergolu a v noci tam chrápou. Mám tam průsvitný onduline a pod ním rákos. Z toho si staví bejváky kde se dá. No, bejt v jejich peří, tak to udělám asi taky tak. Když jdu dát slepicím nažrat tak z kurníku jich vyletí něco kolem čtyřiceti. Všechno je od nich posr.ný. Dvířka, stůl pod pergolou, lavičky, no prostě všechno. Zabíjet je nechci a ani nebudu ale něco co je vyžene určitě pořídím.
Díky a zdravím!
Návrat nahoru
Zobrazit informace o autorovi Odeslat soukromou zprávu Odeslat e-mail
Panda38



Založen: Nov 21, 2012
Příspěvky: 722
Bydliště: Most, Praha, Lanžhot

PříspěvekZaslal: st květen 15 2013, 19:48    Předmět: Citovat

Na jednoduchý přehrávač by sice stačila ROM+D/A+čítač (případně DIL na volbu zvuku adresováním ROM), ale určitě budou potřeba i další funkce (hodiny, náhodné časování zvuku), s MCU by to bylo jednodušší.
Návrat nahoru
Zobrazit informace o autorovi Odeslat soukromou zprávu Zobrazit autorovy WWW stránky
Kaca



Založen: Nov 29, 2006
Příspěvky: 2826
Bydliště: Hadačka

PříspěvekZaslal: st květen 15 2013, 19:54    Předmět: Citovat

To Panda38 - To je na mě moc vysoká škola. Tohle bude asi dost rušit okolí a asi i psa. http://vselektro.eu/plasic-ptaku-elektronicky-odpuzovac.html
Takže to asi taky ne.
Návrat nahoru
Zobrazit informace o autorovi Odeslat soukromou zprávu Odeslat e-mail
forbidden



Založen: Feb 14, 2005
Příspěvky: 9416
Bydliště: Brno (JN89GF)

PříspěvekZaslal: st květen 15 2013, 20:20    Předmět: Citovat

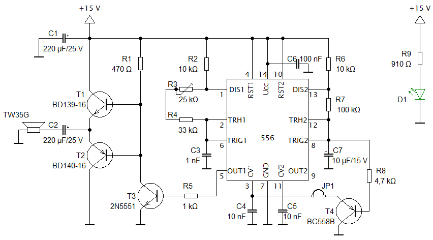
Přes víkend jsem navrhnul toto. Frekvenci si můžeš posadit i nad slyšitelný pásmo, jen netuším, jak to bude na ptáky působit. Já to plánuju na kunu, v jiným threadu jsem řešil ten TW35G. Nicméně psi to uslyší taky. Nepříjemný je to dost.


Odpuzovač.gif
 Komentář:
Odpuzovač

Stáhnout
 Soubor:  Odpuzovač.gif
 Velikost:  14.14 kB
 Staženo:  272 krát

Návrat nahoru
Zobrazit informace o autorovi Odeslat soukromou zprávu Zobrazit autorovy WWW stránky
Panda38



Založen: Nov 21, 2012
Příspěvky: 722
Bydliště: Most, Praha, Lanžhot

PříspěvekZaslal: st květen 15 2013, 20:53    Předmět: Citovat

Asi by byl méně drastický strašák, který se pohne buď na infračidlo nebo v občasných časových intervalech. ... Třeba tam stačí jen postavit nehybný model dravce. Smile
Návrat nahoru
Zobrazit informace o autorovi Odeslat soukromou zprávu Zobrazit autorovy WWW stránky
Otkundes



Založen: Mar 14, 2010
Příspěvky: 1787

PříspěvekZaslal: so květen 18 2013, 21:38    Předmět: Citovat

Problém asi bude, že akustické projevy plašiče, budou plašit, nebo alespoň zneklidňovat i ty slepice, nejen domácí mazlíčky. Pokud bude navíc instalován v místě, kde bývají lidé, bude působit i na ně. I když člověk třeba ultrazvuk neslyší, nelze tvrdit, že je pro něj neškodný. Navíc je doba, kdy mají ptáčata v hnízdech mláďata, proto by asi nebylo vhodné je rušit.
Jako jednoduché strašáky jsem viděl ve větru rotující PET lahve a zavěšené, ve větru se bimbající, vyřazené CD-ROMy, které odrážely sluneční paprsky. Zda by to účinkovalo i na vrabčáky, však nemám odzkoušeno. Jenže, i ti ptáci si časem na strašáka jistě zvyknou, třeba jako holubi na náměstí na lidi.
To s tím modelem dravce je dobré. Akorát zjistit, ze kterého školního kabinetu získat vycpaného sokola, nebo alespoň poštolku... Smile
Návrat nahoru
Zobrazit informace o autorovi Odeslat soukromou zprávu
Zobrazit příspěvky z předchozích:   
Přidat nové téma   Zaslat odpověď       Obsah fóra Diskuzní fórum Elektro Bastlírny -> Řešení problémů s různými konstrukcemi Časy uváděny v GMT + 1 hodina
Jdi na stránku 1, 2  Další
Strana 1 z 2

 
Přejdi na:  
Nemůžete odesílat nové téma do tohoto fóra.
Nemůžete odpovídat na témata v tomto fóru.
Nemůžete upravovat své příspěvky v tomto fóru.
Nemůžete mazat své příspěvky v tomto fóru.
Nemůžete hlasovat v tomto fóru.
Nemůžete připojovat soubory k příspěvkům
Můžete stahovat a prohlížet přiložené soubory

Powered by phpBB © 2001, 2005 phpBB Group
Forums ©
Nuke - Elektro Bastlirna

Informace na portálu Elektro bastlírny jsou prezentovány za účelem vzdělání čtenářů a rozšíření zájmu o elektroniku. Autoři článků na serveru neberou žádnou zodpovědnost za škody vzniklé těmito zapojeními. Rovněž neberou žádnou odpovědnost za případnou újmu na zdraví vzniklou úrazem elektrickým proudem. Autoři a správci těchto stránek nepřejímají záruku za správnost zveřejněných materiálů. Předkládané informace a zapojení jsou zveřejněny bez ohledu na případné patenty třetích osob. Nároky na odškodnění na základě změn, chyb nebo vynechání jsou zásadně vyloučeny. Všechny registrované nebo jiné obchodní známky zde použité jsou majetkem jejich vlastníků. Uvedením nejsou zpochybněna z toho vyplývající vlastnická práva. Použití konstrukcí v rozporu se zákonem je přísně zakázáno. Vzhledem k tomu, že původ předkládaných materiálů nelze žádným způsobem dohledat, nelze je použít pro komerční účely! Tento nekomerční server nemá z uvedených zapojení či konstrukcí žádný zisk. Nezodpovídáme za pravost předkládaných materiálů třetími osobami a jejich původ. V případě, že zjistíte porušení autorského práva či jiné nesrovnalosti, kontaktujte administrátory na diskuzním fóru EB.


PHP-Nuke Copyright © 2005 by Francisco Burzi. This is free software, and you may redistribute it under the GPL. PHP-Nuke comes with absolutely no warranty, for details, see the license.
Čas potřebný ke zpracování stránky 0.55 sekund