Vítejte na Elektro Bastlírn?
Nuke - Elektro Bastlirna
  Vytvořit účet Hlavní · Fórum · DDump · Profil · Zprávy · Hledat na fóru · Příspěvky na provoz EB

Vlákno na téma KORONAVIRUS - nutná registrace


Nuke - Elektro Bastlirna: Diskuzní fórum

 FAQFAQ   HledatHledat   Uživatelské skupinyUživatelské skupiny   ProfilProfil   Soukromé zprávySoukromé zprávy   PřihlášeníPřihlášení 

Sériové a paralelní zapojení?
Jdi na stránku 1, 2  Další
 
Přidat nové téma   Zaslat odpověď       Obsah fóra Diskuzní fórum Elektro Bastlírny -> Nezařaditelné
Zobrazit předchozí téma :: Zobrazit následující téma  
Autor Zpráva
jova1



Založen: Dec 20, 2007
Příspěvky: 1346
Bydliště: Chýnov - to je kousek od Tábora

PříspěvekZaslal: so prosinec 24 2011, 11:22    Předmět: Sériové a paralelní zapojení? Citovat

Tak trochu to boří známé zákony Laughing
http://www.youtube.com/watch?feature=player_embedded&v=OoPCDiMF108
http://www.youtube.com/watch?feature=player_embedded&v=RkTvDjhImwo
http://www.youtube.com/watch?v=YUx73W2APWM&feature=BFa&list=ULa5ogwfkuXLQ&lf=mfu_in_order


Naposledy upravil jova1 dne ne prosinec 25 2011, 9:53, celkově upraveno 1 krát.
Návrat nahoru
Zobrazit informace o autorovi Odeslat soukromou zprávu Zobrazit autorovy WWW stránky
helios



Založen: Aug 08, 2007
Příspěvky: 2914
Bydliště: Tryskáčovo na Záhorí.

PříspěvekZaslal: so prosinec 24 2011, 12:37    Předmět: Citovat

Všimli ste si, že pri paralelnom zapojení, svietili úplne rovnako obe led? Mám dojem, že v bat. je zakamuflovaný striedavý zdroj a vo vypínačoch zasa sériová dióda.
To druhé zapojenie bude ťažší oriešok. Very Happy

_________________
Keď Vám hodia pod nohy polená, zakúrte s nimi.
Návrat nahoru
Zobrazit informace o autorovi Odeslat soukromou zprávu Odeslat e-mail
Generalsound



Založen: Nov 20, 2009
Příspěvky: 326
Bydliště: Doma, kde asi?

PříspěvekZaslal: so prosinec 24 2011, 19:08    Předmět: Citovat

Zdroj šumu a rezonátory. Muj názor. Alespoň v tom druhým zapojení. Nic jinýho mě nenapadá
Návrat nahoru
Zobrazit informace o autorovi Odeslat soukromou zprávu Zobrazit autorovy WWW stránky
Hydrawerk



Založen: Dec 13, 2011
Příspěvky: 8340
Bydliště: Earth

PříspěvekZaslal: so prosinec 24 2011, 22:08    Předmět: Citovat

Není to jen filmový trik, to jest domalovaný svit ledek?
Návrat nahoru
Zobrazit informace o autorovi Odeslat soukromou zprávu
Hill
Administrátor


Založen: Sep 10, 2004
Příspěvky: 20922
Bydliště: Jičín, Český ráj

PříspěvekZaslal: so prosinec 24 2011, 22:51    Předmět: Citovat

Je to trik. LEDky zkratované paralelně připojeným spínačem svítí, naopak nesvítí, když jsou spínače rozpojené.
Dobrá animace, ale patrné to je, že LEDky jsou zkopírované, ať už svítící nebo nesvítící.
A zdaleka to nedalo tolik práce, jako když krtek ke kalhotkám přišel...

Ještě nějaký takový podfuk a bude jasné, proč málokdo umí zapojit LEDku a spočítat k ní vhodný předřadný odpor.
Návrat nahoru
Zobrazit informace o autorovi Odeslat soukromou zprávu
helios



Založen: Aug 08, 2007
Příspěvky: 2914
Bydliště: Tryskáčovo na Záhorí.

PříspěvekZaslal: so prosinec 24 2011, 23:12    Předmět: Citovat

Keď to uvidia začiatočníci, bude kopec srandy.

Kedysi dávno sa mi sťažoval známy, že si robil svetlo na povalu. Natiahol drôty, zapojil vypínač aj žiarovky. Sťažoval sa, že po zapojení svetlo svieti, cvakne vypínačom, svetlo zhasne. Lenže, ak cvakne znova, svetlo už nesvieti a musí nahodiť istič...
Samozrejme. Vytiahol si nulák aj fázu, oba pripojil k vypínaču, potom ďalej viedol tie dva isté drôty ku žiarovkám. Keď som to videl, nevedel som, či sa mám smiať, alebo plakať. Ospravedlňovalo ho len to, že bol vyučený zámočník a jednoduchý človek. Oprava bola rýchla, stačila jedna čokoládka a správne zapojenie vypínača. Wink

_________________
Keď Vám hodia pod nohy polená, zakúrte s nimi.
Návrat nahoru
Zobrazit informace o autorovi Odeslat soukromou zprávu Odeslat e-mail
jandu



Založen: Feb 06, 2007
Příspěvky: 4509
Bydliště: vých.slovensko

PříspěvekZaslal: so prosinec 24 2011, 23:35    Předmět: Citovat

Pri sériovom zapojení možno napovie sekvencia medzi 1,55-22,05sec. Dotyk ľavou rukou o rezistor/indukčnosť?? vyvolá mierny svit poslednej LED-ky.
Povedal by som že ide o superponovanie vf na nf napätí.

_________________
Elektronické súčiastky fungujú za pomoci dymu. Ak dym unikne, prestanú fungovať.
Návrat nahoru
Zobrazit informace o autorovi Odeslat soukromou zprávu Odeslat e-mail
Hill
Administrátor


Založen: Sep 10, 2004
Příspěvky: 20922
Bydliště: Jičín, Český ráj

PříspěvekZaslal: ne prosinec 25 2011, 8:20    Předmět: Citovat

I to se dá vyeditovat pro větší hodnověrnost triku.

I kdyby ten obvod byl skutečný, s generátorem šumu nebo rozmítaným generátorem v "baterii", filtry ve spínačích a dalšími flitry s usměrňovači přímo v LEDkách, mohou taková videa natropit dost škody, zejména tam, kde se dostanou do hlvy dřív, než skutečné znalosti.
Ne, že bych měl pana Kirchhoffa zrovna rád, ono se s ním totiž nedá diskutovat, musí mít vždycky pravdu. Zatím ji popírají jen tato videa, což je poněkud málo.
Návrat nahoru
Zobrazit informace o autorovi Odeslat soukromou zprávu
PavelFF



Založen: Feb 18, 2008
Příspěvky: 5275
Bydliště: Brno

PříspěvekZaslal: ne prosinec 25 2011, 10:19    Předmět: Citovat

Já se na to dívám úplně jinak. Jako námět pro chytré hlavičky, jak je to obvodově udělané. Zatím na to tady nikdo nepřišel. Chlapík píše, že se zabývá elektrikou 30let a že video není editované. Já mu věřím.
Píše taky, že nakreslené schéma neodpovídá skutečnému zapojení. Například že vypínače nejsou obyčejné vypínače. V "paralelním zapojení" je prý dokonce obyčejná napájecí baterie bez úpravy. Tedy žádný měnič. U sériového zapojení se k tomu nevyjadřuje.

Začátečníkům, neelektronikům a ignorantům z videa myslím žádná psychická úhona nehrozí. Ti stejně nepochopí, v čem je video tak podivné. O nějakém panu Kirchhoffovi nemají tušení.

Takže spíš zkuste najít funkční řešení, než že se budete opírat do autora hříček.
Návrat nahoru
Zobrazit informace o autorovi Odeslat soukromou zprávu
Vojta7



Založen: Sep 28, 2010
Příspěvky: 510
Bydliště: Františkovy Lázně

PříspěvekZaslal: ne prosinec 25 2011, 11:22    Předmět: Citovat

U toho 2. sériového zapojení napsal, že všechny součástky kromě baterie byly upraveny, takže třeba ve vypínačích může být schovaný nějaký další obvod....
Návrat nahoru
Zobrazit informace o autorovi Odeslat soukromou zprávu Odeslat e-mail
jandu



Založen: Feb 06, 2007
Příspěvky: 4509
Bydliště: vých.slovensko

PříspěvekZaslal: ne prosinec 25 2011, 13:33    Předmět: Citovat

Žial angličtinu neovládám, ale pre tých čo ju poznajú je rozsiahla diskusia k teéme tu
http://hackaday.com/2011/12/19/ask-hackaday-troll-physics-edition/

_________________
Elektronické súčiastky fungujú za pomoci dymu. Ak dym unikne, prestanú fungovať.
Návrat nahoru
Zobrazit informace o autorovi Odeslat soukromou zprávu Odeslat e-mail
piitr



Založen: Oct 19, 2007
Příspěvky: 1003

PříspěvekZaslal: ne prosinec 25 2011, 20:55    Předmět: Citovat

Ten první bych asi udělal tak, že baterie bude generovat střídavý proud a v každém vypínači bude ještě sériově dioda. Ale jak to tam nacpal?
Návrat nahoru
Zobrazit informace o autorovi Odeslat soukromou zprávu Zobrazit autorovy WWW stránky
piitr



Založen: Oct 19, 2007
Příspěvky: 1003

PříspěvekZaslal: ne prosinec 25 2011, 21:13    Předmět: Citovat

Ten třetí bych udělal tak, že ve spínačích by byly paralelně diody a v LEDkách taky. Nějaká SMD by se tam snad vešla. Baterie by zase dělala střídavý proud.

Ten druhý ale nějak nechápu.
Návrat nahoru
Zobrazit informace o autorovi Odeslat soukromou zprávu Zobrazit autorovy WWW stránky
piitr



Založen: Oct 19, 2007
Příspěvky: 1003

PříspěvekZaslal: ne prosinec 25 2011, 21:23    Předmět: Citovat

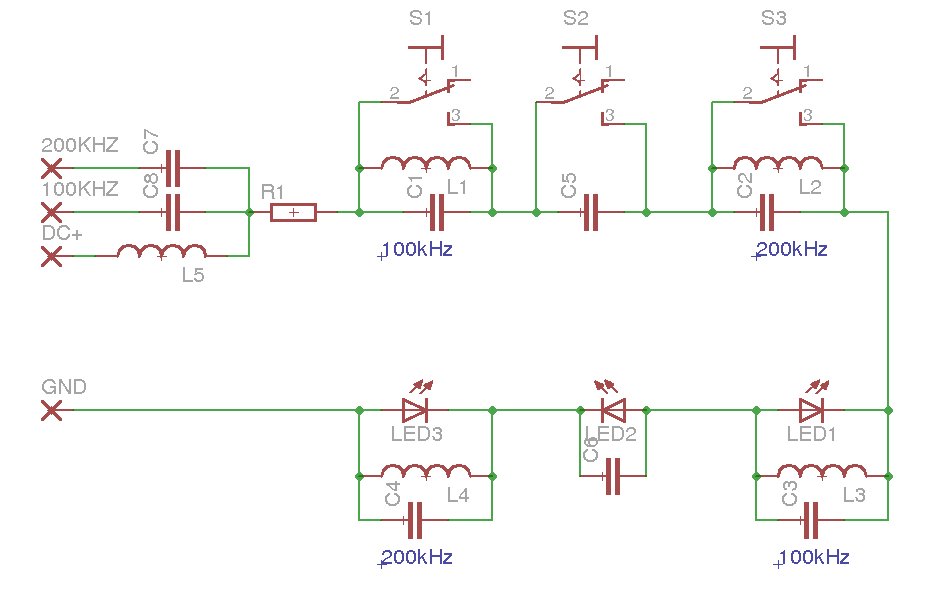
Jediné, co mě napadlo k tomu druhému, je, že bych do každého vypínače dal paralelně oscilátor na nějakou frekvenci a paralelně ke každé LEDce paralelní LC obvod. Jen nevím, jestli by se to dalo takhle pěkně vyladit.
Návrat nahoru
Zobrazit informace o autorovi Odeslat soukromou zprávu Zobrazit autorovy WWW stránky
jandu



Založen: Feb 06, 2007
Příspěvky: 4509
Bydliště: vých.slovensko

PříspěvekZaslal: po prosinec 26 2011, 2:48    Předmět: Citovat

prečo sa moje príspeky nezobrazujú?

nie je to moje riešenie, ale našiel som ho na inej stránke, ako jedo z možných.



sériové LED.jpg
 Komentář:

Stáhnout
 Soubor:  sériové LED.jpg
 Velikost:  52.64 kB
 Staženo:  278 krát


_________________
Elektronické súčiastky fungujú za pomoci dymu. Ak dym unikne, prestanú fungovať.
Návrat nahoru
Zobrazit informace o autorovi Odeslat soukromou zprávu Odeslat e-mail
Zobrazit příspěvky z předchozích:   
Přidat nové téma   Zaslat odpověď       Obsah fóra Diskuzní fórum Elektro Bastlírny -> Nezařaditelné Časy uváděny v GMT + 1 hodina
Jdi na stránku 1, 2  Další
Strana 1 z 2

 
Přejdi na:  
Nemůžete odesílat nové téma do tohoto fóra.
Nemůžete odpovídat na témata v tomto fóru.
Nemůžete upravovat své příspěvky v tomto fóru.
Nemůžete mazat své příspěvky v tomto fóru.
Nemůžete hlasovat v tomto fóru.
Nemůžete připojovat soubory k příspěvkům
Můžete stahovat a prohlížet přiložené soubory

Powered by phpBB © 2001, 2005 phpBB Group
Forums ©
Nuke - Elektro Bastlirna

Informace na portálu Elektro bastlírny jsou prezentovány za účelem vzdělání čtenářů a rozšíření zájmu o elektroniku. Autoři článků na serveru neberou žádnou zodpovědnost za škody vzniklé těmito zapojeními. Rovněž neberou žádnou odpovědnost za případnou újmu na zdraví vzniklou úrazem elektrickým proudem. Autoři a správci těchto stránek nepřejímají záruku za správnost zveřejněných materiálů. Předkládané informace a zapojení jsou zveřejněny bez ohledu na případné patenty třetích osob. Nároky na odškodnění na základě změn, chyb nebo vynechání jsou zásadně vyloučeny. Všechny registrované nebo jiné obchodní známky zde použité jsou majetkem jejich vlastníků. Uvedením nejsou zpochybněna z toho vyplývající vlastnická práva. Použití konstrukcí v rozporu se zákonem je přísně zakázáno. Vzhledem k tomu, že původ předkládaných materiálů nelze žádným způsobem dohledat, nelze je použít pro komerční účely! Tento nekomerční server nemá z uvedených zapojení či konstrukcí žádný zisk. Nezodpovídáme za pravost předkládaných materiálů třetími osobami a jejich původ. V případě, že zjistíte porušení autorského práva či jiné nesrovnalosti, kontaktujte administrátory na diskuzním fóru EB.


PHP-Nuke Copyright © 2005 by Francisco Burzi. This is free software, and you may redistribute it under the GPL. PHP-Nuke comes with absolutely no warranty, for details, see the license.
Čas potřebný ke zpracování stránky 0.23 sekund