Vítejte na Elektro Bastlírn?
Nuke - Elektro Bastlirna
  Vytvořit účet Hlavní · Fórum · DDump · Profil · Zprávy · Hledat na fóru · Příspěvky na provoz EB

Vlákno na téma KORONAVIRUS - nutná registrace


Nuke - Elektro Bastlirna: Diskuzní fórum

 FAQFAQ   HledatHledat   Uživatelské skupinyUživatelské skupiny   ProfilProfil   Soukromé zprávySoukromé zprávy   PřihlášeníPřihlášení 

Regulátor jasu palubní desky
Jdi na stránku 1, 2  Další
 
Přidat nové téma   Zaslat odpověď       Obsah fóra Diskuzní fórum Elektro Bastlírny -> Řešení problémů s různými konstrukcemi
Zobrazit předchozí téma :: Zobrazit následující téma  
Autor Zpráva
Tragi



Založen: Jan 18, 2007
Příspěvky: 3
Bydliště: Třebíč

PříspěvekZaslal: čt červen 03 2010, 2:46    Předmět: Regulátor jasu palubní desky Citovat

Ahoj, mám takovej dotaz. Nevíte proč mi nefunguje tohle zapojení?
http://konstrukt.wz.cz/img/regjas-sch.jpg
Ten dělič, co je na vstupu funguje dobře, řekněme, že v rozmezí cca 0,5V - 2,5V, ale výstup z OZ se pohybuje v rozmezí cca 7V - 11V, což si myslím, že je špatně. Proto se mi vystup nereguluje. Nejsem úplně zběhlej v problematice OZ. Plošný spoj se zdá být dobrý. Můžete se na to prosím mrknout a poradit, kde je pravděpodobně problém?
Díky za odpovědi![/url]
Návrat nahoru
Zobrazit informace o autorovi Odeslat soukromou zprávu
Atlan



Založen: May 10, 2004
Příspěvky: 4514
Bydliště: Košice

PříspěvekZaslal: čt červen 03 2010, 6:16    Předmět: Citovat

Pouzil si tie iste suciastky co su v scheme ?
Návrat nahoru
Zobrazit informace o autorovi Odeslat soukromou zprávu
breta1



Založen: Sep 09, 2005
Příspěvky: 3500

PříspěvekZaslal: čt červen 03 2010, 6:40    Předmět: Citovat

Myslím, že při nesymetrickém napájení a se vstupním napětím 0,5V až 2,5V ten 741 nemůže správně fungovat. Na tom PIN3 by se to mělo hýbat od 4,5V níže.
Návrat nahoru
Zobrazit informace o autorovi Odeslat soukromou zprávu
procesor



Založen: Oct 02, 2009
Příspěvky: 5286
Bydliště: PO

PříspěvekZaslal: čt červen 03 2010, 9:29    Předmět: Citovat

Hodnoty suciastok su blbe.
R6 by mal mat 47 Ohmov, lebo tak ako je, na vystupe stabilizatora bude maximalne takych 6-7V .
R5 vymen za 1k8 az 2k2.
Návrat nahoru
Zobrazit informace o autorovi Odeslat soukromou zprávu
masar



Založen: Dec 03, 2005
Příspěvky: 13898

PříspěvekZaslal: čt červen 03 2010, 10:26    Předmět: Re: Regulátor jasu palubní desky Citovat

Tragi napsal(a):
...Ten dělič, co je na vstupu funguje dobře, řekněme, že v rozmezí cca 0,5V - 2,5V, ale výstup z OZ se pohybuje v rozmezí cca 7V - 11V, což si myslím, že je špatně...

Tohle zapojení bude regulovat výstupní napětí jen do cca 9V (omezeno použitím LM317T) a to jen tehdy, když na pinu ADJ bude napětí alespoň 7,75V, což zase nebude, protože maximální napětí na výstupu OZ bude kolem 10,5V a na pinu ADJ polovina, tedy jen 5,25V. Podle mne téměř nepoužitelné. Wink
Návrat nahoru
Zobrazit informace o autorovi Odeslat soukromou zprávu Odeslat e-mail
Hill
Administrátor


Založen: Sep 10, 2004
Příspěvky: 20936
Bydliště: Jičín, Český ráj

PříspěvekZaslal: čt červen 03 2010, 10:42    Předmět: Citovat

Správně: odpoj R7. Na výstupu LM317 je konstantní rozdíl +1,2V proti vystupu ADJ.
Pak by ti při změně vstupního napětí od 0,5 do 2,5V mělo výstupní napětí chodit zhruba od 1,5V do 7,5V. Jestli chceš větší rozdíl, zvětši R5 na 3k9.
Návrat nahoru
Zobrazit informace o autorovi Odeslat soukromou zprávu
ZdenekHQ
Administrátor


Založen: Jul 21, 2006
Příspěvky: 25741
Bydliště: skoro Brno

PříspěvekZaslal: čt červen 03 2010, 11:05    Předmět: Citovat

Každopádně, jestli je na vstupu OZ 0.5-2.5V, tak by tam měla být obdoba LM358, nikoliv 741.
_________________
Pro moje oslovení klidně použijte jméno Zdeněk
Správně navržené zapojení je jako recept na dobré jídlo.
Můžete vynechat půlku ingrediencí, nebo přidat jiné,
ale jste si jistí, že vám to bude chutnat[?
]
Návrat nahoru
Zobrazit informace o autorovi Odeslat soukromou zprávu Zobrazit autorovy WWW stránky
Hill
Administrátor


Založen: Sep 10, 2004
Příspěvky: 20936
Bydliště: Jičín, Český ráj

PříspěvekZaslal: čt červen 03 2010, 11:17    Předmět: Citovat

Ale ty žárovky potřebují stejně aspoň 4V na to, aby aspoň žhly, takže ani potmě by na vstupu OZ nemělo napětí klesnout pod +1,3V proti záporné větvi - a to už obvykle 741 zvládne.
Návrat nahoru
Zobrazit informace o autorovi Odeslat soukromou zprávu
ZdenekHQ
Administrátor


Založen: Jul 21, 2006
Příspěvky: 25741
Bydliště: skoro Brno

PříspěvekZaslal: čt červen 03 2010, 11:31    Předmět: Citovat

Možná by ten dělič měl být "upravený" přes odpor a diodu či zenerku, aby se nějak definoval minimální jas, jelito (či jitrnice Smile ) potřeba.
_________________
Pro moje oslovení klidně použijte jméno Zdeněk
Správně navržené zapojení je jako recept na dobré jídlo.
Můžete vynechat půlku ingrediencí, nebo přidat jiné,
ale jste si jistí, že vám to bude chutnat[?
]
Návrat nahoru
Zobrazit informace o autorovi Odeslat soukromou zprávu Zobrazit autorovy WWW stránky
Tragi



Založen: Jan 18, 2007
Příspěvky: 3
Bydliště: Třebíč

PříspěvekZaslal: čt červen 03 2010, 11:50    Předmět: Citovat

Díky za odpovědi a za rady! Pokusím se s tím něco udělat. Abych upřesnil účel zařízení, udělal jsem si nové podsvětlení budíků na motorku a řešil jsem to LED páskami. Ty jsou na 12V. Chtěl jsem jas regulovat na základě okolního osvětlení, abych se o to nemusel starat a někde nemusel točit potenciometrem, když pojedu večer a budou mi svítit do obličeje. Napěťový rozsah by mi stačil od nějakých 6V do 11V.
Neměli by jste někdo nějaké zapojení, které by fungovalo?
Zkusil bych udělat něco jiného mezi tím co budu laborovat s původním zapojením Laughing
Noční je dlouhá... Very Happy
Návrat nahoru
Zobrazit informace o autorovi Odeslat soukromou zprávu
breta1



Založen: Sep 09, 2005
Příspěvky: 3500

PříspěvekZaslal: čt červen 03 2010, 12:19    Předmět: Citovat

Hill napsal(a):
Správně: odpoj R7. Na výstupu LM317 je konstantní rozdíl +1,2V proti vystupu ADJ.
Pak by ti při změně vstupního napětí od 0,5 do 2,5V mělo výstupní napětí chodit zhruba od 1,5V do 7,5V. Jestli chceš větší rozdíl, zvětši R5 na 3k9.

Možná se blbě dívám do datašítů, ale když kouknu na vnitřní zapojení 741, nechce se mi věřit, že při Uvst okolo 1V proti gnd by ten operák korektně fungoval...
Kdyby to bylo tak Uvst= 2,5 až 4,5V, to bych bral.
Takže ten vstupní dělič i s tím fotoodporem se musí nastavit tak, aby tam takové Uvst bylo.
Návrat nahoru
Zobrazit informace o autorovi Odeslat soukromou zprávu
pavel16



Založen: Dec 19, 2007
Příspěvky: 855
Bydliště: Litovel

PříspěvekZaslal: čt červen 03 2010, 17:30    Předmět: Citovat

Co třeba tohle.


SCHEMA.JPG
 Komentář:

Stáhnout
 Soubor:  SCHEMA.JPG
 Velikost:  64.91 kB
 Staženo:  207 krát

Návrat nahoru
Zobrazit informace o autorovi Odeslat soukromou zprávu
Andrea



Založen: Sep 07, 2007
Příspěvky: 9340

PříspěvekZaslal: čt červen 03 2010, 18:06    Předmět: Citovat

Jestli je to pro LEDky, tak by se víc hodil světlem regulovaný zdroj proudu.
Návrat nahoru
Zobrazit informace o autorovi Odeslat soukromou zprávu
Hill
Administrátor


Založen: Sep 10, 2004
Příspěvky: 20936
Bydliště: Jičín, Český ráj

PříspěvekZaslal: čt červen 03 2010, 19:22    Předmět: Citovat

To Breta: to napětí 0,5V nebylo z mé hlavy, ale z Tragiho údajů. Proto jsem upřesňoval. Vzato podle datašítu máš pravdu. Přesto mám zkušenost (z dob, kdy se stavěly adaptéry Turbo2000 pro Atari, ještě než se dělala úprava na UniTurbo), že vstupní napětí se může přiblížit napájecímu více, než připouští katalogové údaje, které udávají rozsah hodnot, při kterých je funkce obvodu spolehlivě zaručená, ale obvod umí zpracovat rozsah o něco větší.

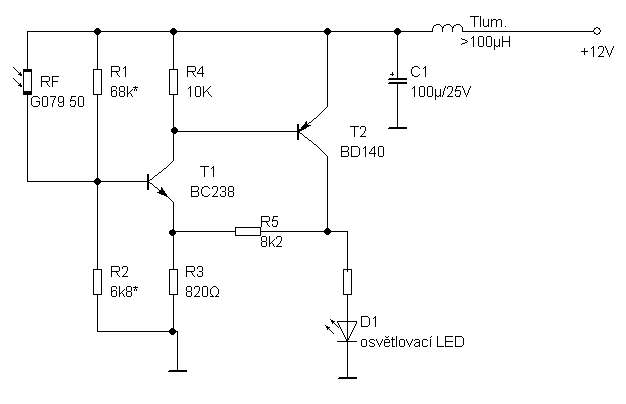
Ale našel jsem tu obvůdek, který před 25 lety dělal to samé, jen jsem tam měl kondík jen 100n (aby nezdržoval blikání), protože byl zapojený v obvodu kontrolky blinkrů v 12V Trabantu. Po bývalém majiteli tam byla na palubce blikající polokoule se 4W žárovkou, kterou jsem nechtěl vyhodit, protože by po ní zbyla díra, ale v noci neskutečně oslňovala.
V podstatě šlo o to, aby od určité hladiny okolního osvětlení pustil plné napětí na žárovku, se soumrakem ji omezil, ale jen na určitou úroveň, aby přesto potmě ještě nezhasla úplně. Fotoodpor jsem tam měl skleněný, označení jsem přepsal tak, jak ho dnes uvádí Tesla Blatná, podobně i tranzistory - byl tam KC148 a KD138. Pro jiný fotoodpor je třeba samozřejmě upravit hodnoty odporů R1 a R2: odporem R1 se nastavuje svítivost v úplné tmě, odporem R2 zlom za soumraku. Ukázalo se totiž, že na příliš lineárním průběhu regulace nezáleží. Za světla na to vidíš a za tmy si to samo ubere.
T2 doporučuji opatřit chladičem.



stmivac_palubky.gif
 Komentář:
Sériový odpor LEDek není označený (obvykle je součástí LED žárovek 12V)

Stáhnout
 Soubor:  stmivac_palubky.gif
 Velikost:  5.01 kB
 Staženo:  178 krát

Návrat nahoru
Zobrazit informace o autorovi Odeslat soukromou zprávu
yakl



Založen: Apr 14, 2005
Příspěvky: 496

PříspěvekZaslal: pá červen 04 2010, 10:59    Předmět: Citovat

Zdá sa, že Andrea má (zase) pravdu. To zapojenie by pravdepodobne pre žiarovky pracovalo a regulovalo, ale pre LED diody je potrebný zdroj prúdu. Aj ja som si napchal do tachometru ledky s bajonetom na 12V a okamžite mi prestal pracovať mechanický - reostatový regulátor. Ledky svietili len naplno.
Návrat nahoru
Zobrazit informace o autorovi Odeslat soukromou zprávu
Zobrazit příspěvky z předchozích:   
Přidat nové téma   Zaslat odpověď       Obsah fóra Diskuzní fórum Elektro Bastlírny -> Řešení problémů s různými konstrukcemi Časy uváděny v GMT + 1 hodina
Jdi na stránku 1, 2  Další
Strana 1 z 2

 
Přejdi na:  
Nemůžete odesílat nové téma do tohoto fóra.
Nemůžete odpovídat na témata v tomto fóru.
Nemůžete upravovat své příspěvky v tomto fóru.
Nemůžete mazat své příspěvky v tomto fóru.
Nemůžete hlasovat v tomto fóru.
Nemůžete připojovat soubory k příspěvkům
Můžete stahovat a prohlížet přiložené soubory

Powered by phpBB © 2001, 2005 phpBB Group
Forums ©
Nuke - Elektro Bastlirna

Informace na portálu Elektro bastlírny jsou prezentovány za účelem vzdělání čtenářů a rozšíření zájmu o elektroniku. Autoři článků na serveru neberou žádnou zodpovědnost za škody vzniklé těmito zapojeními. Rovněž neberou žádnou odpovědnost za případnou újmu na zdraví vzniklou úrazem elektrickým proudem. Autoři a správci těchto stránek nepřejímají záruku za správnost zveřejněných materiálů. Předkládané informace a zapojení jsou zveřejněny bez ohledu na případné patenty třetích osob. Nároky na odškodnění na základě změn, chyb nebo vynechání jsou zásadně vyloučeny. Všechny registrované nebo jiné obchodní známky zde použité jsou majetkem jejich vlastníků. Uvedením nejsou zpochybněna z toho vyplývající vlastnická práva. Použití konstrukcí v rozporu se zákonem je přísně zakázáno. Vzhledem k tomu, že původ předkládaných materiálů nelze žádným způsobem dohledat, nelze je použít pro komerční účely! Tento nekomerční server nemá z uvedených zapojení či konstrukcí žádný zisk. Nezodpovídáme za pravost předkládaných materiálů třetími osobami a jejich původ. V případě, že zjistíte porušení autorského práva či jiné nesrovnalosti, kontaktujte administrátory na diskuzním fóru EB.


PHP-Nuke Copyright © 2005 by Francisco Burzi. This is free software, and you may redistribute it under the GPL. PHP-Nuke comes with absolutely no warranty, for details, see the license.
Čas potřebný ke zpracování stránky 0.15 sekund