Vítejte na Elektro Bastlírn?
Nuke - Elektro Bastlirna
  Vytvořit účet
Hlavní · Fórum · DDump · Profil · Zprávy · Hledat na fóru


Nuke - Elektro Bastlirna: Diskuzní fórum

 FAQFAQ   HledatHledat   Uživatelské skupinyUživatelské skupiny   ProfilProfil   Soukromé zprávySoukromé zprávy   PřihlášeníPřihlášení 

Philips MC170 nejde CD

 
Přidat nové téma   Zaslat odpověď       Obsah fóra Diskuzní fórum Elektro Bastlírny -> Audiotechnika
Zobrazit předchozí téma :: Zobrazit následující téma  
Autor Zpráva
Celeron



Založen: Apr 02, 2011
Příspěvky: 20504
Bydliště: Nový Bydžov

PříspěvekZaslal: pá únor 27 2026, 17:17    Předmět: Philips MC170 nejde CD Citovat

Po delší době, asi rok, jsem strčil lisovanej tácek do CD mechaniky MC170 minivěže. Po stisku Play výpis Reading a pak No Disk. Na jiný tácky to samý.
S otevřeným víkem a bez tácku pokud zacloním závoru víka, tak sebou cukne špingl a suport s čočkou cukne asi 2 mm od středu ke kraji a vrátí se a je zase No Disk. Jestli se hejbe optika nahoru a dolů není v tom cuknutí od středu vidět. Bliknutí laseru taky není vidět, počkám na tmu.
Co dál, bude za tmy laser rozeznatelný? A jak vyzkoušet to ostření nahoru a dolů? Má to smysl u takovýhle vykopávky měnit optiku a jaká je u toho úspěšnost?
Díky za případný rady.

_________________
Jirka

Proč mi nemůže všechno chodit hned ?!!
Návrat nahoru
Zobrazit informace o autorovi Odeslat soukromou zprávu
xsc



Založen: Sep 25, 2014
Příspěvky: 8665

PříspěvekZaslal: pá únor 27 2026, 17:56    Předmět: Citovat

Laser rozeznatelný není, je IR (780nm). Zkus jen lehce čočku vyčistit.
Návrat nahoru
Zobrazit informace o autorovi Odeslat soukromou zprávu
rnbw



Založen: Mar 21, 2006
Příspěvky: 37383
Bydliště: Bratislava

PříspěvekZaslal: pá únor 27 2026, 18:09    Předmět: Citovat

A vyfukat z toho prach. Ked nepomoze, tak vycistit v ultrazvuku (tepla voda + saponat, pozor na mazivo). Ked nepomoze, tak vymenit.
Návrat nahoru
Zobrazit informace o autorovi Odeslat soukromou zprávu
VASEK_W



Založen: Dec 11, 2017
Příspěvky: 1025
Bydliště: Pelhřimov

PříspěvekZaslal: pá únor 27 2026, 22:02    Předmět: Citovat

xsc napsal(a):
Laser rozeznatelný není, je IR (780nm). Zkus jen lehce čočku vyčistit.

Je zajímavé, že když čistím čočky v CD přehrávačích a věžích, tak tam je v čočce vidět krásný světle rudý terčík. A to i za denního světla.

Vašek
Návrat nahoru
Zobrazit informace o autorovi Odeslat soukromou zprávu
Celeron



Založen: Apr 02, 2011
Příspěvky: 20504
Bydliště: Nový Bydžov

PříspěvekZaslal: pá únor 27 2026, 22:38    Předmět: Citovat

No právě, taky jsem dostal info že rudě blikne i když by měla být infra. Ale ani přes foťák bohužel nic. Asi je v kopru laser dioda.
_________________
Jirka

Proč mi nemůže všechno chodit hned ?!!
Návrat nahoru
Zobrazit informace o autorovi Odeslat soukromou zprávu
Celeron



Založen: Apr 02, 2011
Příspěvky: 20504
Bydliště: Nový Bydžov

PříspěvekZaslal: čt duben 09 2026, 14:37    Předmět: Citovat

Včera jsem přivezl z AME řemínek, rozebral a vyčistil celou minivěž a zase složil. Všecko maká, jen CD nikoliv. Přesvědčil jsem místního servisáka Mi-ra, jestli se mě nekoukne na to chování CD, přeci jenom s tím má několikanásobně větší praxi. No a u něho zázrak, CD normálně maká! Shocked Napadlo mě, jestli napájení a opravdu, má v dílně oddělovák trafo, co má naprázdno skoro 245V. Před trafem kolem 235V.
Přinesl jsem minivěž domů a zkusil CD. Opět nešlo, hláška "No disk". Tak jsem vzal trafo 230/9V asi 10W a zvýšil jsem s ním napájecí napěti. Zapnu, disk se roztočil asi na 5 sekund (před tím vůbec) a zase napsal "No Disk".
Takže v minivěži je něco s napájením. Klasický tráfko s grécy a elytama 6G8 a 4G7. Kupodivu při reprodukci z FM a kazeťáku žádnej brum. Ale zdá se mě, že kazeťák hraje trošku pomaleji.
Tak jsem zase celou minivěž rozebral a pustil jsem se do kontroly elytů. Začal jsem na desce zdrojů a zjistil, že víc než polovina elytů v průměrech do 10 mm má buď pokles kapacity na třeba jen 20% deklarovaný, nebo má kapacitu ale zajícometr ukazuje ESR o dva řády větší, než je v tabulce a BM509 mlátí na X ručkou o doraz. Elyty jsem musel tahat ven, u několika zajícometr ukazoval dobrý ESR ale při vyndání se chovaly jinak. Ale taky jsem narazil na špatnej dost velkej elyt 100M/100V, kterej byl přilepenej jako jiný velký elyty hnědým "Alkaprénem" ale tenhe měl lepidlo zčernalý, nejspíš tekl kolem gumičky a vedle pájená propojka byla taky vožraná.
No vypadá to na celkovou generálku elytů. To si užiju, na deskách jsem jich napočítal celkem 74 kusů. Asi to bude lepší projít zgruntu všecko, nějspíš těch elytů bude vadnejch kupa. Moc novejch doma nemám, starý z něčeho vyndaný se mě tam nechce dávat, budu muset udělat fotky desek, vytisknout a popsat co kde je, vytahat a změřit a pak seznam a nakoupit. Snad to dá pozitivní výsledek...

_________________
Jirka

Proč mi nemůže všechno chodit hned ?!!
Návrat nahoru
Zobrazit informace o autorovi Odeslat soukromou zprávu
kejki



Založen: Nov 10, 2009
Příspěvky: 2950
Bydliště: u Velvar, mezi D8 a R7

PříspěvekZaslal: pá duben 10 2026, 9:13    Předmět: Citovat

Márty nad tím přemýšlel před 3 lety. https://www.youtube.com/watch?v=flFPXSDTZYg
Návrat nahoru
Zobrazit informace o autorovi Odeslat soukromou zprávu
Celeron



Založen: Apr 02, 2011
Příspěvky: 20504
Bydliště: Nový Bydžov

PříspěvekZaslal: pá duben 10 2026, 10:13    Předmět: Citovat

Díky za odkaz. Ty závady jsou jak přes kopírák, přesně ty samý součástky. Jen ten trand mám dobrej, protože na něm je už z výroby chladící křidýlko. Škoda, že nezkusil CD, možná bude taky makat když se zvýší napájecí napětí výměnou elytů.
Ale moc tomu nedal, já našel několik dalších mizernejch elytů a to jsem se zatím hrabal jen v koncáku kterej chodil. Už mám soupisku elytů celý minivěže, jsem zvědavej, kolik čeho bude v kopru až to postupně vytahám a poměřím.
Na Táně jsem našel celkem slušnou servisní dokumentaci. Ten vyteklej 100M/100V je ve zdroji 70V, co se pak stabilizuje na 30V asi pro ladění, možná i displej. To je dobrej úlet vypalovat skoro 40V na stabilizaci.

_________________
Jirka

Proč mi nemůže všechno chodit hned ?!!
Návrat nahoru
Zobrazit informace o autorovi Odeslat soukromou zprávu
xsc



Založen: Sep 25, 2014
Příspěvky: 8665

PříspěvekZaslal: pá duben 10 2026, 15:38    Předmět: Citovat

Celeron napsal(a):
To je dobrej úlet vypalovat skoro 40V na stabilizaci.
Třeba s MAA550 to bylo prakticky minimální napětí, kdy to stabilizovalo. Běžně se živila v TV z 200V.
Návrat nahoru
Zobrazit informace o autorovi Odeslat soukromou zprávu
Celeron



Založen: Apr 02, 2011
Příspěvky: 20504
Bydliště: Nový Bydžov

PříspěvekZaslal: pá duben 10 2026, 15:49    Předmět: Citovat

Nojo, ale tady není MAA550.
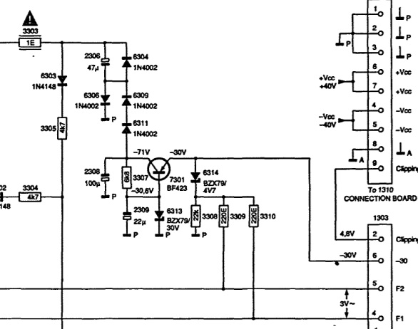
Těch 100M/100V v kolektoru teče asi u všech MC170-tek.

Jinak je to "žeň". Vytáhl jsem dalších 6 elytů z cca 20 kusů se zlomkovou kapacitou nebo ESR, co tříská ručkou o doraz na BM509.



stabil 30V.jpg
 Komentář:
 Velikost:  63.52 kB
 Zobrazeno:  4 krát

stabil 30V.jpg



_________________
Jirka

Proč mi nemůže všechno chodit hned ?!!


Naposledy upravil Celeron dne pá duben 10 2026, 16:02, celkově upraveno 1 krát.
Návrat nahoru
Zobrazit informace o autorovi Odeslat soukromou zprávu
EKKAR



Založen: Mar 16, 2005
Příspěvky: 35428
Bydliště: Česká Třebová, JN89FW21

PříspěvekZaslal: pá duben 10 2026, 15:57    Předmět: Citovat

Ale přes jakej odpor se v těch TV živila - 5W tmelenej výkoňák 33k podle katalogu, setkal jsem se i s hodnotou 22k o tý samý wattáži - ale při napájení ze zdroje +160V. A proč se ty MAA550/TAA550 napájely zrovna z takovýho bodu? Já si myslím, že to souviselo se zvlněním a stabilitou napětí v čase, těch 160÷200V byl zdroj pro řádkovej rozklad a po naběhnutí TV na něm vlastně neexistovalo nějaký kolísání vlivem proměnlivý zátěže. Takže jako zdroj Ulad pro varikapy s dost velkou "přirozenou" stabilitou - navíc ještě vylepšenou tou "pětsetpadesátkou" ...
_________________
Nasliněný prst na svorkovnici domovního rozvaděče: Jó, paninko, máte tam ty Voltíky všecky...
A kutilmile - nelituju tě Mr. Green Mr. Green !!!
Návrat nahoru
Zobrazit informace o autorovi Odeslat soukromou zprávu Odeslat e-mail
Zobrazit příspěvky z předchozích:   
Přidat nové téma   Zaslat odpověď       Obsah fóra Diskuzní fórum Elektro Bastlírny -> Audiotechnika Časy uváděny v GMT + 1 hodina
Strana 1 z 1

 
Přejdi na:  
Nemůžete odesílat nové téma do tohoto fóra.
Nemůžete odpovídat na témata v tomto fóru.
Nemůžete upravovat své příspěvky v tomto fóru.
Nemůžete mazat své příspěvky v tomto fóru.
Nemůžete hlasovat v tomto fóru.
Nemůžete připojovat soubory k příspěvkům
Můžete stahovat a prohlížet přiložené soubory

Powered by phpBB © 2001, 2005 phpBB Group
Forums ©
Nuke - Elektro Bastlirna

Informace na portálu Elektro bastlírny jsou prezentovány za účelem vzdělání čtenářů a rozšíření zájmu o elektroniku. Autoři článků na serveru neberou žádnou zodpovědnost za škody vzniklé těmito zapojeními. Rovněž neberou žádnou odpovědnost za případnou újmu na zdraví vzniklou úrazem elektrickým proudem. Autoři a správci těchto stránek nepřejímají záruku za správnost zveřejněných materiálů. Předkládané informace a zapojení jsou zveřejněny bez ohledu na případné patenty třetích osob. Nároky na odškodnění na základě změn, chyb nebo vynechání jsou zásadně vyloučeny. Všechny registrované nebo jiné obchodní známky zde použité jsou majetkem jejich vlastníků. Uvedením nejsou zpochybněna z toho vyplývající vlastnická práva. Použití konstrukcí v rozporu se zákonem je přísně zakázáno. Vzhledem k tomu, že původ předkládaných materiálů nelze žádným způsobem dohledat, nelze je použít pro komerční účely! Tento nekomerční server nemá z uvedených zapojení či konstrukcí žádný zisk. Nezodpovídáme za pravost předkládaných materiálů třetími osobami a jejich původ. V případě, že zjistíte porušení autorského práva či jiné nesrovnalosti, kontaktujte administrátory na diskuzním fóru EB.


PHP-Nuke Copyright © 2005 by Francisco Burzi. This is free software, and you may redistribute it under the GPL. PHP-Nuke comes with absolutely no warranty, for details, see the license.
Čas potřebný ke zpracování stránky 0.17 sekund