Vítejte na Elektro Bastlírn?
Nuke - Elektro Bastlirna
  Vytvořit účet
Hlavní · Fórum · DDump · Profil · Zprávy · Hledat na fóru


Nuke - Elektro Bastlirna: Diskuzní fórum

 FAQFAQ   HledatHledat   Uživatelské skupinyUživatelské skupiny   ProfilProfil   Soukromé zprávySoukromé zprávy   PřihlášeníPřihlášení 

Vkládání zajímavých obrázků IV
Jdi na stránku Předchozí  1, 2, 3 ... , 38, 39, 40  Další
 
Přidat nové téma   Zaslat odpověď       Obsah fóra Diskuzní fórum Elektro Bastlírny -> Na vyzkoušení
Zobrazit předchozí téma :: Zobrazit následující téma  
Autor Zpráva
rampage



Založen: Jan 12, 2025
Příspěvky: 334

PříspěvekZaslal: pá duben 03 2026, 12:33    Předmět: Citovat

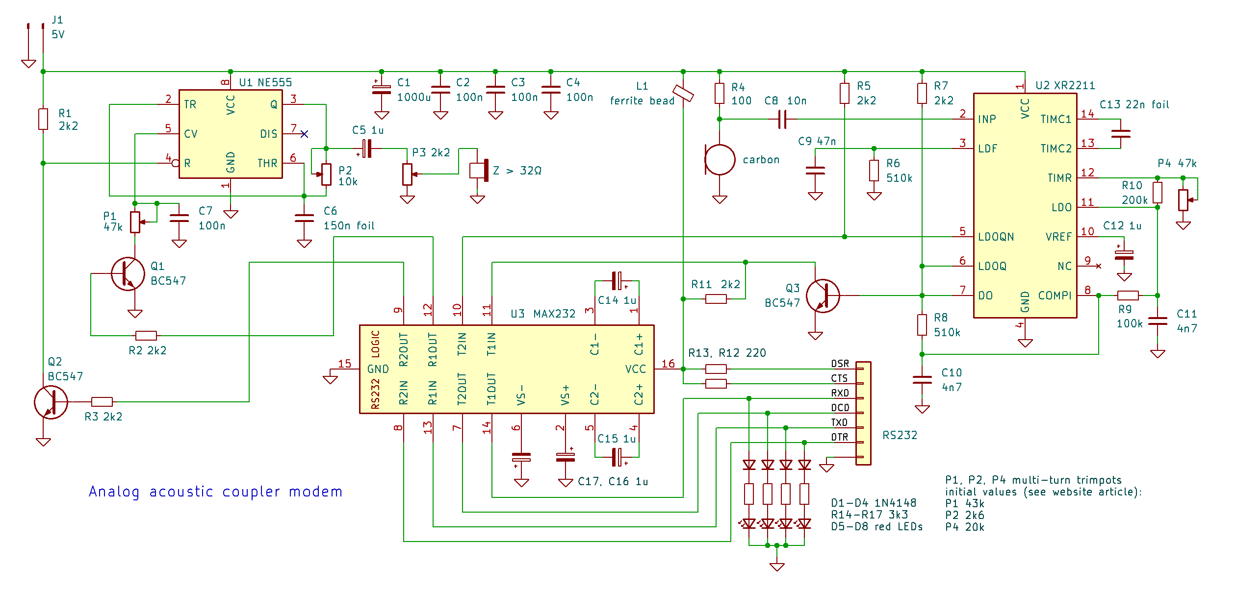
Vysokorýchlostné pripojenie s 555 a XR2211...
Kto tomu trafí prenosovú rýchlosť, vyhráva Cenu statného moderátora Very Happy



1.jpg
 Komentář:
 Velikost:  268.54 kB
 Zobrazeno:  23 krát

1.jpg


Návrat nahoru
Zobrazit informace o autorovi Odeslat soukromou zprávu
samec



Založen: Dec 19, 2017
Příspěvky: 6485

PříspěvekZaslal: pá duben 03 2026, 12:59    Předmět: Citovat

115200 Bd
Návrat nahoru
Zobrazit informace o autorovi Odeslat soukromou zprávu
PotPalo



Založen: May 13, 2009
Příspěvky: 6048
Bydliště: BA

PříspěvekZaslal: pá duben 03 2026, 13:00    Předmět: Citovat

Záleží ktorým smerom to ide. Ono to ide akusticky cez telefónne slúchadlo, takže aj 8000 Bd je moc. Cez tú uhlíkovú mikrofónovú vložku by to bolo ešte omnoho horšie.
Návrat nahoru
Zobrazit informace o autorovi Odeslat soukromou zprávu Odeslat e-mail
HF_Tech



Založen: Apr 25, 2022
Příspěvky: 2325

PříspěvekZaslal: pá duben 03 2026, 13:11    Předmět: Citovat

300 Bd
Návrat nahoru
Zobrazit informace o autorovi Odeslat soukromou zprávu
DukeNuke



Založen: Apr 02, 2018
Příspěvky: 2022

PříspěvekZaslal: pá duben 03 2026, 13:18    Předmět: Citovat

300-1200Bd
Návrat nahoru
Zobrazit informace o autorovi Odeslat soukromou zprávu
rampage



Založen: Jan 12, 2025
Příspěvky: 334

PříspěvekZaslal: pá duben 03 2026, 13:29    Předmět: Citovat

Hej, je to 300bps full duplex.
Ešte možno 1200bd halfduplex by to tie uhlikové vložky pretlačili, ale už to chce utesniť sluchátko... nejakou gumovou manžetou z WC trubky Very Happy

Okrem toho ešte krásne zvlní napájanie nábojová pumpa v MAX232...



1.png
 Komentář:
 Velikost:  26.37 kB
 Zobrazeno:  37 krát

1.png


Návrat nahoru
Zobrazit informace o autorovi Odeslat soukromou zprávu
Hydrawerk



Založen: Dec 13, 2011
Příspěvky: 8475
Bydliště: Earth

PříspěvekZaslal: pá duben 03 2026, 18:44    Předmět: Citovat

Co má bejt deratizace domu od mravenců??? Very Happy Very Happy


Deratizace domu od mravenců 01.jpg
 Komentář:
 Velikost:  146.49 kB
 Zobrazeno:  12 krát

Deratizace domu od mravenců 01.jpg



_________________
01 02 03
Návrat nahoru
Zobrazit informace o autorovi Odeslat soukromou zprávu
PotPalo



Založen: May 13, 2009
Příspěvky: 6048
Bydliště: BA

PříspěvekZaslal: pá duben 03 2026, 19:07    Předmět: Citovat

Však mravenec krysí, velice vzácný to druh. Wink
Návrat nahoru
Zobrazit informace o autorovi Odeslat soukromou zprávu Odeslat e-mail
rnbw



Založen: Mar 21, 2006
Příspěvky: 37383
Bydliště: Bratislava

PříspěvekZaslal: pá duben 03 2026, 19:26    Předmět: Citovat

Ano, velky ako potkan Very Happy
Návrat nahoru
Zobrazit informace o autorovi Odeslat soukromou zprávu
kejki



Založen: Nov 10, 2009
Příspěvky: 2950
Bydliště: u Velvar, mezi D8 a R7

PříspěvekZaslal: pá duben 03 2026, 22:01    Předmět: Citovat

Neohýbejte se při napouštění konví! K mání na bazoši


iibc.jpg
 Komentář:
 Velikost:  162.91 kB
 Zobrazeno:  10 krát

iibc.jpg


Návrat nahoru
Zobrazit informace o autorovi Odeslat soukromou zprávu
HF_Tech



Založen: Apr 25, 2022
Příspěvky: 2325

PříspěvekZaslal: so duben 04 2026, 15:06    Předmět: Citovat

rampage napsal(a):
Hej, je to 300bps full duplex.
Ešte možno 1200bd halfduplex by to tie uhlikové vložky pretlačili, ale už to chce utesniť sluchátko... nejakou gumovou manžetou z WC trubky Very Happy

Okrem toho ešte krásne zvlní napájanie nábojová pumpa v MAX232...


Kdyby měl někdo potřebu, tak tady je schéma: https://schematicsforfree.com/files/Radio%20%26%20Communications/Digital%20Communications/300%20Baud%20Modem%20%28for%20LULZ%29.pdf

Docela srandovní je datum vydání.
Návrat nahoru
Zobrazit informace o autorovi Odeslat soukromou zprávu
lesana87



Založen: Sep 20, 2014
Příspěvky: 4339

PříspěvekZaslal: so duben 04 2026, 15:31    Předmět: Citovat

Asi rok jsem tu po stole posouvala RC2211, že by se mohl někdy na něco hodit, před 14 dny jsem ho vyhodila. Prohrábla jsem koš, ještě tam byl. Very Happy

Edit: Ale ten 4412VP nemám, tak nic.
Návrat nahoru
Zobrazit informace o autorovi Odeslat soukromou zprávu
HF_Tech



Založen: Apr 25, 2022
Příspěvky: 2325

PříspěvekZaslal: so duben 04 2026, 17:29    Předmět: Citovat

A hned vedle v koši leží nějaký prototyp 4-bitového šcotu...
Půjdu asi popíchnout danharda, aby to dodělal Twisted Evil
Návrat nahoru
Zobrazit informace o autorovi Odeslat soukromou zprávu
rampage



Založen: Jan 12, 2025
Příspěvky: 334

PříspěvekZaslal: út duben 07 2026, 21:13    Předmět: Citovat

ja som si to trocha zjednodušil Very Happy
2211 mali tu v kamennom elektrokráme, čo som bol teda prekvapený, ale zobral som aj nejaké z Ali. Čakal som pajce; poslali použité staré čipy Exar s nanovo pocínovanými nožičkami. Každopádne, funkčné.

No a tiež som tomu "napísal" Windows driver, úpravou generického modemu.
Každopádne, 300 bps je na TCP/IP pomalé. Pridal som timeouty, znížil MTU z 1500 na 128, no Windows neni zrovna trpezlivý:




1.png
 Komentář:
 Velikost:  62.58 kB
 Zobrazeno:  22 krát

1.png


Návrat nahoru
Zobrazit informace o autorovi Odeslat soukromou zprávu
p32



Založen: Jan 13, 2007
Příspěvky: 16807
Bydliště: Olomouc

PříspěvekZaslal: út duben 07 2026, 23:08    Předmět: Citovat

kejki napsal(a):
Neohýbejte se při napouštění konví! K mání na bazoši
To mi připomíná jednoho, kterému jsem říkal, ať si dá tu nádobu výš na tvárnice. Dal si ji na dvě dlaždice a když jsem mu řekl, že tam nedá tu konev, tak se vyjádřil, že tam vykope důlek. Laughing
Návrat nahoru
Zobrazit informace o autorovi Odeslat soukromou zprávu
Zobrazit příspěvky z předchozích:   
Přidat nové téma   Zaslat odpověď       Obsah fóra Diskuzní fórum Elektro Bastlírny -> Na vyzkoušení Časy uváděny v GMT + 1 hodina
Jdi na stránku Předchozí  1, 2, 3 ... , 38, 39, 40  Další
Strana 39 z 40

 
Přejdi na:  
Můžete přidat nové téma do tohoto fóra.
Můžete odpovídat na témata v tomto fóru.
Nemůžete upravovat své příspěvky v tomto fóru.
Nemůžete mazat své příspěvky v tomto fóru.
Nemůžete hlasovat v tomto fóru.
Můžete k příspěvkům připojovat soubory
Můžete stahovat a prohlížet přiložené soubory

Powered by phpBB © 2001, 2005 phpBB Group
Forums ©
Nuke - Elektro Bastlirna

Informace na portálu Elektro bastlírny jsou prezentovány za účelem vzdělání čtenářů a rozšíření zájmu o elektroniku. Autoři článků na serveru neberou žádnou zodpovědnost za škody vzniklé těmito zapojeními. Rovněž neberou žádnou odpovědnost za případnou újmu na zdraví vzniklou úrazem elektrickým proudem. Autoři a správci těchto stránek nepřejímají záruku za správnost zveřejněných materiálů. Předkládané informace a zapojení jsou zveřejněny bez ohledu na případné patenty třetích osob. Nároky na odškodnění na základě změn, chyb nebo vynechání jsou zásadně vyloučeny. Všechny registrované nebo jiné obchodní známky zde použité jsou majetkem jejich vlastníků. Uvedením nejsou zpochybněna z toho vyplývající vlastnická práva. Použití konstrukcí v rozporu se zákonem je přísně zakázáno. Vzhledem k tomu, že původ předkládaných materiálů nelze žádným způsobem dohledat, nelze je použít pro komerční účely! Tento nekomerční server nemá z uvedených zapojení či konstrukcí žádný zisk. Nezodpovídáme za pravost předkládaných materiálů třetími osobami a jejich původ. V případě, že zjistíte porušení autorského práva či jiné nesrovnalosti, kontaktujte administrátory na diskuzním fóru EB.


PHP-Nuke Copyright © 2005 by Francisco Burzi. This is free software, and you may redistribute it under the GPL. PHP-Nuke comes with absolutely no warranty, for details, see the license.
Čas potřebný ke zpracování stránky 0.20 sekund