Vítejte na Elektro Bastlírn?
Nuke - Elektro Bastlirna
  Vytvořit účet
Hlavní · Fórum · DDump · Profil · Zprávy · Hledat na fóru


Nuke - Elektro Bastlirna: Diskuzní fórum

 FAQFAQ   HledatHledat   Uživatelské skupinyUživatelské skupiny   ProfilProfil   Soukromé zprávySoukromé zprávy   PřihlášeníPřihlášení 

Řízení dvou SSR
Jdi na stránku Předchozí  1, 2, 3, 4
 
Přidat nové téma   Zaslat odpověď       Obsah fóra Diskuzní fórum Elektro Bastlírny -> Poradna
Zobrazit předchozí téma :: Zobrazit následující téma  
Autor Zpráva
masar



Založen: Dec 03, 2005
Příspěvky: 14122

PříspěvekZaslal: út březen 24 2026, 20:27    Předmět: Citovat

Za úbytkem proudu, na který si TAKJAN stěžuje, může úbytek napětí v obou saturačních stavech. Je to jasně vidět na grafech z datasheetu LM358, které přikládám. Snížení napětí je součtem 1.5V z prvního grafu a cca 1.3V z druhého grafu, t.j. 2.8V plus ještě úbytek na jedné diodě cca 0.6÷0.7V, takže místo 12V (pro které zřejmě platí proud 15mA) máme rázem jen 8.5V, takže i proud bude menší (záleží na vnitřních obvodech v SSR, jehož typ nám autor tvrdošíjně tají). Jak to řešit, pokud je to nutné, jsem uvedl v dřívějším příspěvku.
Wink



zatěžovací charakteristika.png
 Komentář:
 Velikost:  61.57 kB
 Zobrazeno:  3 krát

zatěžovací charakteristika.png


Návrat nahoru
Zobrazit informace o autorovi Odeslat soukromou zprávu Odeslat e-mail
Prim



Založen: Aug 12, 2024
Příspěvky: 60
Bydliště: AC/KD

PříspěvekZaslal: út březen 24 2026, 20:32    Předmět: Citovat

Nebo použít „skutečné“ komparátory LM311, 393B, 339B s otevřeným kolektorem na výstupu.
Návrat nahoru
Zobrazit informace o autorovi Odeslat soukromou zprávu
masar



Založen: Dec 03, 2005
Příspěvky: 14122

PříspěvekZaslal: st březen 25 2026, 0:38    Předmět: Citovat

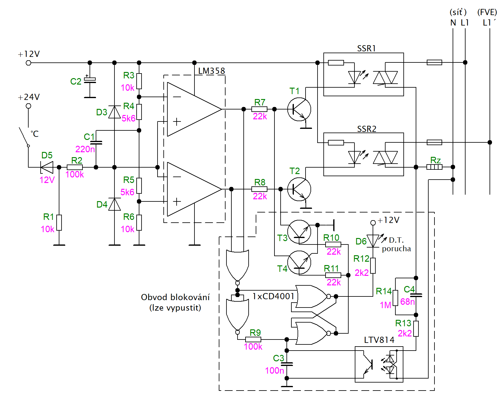
jova1 napsal(a):
Jen taková myšlenka: A co dá ještě na výstup těch dvou SSR spínačů optron, v zapojení se srážecím kondenzátorem, který by na výstupu signalizoval sepnutí jednoho z těch dvou SSR spínačů...
Takové věci jsou vhodné pro MCU. Ano, lze to i "nedigitálně", ale pak se z toho stává "orloj".
Jedno z možných řešení uvádím níže.
Wink
----
edit: doplněn R14



deadtime4.png
 Komentář:
Je nutno použít LM358(LM324 a pod.), který má Uol blízké 0V pro bezpečné zavření T1 a T2.
 Velikost:  87.87 kB
 Zobrazeno:  9 krát

deadtime4.png




Naposledy upravil masar dne st březen 25 2026, 10:42, celkově upraveno 1 krát.
Návrat nahoru
Zobrazit informace o autorovi Odeslat soukromou zprávu Odeslat e-mail
jova1



Založen: Dec 20, 2007
Příspěvky: 1376
Bydliště: Chýnov - to je kousek od Tábora

PříspěvekZaslal: st březen 25 2026, 9:38    Předmět: Citovat

„Orloj“ v podobě 6ti aktivních součástek a trochy ostatního “smetí“, mi za jistotu stojí. Navíc mu odpadnou ty problémy s buzením spínačů.
Dík za návrh řešení.
Návrat nahoru
Zobrazit informace o autorovi Odeslat soukromou zprávu Zobrazit autorovy WWW stránky
TAKJAN



Založen: Nov 17, 2011
Příspěvky: 7160
Bydliště: U Litomyšle.

PříspěvekZaslal: st březen 25 2026, 19:01    Předmět: Citovat

Dnes jsem s tím trochu laboroval a funguje to. Chtěl jsem moc velký proud. Při napájení 12V je na výstupu operáku cca 11 V, úbytek na diodě 0,6V, 1V
na druhém výstupu a zbytek na SSR. Proud je cca 7mA. Všechny operáky se stejně zapojenými vývody, co jsem našel se chovají v podstatě stejně.

_________________
Digitální technologie pracuje se dvěma stavy. Blbě nebo vůbec.
Návrat nahoru
Zobrazit informace o autorovi Odeslat soukromou zprávu
Zobrazit příspěvky z předchozích:   
Přidat nové téma   Zaslat odpověď       Obsah fóra Diskuzní fórum Elektro Bastlírny -> Poradna Časy uváděny v GMT + 1 hodina
Jdi na stránku Předchozí  1, 2, 3, 4
Strana 4 z 4

 
Přejdi na:  
Nemůžete odesílat nové téma do tohoto fóra.
Nemůžete odpovídat na témata v tomto fóru.
Nemůžete upravovat své příspěvky v tomto fóru.
Nemůžete mazat své příspěvky v tomto fóru.
Nemůžete hlasovat v tomto fóru.
Nemůžete připojovat soubory k příspěvkům
Můžete stahovat a prohlížet přiložené soubory

Powered by phpBB © 2001, 2005 phpBB Group
Forums ©
Nuke - Elektro Bastlirna

Informace na portálu Elektro bastlírny jsou prezentovány za účelem vzdělání čtenářů a rozšíření zájmu o elektroniku. Autoři článků na serveru neberou žádnou zodpovědnost za škody vzniklé těmito zapojeními. Rovněž neberou žádnou odpovědnost za případnou újmu na zdraví vzniklou úrazem elektrickým proudem. Autoři a správci těchto stránek nepřejímají záruku za správnost zveřejněných materiálů. Předkládané informace a zapojení jsou zveřejněny bez ohledu na případné patenty třetích osob. Nároky na odškodnění na základě změn, chyb nebo vynechání jsou zásadně vyloučeny. Všechny registrované nebo jiné obchodní známky zde použité jsou majetkem jejich vlastníků. Uvedením nejsou zpochybněna z toho vyplývající vlastnická práva. Použití konstrukcí v rozporu se zákonem je přísně zakázáno. Vzhledem k tomu, že původ předkládaných materiálů nelze žádným způsobem dohledat, nelze je použít pro komerční účely! Tento nekomerční server nemá z uvedených zapojení či konstrukcí žádný zisk. Nezodpovídáme za pravost předkládaných materiálů třetími osobami a jejich původ. V případě, že zjistíte porušení autorského práva či jiné nesrovnalosti, kontaktujte administrátory na diskuzním fóru EB.


PHP-Nuke Copyright © 2005 by Francisco Burzi. This is free software, and you may redistribute it under the GPL. PHP-Nuke comes with absolutely no warranty, for details, see the license.
Čas potřebný ke zpracování stránky 0.14 sekund