Vítejte na Elektro Bastlírn?
Nuke - Elektro Bastlirna
  Vytvořit účet
Hlavní · Fórum · DDump · Profil · Zprávy · Hledat na fóru


Nuke - Elektro Bastlirna: Diskuzní fórum

 FAQFAQ   HledatHledat   Uživatelské skupinyUživatelské skupiny   ProfilProfil   Soukromé zprávySoukromé zprávy   PřihlášeníPřihlášení 

Oscilátor vysílače 27 MHz nekmitá
Jdi na stránku Předchozí  1, 2, 3  Další
 
Přidat nové téma   Zaslat odpověď       Obsah fóra Diskuzní fórum Elektro Bastlírny -> Řešení problémů s různými konstrukcemi
Zobrazit předchozí téma :: Zobrazit následující téma  
Autor Zpráva
samec



Založen: Dec 19, 2017
Příspěvky: 6205

PříspěvekZaslal: pá leden 30 2026, 18:09    Předmět: Citovat

A si si istý, že to, čo máš nakreslené, máš aj reálne zapojené? Daj sem fotky reálneho plošaku, na ktorom to meraš.
Návrat nahoru
Zobrazit informace o autorovi Odeslat soukromou zprávu
JanK3



Založen: Aug 15, 2025
Příspěvky: 125
Bydliště: Český brod

PříspěvekZaslal: pá leden 30 2026, 18:18    Předmět: Citovat

Tak jsem znovu měřil ten 22k - Báze proti kladné větvi, a dělá to přesně toto (měřeno bez připojení ke zdroji a bez krystalu):

když připojím multimetr kladným kontaktem na Bázi a záporným kontaktem polem na vstup přívodu 9,6V, tak změří odpor 22k. Když polaritu měřicích kontaktů obrátím, nezměří nic. Když ale měřím přímo na tom odporu 22k, tak záměna polarity nevadí- v obou případech změří 22k.
Návrat nahoru
Zobrazit informace o autorovi Odeslat soukromou zprávu
DukeNuke



Založen: Apr 02, 2018
Příspěvky: 1926

PříspěvekZaslal: pá leden 30 2026, 18:31    Předmět: Citovat

Pak ten odpor 22R by mohl být dioda a ne odpor. Změř ho jednou tak a jednou tak (polarita).

Naposledy upravil DukeNuke dne pá leden 30 2026, 18:44, celkově upraveno 1 krát.
Návrat nahoru
Zobrazit informace o autorovi Odeslat soukromou zprávu
Celeron



Založen: Apr 02, 2011
Příspěvky: 20302
Bydliště: Nový Bydžov

PříspěvekZaslal: pá leden 30 2026, 18:40    Předmět: Citovat

Ten plošák je kreslenej ze strany spojů a nebo součástek? Pak by mohl být KSY62 opačně. Vyndej ho a změř napětí na děliči pro bázi. Spočítat napětí děliče předpokládám, že umíš. Pokud tam nebude, je vlasová trhlina v plošáku.
Tohle zapojení oscilátoru bylo snad ve všech AM RC vysílačích stejný a chodilo vždy na první šlápnutí.

_________________
Jirka

Proč mi nemůže všechno chodit hned ?!!
Návrat nahoru
Zobrazit informace o autorovi Odeslat soukromou zprávu
JanK3



Založen: Aug 15, 2025
Příspěvky: 125
Bydliště: Český brod

PříspěvekZaslal: pá leden 30 2026, 18:50    Předmět: Citovat

samec napsal(a):
A si si istý, že to, čo máš nakreslené, máš aj reálne zapojené? Daj sem fotky reálneho plošaku, na ktorom to meraš.

Můj foťák v mobilu je tragédie sama o sobě, takže přikládám raději obraz DPS jak šla do výroby, a do ní jsem zakreslil inkriminované součástky tak, jak je tam mám zapájené - kresleno ze strany plošných spojů.



obraz DPS.png
 Komentář:
 Velikost:  105.81 kB
 Zobrazeno:  5 krát

obraz DPS.png


Návrat nahoru
Zobrazit informace o autorovi Odeslat soukromou zprávu
JanK3



Založen: Aug 15, 2025
Příspěvky: 125
Bydliště: Český brod

PříspěvekZaslal: pá leden 30 2026, 18:55    Předmět: Citovat

Celeron napsal(a):
Ten plošák je kreslenej ze strany spojů a nebo součástek? Pak by mohl být KSY62 opačně. Vyndej ho a změř napětí na děliči pro bázi. Spočítat napětí děliče předpokládám, že umíš. Pokud tam nebude, je vlasová trhlina v plošáku.
Tohle zapojení oscilátoru bylo snad ve všech AM RC vysílačích stejný a chodilo vždy na první šlápnutí.

Ten obrázek, který máš na mysli, je z programu KiCad ze strany součástek, KSY 62 je určitě dobře - praporek s emitorem je vlevo (i když připouštím, že to je moje specialita obracet polaritu trandů ). Very Happy
Jinak s tím oscilátorem máš naprostou pravdu, udělal jsem si pro jistotu srovnání a Modela, Svíčka, Mynařík atd. všechno stejné , jen drobné změny v hodnotách součástek a vinutí cívek.
Návrat nahoru
Zobrazit informace o autorovi Odeslat soukromou zprávu
JanK3



Založen: Aug 15, 2025
Příspěvky: 125
Bydliště: Český brod

PříspěvekZaslal: pá leden 30 2026, 19:01    Předmět: Citovat

DukeNuke napsal(a):
Pak ten odpor 22R by mohl být dioda a ne odpor. Změř ho jednou tak a jednou tak (polarita).

Nerozumím, jak by odpor mohl být dioda ? Je to standartní přesný odpor 0207, jiný nekupuju, samozřejmě měřený, a jak jsem psal, měřený i v desce - nakrátko je z obou stran stejná hodnota 22k, ale když ho měřím v desce proti + přívodu a proti bázi T1, tak se chová tak, jak jsem napsal.


Naposledy upravil JanK3 dne pá leden 30 2026, 19:21, celkově upraveno 1 krát.
Návrat nahoru
Zobrazit informace o autorovi Odeslat soukromou zprávu
samec



Založen: Dec 19, 2017
Příspěvky: 6205

PříspěvekZaslal: pá leden 30 2026, 19:03    Předmět: Citovat

JanK3 napsal(a):
DukeNuke napsal(a):
Hodnoty napětí na elektrodách toho tranzistoru by byly?

Na kolektoru T- KSY62B plné napětí zdroje, na bázi 0V a emitoru 0V.
Jasne. Meraš to digitálnym multimetrom, oscilátor kmitá, ale na celkom inej frekvencii, preto meráš nulu. Zmeraj to analógovým multimetrom a uvidíš, že nameráš takmer správne. Wink
Návrat nahoru
Zobrazit informace o autorovi Odeslat soukromou zprávu
JanK3



Založen: Aug 15, 2025
Příspěvky: 125
Bydliště: Český brod

PříspěvekZaslal: pá leden 30 2026, 19:14    Předmět: Citovat

[/quote]Jasne. Meraš to digitálnym multimetrom,..... Wink[/quote]
Měřím analogovým měřákem Volkraft 5080, digi mám jen jako relikt z minulých dob a na měření ho více méně již nepoužívám. Navíc ty nuly na bázi a emitoru tam jsou s krystalem a i bez krystalu - pak nemůže nic kmitat.
Návrat nahoru
Zobrazit informace o autorovi Odeslat soukromou zprávu
lesana87



Založen: Sep 20, 2014
Příspěvky: 4295

PříspěvekZaslal: pá leden 30 2026, 19:37    Předmět: Citovat

JanK3 napsal(a):
Nerozumím, jak by odpor mohl být dioda ? Je to standartní přesný odpor 0207, jiný nekupuju, samozřejmě měřený, a jak jsem psal, měřený i v desce - nakrátko je z obou stran stejná hodnota 22k, ale když ho měřím v desce proti + přívodu a proti bázi T1, tak se chová tak, jak jsem napsal.

Řeč byla o odporu 22R ne 22k.
Návrat nahoru
Zobrazit informace o autorovi Odeslat soukromou zprávu
JanK3



Založen: Aug 15, 2025
Příspěvky: 125
Bydliště: Český brod

PříspěvekZaslal: pá leden 30 2026, 19:53    Předmět: Citovat

[/quote]Řeč byla o odporu 22R ne 22k.[/quote]
Díky, to jsem přehlédl. 22R měřený v desce "nakrátko" z obou stran 22 ohmů.


Naposledy upravil JanK3 dne pá leden 30 2026, 19:55, celkově upraveno 1 krát.
Návrat nahoru
Zobrazit informace o autorovi Odeslat soukromou zprávu
JirkaZ



Založen: Feb 26, 2021
Příspěvky: 3763

PříspěvekZaslal: pá leden 30 2026, 19:54    Předmět: Citovat

To je docela síla, jaká se v takové jednoduché situaci strhne smršť Wink

Prostě prověř pískadlem kontinuitu všech spojů a taky se podívej na impedanci báze proti zemi (bez napájení).

Jak píšu výše, musí to být nějaká elementární chyba (včetně špatného pájení, trhliny či naopak vlasového zkratu ve spoji na DPS apod. atd.).

Na bázi jednoduše musí být okolo těch 1,68 V, pokud jsou všechny spoje a součástky v pořádku a mají správné hodnoty.

_________________
Kdo chce, hledá způsob;
kdo ne - hledá důvod.

Ze dvou možností často volím tu třetí.
Návrat nahoru
Zobrazit informace o autorovi Odeslat soukromou zprávu
JanK3



Založen: Aug 15, 2025
Příspěvky: 125
Bydliště: Český brod

PříspěvekZaslal: pá leden 30 2026, 20:14    Předmět: Citovat

JirkaZ napsal(a):
To je docela síla, jaká se v takové jednoduché situaci strhne smršť Wink


Je to k nevíře, už fakt nevím co s tím.
Báze proti zemi má těch 4k7, to už jsem zkoušel a jsou tam pořád. Jdu si uvařit kafe a půjdu od plusu součástku po součástce.
Návrat nahoru
Zobrazit informace o autorovi Odeslat soukromou zprávu
JirkaZ



Založen: Feb 26, 2021
Příspěvky: 3763

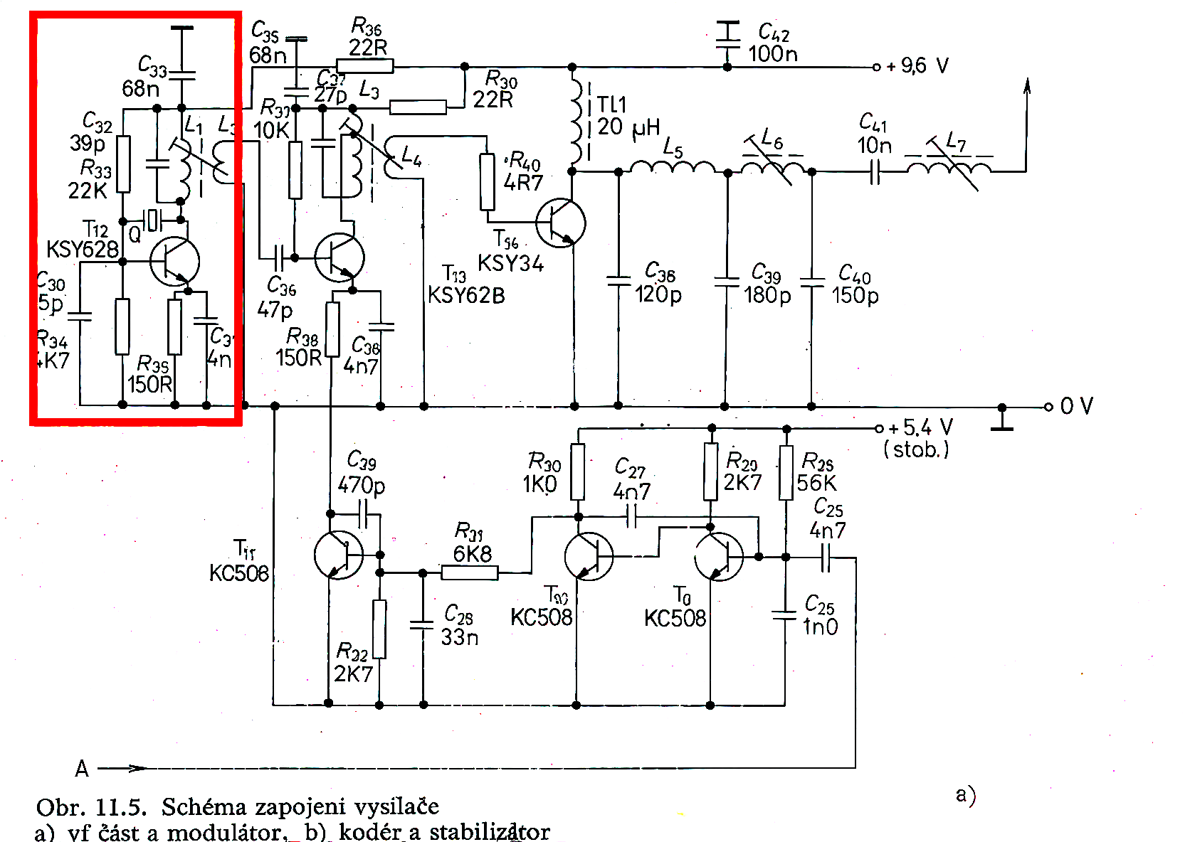
PříspěvekZaslal: pá leden 30 2026, 20:36    Předmět: Citovat

V příloze je to schéma trošku lépe.


t_schema_vf_dil_a_modulator_907_upr.png
 Komentář:
 Velikost:  191.13 kB
 Zobrazeno:  7 krát

t_schema_vf_dil_a_modulator_907_upr.png



_________________
Kdo chce, hledá způsob;
kdo ne - hledá důvod.

Ze dvou možností často volím tu třetí.
Návrat nahoru
Zobrazit informace o autorovi Odeslat soukromou zprávu
JanK3



Založen: Aug 15, 2025
Příspěvky: 125
Bydliště: Český brod

PříspěvekZaslal: pá leden 30 2026, 20:39    Předmět: Citovat

JirkaZ napsal(a):

Jak píšu výše, musí to být nějaká elementární chyba (včetně špatného pájení, trhliny či naopak vlasového zkratu ve spoji na DPS apod. atd.).


Cink, cink, cink a máme vítěze, byl to skutečně přerušený spoj v uzlu odporu 22k, konektoru krystalu a bází T1. Žárovička na výstupu cívky svítí - díky všem za rady a podporu.
Návrat nahoru
Zobrazit informace o autorovi Odeslat soukromou zprávu
Zobrazit příspěvky z předchozích:   
Přidat nové téma   Zaslat odpověď       Obsah fóra Diskuzní fórum Elektro Bastlírny -> Řešení problémů s různými konstrukcemi Časy uváděny v GMT + 1 hodina
Jdi na stránku Předchozí  1, 2, 3  Další
Strana 2 z 3

 
Přejdi na:  
Nemůžete odesílat nové téma do tohoto fóra.
Nemůžete odpovídat na témata v tomto fóru.
Nemůžete upravovat své příspěvky v tomto fóru.
Nemůžete mazat své příspěvky v tomto fóru.
Nemůžete hlasovat v tomto fóru.
Nemůžete připojovat soubory k příspěvkům
Můžete stahovat a prohlížet přiložené soubory

Powered by phpBB © 2001, 2005 phpBB Group
Forums ©
Nuke - Elektro Bastlirna

Informace na portálu Elektro bastlírny jsou prezentovány za účelem vzdělání čtenářů a rozšíření zájmu o elektroniku. Autoři článků na serveru neberou žádnou zodpovědnost za škody vzniklé těmito zapojeními. Rovněž neberou žádnou odpovědnost za případnou újmu na zdraví vzniklou úrazem elektrickým proudem. Autoři a správci těchto stránek nepřejímají záruku za správnost zveřejněných materiálů. Předkládané informace a zapojení jsou zveřejněny bez ohledu na případné patenty třetích osob. Nároky na odškodnění na základě změn, chyb nebo vynechání jsou zásadně vyloučeny. Všechny registrované nebo jiné obchodní známky zde použité jsou majetkem jejich vlastníků. Uvedením nejsou zpochybněna z toho vyplývající vlastnická práva. Použití konstrukcí v rozporu se zákonem je přísně zakázáno. Vzhledem k tomu, že původ předkládaných materiálů nelze žádným způsobem dohledat, nelze je použít pro komerční účely! Tento nekomerční server nemá z uvedených zapojení či konstrukcí žádný zisk. Nezodpovídáme za pravost předkládaných materiálů třetími osobami a jejich původ. V případě, že zjistíte porušení autorského práva či jiné nesrovnalosti, kontaktujte administrátory na diskuzním fóru EB.


PHP-Nuke Copyright © 2005 by Francisco Burzi. This is free software, and you may redistribute it under the GPL. PHP-Nuke comes with absolutely no warranty, for details, see the license.
Čas potřebný ke zpracování stránky 0.15 sekund