Vítejte na Elektro Bastlírn?
Nuke - Elektro Bastlirna
  Vytvořit účet Hlavní · Fórum · DDump · Profil · Zprávy · Hledat na fóru · Příspěvky na provoz EB

Vlákno na téma KORONAVIRUS - nutná registrace


Nuke - Elektro Bastlirna: Diskuzní fórum

 FAQFAQ   HledatHledat   Uživatelské skupinyUživatelské skupiny   ProfilProfil   Soukromé zprávySoukromé zprávy   PřihlášeníPřihlášení 

Oprava zdroje MASTECH HY3005D-3

 
Přidat nové téma   Zaslat odpověď       Obsah fóra Diskuzní fórum Elektro Bastlírny -> Svářečky, UPS, nabíječe, měniče, zdroje, trafa a další
Zobrazit předchozí téma :: Zobrazit následující téma  
Autor Zpráva
chroustek



Založen: Sep 26, 2007
Příspěvky: 21

PříspěvekZaslal: út duben 16 2013, 15:04    Předmět: Oprava zdroje MASTECH HY3005D-3 Citovat

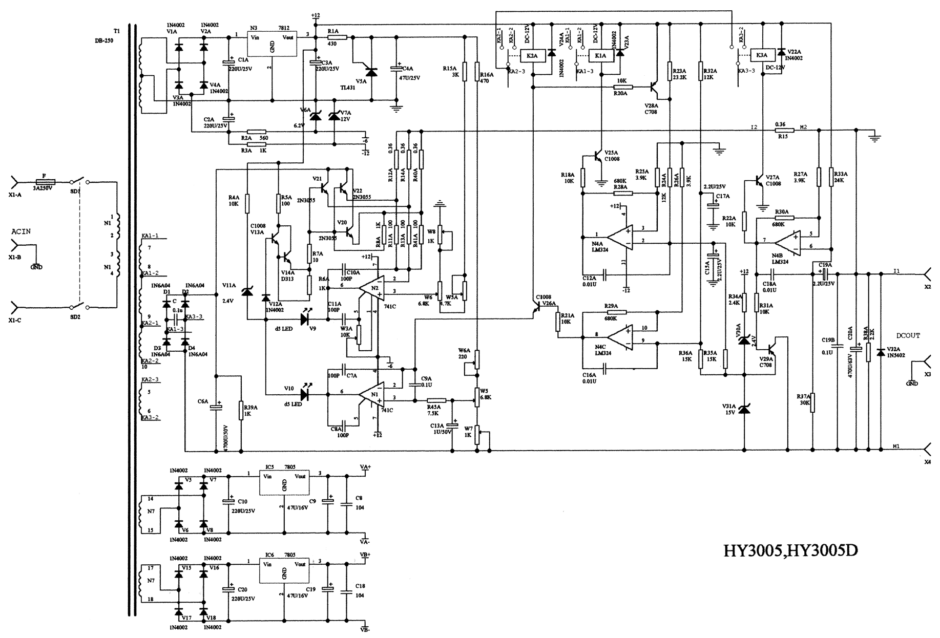
Ahoj, mám dotaz k vám odoborníkům na napájecí zdroje. Zdroj HY3005D-3, který mi začal špatně fungovat je poměrně dost rozšířený, tak doufám někdo poradí.
Problém spočívá v tom, že na jedné napájecí větvi vidím pilovitý průběh napětí. Oscilogramy a schéma přikládám. Děkuji moc za váš názor.
Pěkný den všem.
Bohouš.



50[1].gif
 Komentář:
schema

Stáhnout
 Soubor:  50[1].gif
 Velikost:  120 kB
 Staženo:  431 krát


mastech_HY3005D_01.jpg
 Komentář:

Stáhnout
 Soubor:  mastech_HY3005D_01.jpg
 Velikost:  82.55 kB
 Staženo:  158 krát


mastech_HY3005D_02.jpg
 Komentář:

Stáhnout
 Soubor:  mastech_HY3005D_02.jpg
 Velikost:  82.45 kB
 Staženo:  150 krát


mastech_HY3005D_04.jpg
 Komentář:

Stáhnout
 Soubor:  mastech_HY3005D_04.jpg
 Velikost:  82.73 kB
 Staženo:  162 krát


mastech_HY3005D_03.jpg
 Komentář:

Stáhnout
 Soubor:  mastech_HY3005D_03.jpg
 Velikost:  83.83 kB
 Staženo:  160 krát

Návrat nahoru
Zobrazit informace o autorovi Odeslat soukromou zprávu
ok1hga



Založen: Nov 28, 2006
Příspěvky: 12623
Bydliště: Česká Třebová

PříspěvekZaslal: út duben 16 2013, 16:17    Předmět: Citovat

chroustek napsal(a):
Problém spočívá v tom, že na jedné napájecí větvi vidím pilovitý průběh napětí.

na které větvi to měříš ?
je ten zdroj zatížen, nebo je bez zatížení ?
Návrat nahoru
Zobrazit informace o autorovi Odeslat soukromou zprávu
chroustek



Založen: Sep 26, 2007
Příspěvky: 21

PříspěvekZaslal: út duben 16 2013, 16:34    Předmět: Citovat

Je to ta regulovatelná větev (zdroj ma dve + fixni 5V 3A extra, schema je pro tu jednu pulku myslim), kdyz to zatizim rekneme 0,15A tak to porad kmita a stredni hodnota napeti trochu klesne, kdyz jsem prednastavil konstantni napeti 12V a zatizil to 4,5A tak to sice nekmita, ale napeti spadne nekam na 7,5V.
Diky za pomoc.
Návrat nahoru
Zobrazit informace o autorovi Odeslat soukromou zprávu
ok1hga



Založen: Nov 28, 2006
Příspěvky: 12623
Bydliště: Česká Třebová

PříspěvekZaslal: so duben 20 2013, 11:16    Předmět: Citovat

zkontrolovat, případně vyměnit zakroužkované elyty
doplnit blokovací kondíky "M1"



50_1__968.PNG
 Komentář:

Stáhnout
 Soubor:  50_1__968.PNG
 Velikost:  229.69 kB
 Staženo:  398 krát

Návrat nahoru
Zobrazit informace o autorovi Odeslat soukromou zprávu
chroustek



Založen: Sep 26, 2007
Příspěvky: 21

PříspěvekZaslal: so duben 20 2013, 11:25    Předmět: Citovat

Díky moc ! Vyzkouším a dám vědět jak to dopadlo.
Návrat nahoru
Zobrazit informace o autorovi Odeslat soukromou zprávu
chroustek



Založen: Sep 26, 2007
Příspěvky: 21

PříspěvekZaslal: čt srpen 01 2013, 16:37    Předmět: Citovat

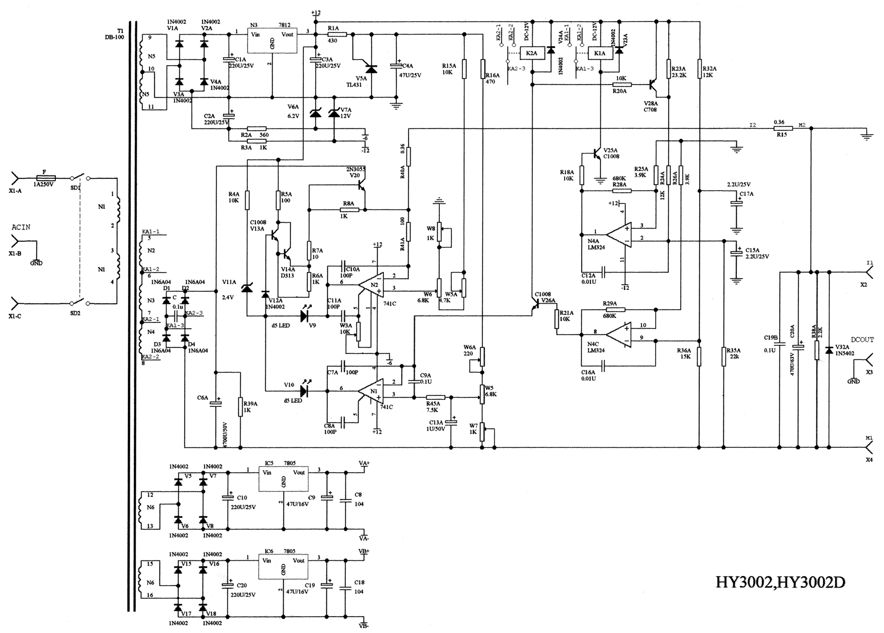
Tak jsem ty kondiky vyměnil a přidal blokovací 100nF a dělá to pořád to samé. Zjistil jsem že mám trochu jinou verzi zdroje, ale udělal jsem to analogicky. Schéma přikládám.


mastech hy-3002 schema.gif
 Komentář:

Stáhnout
 Soubor:  mastech hy-3002 schema.gif
 Velikost:  114.22 kB
 Staženo:  297 krát

Návrat nahoru
Zobrazit informace o autorovi Odeslat soukromou zprávu
nobis



Založen: Mar 19, 2009
Příspěvky: 225
Bydliště: Seč okr. Chrudim

PříspěvekZaslal: čt srpen 01 2013, 21:42    Předmět: Citovat

Hlavní závada je asi změna napětí o 4.5V, při zatížení. Zvlnění je pouze důsledek. Když máš dvojitý zdroj, můžeš srovnávat napětí v obvodu s druhým zdrojem, který je dobrý.
Návrat nahoru
Zobrazit informace o autorovi Odeslat soukromou zprávu Odeslat e-mail
chroustek



Založen: Sep 26, 2007
Příspěvky: 21

PříspěvekZaslal: po srpen 05 2013, 21:15    Předmět: Citovat

Ono to tu pilu dělá i bez zátěže. Zkusím povyměňovat ty OP Sad
Návrat nahoru
Zobrazit informace o autorovi Odeslat soukromou zprávu
chroustek



Založen: Sep 26, 2007
Příspěvky: 21

PříspěvekZaslal: so září 28 2013, 9:44    Předmět: Citovat

Vyměnil jsem obě 741 a 324, 7812 a dělá to pořád to samé, tak já už nevim Sad............
Návrat nahoru
Zobrazit informace o autorovi Odeslat soukromou zprávu
Misak



Založen: Jul 27, 2023
Příspěvky: 130
Bydliště: Štětí

PříspěvekZaslal: st leden 14 2026, 18:22    Předmět: Citovat

Zdravím, nechci zakládat nové téma. Mam zdroj PeakMeter 3005D-3.
Našel jsem k němu několik schémat, ale žádné plně neodpovídá mému zdroji. Na zdroji je vadná Master větev. Při zapnutí začíná rozsah napětí na 10V a končí na cca 40V. Nyní se odporoučelo jedno relé ze třech i s diodou paralelně k cívce. Relé jsem zakoupil nové. Potřeboval bych poradit jakou diodu k němu osadit. Zda je to Dioda LL4148. Ve schématech jsou všude 1N4002. Přikládám foto desky. Děkuji.



IMG_0109-compressed 2.jpeg
 Komentář:
 Velikost:  228.21 kB
 Zobrazeno:  10 krát

IMG_0109-compressed 2.jpeg



IMG_0116.JPG
 Komentář:
 Velikost:  72.11 kB
 Zobrazeno:  3 krát

IMG_0116.JPG


Návrat nahoru
Zobrazit informace o autorovi Odeslat soukromou zprávu
jenicek



Založen: Dec 28, 2022
Příspěvky: 711
Bydliště: Krakonošovo

PříspěvekZaslal: čt leden 15 2026, 12:41    Předmět: Citovat

Diodu k němu dej nějakou, co najdeš v šuplíku. Je to jen ochranná dioda.
Návrat nahoru
Zobrazit informace o autorovi Odeslat soukromou zprávu
PotPalo



Založen: May 13, 2009
Příspěvky: 5943
Bydliště: BA

PříspěvekZaslal: čt leden 15 2026, 14:32    Předmět: Citovat

Správne, kľudne postačí aj štandardná 1N4007 ktorých sú plné šuplíky, a nejaké sa pohadzujú aj pod stolom v kúte.
_________________
Globálne otepľovanie je spôsobené masívnou zástavbou a rúbaním storočných stromov. Kamene namiesto trávy tiež prispievajú k otepľovaniu.
Návrat nahoru
Zobrazit informace o autorovi Odeslat soukromou zprávu Odeslat e-mail
Misak



Založen: Jul 27, 2023
Příspěvky: 130
Bydliště: Štětí

PříspěvekZaslal: čt leden 15 2026, 15:33    Předmět: Citovat

Druh pouzdra je zřejmě SOD-80. Je to titěrné, mám jen součástky s drátovými vývody. No, zkusím to tam nějak nabastlit. Very Happy Ale radši bych věděl co to je za typ. Náhodou to schéma nikdo nemá?
Návrat nahoru
Zobrazit informace o autorovi Odeslat soukromou zprávu
Misak



Založen: Jul 27, 2023
Příspěvky: 130
Bydliště: Štětí

PříspěvekZaslal: čt leden 15 2026, 16:15    Předmět: Citovat

Tak děkuji. Švihnul jsem tam nové relé a diodu 1N4148 a už to maká. Byl problém zřejmě s tím relátkem, asi bylo sepnuté hned po zapnutí, proto tam hned skočilo 10V. Pokud má někdo schéma přímo k této desce, budu rád. Díky.
Návrat nahoru
Zobrazit informace o autorovi Odeslat soukromou zprávu
Zobrazit příspěvky z předchozích:   
Přidat nové téma   Zaslat odpověď       Obsah fóra Diskuzní fórum Elektro Bastlírny -> Svářečky, UPS, nabíječe, měniče, zdroje, trafa a další Časy uváděny v GMT + 1 hodina
Strana 1 z 1

 
Přejdi na:  
Nemůžete odesílat nové téma do tohoto fóra.
Nemůžete odpovídat na témata v tomto fóru.
Nemůžete upravovat své příspěvky v tomto fóru.
Nemůžete mazat své příspěvky v tomto fóru.
Nemůžete hlasovat v tomto fóru.
Nemůžete připojovat soubory k příspěvkům
Můžete stahovat a prohlížet přiložené soubory

Powered by phpBB © 2001, 2005 phpBB Group
Forums ©
Nuke - Elektro Bastlirna

Informace na portálu Elektro bastlírny jsou prezentovány za účelem vzdělání čtenářů a rozšíření zájmu o elektroniku. Autoři článků na serveru neberou žádnou zodpovědnost za škody vzniklé těmito zapojeními. Rovněž neberou žádnou odpovědnost za případnou újmu na zdraví vzniklou úrazem elektrickým proudem. Autoři a správci těchto stránek nepřejímají záruku za správnost zveřejněných materiálů. Předkládané informace a zapojení jsou zveřejněny bez ohledu na případné patenty třetích osob. Nároky na odškodnění na základě změn, chyb nebo vynechání jsou zásadně vyloučeny. Všechny registrované nebo jiné obchodní známky zde použité jsou majetkem jejich vlastníků. Uvedením nejsou zpochybněna z toho vyplývající vlastnická práva. Použití konstrukcí v rozporu se zákonem je přísně zakázáno. Vzhledem k tomu, že původ předkládaných materiálů nelze žádným způsobem dohledat, nelze je použít pro komerční účely! Tento nekomerční server nemá z uvedených zapojení či konstrukcí žádný zisk. Nezodpovídáme za pravost předkládaných materiálů třetími osobami a jejich původ. V případě, že zjistíte porušení autorského práva či jiné nesrovnalosti, kontaktujte administrátory na diskuzním fóru EB.


PHP-Nuke Copyright © 2005 by Francisco Burzi. This is free software, and you may redistribute it under the GPL. PHP-Nuke comes with absolutely no warranty, for details, see the license.
Čas potřebný ke zpracování stránky 0.14 sekund