Vítejte na Elektro Bastlírn?
Nuke - Elektro Bastlirna
  Vytvořit účet
Hlavní · Fórum · DDump · Profil · Zprávy · Hledat na fóru


Nuke - Elektro Bastlirna: Diskuzní fórum

 FAQFAQ   HledatHledat   Uživatelské skupinyUživatelské skupiny   ProfilProfil   Soukromé zprávySoukromé zprávy   PřihlášeníPřihlášení 

Regulovatelný zvyšovač 12/0-400V
Jdi na stránku Předchozí  1, 2, 3  Další
 
Přidat nové téma   Zaslat odpověď       Obsah fóra Diskuzní fórum Elektro Bastlírny -> Poradna
Zobrazit předchozí téma :: Zobrazit následující téma  
Autor Zpráva
BOBOBO
Doporučuje se dohled statného moderátora


Založen: Feb 25, 2008
Příspěvky: 21143
Bydliště: Rychnovsko

PříspěvekZaslal: st leden 07 2026, 10:45    Předmět: Citovat

Mám to z tráfka posledních lampových radií . Tam byla tráfka "malá" . Ale bývá tam jen 6,3V
Návrat nahoru
Zobrazit informace o autorovi Odeslat soukromou zprávu
warp



Založen: Sep 23, 2004
Příspěvky: 1240
Bydliště: Praha-Sobín

PříspěvekZaslal: st leden 07 2026, 15:46    Předmět: Citovat

Mě se osvědčily tyto měniče https://www.aliexpress.com/item/1005007538061781.html ,lze nastavit dost široké spektrum napětí, i proud je celkem slušný. Dělá se s jednou i dvěma polaritami.
Návrat nahoru
Zobrazit informace o autorovi Odeslat soukromou zprávu Odeslat e-mail
barnodaj



Založen: Apr 16, 2011
Příspěvky: 1045
Bydliště: Vodňansko

PříspěvekZaslal: st leden 07 2026, 16:54    Předmět: Citovat

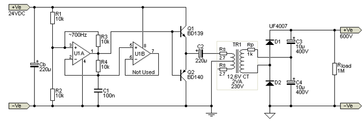
Pro inspiraci, třeba takto, s větším transformátorem a výkonnějšími tranzistory to dá větší výkon.


Bez názvu.png
 Komentář:
 Velikost:  27.75 kB
 Zobrazeno:  49 krát

Bez názvu.png


Návrat nahoru
Zobrazit informace o autorovi Odeslat soukromou zprávu
barnodaj



Založen: Apr 16, 2011
Příspěvky: 1045
Bydliště: Vodňansko

PříspěvekZaslal: st leden 07 2026, 19:58    Předmět: Citovat

U zvyšujícího měniče s tlumivkou se dá použít taky dělená cívka, příklad:


Bez názvu.png
 Komentář:
 Velikost:  141.02 kB
 Zobrazeno:  25 krát

Bez názvu.png


Návrat nahoru
Zobrazit informace o autorovi Odeslat soukromou zprávu
feliz_navidad



Založen: Oct 15, 2009
Příspěvky: 973

PříspěvekZaslal: pá leden 09 2026, 22:05    Předmět: Citovat

Zkusil jsem mírně modifikovat ten svůj měnič 12-400V/20mA, kolik z něj max. dostanu. Vlastně jsem jen hulvátsky upravil hodnotu proudového omezení snížením snímacího odporu.
Dosáhl jsem 300V/73mA při účinnosti 69%. Vzhledem k použitým součástkám (spínací FET je obyčejný IRF740, cívka 20z drátem 0,7mm na toroidu průměr 17mm) to není úplně špatné. Zkoušel jsem jen krátkodobě, měnič se silně přehříval.

400V/100mA považuji s odpovídajícím osazením za dosažitelné.
Návrat nahoru
Zobrazit informace o autorovi Odeslat soukromou zprávu
sis2



Založen: Oct 07, 2012
Příspěvky: 1492
Bydliště: JN89GF

PříspěvekZaslal: so leden 10 2026, 9:50    Předmět: Citovat

barnodaj napsal(a):
Pro inspiraci, třeba takto, s větším transformátorem a výkonnějšími tranzistory to dá větší výkon.

pro inspiraci ano, ale honit síťové trafo na 700 Hz ne...
Návrat nahoru
Zobrazit informace o autorovi Odeslat soukromou zprávu
barnodaj



Založen: Apr 16, 2011
Příspěvky: 1045
Bydliště: Vodňansko

PříspěvekZaslal: so leden 10 2026, 10:33    Předmět: Citovat

Zkoušel jsi to???
A nikdo tě nenutí posílat do trafa 700Hz, ten operák umí kmitat i na 50Hz!!!
Vy byste tady všichni chtěli instantní návod, jako je instantní polévka do hrnečku.
A taky samozřejmě můžeš použít feritové trafo ze zdroje, z PC a pustit do něj 50kHz.
Návrat nahoru
Zobrazit informace o autorovi Odeslat soukromou zprávu
samec



Založen: Dec 19, 2017
Příspěvky: 6361

PříspěvekZaslal: so leden 10 2026, 10:43    Předmět: Citovat

Keď výstupné trafo s 0,35mm plechmi zvláda kHz audio frekvencie, tak 700Hz pre sieťové trafo s 0,5mm plechmi nie je žiaden problém.
Návrat nahoru
Zobrazit informace o autorovi Odeslat soukromou zprávu
HF_Tech



Založen: Apr 25, 2022
Příspěvky: 2217

PříspěvekZaslal: so leden 10 2026, 10:50    Předmět: Citovat

To obyčejné trafo vyšší frekvenci "zvládne". Problém je akorát, že s vyšší frekvencí už budič neprotlačí takový proud vynutím a tím i výkon na výstup.

Jinak asi nejjednodušší řešení by byl dvoufázový boost měnič. To se nechá postavit z dostupných součástkek, bez motání cívek nebo trafa.
Návrat nahoru
Zobrazit informace o autorovi Odeslat soukromou zprávu
Dragoniac



Založen: Sep 01, 2016
Příspěvky: 51

PříspěvekZaslal: út leden 27 2026, 20:36    Předmět: Citovat

Hoj. Pardon že píšu až po takový době, nemůžu se tomu věnovat tolik jak bych sám chtěl. Časem jsem se dostal k měniči s UC3842 s trafíčkem, a teď furt bojuju s tím jak strašně je to měkký. Trafíčko je na EI jádře se sloupkem asi 1,3cm, primár 6 závitů, sekundár asi 120, pracovní kmitočet 130kHz. Zkoušeno s mezerou i bez. Jednocestný usměrnění, 100u filtrák. Naprázdno se dostanu na 360V, se zátěží asi 20mA sotva na 100V. Už mi došly nápady, protože měnič s trafem jsem ještě nestavěl. Jakákoliv další pomoc bude vítaná, když to bude nutný, vypotím k tomu schéma. A moc dík! Cool
Návrat nahoru
Zobrazit informace o autorovi Odeslat soukromou zprávu
PavelFF



Založen: Feb 18, 2008
Příspěvky: 5338
Bydliště: Brno

PříspěvekZaslal: út leden 27 2026, 21:11    Předmět: Citovat

Dragoniac napsal(a):
...Zkoušeno s mezerou i bez. ...., když to bude nutný, vypotím k tomu schéma.

Pokud chceš pomoc, budeš muset schéma vypotit. Smile Tvůj slovní popis nebude stačit.

Zkoušel jsi jádro z mezerou i bez mezery. Pro zvolený typ měniče je nutné jádro buď s mezerou nebo bez mezery. Běžný měnič špatně snáší opak.
Návrat nahoru
Zobrazit informace o autorovi Odeslat soukromou zprávu
feliz_navidad



Založen: Oct 15, 2009
Příspěvky: 973

PříspěvekZaslal: út leden 27 2026, 21:23    Předmět: Citovat

Dragoniac:
Psal jsem, že s tlumivkou je to realizovatelné, zbytečně si to komplikuješ trafem.
Jak máš nastavené proudové omezení?
Předpokládám, že měnič je blokující (flyback)?
Pro 12V je určený UC3843, ne 3842.
Návrat nahoru
Zobrazit informace o autorovi Odeslat soukromou zprávu
Dragoniac



Založen: Sep 01, 2016
Příspěvky: 51

PříspěvekZaslal: út leden 27 2026, 22:08    Předmět: Citovat

Odstraněna citace předcházejícího příspěvku, viz bod 4f "Pravidel". jimirek

S tlumivkou bych zase musel shánět VN FETy, jsem chtěl stavět z toho co mám doma. Ale třeba na to dojde. Díky.
Samozřejmě, ten 3842 startuje až na 16V. Kdybych to nevěděl, asi bych nepsal že ten měnič je měkkej Smile A je to flyback.
Omezení je na 8A, takovej proud tam asi tlačit nebudu, ale lepší bočník jsem nenašel.
Návrat nahoru
Zobrazit informace o autorovi Odeslat soukromou zprávu
Dragoniac



Založen: Sep 01, 2016
Příspěvky: 51

PříspěvekZaslal: út leden 27 2026, 22:17    Předmět: Citovat

PavelFF napsal(a):
Dragoniac napsal(a):
...Zkoušeno s mezerou i bez. ...., když to bude nutný, vypotím k tomu schéma.

Pokud chceš pomoc, budeš muset schéma vypotit. Smile Tvůj slovní popis nebude stačit.

Zkoušel jsi jádro z mezerou i bez mezery. Pro zvolený typ měniče je nutné jádro buď s mezerou nebo bez mezery. Běžný měnič špatně snáší opak

Schéma hýr. Kreslíř zrovna nejsem. Rolling Eyes



IMG_9937.jpg
 Komentář:
 Velikost:  224.94 kB
 Zobrazeno:  37 krát

IMG_9937.jpg


Návrat nahoru
Zobrazit informace o autorovi Odeslat soukromou zprávu
feliz_navidad



Založen: Oct 15, 2009
Příspěvky: 973

PříspěvekZaslal: út leden 27 2026, 22:53    Předmět: Citovat

Nepodstatné poznámky:
Odpor 470R do G je docela dost, dal bych nižší desítky Ω.
470R/10n v proudovém omezení je moc, pro 470R je tak 1n.
Nemáš "slope compensation", ale to teď nevadí.

Podstatná poznámka:
Směry vinutí máš správně?
Návrat nahoru
Zobrazit informace o autorovi Odeslat soukromou zprávu
Zobrazit příspěvky z předchozích:   
Přidat nové téma   Zaslat odpověď       Obsah fóra Diskuzní fórum Elektro Bastlírny -> Poradna Časy uváděny v GMT + 1 hodina
Jdi na stránku Předchozí  1, 2, 3  Další
Strana 2 z 3

 
Přejdi na:  
Nemůžete odesílat nové téma do tohoto fóra.
Nemůžete odpovídat na témata v tomto fóru.
Nemůžete upravovat své příspěvky v tomto fóru.
Nemůžete mazat své příspěvky v tomto fóru.
Nemůžete hlasovat v tomto fóru.
Nemůžete připojovat soubory k příspěvkům
Můžete stahovat a prohlížet přiložené soubory

Powered by phpBB © 2001, 2005 phpBB Group
Forums ©
Nuke - Elektro Bastlirna

Informace na portálu Elektro bastlírny jsou prezentovány za účelem vzdělání čtenářů a rozšíření zájmu o elektroniku. Autoři článků na serveru neberou žádnou zodpovědnost za škody vzniklé těmito zapojeními. Rovněž neberou žádnou odpovědnost za případnou újmu na zdraví vzniklou úrazem elektrickým proudem. Autoři a správci těchto stránek nepřejímají záruku za správnost zveřejněných materiálů. Předkládané informace a zapojení jsou zveřejněny bez ohledu na případné patenty třetích osob. Nároky na odškodnění na základě změn, chyb nebo vynechání jsou zásadně vyloučeny. Všechny registrované nebo jiné obchodní známky zde použité jsou majetkem jejich vlastníků. Uvedením nejsou zpochybněna z toho vyplývající vlastnická práva. Použití konstrukcí v rozporu se zákonem je přísně zakázáno. Vzhledem k tomu, že původ předkládaných materiálů nelze žádným způsobem dohledat, nelze je použít pro komerční účely! Tento nekomerční server nemá z uvedených zapojení či konstrukcí žádný zisk. Nezodpovídáme za pravost předkládaných materiálů třetími osobami a jejich původ. V případě, že zjistíte porušení autorského práva či jiné nesrovnalosti, kontaktujte administrátory na diskuzním fóru EB.


PHP-Nuke Copyright © 2005 by Francisco Burzi. This is free software, and you may redistribute it under the GPL. PHP-Nuke comes with absolutely no warranty, for details, see the license.
Čas potřebný ke zpracování stránky 0.15 sekund