Vítejte na Elektro Bastlírn?
Nuke - Elektro Bastlirna
  Vytvořit účet Hlavní · Fórum · DDump · Profil · Zprávy · Hledat na fóru · Příspěvky na provoz EB

Vlákno na téma KORONAVIRUS - nutná registrace


Nuke - Elektro Bastlirna: Diskuzní fórum

 FAQFAQ   HledatHledat   Uživatelské skupinyUživatelské skupiny   ProfilProfil   Soukromé zprávySoukromé zprávy   PřihlášeníPřihlášení 

Zapojení zvukového vstupu do Tesly Merkuru
Jdi na stránku Předchozí  1, 2
 
Přidat nové téma   Zaslat odpověď       Obsah fóra Diskuzní fórum Elektro Bastlírny -> Televizory, monitory a projektory - PORADNA pro amatéry a začátečníky
Zobrazit předchozí téma :: Zobrazit následující téma  
Autor Zpráva
xsc



Založen: Sep 25, 2014
Příspěvky: 8428

PříspěvekZaslal: st prosinec 24 2025, 10:46    Předmět: Citovat

Výměna za A223D by asi znamenala jen úpravu modulu, na základní desce není potřeba nic měnit. Jen přivést signál a přepínací napětí přímo na modul, kde jsou teď piny 3,4 uzemněny.
Návrat nahoru
Zobrazit informace o autorovi Odeslat soukromou zprávu
105l



Založen: Oct 20, 2025
Příspěvky: 239
Bydliště: Ostrava

PříspěvekZaslal: st prosinec 24 2025, 11:50    Předmět: Citovat

Taky, na vánoce dostanu měřič kapacity, tak zkusím které kondenzátory na vertikálním a horizontálním modulu jsou špatné a zkusím je vyměnit.
Návrat nahoru
Zobrazit informace o autorovi Odeslat soukromou zprávu
105l



Založen: Oct 20, 2025
Příspěvky: 239
Bydliště: Ostrava

PříspěvekZaslal: st prosinec 24 2025, 11:58    Předmět: Citovat

A proč je tam vlastně ten kondenzátor 100 nF? (nějaký starý jsem tam dal, snad bude funkční)
Návrat nahoru
Zobrazit informace o autorovi Odeslat soukromou zprávu
samec



Založen: Dec 19, 2017
Příspěvky: 6044

PříspěvekZaslal: st prosinec 24 2025, 12:32    Předmět: Citovat

A čo, ak by sa NF signál priviedol na pin 13 obvodu A220D? Neprelizol by na výstup?
Návrat nahoru
Zobrazit informace o autorovi Odeslat soukromou zprávu
Hill
Administrátor


Založen: Sep 10, 2004
Příspěvky: 20988
Bydliště: Jičín, Český ráj

PříspěvekZaslal: st prosinec 24 2025, 15:09    Předmět: Citovat

To bys musel vyzkoušet. Pin 3 v A220D je vyvedený ještě před detektorem, ale v určitém pracovním bodu by něco projít mohlo. Ovšem, jak ho udržet s rozváženým mf zesilovačem (zablokovat ho musíš ukostřením ovládacího pinu ), to zi nepovím.
Návrat nahoru
Zobrazit informace o autorovi Odeslat soukromou zprávu
warp



Založen: Sep 23, 2004
Příspěvky: 1212
Bydliště: Praha-Sobín

PříspěvekZaslal: st prosinec 24 2025, 18:16    Předmět: Citovat

Nebyly moduly ZMF/KS u TV Mánes až Oravan s A223D řízené napěťově ? Do těchto TV se dalo dodělat DO s U806 a dalšími obvody ...
Návrat nahoru
Zobrazit informace o autorovi Odeslat soukromou zprávu Odeslat e-mail
Hill
Administrátor


Založen: Sep 10, 2004
Příspěvky: 20988
Bydliště: Jičín, Český ráj

PříspěvekZaslal: st prosinec 24 2025, 20:48    Předmět: Citovat

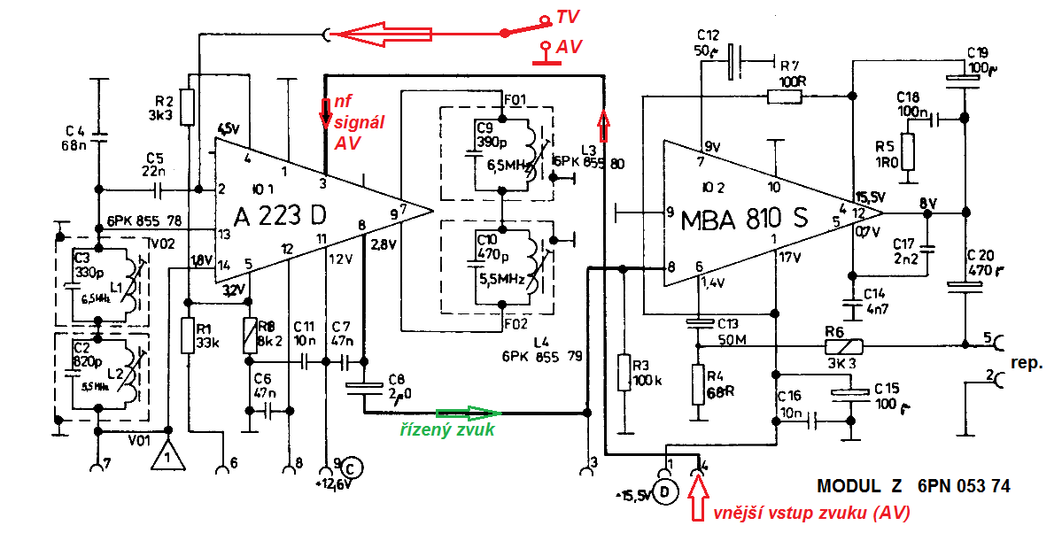
Samozřejmě, že byly. Ale byly osazené obvodem A223D, který má vyvedený vstup pro vnější zdroj zvuku. Ten bohužel A220D v Merkuru nemá, i když také řídí hlasitost stejnosměrně proudem z pinu 8 A220D přes potenciometr hlasitosti na kostru (samozřejmě ten proud vyvolává na potenciometru nějaký úbytek napětí, takže lze hovořit i o řízení hlasitosti stejnosměrným napětím).
Ale tady máš schéma modulu 6PN 053 74, můžeš to podle toho předělat.
Pak na pin 4 zásuvky Z jen přes kondík asi 2 µF přivedeš vnější nf signál. Pin 8 zásuvky modulu Z zůstane nezapojený (tam je výstup zvuku ještě před řízením hlasitosti).
Asi se bude na vstupu hodit trimr, kterým srovnáš hlasitost z obou zdrojů přibližně nastejno, abys nemusel po každém přepnutí točit potenciometrem hlasitosti.
Pak na přepínači bude stačit jen jeden kontakt, kterým uzemníš pin 3 A223D, aby se přepnul do režimu pouhého regulátoru hlasitosti.



Modul_Z_6PN053_74.png
 Komentář:
 Velikost:  104.8 kB
 Zobrazeno:  19 krát

Modul_Z_6PN053_74.png


Návrat nahoru
Zobrazit informace o autorovi Odeslat soukromou zprávu
105l



Založen: Oct 20, 2025
Příspěvky: 239
Bydliště: Ostrava

PříspěvekZaslal: čt leden 01 2026, 14:58    Předmět: Citovat

Tak jsem to teď po delší době zapl, něco ten vstup dělá, ale na pozadí tam je ještě nějaký brum ať nastavím jakoukoliv hlasitost, je to tím že tam nemám zapojený žádný vstup zvuku? Ten konektor na to totiž už asi nestihnu dodělat.
Návrat nahoru
Zobrazit informace o autorovi Odeslat soukromou zprávu
Hill
Administrátor


Založen: Sep 10, 2004
Příspěvky: 20988
Bydliště: Jičín, Český ráj

PříspěvekZaslal: čt leden 01 2026, 20:42    Předmět: Citovat

To tak bývá, že když máš vstup "v luftě", že se tam něco naindukuje.
Návrat nahoru
Zobrazit informace o autorovi Odeslat soukromou zprávu
Zobrazit příspěvky z předchozích:   
Přidat nové téma   Zaslat odpověď       Obsah fóra Diskuzní fórum Elektro Bastlírny -> Televizory, monitory a projektory - PORADNA pro amatéry a začátečníky Časy uváděny v GMT + 1 hodina
Jdi na stránku Předchozí  1, 2
Strana 2 z 2

 
Přejdi na:  
Nemůžete odesílat nové téma do tohoto fóra.
Nemůžete odpovídat na témata v tomto fóru.
Nemůžete upravovat své příspěvky v tomto fóru.
Nemůžete mazat své příspěvky v tomto fóru.
Nemůžete hlasovat v tomto fóru.
Nemůžete připojovat soubory k příspěvkům
Můžete stahovat a prohlížet přiložené soubory

Powered by phpBB © 2001, 2005 phpBB Group
Forums ©
Nuke - Elektro Bastlirna

Informace na portálu Elektro bastlírny jsou prezentovány za účelem vzdělání čtenářů a rozšíření zájmu o elektroniku. Autoři článků na serveru neberou žádnou zodpovědnost za škody vzniklé těmito zapojeními. Rovněž neberou žádnou odpovědnost za případnou újmu na zdraví vzniklou úrazem elektrickým proudem. Autoři a správci těchto stránek nepřejímají záruku za správnost zveřejněných materiálů. Předkládané informace a zapojení jsou zveřejněny bez ohledu na případné patenty třetích osob. Nároky na odškodnění na základě změn, chyb nebo vynechání jsou zásadně vyloučeny. Všechny registrované nebo jiné obchodní známky zde použité jsou majetkem jejich vlastníků. Uvedením nejsou zpochybněna z toho vyplývající vlastnická práva. Použití konstrukcí v rozporu se zákonem je přísně zakázáno. Vzhledem k tomu, že původ předkládaných materiálů nelze žádným způsobem dohledat, nelze je použít pro komerční účely! Tento nekomerční server nemá z uvedených zapojení či konstrukcí žádný zisk. Nezodpovídáme za pravost předkládaných materiálů třetími osobami a jejich původ. V případě, že zjistíte porušení autorského práva či jiné nesrovnalosti, kontaktujte administrátory na diskuzním fóru EB.


PHP-Nuke Copyright © 2005 by Francisco Burzi. This is free software, and you may redistribute it under the GPL. PHP-Nuke comes with absolutely no warranty, for details, see the license.
Čas potřebný ke zpracování stránky 0.13 sekund