Vítejte na Elektro Bastlírn?
Nuke - Elektro Bastlirna
  Vytvořit účet Hlavní · Fórum · DDump · Profil · Zprávy · Hledat na fóru · Příspěvky na provoz EB

Vlákno na téma KORONAVIRUS - nutná registrace


Nuke - Elektro Bastlirna: Diskuzní fórum

 FAQFAQ   HledatHledat   Uživatelské skupinyUživatelské skupiny   ProfilProfil   Soukromé zprávySoukromé zprávy   PřihlášeníPřihlášení 

Vláček PIKO Expert a ovládání autodráhy.

 
Přidat nové téma   Zaslat odpověď       Obsah fóra Diskuzní fórum Elektro Bastlírny -> Nabídka přístrojů, součástek a náhradních dílů
Zobrazit předchozí téma :: Zobrazit následující téma  
Autor Zpráva
Brozicek



Založen: Nov 07, 2005
Příspěvky: 1628
Bydliště: Studénka

PříspěvekZaslal: st říjen 13 2021, 19:15    Předmět: Vláček PIKO Expert a ovládání autodráhy. Citovat

Snažím se likvidovat staré věci a přemýšlím, zda mám následující věci ještě nechat pro "pravnoučata" (první pravnouče holčička má 8 měsíců), nebo zda by o to neměl někdo zájem, a nebo zda to odvézt do sběrného dvora.

1. Pulzní zdroj s šířkovou modulaci napětí - obrázek 1.
Tento zdroj jsem si vyvinul a postavil někdy v roce 1975 jako nabíječku akumulátoru pro mé první auto Moskvič z bazaru. Dnes v době levných automatických nabíječek nemá tento zdroj jako nabíječka význam.
Od osmdesátých let jsem jej však používal k pohonu autíček autodráhy a elektrického vláčku pro moje malé děti.
Zdroj pracuje s pevnou frekvencí, a napětí se reguluje šířkovým nastavením pulzů. Je přepínatelný pro napětí 0 až 12V nebo 0 až 24V, má nastavitelné proudové omezení od 1 do 7A (bylo potřebné pro použití jako nabíječka autobaterií) a ochranu proti zkratu a přetížení. Měřák lze přepínat pro měření napětí nebo proudu.

2. Elektrický vláček PIKO EXPERT - obrázek 2.
Kolejiště vláčku bylo napájeno tím pulsním zdrojem. Pulzní zdroj umožňoval plynulý pohyb vláčku od zcela minimální rychlosti do maximální rychlosti, než by při ní došlo k převrácení lokomotivy v oblouku. Jednoduchý ovládač přepínal směr jízdy, jízdu nebo stop a tlačítky se spouštěly závory. V kolejišti, které stále máme, byly jedny závory a ručně ovládána výhybka do slepé koleje. Na konci slepé koleje se lokomotiva automaticky zastavila, ale v opačném směru mohla odjet (poslední úsek slepé koleje je napájen přes diodu, která dovolila jen výjezd ven).

3. Autodráha s možnosti postavení do "osmičky" s křížením přes most a s mantinely v obloucích - obrázek 3.
Díly dráhy jsou stále ve skříni. V době největší slávy byla autodráha sestavena napevno na desce ze sololitu, a jako celek se ukládala pod válendu. Nikomu by se nechtělo tu dráhu pro hraní vždy znovu sestavovat a rozebírat.
K autodráze jsem postavil elektroniku s počítáním kol pomocí fotobuňek. Ovládač měl tyto funkce:
- Režim "TRENING". Autodráha byla trvale pod napětím, takže bylo možno jezdit a brzdit neomezeně, nastavit si optimální napětí pro rychlost a trénovat optimální projíždění obloukem.
- Režim pro jednoho jezdce. Časovačem se nastavila doba jízdy od 1 do cca 7 minut. Autíčko se postavilo pod fotobuňku a jízda se spustila tlačítkem START. Po nastaveném čase se napájení samo vypnulo a počítadlo ukázalo počet projetých kol. V místě zastavení autíčka se umístila značka, a mohla se jet další jízda na rekord pro překonání nejvzdálenější značky.
- Režim závod dvou jezdců. Bylo to podobné jako jízda pro jednoho jezdce, jen se dvěma autíčky. Vítězem se stal ten, kdo ujel větší počet kol, nebo při stejném počtu kol ten, kdo byl na trati dále.
Závod pro dva měl ještě režim pro automatické zastavení až při průjezdu cílem. Pokud by byl stejný počet kol, ukazovala svítící dioda u počítadla toho, kdo projel cílem jako první.

S autodráhou si hrály děti i dospělí. Posledních mnoho let už vše leží jen ve skříni. Autíčka mají zpuchřelé gumy, ale s novými gumami by mohla být ještě pojízdná.

K pulznímu zdroji (1) i k ovládání autodráhy (3) mám k dispozici kompletní schémata zapojení. Ovládač autodráhy byl navržen pro ten pulzní zdroj. Napájení 24V pro elektroniku je odvozeno z pulzů 24V v režimu 0 až 24V nabíjením kondenzátorů přes diodu. Je to z toho důvodu, že jsem sehnal jen elektromechanická počítadla na 24V. Střední napětí pro jízdu autíček se může nastavit téměř od nuly po maximální hodnotu, při které "pilot" ještě stačil autíčka ovládat. Obvykle se nastavilo kolem 10V.

Mám obavy, že v době počítačových her a mobilů už nejsou tyto historické skvosty pro děti ani pro jinochy zajímavé, a nakonec skončí ve sběrném dvoře. Pokrok nezastavíš. Ale třeba o to může mít někdo zájem, nebo to bude ležet až se mi narodí a dorostou další pravnoučata.



Pulzní zdroj.jpg
 Komentář:
 Velikost:  166.8 kB
 Zobrazeno:  177 krát

Pulzní zdroj.jpg



Vláček PIKO EXPERT.jpg
 Komentář:
 Velikost:  229.59 kB
 Zobrazeno:  223 krát

Vláček PIKO EXPERT.jpg



Ovládač autodráhy.jpg
 Komentář:
 Velikost:  246.09 kB
 Zobrazeno:  218 krát

Ovládač autodráhy.jpg




Naposledy upravil Brozicek dne čt říjen 14 2021, 16:00, celkově upraveno 1 krát.
Návrat nahoru
Zobrazit informace o autorovi Odeslat soukromou zprávu Odeslat e-mail
PavelFF



Založen: Feb 18, 2008
Příspěvky: 5293
Bydliště: Brno

PříspěvekZaslal: st říjen 13 2021, 19:51    Předmět: Citovat

Hlavně se podívej třeba na aukro, za kolik se dneska prodávají vláčky. Chuť darovat je nebo vyhodit tě pak asi přejde.
Návrat nahoru
Zobrazit informace o autorovi Odeslat soukromou zprávu
MH111



Založen: Oct 23, 2016
Příspěvky: 292
Bydliště: Sezimovo Ústí

PříspěvekZaslal: st říjen 13 2021, 20:15    Předmět: Citovat

Vláčky určitě mají nemalou cenu, tuším, že konkrétně tato lokomotiva má dokonce 2 motory a tím velmi solidní jízdní vlastnosti, navíc zrovna u tohoto druhu pojezdu nebýval problém se šmajdavými kolečky. Po drobném vyčištění a namazání bude běhat dalších hodně let. Takové modely typu ES499 nebo Ragulin od Pika jsou z důvodu nesehnatelnosti použitelných dvojkolí často dobré tak jako statický exponát.
Návrat nahoru
Zobrazit informace o autorovi Odeslat soukromou zprávu Odeslat e-mail
Nakadah



Založen: Oct 06, 2013
Příspěvky: 1390
Bydliště: Ostrava

PříspěvekZaslal: čt říjen 14 2021, 5:43    Předmět: Citovat

O vláčky a autodráhu by se na aukru poprali, děje se to tam tak běžně. A ty ceny...to tě fakt přejde nápad to vyhodit nebo darovat cizímu.

Ten zdroj je pěkný, určitě by si ho slušně prodal.
Návrat nahoru
Zobrazit informace o autorovi Odeslat soukromou zprávu
Rellik



Založen: Feb 17, 2017
Příspěvky: 646
Bydliště: Staré Město (UH)

PříspěvekZaslal: čt říjen 14 2021, 9:03    Předmět: Citovat

Elektrický vláček PIKO EXPERT - měl bych zájem, píšu SZ...
Návrat nahoru
Zobrazit informace o autorovi Odeslat soukromou zprávu
fredis



Založen: Nov 17, 2004
Příspěvky: 5471
Bydliště: Třebíčsko

PříspěvekZaslal: čt říjen 14 2021, 13:15    Předmět: Citovat

Prodej to na Aukru, stejně tu nemáš ceny, a peníze věnuj vnoučatům.
_________________
Rotor rotuje a stator stagnuje...
Návrat nahoru
Zobrazit informace o autorovi Odeslat soukromou zprávu
Brozicek



Založen: Nov 07, 2005
Příspěvky: 1628
Bydliště: Studénka

PříspěvekZaslal: so říjen 16 2021, 12:43    Předmět: Citovat

V tomto vláknu se reagovalo zejména na vláčky.
Vrátím se však k autodráze. Trochu jsem prohledal internet a objevil jsem, že vše, co jsme v osmdesátých létech vyvíjeli a stavěli, lze dnes na trhu koupit. Konstrukce jsou samozřejmě modernější, předpokládám, že funkce, vstupy a výstupy jsou naprogramovány v nějakém mikroprocesoru.

Například jsem našel toto:
Elektronické počítadlo kol
https://www.mall.cz/autodrahy/carrera-71598-elektronicke-pocitadlo-kol-go
Nebo jiný typ počítadla
https://www.mall.cz/autodrahy/carrera-elektronicke-pocitadlo-kol

Podobně lze sehnat také impulzní zdroj k vláčkům nebo autodráze
https://aukro.cz/pulsni-zdroj-napajeci-trafo-regulator-pwm-15v-1a-6909593984?gclid=CjwKCAjw8KmLBhB8EiwAQbqNoPZQXqw-IIN7iRsmnBOJwCgD0Wmd8cTr4sZNpYqwX8Qxkofe1nGvOBoCIhsQAvD_BwE

Vše je relativně za rozumnou cenu.

Takže ty moje konstrukce pulzního zdroje a elektronického počítadla kol mají více historickou než tržní hodnotu. Moje konstrukce odpovídají roku 1984, kdy byly vyvinuty z diskrétních součástek TESLA.
Jen tak, jako historii, sem dávám nějaké technické informace k tomu počítadlu kol pro autodráhu. U dnešních mladých konstruktérů to provedení vyvolá úsměv.
Tehdy jsme vše kreslili ručně, o nějakých kreslících programech a počítačovém navrhování plošných spojů se nám ani nesnilo. Ale pravdou je, že dosud vše po těch létech funguje, žádné kondenzátory nevyschly.



Autodráha karty.jpg
 Komentář:
 Velikost:  201.35 kB
 Zobrazeno:  208 krát

Autodráha karty.jpg



Ovládač autodráhy konstrukce.jpg
 Komentář:
 Velikost:  217.12 kB
 Zobrazeno:  196 krát

Ovládač autodráhy konstrukce.jpg



Autodráha ovládání.jpg
 Komentář:
 Velikost:  194.05 kB
 Zobrazeno:  158 krát

Autodráha ovládání.jpg


Návrat nahoru
Zobrazit informace o autorovi Odeslat soukromou zprávu Odeslat e-mail
forbidden



Založen: Feb 14, 2005
Příspěvky: 9421
Bydliště: Brno (JN89GF)

PříspěvekZaslal: po říjen 18 2021, 8:42    Předmět: Citovat

Pěkná práce.
Návrat nahoru
Zobrazit informace o autorovi Odeslat soukromou zprávu Zobrazit autorovy WWW stránky
ok1hga



Založen: Nov 28, 2006
Příspěvky: 12613
Bydliště: Česká Třebová

PříspěvekZaslal: po říjen 18 2021, 9:00    Předmět: Citovat

paráda !

https://youtu.be/JBVWkvMuh_k
Návrat nahoru
Zobrazit informace o autorovi Odeslat soukromou zprávu
Brozicek



Založen: Nov 07, 2005
Příspěvky: 1628
Bydliště: Studénka

PříspěvekZaslal: po říjen 18 2021, 10:16    Předmět: Citovat

Dík za uznání.
Když se moje vnoučata (od dcery už dospělí a ženatí, od syna už dospívající) dozvěděli, že se chci autodráhy a vláčku zbavit, tak "mi šlo o život". Prý ať myslím na jejich děti a moje pravnoučata.
Tak místo prodeje nebo dokonce darování jsem se pustil do generálních oprav této mé historie.
Začal jsem rekonstrukci ovládání autodráhy. Mechanická počítadla nahrazuji LED digitálními zobrazovači. Našel jsem za příznivou cenu stavebnici digitálního čítače:
https://www.hadex.cz/w912d-digitalni-pocitadlo-3mistne-modre---stavebnice/
Nejvíce práce dá mechanická úprava. Elektricky bude napojení jednoduché přes pulzy od fotosnímačů kol a nulování čítačů pulzem od tlačítka start.
Pak přijdou na řadu autíčka (nové pneumatiky) a pevná montáž autodráhy po blocích na asi čtyři menší čtvrtinové moduly, které půjdou snadno sestavit a naopak zase uložit do malého prostoru. Vylepšit budu muset držáky mantinelů do oblouků. Původní držáky zkřehly a praskají.
Pak přijde na řadu kolejiště. To se už nyní skládá ze 7 bloků, ale bloky ve spojích ztrácely kontakt. To musím vylepšit.
Zima bude dlouhá a o užitečnou zábavu budu mít postaráno.



LED čítač.jpg
 Komentář:
 Velikost:  249.19 kB
 Zobrazeno:  149 krát

LED čítač.jpg


Návrat nahoru
Zobrazit informace o autorovi Odeslat soukromou zprávu Odeslat e-mail
Brozicek



Založen: Nov 07, 2005
Příspěvky: 1628
Bydliště: Studénka

PříspěvekZaslal: út listopad 02 2021, 20:58    Předmět: Citovat

Myslím, že pravnoučata mohou mít z modernizovaného ovládače radost. Viz fotky.


Původní čítače.jpg
 Komentář:
 Velikost:  195.74 kB
 Zobrazeno:  166 krát

Původní čítače.jpg



Modernizace ovládače.jpg
 Komentář:
 Velikost:  186 kB
 Zobrazeno:  132 krát

Modernizace ovládače.jpg



Modernizovaný ovládač.jpg
 Komentář:
 Velikost:  173.63 kB
 Zobrazeno:  154 krát

Modernizovaný ovládač.jpg


Návrat nahoru
Zobrazit informace o autorovi Odeslat soukromou zprávu Odeslat e-mail
Brozicek



Založen: Nov 07, 2005
Příspěvky: 1628
Bydliště: Studénka

PříspěvekZaslal: po prosinec 29 2025, 13:58    Předmět: Citovat

Po 4 létech se vracím k tomuto tématu napájení a ovládání autodráhy.
Moje pravnoučata 2, 3 a 5 roků už povyrostla, takže jsme jim na zkoušku sestavili celou modernizovanou autodráhu. Kupodivu si s ní dokázali pohrát, i když v základním režimu jen stlačili ovládač s odporem a autíčka jim kroužila. Do lepších funkcí, které umí ovládací skřínka, ještě musí hodně dorůst (např. závody dvou dětí na přednastavený čas nebo jen hra s jedním autíčkem na rekord kam až za nastavený čas dojede).

K napájení kolejí autíček používám pulzní zdroj se šířkovou modulací výstupního napětí. Zdroj jsem vyvinul asi před 50 roky jako nabíječku pro autobaterii v mém Moskviči. Akumulátoru více vyhovuje pulzní zdroj než trvalé SS napětí. Zdroj je proto doplněn kromě stabilizace nastaveného napětí také o stabilizaci výstupního proudu a vratnou elektronickou pojistku. Jen pro názornost přikládám fotky té staré nabíječky a schémata. Dnes bych asi pracně analyzoval to zapojení a funkcí jednotlivých částí obvodu. Jen si pamatuji, že jako zdroj pulzů jsem použil dvou bázovou diodu, sestavenou ale ze dvou tranzistorů T5 a T6. Dvou bázové diody tehdy nebyly k sehnání. Moduluji napětí 24 V, aby autíčka měla potřebné nízké napětí 5 až 12 V. Špičkovým napětím pulzů 24 V upravuji napájení ovládací skřínky tak, že přes diodu nabíjím kondenzátor špičkovým napětím na 24 V a obvody skřínky jsou navrženy na 24 V.
Celé zapojení mi dnes připadá hodně složité, z diskrétních součástek, poplatné době kdy vzniklo. Ale funguje bezchybně již 50 roků.

Když jsme letos sestavili pro děti tu autodráhu, zdál se mi ten zdroj s trafem velký a těžký. Nebyl navržen pro autodráhu, ale byl doma, tak jsme ho používali. Pro nabíjení autobaterie se dnes dostanu koupit levně automatické nabíječky.

Rozhodl jsem se tento zdroj pro autodráhu nahradit něčím modernějším. Doma jsem měl spínaný profesionální zdroj 230V st na 24V ss, snad z nějakého notebooku. Toto napětí je ideální pro napájení ovládače.
Potřebuji jen k němu dodělat obvod, který z 24 udělá potřebných nastavitelných 6V až 10 V. Nejlépe opět pulzní, aby autíčka měla dobrý moment pro plynulou pomalou jízdu odporovým ovládačem v ruce obsluhy.
Takže opačná funkce k původnímu napájení. Celé zapojení nabíječky mi dnes připadá hodně složité. Tam bylo primární pulzní napětí a z něj jsem vytvářel SS napětí 24 V.
Nyní to bude obráceně. Primární je 24V SS a z něj vytvářím pulzní napětí.

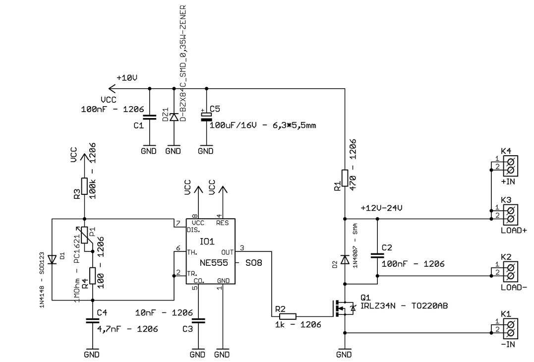
Našel jsem na internetu velmi šikovný PWR regulátor s jedním obvodem NE555 a spínacím FET tranzistorem. Zdroj sice nemá stabilizaci napětí ani proudu, ale to autíčkům nebude vadit.
Pokrok se nadá zastavit. Před 50 lety hromada tranzistorů a dnes jediný obvod 555.
Přikládám odkaz na toto zapojení a schéma toho PWR napáječe.
https://www.pihrt.com/elektronika/314-pwm-regulator-12-24v-30a-s-ne555



Fotky zdrojů autodráhy.jpg
 Komentář:
 Velikost:  186.14 kB
 Zobrazeno:  24 krát

Fotky zdrojů autodráhy.jpg



Schéma impulzního zdroje úplné.jpg
 Komentář:
 Velikost:  93.61 kB
 Zobrazeno:  33 krát

Schéma impulzního zdroje úplné.jpg



Regulátor pro autodráhu schéma.jpg
 Komentář:
 Velikost:  82.66 kB
 Zobrazeno:  19 krát

Regulátor pro autodráhu schéma.jpg




Naposledy upravil Brozicek dne po prosinec 29 2025, 21:26, celkově upraveno 1 krát.
Návrat nahoru
Zobrazit informace o autorovi Odeslat soukromou zprávu Odeslat e-mail
EKKAR



Založen: Mar 16, 2005
Příspěvky: 35021
Bydliště: Česká Třebová, JN89FW21

PříspěvekZaslal: po prosinec 29 2025, 16:57    Předmět: Citovat

Bejt tebou, nespoléhám se jen na pulsně řízenou efektivní hodnotu, ale omezím maximální hodnoty špičkovýho napětí na nějakejch 12-13V zajistím větší bezpečnost motorků.
_________________
Nasliněný prst na svorkovnici domovního rozvaděče: Jó, paninko, máte tam ty Voltíky všecky...
A kutilmile - nelituju tě Mr. Green Mr. Green !!!
Návrat nahoru
Zobrazit informace o autorovi Odeslat soukromou zprávu Odeslat e-mail
Brozicek



Založen: Nov 07, 2005
Příspěvky: 1628
Bydliště: Studénka

PříspěvekZaslal: po prosinec 29 2025, 21:03    Předmět: Citovat

Tady jsou dvě krátká videa jak vypadá ta popisovaná autodráha. První video je z režimu "volná jízda" se zastavením autíček kde chci uvolněním ručního ovládače. Druhé video ukazuje automatické zastavení po průjezdu cílem po uplynutí nastaveného času.

https://1drv.ms/v/c/1267487f0fa32b97/IQD5oKoVR3uDQ6eNXCWsaoxwAeoPds4B3R9f9ApEwn8K9YA?e=xpNGGV

https://1drv.ms/v/c/1267487f0fa32b97/IQB1MHKXFjbZRLzhYc250loGAUoLgdJf38DEbm9fincHf-U?e=ewiCaR
Návrat nahoru
Zobrazit informace o autorovi Odeslat soukromou zprávu Odeslat e-mail
Brozicek



Založen: Nov 07, 2005
Příspěvky: 1628
Bydliště: Studénka

PříspěvekZaslal: út prosinec 30 2025, 8:59    Předmět: Citovat

EKKAR napsal(a):
Bejt tebou, nespoléhám se jen na pulsně řízenou efektivní hodnotu, ale omezím maximální hodnoty špičkovýho napětí na nějakejch 12-13V zajistím větší bezpečnost motorků.

Možná máš pravdu. Nemám změřený odběr autíček, ale to mohu změřit. Pak by mohla být v sérii s napájením dráhy zapojena jen Zenerova dioda na 10 až 12 V, která proud autíček vydrží.
Návrat nahoru
Zobrazit informace o autorovi Odeslat soukromou zprávu Odeslat e-mail
Zobrazit příspěvky z předchozích:   
Přidat nové téma   Zaslat odpověď       Obsah fóra Diskuzní fórum Elektro Bastlírny -> Nabídka přístrojů, součástek a náhradních dílů Časy uváděny v GMT + 1 hodina
Strana 1 z 1

 
Přejdi na:  
Nemůžete odesílat nové téma do tohoto fóra.
Nemůžete odpovídat na témata v tomto fóru.
Nemůžete upravovat své příspěvky v tomto fóru.
Nemůžete mazat své příspěvky v tomto fóru.
Nemůžete hlasovat v tomto fóru.
Nemůžete připojovat soubory k příspěvkům
Můžete stahovat a prohlížet přiložené soubory

Powered by phpBB © 2001, 2005 phpBB Group
Forums ©
Nuke - Elektro Bastlirna

Informace na portálu Elektro bastlírny jsou prezentovány za účelem vzdělání čtenářů a rozšíření zájmu o elektroniku. Autoři článků na serveru neberou žádnou zodpovědnost za škody vzniklé těmito zapojeními. Rovněž neberou žádnou odpovědnost za případnou újmu na zdraví vzniklou úrazem elektrickým proudem. Autoři a správci těchto stránek nepřejímají záruku za správnost zveřejněných materiálů. Předkládané informace a zapojení jsou zveřejněny bez ohledu na případné patenty třetích osob. Nároky na odškodnění na základě změn, chyb nebo vynechání jsou zásadně vyloučeny. Všechny registrované nebo jiné obchodní známky zde použité jsou majetkem jejich vlastníků. Uvedením nejsou zpochybněna z toho vyplývající vlastnická práva. Použití konstrukcí v rozporu se zákonem je přísně zakázáno. Vzhledem k tomu, že původ předkládaných materiálů nelze žádným způsobem dohledat, nelze je použít pro komerční účely! Tento nekomerční server nemá z uvedených zapojení či konstrukcí žádný zisk. Nezodpovídáme za pravost předkládaných materiálů třetími osobami a jejich původ. V případě, že zjistíte porušení autorského práva či jiné nesrovnalosti, kontaktujte administrátory na diskuzním fóru EB.


PHP-Nuke Copyright © 2005 by Francisco Burzi. This is free software, and you may redistribute it under the GPL. PHP-Nuke comes with absolutely no warranty, for details, see the license.
Čas potřebný ke zpracování stránky 0.20 sekund