Vítejte na Elektro Bastlírn?
Nuke - Elektro Bastlirna
  Vytvořit účet Hlavní · Fórum · DDump · Profil · Zprávy · Hledat na fóru · Příspěvky na provoz EB

Vlákno na téma KORONAVIRUS - nutná registrace


Nuke - Elektro Bastlirna: Diskuzní fórum

 FAQFAQ   HledatHledat   Uživatelské skupinyUživatelské skupiny   ProfilProfil   Soukromé zprávySoukromé zprávy   PřihlášeníPřihlášení 

indikace podpětí akumulátoru
Jdi na stránku Předchozí  1, 2, 3
 
Přidat nové téma   Zaslat odpověď       Obsah fóra Diskuzní fórum Elektro Bastlírny -> Řešení problémů s různými konstrukcemi
Zobrazit předchozí téma :: Zobrazit následující téma  
Autor Zpráva
JirkaZ



Založen: Feb 26, 2021
Příspěvky: 3744

PříspěvekZaslal: čt říjen 09 2025, 11:12    Předmět: Citovat

Olchor: on chce, aby ho to upozornilo dálkově.
_________________
Kdo chce, hledá způsob;
kdo ne - hledá důvod.

Ze dvou možností často volím tu třetí.
Návrat nahoru
Zobrazit informace o autorovi Odeslat soukromou zprávu
JirkaZ



Založen: Feb 26, 2021
Příspěvky: 3744

PříspěvekZaslal: čt říjen 09 2025, 12:03    Předmět: Citovat

Marshal: kup si TL7705ACP a máš to skoro všechno v jednom, jen doplníš přepěťovou ochranu transilem cca 16V (před něj sériový odpor a příp. i výše zmíněnou pojistku) a sériový odpor do vstupu sense, kterým nastavíš přesnou mez indikace (dle napětí, které si zvolíš). Šlo by použít i rovnou TL7712ACP, ale nebude tak snadno k mání a nebudeš mít možnost nastavení meze indikace.

Klidový odběr má typicky 1,8mA, maximálně 3mA.

Dá se koupit i velmi levně, stačí hledat.

Pokud nutně musíš mít schéma, možná ho sem časem doplním (ale je to fakt triviální, viz datasheet).

Na výstup bych dal low current optron (pokud nutně chceš galvanické oddělení). Samozřejmě sepnout až při podpětí!

Edit:
tady je to schéma (chyby možné, experimentování taky). Vše je vymyšleno tak, aby pouzdra byla dostupná v THT variantě a součástky šlo snadno koupit.



indikace_podpeti.png
 Komentář:
 Velikost:  26.49 kB
 Zobrazeno:  43 krát

indikace_podpeti.png



_________________
Kdo chce, hledá způsob;
kdo ne - hledá důvod.

Ze dvou možností často volím tu třetí.


Naposledy upravil JirkaZ dne pá říjen 10 2025, 11:17, celkově upraveno 6 krát.
Návrat nahoru
Zobrazit informace o autorovi Odeslat soukromou zprávu
masar



Založen: Dec 03, 2005
Příspěvky: 13973

PříspěvekZaslal: čt říjen 09 2025, 15:01    Předmět: Citovat

Použití TL431 bych vůbec nezatracoval. Jen místo tranzistoru bych použil hradlo se schmittovými vstupy (např.4093), ostatní hradla v pouzdře se k dalšímu využití nabízejí sama. Tím by se odstranila námitka HF_Tech.
Strašit velkými proudy není moc na místě vzhledem k účelu.
Wink
Návrat nahoru
Zobrazit informace o autorovi Odeslat soukromou zprávu Odeslat e-mail
DukeNuke



Založen: Apr 02, 2018
Příspěvky: 1870

PříspěvekZaslal: pá říjen 10 2025, 9:25    Předmět: Citovat

Tak jsem si to prošel - a skutečně by to zapojení nefungovalo.
Proč mi to funguje jako indikátor 9V baterky - v emitoru tranzistoru je LED. Tím je potřebné napětí pro otevření tranzistoru > než 2V. TL431 má v průchozím stavu napětí AK 2V, tedy v tomto zapojení by tranzistor vedl pořád. Možné řešení - "podložit" emitor tranzistoru zenerkou 2,4V.
masar - použít 4093 až za TL431 mi nedává moc smysl. Když už tak využít TL431 jako zdroj reference pro překlopení hradla, pak by to bylo lepší řešení.
Návrat nahoru
Zobrazit informace o autorovi Odeslat soukromou zprávu
rnbw



Založen: Mar 21, 2006
Příspěvky: 37018
Bydliště: Bratislava

PříspěvekZaslal: pá říjen 10 2025, 10:27    Předmět: Citovat

ICL7665. Odber v jednotkach uA.
Návrat nahoru
Zobrazit informace o autorovi Odeslat soukromou zprávu
masar



Založen: Dec 03, 2005
Příspěvky: 13973

PříspěvekZaslal: pá říjen 10 2025, 10:35    Předmět: Citovat

Neuzavřený NPN tranzistor je jiný problém a lze ho řešit více způsoby, třeba i tou ZD v emitoru.
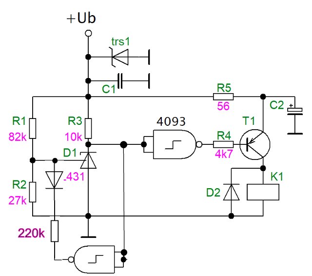
Problémem, který měl na mysli HF_Tech, je nedostatečná strmost spínání relé s nežádoucími průvodními jevy. U LED to samozřejmě nevadí.
Zapojení Schmittova hradla na výstup TL431 zavede potřebnou minimální hysterezi, popř. lze tuto hysterezi snadno rozšířit. Další hradla v pouzdře lze pak využít pro různé časové funkce, jako úsporná signalizace, monostabilní režim nebo i zmíněný "vzorkovací" režim obvodu. Přitom bude zapojení stále velmi jednoduché a - troufám si říct - "ze šuplíku".
Wink



hlásič podpětí.png
 Komentář:
Základní zapojení "hlásiče podpětí"
 Velikost:  18.83 kB
 Zobrazeno:  22 krát

hlásič podpětí.png


Návrat nahoru
Zobrazit informace o autorovi Odeslat soukromou zprávu Odeslat e-mail
JirkaZ



Založen: Feb 26, 2021
Příspěvky: 3744

PříspěvekZaslal: pá říjen 10 2025, 11:15    Předmět: Citovat

rnbw napsal(a):
ICL7665. Odber v jednotkach uA.


Jo, pěkný, jen ta dostupnost v běžné drogerii nic moc.

_________________
Kdo chce, hledá způsob;
kdo ne - hledá důvod.

Ze dvou možností často volím tu třetí.
Návrat nahoru
Zobrazit informace o autorovi Odeslat soukromou zprávu
DukeNuke



Založen: Apr 02, 2018
Příspěvky: 1870

PříspěvekZaslal: pá říjen 10 2025, 12:44    Předmět: Citovat

@masar: V tom případě bych si dovolil hysterezi ošetřit jinak:
Jesli je má myšlenka správná - pokud TL vede, pak je na výstupu hradla plné napětí a Uref není ovlivněno (dioda). Pokud se překlopí, pak je na vástupu hradla zem, přes diodu se "paralelně" připojí odpor 220k, tím se posune rozhodovací práh na cca 11V napětí baterie a TL zůstane trvale uzavřena až do nabití baterie. Dává to smysl?



hystereze.jpg
 Komentář:
 Velikost:  31.77 kB
 Zobrazeno:  18 krát

hystereze.jpg


Návrat nahoru
Zobrazit informace o autorovi Odeslat soukromou zprávu
masar



Založen: Dec 03, 2005
Příspěvky: 13973

PříspěvekZaslal: pá říjen 10 2025, 12:57    Předmět: Citovat

Ano. Je to to rozšíření hystereze, o kterém jsem psal (ať už s diodou nebo bez). Ani není třeba používat zvláštní hradlo, stačí využít původní. Ale myslím, že to rozšíření není třeba a zapojení bude funkční i bez něho. Ledaže by byl požadavek na větší a konkrétní pásmo necitlivosti.
Wink
Návrat nahoru
Zobrazit informace o autorovi Odeslat soukromou zprávu Odeslat e-mail
DukeNuke



Založen: Apr 02, 2018
Příspěvky: 1870

PříspěvekZaslal: pá říjen 10 2025, 14:48    Předmět: Citovat

JirkaZ napsal(a):
rnbw napsal(a):
ICL7665. Odber v jednotkach uA.


Jo, pěkný, jen ta dostupnost v běžné drogerii nic moc.
Má ho Buček v Brně. Za 149,-
Návrat nahoru
Zobrazit informace o autorovi Odeslat soukromou zprávu
JirkaZ



Založen: Feb 26, 2021
Příspěvky: 3744

PříspěvekZaslal: út říjen 21 2025, 15:40    Předmět: Citovat

Tak jak to celé dopadlo? Nebo jsme se tu snažili zbytečně?
_________________
Kdo chce, hledá způsob;
kdo ne - hledá důvod.

Ze dvou možností často volím tu třetí.
Návrat nahoru
Zobrazit informace o autorovi Odeslat soukromou zprávu
marshal



Založen: Sep 05, 2004
Příspěvky: 1112
Bydliště: Ltm

PříspěvekZaslal: ne prosinec 28 2025, 14:05    Předmět: Citovat

Omlouvám se že jsem se odmlčel a dlužím odpověď ale zdraví mi zamíchalo priority.
Děkuji za všechny návrhy a čas jim věnovaný.
Nakonec jsem sestavil koupenou stavebnici, funguje, ale problém nastal ve spojení. Koupil jsem BEZDRÁTOVÝ TELEFONNÍ ALARM SMS na alegru s tím že se má k němu stáhnout sw, bohužel sw nebyl tak jsem alarm vrátil.
Snaha najít závadu nebyla úspěšná, mezitím mi umřel přítel, dvorní automechanik. Teď nemám prostor kde se vrtat v autě, tak jsem to vyřešil koupí odpojovače akumulátoru na dálkové. Zatím funguje ok, až na jaře zkusím rozebrat palubku na zahradě.
Přeji všem veselého Silvestra a hodně bastířských úspěchů a pevné zdraví v Novém Roce.
Návrat nahoru
Zobrazit informace o autorovi Odeslat soukromou zprávu
Zobrazit příspěvky z předchozích:   
Přidat nové téma   Zaslat odpověď       Obsah fóra Diskuzní fórum Elektro Bastlírny -> Řešení problémů s různými konstrukcemi Časy uváděny v GMT + 1 hodina
Jdi na stránku Předchozí  1, 2, 3
Strana 3 z 3

 
Přejdi na:  
Nemůžete odesílat nové téma do tohoto fóra.
Nemůžete odpovídat na témata v tomto fóru.
Nemůžete upravovat své příspěvky v tomto fóru.
Nemůžete mazat své příspěvky v tomto fóru.
Nemůžete hlasovat v tomto fóru.
Nemůžete připojovat soubory k příspěvkům
Můžete stahovat a prohlížet přiložené soubory

Powered by phpBB © 2001, 2005 phpBB Group
Forums ©
Nuke - Elektro Bastlirna

Informace na portálu Elektro bastlírny jsou prezentovány za účelem vzdělání čtenářů a rozšíření zájmu o elektroniku. Autoři článků na serveru neberou žádnou zodpovědnost za škody vzniklé těmito zapojeními. Rovněž neberou žádnou odpovědnost za případnou újmu na zdraví vzniklou úrazem elektrickým proudem. Autoři a správci těchto stránek nepřejímají záruku za správnost zveřejněných materiálů. Předkládané informace a zapojení jsou zveřejněny bez ohledu na případné patenty třetích osob. Nároky na odškodnění na základě změn, chyb nebo vynechání jsou zásadně vyloučeny. Všechny registrované nebo jiné obchodní známky zde použité jsou majetkem jejich vlastníků. Uvedením nejsou zpochybněna z toho vyplývající vlastnická práva. Použití konstrukcí v rozporu se zákonem je přísně zakázáno. Vzhledem k tomu, že původ předkládaných materiálů nelze žádným způsobem dohledat, nelze je použít pro komerční účely! Tento nekomerční server nemá z uvedených zapojení či konstrukcí žádný zisk. Nezodpovídáme za pravost předkládaných materiálů třetími osobami a jejich původ. V případě, že zjistíte porušení autorského práva či jiné nesrovnalosti, kontaktujte administrátory na diskuzním fóru EB.


PHP-Nuke Copyright © 2005 by Francisco Burzi. This is free software, and you may redistribute it under the GPL. PHP-Nuke comes with absolutely no warranty, for details, see the license.
Čas potřebný ke zpracování stránky 0.17 sekund