Vítejte na Elektro Bastlírn?
Nuke - Elektro Bastlirna
  Vytvořit účet
Hlavní · Fórum · DDump · Profil · Zprávy · Hledat na fóru


Nuke - Elektro Bastlirna: Diskuzní fórum

 FAQFAQ   HledatHledat   Uživatelské skupinyUživatelské skupiny   ProfilProfil   Soukromé zprávySoukromé zprávy   PřihlášeníPřihlášení 

Posouzení obvodového řešení stabilizovaného zdroje
Jdi na stránku Předchozí  1, 2, 3, 4, 5  Další
 
Přidat nové téma   Zaslat odpověď       Obsah fóra Diskuzní fórum Elektro Bastlírny -> Svářečky, UPS, nabíječe, měniče, zdroje, trafa a další
Zobrazit předchozí téma :: Zobrazit následující téma  
Autor Zpráva
lesana87



Založen: Sep 20, 2014
Příspěvky: 4323

PříspěvekZaslal: čt prosinec 18 2025, 17:43    Předmět: Citovat

Když tak koukám na to schéma Statronu 2229, vždyť by to muselo mít strašně nelineární stupnice těch potenciometrů napětí a proudu. Je to chybně nakreslené nebo mi něco uniká?
Návrat nahoru
Zobrazit informace o autorovi Odeslat soukromou zprávu
Milan



Založen: Apr 02, 2012
Příspěvky: 1447
Bydliště: Vysočina

PříspěvekZaslal: čt prosinec 18 2025, 18:11    Předmět: Citovat

Je docela možné Barnodaji, že jsi právě namaloval část obvodu oscilátoru
Very Happy . Předpokládejme , že máme nějaký frekvečně kompenzovaný operák s dostatečnou fázovou rezervou , aby sám nekmital na místě , kde se porovnává výstup s referencí . Za něj pak zapojím několik
dalších zesilovacích stupňů , z nichž jistě každý od jisté frekvence vykazuje
pokles zesílení , posouvá fázi a na určité frekvenci už toho v součtu může být dost, aby se to mohlo rozkmitat , bude-li přitom zesílení větší než 1. To by se mělo kompenzovat , ale v těch jednotlivých stupních je to nereálné změřit/spočítat , takže bychom to rádi udělali na jednom místě , patrně u toho operáku . Kdvsi tady náš bývalý kolega Zdeněk HQ komentoval schema nějakého zdroje s tím , že se mu to zdá "překondenzátorované" a představoval by si někde jeden kond pro zajištění stability a ne hrst více méně náhodně připojených kondů v různých místech smyčky . Jedna z cest k tomu může být omezení zesílení těch dalších zesilovacích stupňů na možné minimum , nakonec nám určitě pro běžné aplikace zesílení operáku v řádu 10⁵ bohatě stačí a další zesílení není žádoucí. Když se podívám na to schema Statronu, je vidět, že zesílení za operákem regulace napětí je menší než 1 , takže se ani žádnou kompenzací kvůli stabilitě autor nezabýval. Také jsem viděl schema zdroje,
kde za kaskádou různých "posilovacích¨ tranzistorů vyřešil autor kmitání zdroje kondem 5G na výstupu Very Happy .
Návrat nahoru
Zobrazit informace o autorovi Odeslat soukromou zprávu
sis2



Založen: Oct 07, 2012
Příspěvky: 1491
Bydliště: JN89GF

PříspěvekZaslal: čt prosinec 18 2025, 18:15    Předmět: Citovat

lesana87 napsal(a):
Když tak koukám na to schéma Statronu 2229, vždyť by to muselo mít strašně nelineární stupnice těch potenciometrů napětí a proudu. Je to chybně nakreslené nebo mi něco uniká?

Je to tak. Ono to žádné stupnice u těch (tandemových) poťáků ani nemělo, každý zdroj měl samostatně A a V-metr a to (asi) stačilo.



S2229.jpg
 Komentář:
 Velikost:  54.69 kB
 Zobrazeno:  28 krát

S2229.jpg


Návrat nahoru
Zobrazit informace o autorovi Odeslat soukromou zprávu
lesana87



Založen: Sep 20, 2014
Příspěvky: 4323

PříspěvekZaslal: čt prosinec 18 2025, 18:54    Předmět: Citovat

Přitom by stačilo u potenciometru "hrubě" vzít výstup z běžce a nespojovat ho s horním koncem dráhy. Tím by oběma potenciometry tekl téměř konstatní proud a vliv potenciometru "jemně" by byl tedy také pořád téměř stejný (cca 9% rozsahu). Běžec uzemnit nějakým vhodně velkým odporem, který by neměl velký vliv na linearitu, ale zároveň aby v případě odskoku běžce spadlo napětí na nulu a nevyletělo na max.

Edit: Koukala jsem na nastavení proudu, ale tam je v sérii dost velký odpor, takže ta nelinearita (změna proudu potenciometry) není zas tak velká a u nastavení napětí vlastně není vůbec, tam je proud konstantní, bez ohledu na nastavení potenciometrů. Takže beru zpět.
Návrat nahoru
Zobrazit informace o autorovi Odeslat soukromou zprávu
barnodaj



Založen: Apr 16, 2011
Příspěvky: 1039
Bydliště: Vodňansko

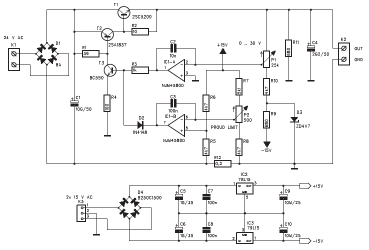
PříspěvekZaslal: čt prosinec 18 2025, 19:18    Předmět: Citovat

Tady máš celý obrázek:


aaa.png
 Komentář:
 Velikost:  39.82 kB
 Zobrazeno:  85 krát

aaa.png


Návrat nahoru
Zobrazit informace o autorovi Odeslat soukromou zprávu
lesana87



Založen: Sep 20, 2014
Příspěvky: 4323

PříspěvekZaslal: čt prosinec 18 2025, 19:28    Předmět: Citovat

To vypadá na Elektor. Není tam 5G, jen 2G2. Smile
Návrat nahoru
Zobrazit informace o autorovi Odeslat soukromou zprávu
barnodaj



Založen: Apr 16, 2011
Příspěvky: 1039
Bydliště: Vodňansko

PříspěvekZaslal: čt prosinec 18 2025, 19:33    Předmět: Citovat

V česku AR6/2006, ale nepíšou, kde to okopírovali.

https://archive.org/details/statron_2229/page/n5/mode/2up

Ten pán co překresloval schéma statronu z nějakého důvodu vynechal elyt u výstupních svorek (na desce), ve zdroji co jsem měl na stole byl 470uF na 63V. V obrázkách v odkazu ale je vidět:



bbb.jpg
 Komentář:
 Velikost:  23.5 kB
 Zobrazeno:  12 krát

bbb.jpg


Návrat nahoru
Zobrazit informace o autorovi Odeslat soukromou zprávu
Milan



Založen: Apr 02, 2012
Příspěvky: 1447
Bydliště: Vysočina

PříspěvekZaslal: čt prosinec 18 2025, 20:14    Předmět: Citovat

No v tom schematu "aaa" se stačí podívat na hodnoty kondů ve zpětné vazbě obou operáku a pouvažovat, co to bude dělat, když odskočí některý z jezdců potenciometrů U nebo I . No a ten kond 2G2 to asi jistí, aby zničení napájených zařízení bylo úplně sicher .... Very Happy .
Návrat nahoru
Zobrazit informace o autorovi Odeslat soukromou zprávu
HF_Tech



Založen: Apr 25, 2022
Příspěvky: 2194

PříspěvekZaslal: čt prosinec 18 2025, 20:47    Předmět: Citovat

Na tom schématu aaa nebude dobře hodnoto odporu R1. Tohle pravděpodobně způsobí vývin dýmu na T3.
Návrat nahoru
Zobrazit informace o autorovi Odeslat soukromou zprávu
Hydrawerk



Založen: Dec 13, 2011
Příspěvky: 8450
Bydliště: Earth

PříspěvekZaslal: čt prosinec 18 2025, 22:27    Předmět: Citovat

Vzpomněl jsem si na kdysi také oblíbený zdroj KAZ 2. https://www.ebastlirna.cz/modules.php?name=Forums&file=viewtopic&t=65562
https://paja-trb.cz/ostatni/zdroj_kaz2.pdf PEAr 7/2002
https://svetelektro.com/phpbb/?phpbb=dmlld3RvcGljLnBocD9mPTMmdD0xNjg5Ng==

_________________
01 02 03
Návrat nahoru
Zobrazit informace o autorovi Odeslat soukromou zprávu
Milan



Založen: Apr 02, 2012
Příspěvky: 1447
Bydliště: Vysočina

PříspěvekZaslal: pá prosinec 19 2025, 7:26    Předmět: Citovat

Díky za nápady a schemata. Určitě si je svým kritickým okem prostuduji Very Happy . Ale už jsem toho v tomto příspěvku pohaněl dost a sám nepředvedl nic,
tak toho raději před těmi Vánocemi nechám , abych zbytečně ( a nechtěně)
nena...l vícero lidí . Nějakou koncepci již v hlavě mám , ale chce to to něco odsimulovat a postavit na prkénku , trakař snad vynalézat nebudu Very Happy .

Přeji všem zúčastněným krásné a klidné Vánoce a hlavně zdravíčko v tom nadcházejícím novém roce.
Návrat nahoru
Zobrazit informace o autorovi Odeslat soukromou zprávu
barnodaj



Založen: Apr 16, 2011
Příspěvky: 1039
Bydliště: Vodňansko

PříspěvekZaslal: pá prosinec 19 2025, 9:50    Předmět: Citovat

Tak hlavně aby to nedopadlo stejně jako konstrukce synchrodetektoru ve Tvém vláknu o MAA661. 230V přítomných ve zdroji může i zabít!
Návrat nahoru
Zobrazit informace o autorovi Odeslat soukromou zprávu
HF_Tech



Založen: Apr 25, 2022
Příspěvky: 2194

PříspěvekZaslal: pá prosinec 19 2025, 13:06    Předmět: Citovat

Milan: ještě bys mohl nadhodit k čemu ten zdroj vlastně chceš použít. Jestli by se nemohlo z požadavků trochu slevit.
U spousty zdrojů s operákem bývá problém, že pokud připojené zařízení pouští do zdroje trochu větší superponovanou vf složku, tak nastavené napětí může dost ujet nebo blbne proudové omezení.
Pro začátek by stačil třeba hotový zdroj jako je: https://aukro.cz/skolni-laboratorni-regulovatelny-zdroj-tesla-bk-127-7105907091
Cena je myslím přijatelná.
Návrat nahoru
Zobrazit informace o autorovi Odeslat soukromou zprávu
Dumitru



Založen: Dec 11, 2015
Příspěvky: 253
Bydliště: Slovensko,Bratislava

PříspěvekZaslal: čt prosinec 25 2025, 11:05    Předmět: Citovat

Pred takými tromi či štyrmi rokmi som tiež ani nie že skúšal ale skôr som len študoval rôzne schémy zdrojov, ktoré sa dali nájsť na internete – vrátane G400 a rôznych zapojení s LM317 alebo 723.
Všetko mi to prišlo také… čo ja viem, nedotiahnuté. Ako píšete – buď sa nedalo regulovať výstupné napätie úplne od nuly, alebo to bolo riešené ako emitorový sledovač, kde napájanie operačných zosilňovačov obmedzovalo maximálne výstupné napätie. Niekde zas bola nutnosť mať záporné napätie, inde chýbala indikácia režimu CC/CV.
A ani jeden z tých zdrojov nemal nejaké ukazovátka na napätie a prúd – väčšinou to ľudia museli riešiť externými čínskymi modulmi. Rozhodol som sa postaviť si niečo vlastné – tak, aby zložitosť ostala približne na úrovni G400, ale aby som zároveň odstránil všetky tie spomenuté nedostatky. Našiel som si nejaký základ, ten som ďalej upravil, dotiahol a celú schému odsimuloval. Nakoniec si myslím, že sa to podarilo celkom fajn – a ešte aj s pár bonusmi navyše, ako je "ovládanie" ventilátora, možnosť prerobiť to na digitálne ovládanie či ochrana proti prehriatiu. A to všetko stále len so štyrmi operačnými zosilňovačmi, rovnako ako pri G400. Používam to už niekoľko rokov a zatiaľ bez problému.

Nechcem nikomu nič vnucovať, len ponúkam na zváženie aj túto verziu. Dá sa tam použiť prepínanie odbočiek a bez väčších zásahov to prerobiť aj na vyššie napätie.

Zdroj sa preberal tu a krajšie je spracovaný článok tu
Návrat nahoru
Zobrazit informace o autorovi Odeslat soukromou zprávu Odeslat e-mail Zobrazit autorovy WWW stránky
dred



Založen: Apr 08, 2007
Příspěvky: 2603
Bydliště: Handlová

PříspěvekZaslal: čt prosinec 25 2025, 13:25    Předmět: Citovat

Môj niekdajší výtvor bol založený na schéme z A12/85 - teda dva regulované samostatné zdroje 0-40V .. ostatné sú so stabíkmi MA78xx s úpravou.
Zdroje sú čiastočne po sekciách galvanicky oddelené - čiže "vyskladanie" pevného či reg. vyššieho napätia do 1A nie je problém.. Je to o použití...

Na hlavných zdrojoch je upravené napájanie IC aj so zápornou zložkou - čiže regulácia je od 0-20 a 20-40V cca 2A ..doplnené čínskymi panelákmi... U a I...

Slúži k spokojnosti.... Tiež stupnica na poťákoch mi nie je potrebná..



obrázok_2025-12-25_132351508.png
 Komentář:
 Velikost:  221.66 kB
 Zobrazeno:  12 krát

obrázok_2025-12-25_132351508.png


Návrat nahoru
Zobrazit informace o autorovi Odeslat soukromou zprávu
Zobrazit příspěvky z předchozích:   
Přidat nové téma   Zaslat odpověď       Obsah fóra Diskuzní fórum Elektro Bastlírny -> Svářečky, UPS, nabíječe, měniče, zdroje, trafa a další Časy uváděny v GMT + 1 hodina
Jdi na stránku Předchozí  1, 2, 3, 4, 5  Další
Strana 3 z 5

 
Přejdi na:  
Nemůžete odesílat nové téma do tohoto fóra.
Nemůžete odpovídat na témata v tomto fóru.
Nemůžete upravovat své příspěvky v tomto fóru.
Nemůžete mazat své příspěvky v tomto fóru.
Nemůžete hlasovat v tomto fóru.
Nemůžete připojovat soubory k příspěvkům
Můžete stahovat a prohlížet přiložené soubory

Powered by phpBB © 2001, 2005 phpBB Group
Forums ©
Nuke - Elektro Bastlirna

Informace na portálu Elektro bastlírny jsou prezentovány za účelem vzdělání čtenářů a rozšíření zájmu o elektroniku. Autoři článků na serveru neberou žádnou zodpovědnost za škody vzniklé těmito zapojeními. Rovněž neberou žádnou odpovědnost za případnou újmu na zdraví vzniklou úrazem elektrickým proudem. Autoři a správci těchto stránek nepřejímají záruku za správnost zveřejněných materiálů. Předkládané informace a zapojení jsou zveřejněny bez ohledu na případné patenty třetích osob. Nároky na odškodnění na základě změn, chyb nebo vynechání jsou zásadně vyloučeny. Všechny registrované nebo jiné obchodní známky zde použité jsou majetkem jejich vlastníků. Uvedením nejsou zpochybněna z toho vyplývající vlastnická práva. Použití konstrukcí v rozporu se zákonem je přísně zakázáno. Vzhledem k tomu, že původ předkládaných materiálů nelze žádným způsobem dohledat, nelze je použít pro komerční účely! Tento nekomerční server nemá z uvedených zapojení či konstrukcí žádný zisk. Nezodpovídáme za pravost předkládaných materiálů třetími osobami a jejich původ. V případě, že zjistíte porušení autorského práva či jiné nesrovnalosti, kontaktujte administrátory na diskuzním fóru EB.


PHP-Nuke Copyright © 2005 by Francisco Burzi. This is free software, and you may redistribute it under the GPL. PHP-Nuke comes with absolutely no warranty, for details, see the license.
Čas potřebný ke zpracování stránky 0.17 sekund