Vítejte na Elektro Bastlírn?
Nuke - Elektro Bastlirna
  Vytvořit účet Hlavní · Fórum · DDump · Profil · Zprávy · Hledat na fóru · Příspěvky na provoz EB

Vlákno na téma KORONAVIRUS - nutná registrace


Nuke - Elektro Bastlirna: Diskuzní fórum

 FAQFAQ   HledatHledat   Uživatelské skupinyUživatelské skupiny   ProfilProfil   Soukromé zprávySoukromé zprávy   PřihlášeníPřihlášení 

Receiver Onkyo TX-SR508 – DSP

 
Přidat nové téma   Zaslat odpověď       Obsah fóra Diskuzní fórum Elektro Bastlírny -> Audiotechnika
Zobrazit předchozí téma :: Zobrazit následující téma  
Autor Zpráva
ferro0



Založen: May 31, 2011
Příspěvky: 691
Bydliště: Jablonecko

PříspěvekZaslal: čt prosinec 04 2025, 16:12    Předmět: Receiver Onkyo TX-SR508 – DSP Citovat

Zdravím,
po zapnutí nesepnou relé pro připojení repro. Na displeji žádná chyba typu protect. Může být vadný DSP TMS320D788E001BRFP na desce HDMI ?
Napájení na desce:
3.4V
1.8V

Díky.



DSP.jpg
 Komentář:
 Velikost:  138.5 kB
 Zobrazeno:  43 krát

DSP.jpg


Návrat nahoru
Zobrazit informace o autorovi Odeslat soukromou zprávu
Ivan_01



Založen: Sep 15, 2018
Příspěvky: 1408
Bydliště: BB SK

PříspěvekZaslal: čt prosinec 04 2025, 16:55    Předmět: Citovat

stiahni si servisný manuál https://elektrotanya.com/onkyo_tx-sr508.pdf/download.html

Naposledy upravil Ivan_01 dne pá prosinec 05 2025, 8:35, celkově upraveno 1 krát.
Návrat nahoru
Zobrazit informace o autorovi Odeslat soukromou zprávu
keemo



Založen: Sep 10, 2007
Příspěvky: 5492
Bydliště: Ostrava, Bratislava

PříspěvekZaslal: čt prosinec 04 2025, 17:11    Předmět: Citovat

Zkus zvolit rezim bez jakychkoliv zvukovych efektu tzn pure direct nebo tak neco. Pokud z toho dostanes zvuk tak dsp je hlavni podezrely. A byl problem jej sehnat.
Návrat nahoru
Zobrazit informace o autorovi Odeslat soukromou zprávu
jardafiala



Založen: Jun 20, 2010
Příspěvky: 2444
Bydliště: Česká Lípa

PříspěvekZaslal: čt prosinec 04 2025, 17:21    Předmět: Citovat

Pokud nesepnou relé tak první podezření je ss napětí na výstupu některého konce při proraženém koncovém tranzistoru (?).
Návrat nahoru
Zobrazit informace o autorovi Odeslat soukromou zprávu Odeslat e-mail
ferro0



Založen: May 31, 2011
Příspěvky: 691
Bydliště: Jablonecko

PříspěvekZaslal: čt prosinec 04 2025, 18:40    Předmět: Citovat

V jednom kanálu jsem našel proražený pár 2SC5198 + 2SA1941.
Návrat nahoru
Zobrazit informace o autorovi Odeslat soukromou zprávu
masar



Založen: Dec 03, 2005
Příspěvky: 13896

PříspěvekZaslal: čt prosinec 04 2025, 19:09    Předmět: Citovat

"Vědro má díru, milá Lízo..."
Wink
Návrat nahoru
Zobrazit informace o autorovi Odeslat soukromou zprávu Odeslat e-mail
dred



Založen: Apr 08, 2007
Příspěvky: 2575
Bydliště: Handlová

PříspěvekZaslal: čt prosinec 04 2025, 19:19    Předmět: Citovat

Nechcem teraz rozpisovať systém ochrán, torými Onkyo - ale v podstate všetci výrobcovia vybavili svoje "takmer navlas" rovnaké prístroje...
Ale zaujímal by ma pohľad na spodnú dosku - prípadne u viac kanálu na celú dosku zosilňovačov... lebo myslím si, že to práve tam Onkyo odfláklo ( u nejedného sa to potvrdilo) ... Všetky ostatné dosky AV/HDMI/SPDIF/DA/procesorová doska/displej.. nesú nejakú známku kvality...ale ten základ - s väčšinou THT komponentmi nesie známku šitu... ako by ten plošák bol vyrobený z Cuprexkartu 80 liet! Studenáky, vyhriate spoje , odliepajúce sa plôšky, "čierna doska".... s takou závadou ochrana totiž "nepočíta".... Jej blokovanie je už len dôsledok celkovej nefunkčnosti - pre ňu v podstate z nepochopiteľných dôvodov... Keby bol skrat na výstupe, alebo výkonové preťaženie - s tým si vie poradiť a dočasne prístroj zablokuje, ale že vznikne "nejaký studenák" na plošáku a odstrelí TO tranzistory - to už nie je v jeho "sledovaní"...

A čo sa týka odpálených "modulov" s HDMI vstupmi čo býva tiež častá príčina závad - Malé percento ľudí to robí tak, ako by sa malo - ako je uvedené v návode... U TV je to rovnako !...
Zariadenia pozapínané, a skúšajú kde tie káble budú "hrať" a pri akom režime ... A zrazu "puk" - a už "nehrajú" nikde....
Návrat nahoru
Zobrazit informace o autorovi Odeslat soukromou zprávu
lubos1961



Založen: Jul 20, 2010
Příspěvky: 446
Bydliště: Nový Jičín

PříspěvekZaslal: čt prosinec 04 2025, 21:09    Předmět: Citovat

dred napsal(a):

A čo sa týka odpálených "modulov" s HDMI vstupmi čo býva tiež častá príčina závad - Malé percento ľudí to robí tak, ako by sa malo - ako je uvedené v návode... U TV je to rovnako !...


A já zase tvrdím že ten HDMI vstup je zmetek od výroby. Jestli je to jednou navržené tak, aby se ty jednotlivé zařízení mezi sebou propojovali, tak to musí být blbuvzdorné. Takle třeba kdyby odcházely USB a bylo něco k tomu v návodě, jak to mám dělat a zrovna tak to nedodržel je také blbost. Nedávno běžela reklama na vysavač a bylo tam řečeno, my víme jak se naší zákazníci chovají k našim výrobkům, děcka se s tím všelijak natahovali atd.. a to je správný přístup výrobce a ne to shazovat na zákazníky.
Návrat nahoru
Zobrazit informace o autorovi Odeslat soukromou zprávu
dred



Založen: Apr 08, 2007
Příspěvky: 2575
Bydliště: Handlová

PříspěvekZaslal: čt prosinec 04 2025, 21:30    Předmět: Citovat

A já zase tvrdím že ten HDMI vstup je zmetek od výroby.... - napísal lubos1961 - áno JE !! Nie je to "dokonalé a blbuvzdorné pripojenie" ..Vyžaduje si nejaké špecificifikácie a pri prečítaní si obslužného manuálu sa dá závade vyhnúť...Že to užívaťeľ nedodrží - je jeho voľba.. Rolling Eyes Buď si opravu zaplatí, alebo zariadenie vyhodí ...
Návrat nahoru
Zobrazit informace o autorovi Odeslat soukromou zprávu
ferro0



Založen: May 31, 2011
Příspěvky: 691
Bydliště: Jablonecko

PříspěvekZaslal: čt prosinec 11 2025, 10:02    Předmět: Citovat

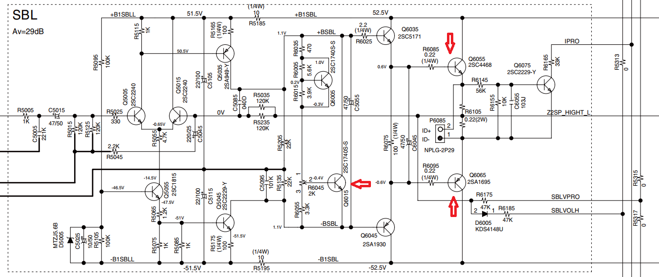
Konce 2SC5198 + 2SA1941 jsem vyměnil a zesilovač připojil na ext. zdroj s omezením proudu. Zapnu a zesilovač pulzoval.
Další závada byla tranz. Q6015 v regulaci klid. proudu. Diodovým testem pomocí multimetru se jevil v pořádku. Tester součástek ho zobrazil jako jednu diodu.

Dále tam bylo spoustu vyhřátých a popraskaných spojů které jsem přepájel.



onkyo.png
 Komentář:
 Velikost:  207.82 kB
 Zobrazeno:  33 krát

onkyo.png


Návrat nahoru
Zobrazit informace o autorovi Odeslat soukromou zprávu
Zobrazit příspěvky z předchozích:   
Přidat nové téma   Zaslat odpověď       Obsah fóra Diskuzní fórum Elektro Bastlírny -> Audiotechnika Časy uváděny v GMT + 1 hodina
Strana 1 z 1

 
Přejdi na:  
Nemůžete odesílat nové téma do tohoto fóra.
Nemůžete odpovídat na témata v tomto fóru.
Nemůžete upravovat své příspěvky v tomto fóru.
Nemůžete mazat své příspěvky v tomto fóru.
Nemůžete hlasovat v tomto fóru.
Nemůžete připojovat soubory k příspěvkům
Můžete stahovat a prohlížet přiložené soubory

Powered by phpBB © 2001, 2005 phpBB Group
Forums ©
Nuke - Elektro Bastlirna

Informace na portálu Elektro bastlírny jsou prezentovány za účelem vzdělání čtenářů a rozšíření zájmu o elektroniku. Autoři článků na serveru neberou žádnou zodpovědnost za škody vzniklé těmito zapojeními. Rovněž neberou žádnou odpovědnost za případnou újmu na zdraví vzniklou úrazem elektrickým proudem. Autoři a správci těchto stránek nepřejímají záruku za správnost zveřejněných materiálů. Předkládané informace a zapojení jsou zveřejněny bez ohledu na případné patenty třetích osob. Nároky na odškodnění na základě změn, chyb nebo vynechání jsou zásadně vyloučeny. Všechny registrované nebo jiné obchodní známky zde použité jsou majetkem jejich vlastníků. Uvedením nejsou zpochybněna z toho vyplývající vlastnická práva. Použití konstrukcí v rozporu se zákonem je přísně zakázáno. Vzhledem k tomu, že původ předkládaných materiálů nelze žádným způsobem dohledat, nelze je použít pro komerční účely! Tento nekomerční server nemá z uvedených zapojení či konstrukcí žádný zisk. Nezodpovídáme za pravost předkládaných materiálů třetími osobami a jejich původ. V případě, že zjistíte porušení autorského práva či jiné nesrovnalosti, kontaktujte administrátory na diskuzním fóru EB.


PHP-Nuke Copyright © 2005 by Francisco Burzi. This is free software, and you may redistribute it under the GPL. PHP-Nuke comes with absolutely no warranty, for details, see the license.
Čas potřebný ke zpracování stránky 0.28 sekund