Vítejte na Elektro Bastlírn?
Nuke - Elektro Bastlirna
  Vytvořit účet Hlavní · Fórum · DDump · Profil · Zprávy · Hledat na fóru · Příspěvky na provoz EB

Vlákno na téma KORONAVIRUS - nutná registrace


Nuke - Elektro Bastlirna: Diskuzní fórum

 FAQFAQ   HledatHledat   Uživatelské skupinyUživatelské skupiny   ProfilProfil   Soukromé zprávySoukromé zprávy   PřihlášeníPřihlášení 

RC AM přijímač s TCA440 v pásmu 27 MHz
Jdi na stránku Předchozí  1, 2, 3, 4, 5, 6, 7
 
Přidat nové téma   Zaslat odpověď       Obsah fóra Diskuzní fórum Elektro Bastlírny -> Řešení problémů s různými konstrukcemi
Zobrazit předchozí téma :: Zobrazit následující téma  
Autor Zpráva
Celeron



Založen: Apr 02, 2011
Příspěvky: 20107
Bydliště: Nový Bydžov

PříspěvekZaslal: po prosinec 08 2025, 0:15    Předmět: Citovat

Nechceš poslat plošák na Modela R6 AM27? SO42P na vstupu. 3 trandy, 3 mezule ž,b,č 7x7, MAA325, 74LS164 a rezonátor CSB455. Ten tam ale být nemusí ale s ním je to selektivnější. Ten přijímač bude makat na první dobrou. Kdybych chvíli hledal, možná plošák najdu. Smile
Kontrolní přijímač s A244D nechodí, asi je pár zelenin bez kapacity.

_________________
Jirka

Proč mi nemůže všechno chodit hned ?!!
Návrat nahoru
Zobrazit informace o autorovi Odeslat soukromou zprávu
JanK3



Založen: Aug 15, 2025
Příspěvky: 72
Bydliště: Český brod

PříspěvekZaslal: po prosinec 08 2025, 8:53    Předmět: Citovat

Celeron napsal(a):
Nechceš poslat plošák na Modela R6 AM27?

Taky se mi tady někde jeden povaluje, odkud myslíš , že beru ty trafa ? Jen ze starého "šrotu", nová se snad nedají ani sehnat, alespoň já nevím kde.
Tý desky s A244D je škoda, ale když jsem jí viděl, tak jsem si myslel, že už jí nerozchodíš. Ono je to ale už jedno, protože ten můj přijímač vlastně funguje až po demodulátor, takže bych toho na ní stejně asi moc nevyzkoumal. Jen bych se zeptal na ty cívky, resp. to jejich černé stínění nebo co to je? Vypadají jako kondenzátory v Jaslovských Bohunicích - to se někde kupovalo, nebo jsi to vyrobil sám?
Návrat nahoru
Zobrazit informace o autorovi Odeslat soukromou zprávu
JanK3



Založen: Aug 15, 2025
Příspěvky: 72
Bydliště: Český brod

PříspěvekZaslal: po prosinec 08 2025, 9:11    Předmět: Citovat

masar napsal(a):

To schema z RK3 je přece určitě funkční. Oproti tvému řešení je pouze rozdíl v použití vinutých filtrů. K tomu ses přiblížil předchozími úpravami (vynecháním keramického filtru).
----
To je nevýhoda oproti jiným zapojením (např. toho německého originálu).
Wink


Také si myslím, že je, autorem toho přijímače v RK byl Jaromír Minařík, a ten byl svého času "guru" v tomto oboru, mám od něj komplet AR se seriálem RC FM soupravy.
¨
K té druhé části Tvé zprávy- právě proto jsem navrhnul novou desku podle německého schéma vč. jejich dekodéru (bylo to snadné, vlastně jsem jen musel rozšířit místo pro trafa 7x7 a připravit plošky pro SFH455B, který je parametry shodný s tím německým)m - nechci už nic riskovat "vlastní tvořivostí".
Než přijde nová DPS budu ještě laborovat s tím původním řešením, vyměním KF za KC, taky mně napadlo, jestli nemůže ten slabý signál na kolektoru KF způsobovat právě silná AVC- mám vysílač položený na stole hned vedle testovaného přijímače- sice se zataženou anténou, ale přece.

Edit: Autorem byl Jaromír Mynařík, ne Minařík.
Návrat nahoru
Zobrazit informace o autorovi Odeslat soukromou zprávu
Celeron



Založen: Apr 02, 2011
Příspěvky: 20107
Bydliště: Nový Bydžov

PříspěvekZaslal: po prosinec 08 2025, 9:55    Předmět: Citovat

Ty Mynaříkovy přijímače jsem stavěl dva, už nevím, který to z toho seriálu byly. Bohužel jsem to nedotáhl do stavu, kdyby to mělo požadovanej dosah. Vysílač byl v pohodě, ten .
_________________
Jirka

Proč mi nemůže všechno chodit hned ?!!
Návrat nahoru
Zobrazit informace o autorovi Odeslat soukromou zprávu
masar



Založen: Dec 03, 2005
Příspěvky: 13872

PříspěvekZaslal: po prosinec 08 2025, 10:29    Předmět: Citovat

JanK3 napsal(a):
...právě proto jsem navrhnul novou desku podle německého schéma vč. jejich dekodéru...
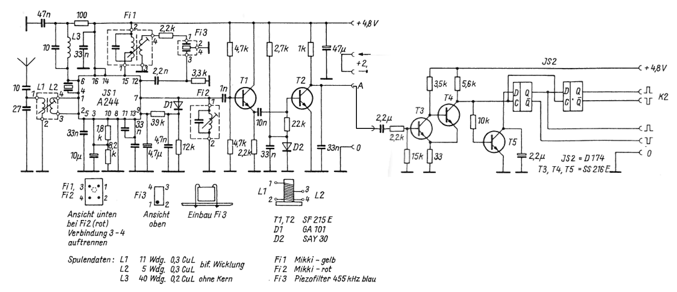
Takže tvoje nové schema je tohle?
Wink



RCpřijímač.png
 Komentář:
 Velikost:  163.4 kB
 Zobrazeno:  9 krát

RCpřijímač.png


Návrat nahoru
Zobrazit informace o autorovi Odeslat soukromou zprávu Odeslat e-mail
JanK3



Založen: Aug 15, 2025
Příspěvky: 72
Bydliště: Český brod

PříspěvekZaslal: po prosinec 08 2025, 10:35    Předmět: Citovat

masar napsal(a):
...případnou změnou T1 za původní KC509. Wink


A je dobojováno, vyměnil jsem KF254 za BC549C (h21e 590), a začaly se dít věci. Na kolektoru naskočily impulzy a dokonce šly trochu doladit tím trafem 2,
(snímek 1), pak jsem zkusil dekodér - synchronizační "pila" jak má být -(snímek 2) a kanálové výstupy (snímek 3). Nemůžu uvěřit , že jsem to měl celou dobu před očima a nenapadlo mně to dřív.



Kolektor BC549C.png
 Komentář:
 Velikost:  16.43 kB
 Zobrazeno:  3 krát

Kolektor BC549C.png



Synchronizace.png
 Komentář:
 Velikost:  16.34 kB
 Zobrazeno:  3 krát

Synchronizace.png



Oba kanaly.png
 Komentář:
 Velikost:  16.19 kB
 Zobrazeno:  3 krát

Oba kanaly.png


Návrat nahoru
Zobrazit informace o autorovi Odeslat soukromou zprávu
JanK3



Založen: Aug 15, 2025
Příspěvky: 72
Bydliště: Český brod

PříspěvekZaslal: po prosinec 08 2025, 10:41    Předmět: Citovat

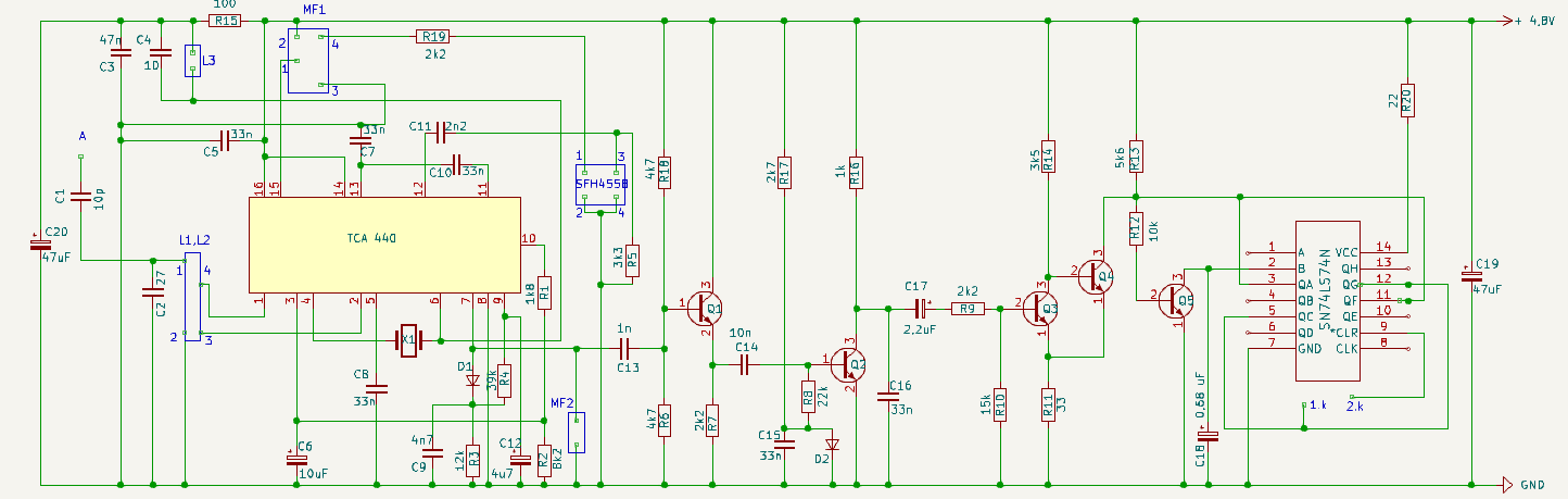
citace:
Takže tvoje nové schema je tohle? Wink

Ano, přesně tak, jen jsem přidal jeden 47uF mezi kladnou a zápornou větev, raději posílám svojí verzi z KiCadu:



Nove schema.png
 Komentář:
 Velikost:  67.45 kB
 Zobrazeno:  15 krát

Nove schema.png


Návrat nahoru
Zobrazit informace o autorovi Odeslat soukromou zprávu
JanK3



Založen: Aug 15, 2025
Příspěvky: 72
Bydliště: Český brod

PříspěvekZaslal: po prosinec 08 2025, 11:16    Předmět: Citovat

Snímek z kolektoru BC549C po posledním jemnějším ladění


po poslednim ladeni.png
 Komentář:
 Velikost:  15.99 kB
 Zobrazeno:  5 krát

po poslednim ladeni.png


Návrat nahoru
Zobrazit informace o autorovi Odeslat soukromou zprávu
masar



Založen: Dec 03, 2005
Příspěvky: 13872

PříspěvekZaslal: po prosinec 08 2025, 11:26    Předmět: Citovat

No dobrý, ale ta napětí přece nejsou pravda. Napájíš to +5.2V?
edit: Teď vidím +4.8V. Asi jsi přepnul dělič sondy...
Wink
Návrat nahoru
Zobrazit informace o autorovi Odeslat soukromou zprávu Odeslat e-mail
JanK3



Založen: Aug 15, 2025
Příspěvky: 72
Bydliště: Český brod

PříspěvekZaslal: po prosinec 08 2025, 12:19    Předmět: Citovat

masar napsal(a):
No dobrý, ale ta napětí přece nejsou pravda. Napájíš to +5.2V?
edit: Teď vidím +4.8V. Asi jsi přepnul dělič sondy...Wink


Jo, asi jo , byl tak nějak napůl, tohle je stav s děličem 1:10 (snímek).



snimek kolektoru.png
 Komentář:
 Velikost:  16.31 kB
 Zobrazeno:  1 krát

snimek kolektoru.png


Návrat nahoru
Zobrazit informace o autorovi Odeslat soukromou zprávu
JanK3



Založen: Aug 15, 2025
Příspěvky: 72
Bydliště: Český brod

PříspěvekZaslal: po prosinec 08 2025, 12:45    Předmět: Citovat

Ještě než přijde nová DPSka zkusím vrátit ten původní filtr na desku, schválně co to udělá.
Taky přemýšlím, jak tuhle desku využít, někde jsem četl, že jde připojit ampérmetr 100uA k pinu 10 a je z toho měřič síly pole vysílače. Tedy ne že bych chtěl stavět nový vysílač, ale mohl bych ten původní určitě líp doladit, než s anténou připojenou žárovičkou.
Návrat nahoru
Zobrazit informace o autorovi Odeslat soukromou zprávu
Zobrazit příspěvky z předchozích:   
Přidat nové téma   Zaslat odpověď       Obsah fóra Diskuzní fórum Elektro Bastlírny -> Řešení problémů s různými konstrukcemi Časy uváděny v GMT + 1 hodina
Jdi na stránku Předchozí  1, 2, 3, 4, 5, 6, 7
Strana 7 z 7

 
Přejdi na:  
Nemůžete odesílat nové téma do tohoto fóra.
Nemůžete odpovídat na témata v tomto fóru.
Nemůžete upravovat své příspěvky v tomto fóru.
Nemůžete mazat své příspěvky v tomto fóru.
Nemůžete hlasovat v tomto fóru.
Nemůžete připojovat soubory k příspěvkům
Můžete stahovat a prohlížet přiložené soubory

Powered by phpBB © 2001, 2005 phpBB Group
Forums ©
Nuke - Elektro Bastlirna

Informace na portálu Elektro bastlírny jsou prezentovány za účelem vzdělání čtenářů a rozšíření zájmu o elektroniku. Autoři článků na serveru neberou žádnou zodpovědnost za škody vzniklé těmito zapojeními. Rovněž neberou žádnou odpovědnost za případnou újmu na zdraví vzniklou úrazem elektrickým proudem. Autoři a správci těchto stránek nepřejímají záruku za správnost zveřejněných materiálů. Předkládané informace a zapojení jsou zveřejněny bez ohledu na případné patenty třetích osob. Nároky na odškodnění na základě změn, chyb nebo vynechání jsou zásadně vyloučeny. Všechny registrované nebo jiné obchodní známky zde použité jsou majetkem jejich vlastníků. Uvedením nejsou zpochybněna z toho vyplývající vlastnická práva. Použití konstrukcí v rozporu se zákonem je přísně zakázáno. Vzhledem k tomu, že původ předkládaných materiálů nelze žádným způsobem dohledat, nelze je použít pro komerční účely! Tento nekomerční server nemá z uvedených zapojení či konstrukcí žádný zisk. Nezodpovídáme za pravost předkládaných materiálů třetími osobami a jejich původ. V případě, že zjistíte porušení autorského práva či jiné nesrovnalosti, kontaktujte administrátory na diskuzním fóru EB.


PHP-Nuke Copyright © 2005 by Francisco Burzi. This is free software, and you may redistribute it under the GPL. PHP-Nuke comes with absolutely no warranty, for details, see the license.
Čas potřebný ke zpracování stránky 0.23 sekund