Vítejte na Elektro Bastlírn?
Nuke - Elektro Bastlirna
  Vytvořit účet Hlavní · Fórum · DDump · Profil · Zprávy · Hledat na fóru · Příspěvky na provoz EB

Vlákno na téma KORONAVIRUS - nutná registrace


Nuke - Elektro Bastlirna: Diskuzní fórum

 FAQFAQ   HledatHledat   Uživatelské skupinyUživatelské skupiny   ProfilProfil   Soukromé zprávySoukromé zprávy   PřihlášeníPřihlášení 

RC AM přijímač s TCA440 v pásmu 27 MHz
Jdi na stránku Předchozí  1, 2
 
Přidat nové téma   Zaslat odpověď       Obsah fóra Diskuzní fórum Elektro Bastlírny -> Řešení problémů s různými konstrukcemi
Zobrazit předchozí téma :: Zobrazit následující téma  
Autor Zpráva
JanK3



Založen: Aug 15, 2025
Příspěvky: 29
Bydliště: Český brod

PříspěvekZaslal: čt prosinec 04 2025, 11:35    Předmět: Citovat

Dlouho nic a teď jste se na mně vrhli všichni Very Happy Tak postupně:
Pro všechny: takže vstupní cívku prozatím nechám jak je, to jste mně uklidnili, už jsem žhavil páječku..

Pro ok1hga: já ten postup z RK č.3 samozřejmě četl a mockrát a už bych ho mohl i přednášet - ale v té souvislosti jsou dva problémy:
1) Jednak nemám jak zjistit jakost té cívky/tlumivky naprázdno - musí být min.110.
2)Čím budu měřit vf napětí při ladění cívky na č.6 IO - mám k dispozici osciloskop s generátorem (Hantek DSO2D15), RCL měřák Hantek 1833C, digitální i analogový multimetr.

Ještě otázka k tomu přemostění filtru- to ho tím dočasně vyřadím, nebo tím rozšířím jeho propustnost?

Pro masar: KF254 mám zapojený správně, ano musel jsem ho při osazování pootočit ve směru hodin, plošňák byl navržený na KC509. Teď jsem změřil napětí na kolektoru KF254 a je tam jen asi 0,5V- tedy něco je tu špatně.

Pro kulikus: jsem od Českého Brodu, už jsem to doplnil, díky za upozornění.
Návrat nahoru
Zobrazit informace o autorovi Odeslat soukromou zprávu
JanK3



Založen: Aug 15, 2025
Příspěvky: 29
Bydliště: Český brod

PříspěvekZaslal: čt prosinec 04 2025, 11:54    Předmět: Citovat

kulikus napsal(a):

Pokud máš Osciloslop co zvládne 27MHz, chytni na jeho sondu 2 závity 5mm ze zvonkového drátu a podrž ji nad cívkou L3. Alespoň kmitání oscilátoru a jeho frekvenci tak můžeš odečíst.

Tak jsem to zkusil a když dám tu smyčku těsně nad L3 osciloskop ukazuje hodnotu kolem 230kHz - ale dost to skáče.
Návrat nahoru
Zobrazit informace o autorovi Odeslat soukromou zprávu
kulikus



Založen: Dec 10, 2009
Příspěvky: 3060

PříspěvekZaslal: čt prosinec 04 2025, 12:07    Předmět: Citovat

Tam by měla být frekvence velmi blízká frekvenci krystalu. Přepni časovku osciloskopu na kratší časy.
To skákání ukazuje na mizerně filtrované napájecí napětí nebo jiný problém. Provizorně tam zkus přidat keramický kond 100nF mezi napájení a zem.

_________________
pro mládež - Hamíkův koutek


Naposledy upravil kulikus dne čt prosinec 04 2025, 12:14, celkově upraveno 1 krát.
Návrat nahoru
Zobrazit informace o autorovi Odeslat soukromou zprávu Zobrazit autorovy WWW stránky
ok1hga



Založen: Nov 28, 2006
Příspěvky: 12579
Bydliště: Česká Třebová

PříspěvekZaslal: čt prosinec 04 2025, 12:13    Předmět: Citovat

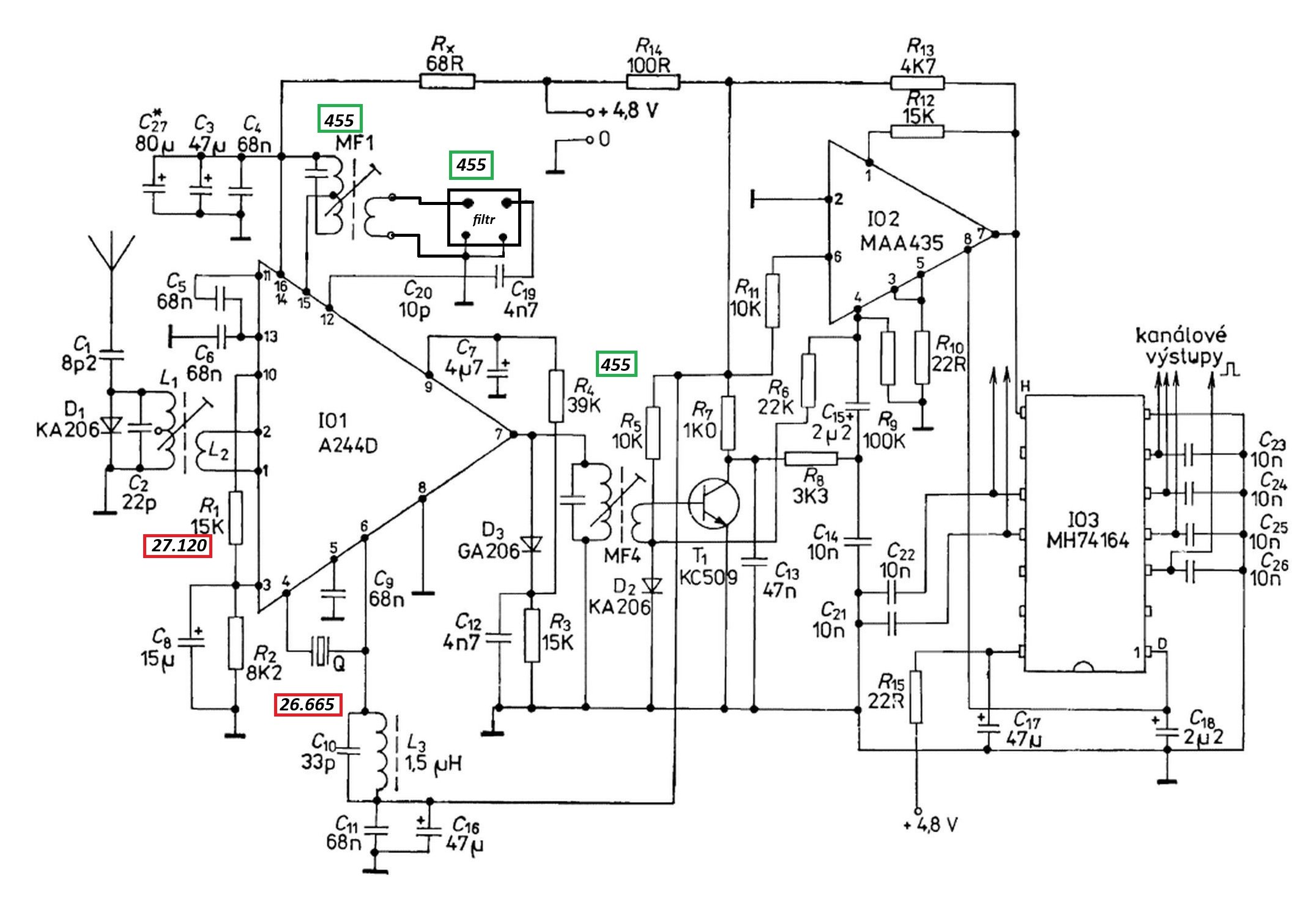
abys viděl co kde asi měřit . . .
. . . a měl bys i pochopit ten superhet.



Radioamaterske konstrukce s filtrem.jpg
 Komentář:
 Velikost:  245.06 kB
 Zobrazeno:  14 krát

Radioamaterske konstrukce s filtrem.jpg


Návrat nahoru
Zobrazit informace o autorovi Odeslat soukromou zprávu
kulikus



Založen: Dec 10, 2009
Příspěvky: 3060

PříspěvekZaslal: čt prosinec 04 2025, 12:20    Předmět: Citovat

To ok1hgl: vysvetli/upřesni mu to.
Tazatel dosud nenapsal frekvenci osazeného krystalu.
V obrázku je to pro krystal 26,665 MHz, že.

_________________
pro mládež - Hamíkův koutek
Návrat nahoru
Zobrazit informace o autorovi Odeslat soukromou zprávu Zobrazit autorovy WWW stránky
JanK3



Založen: Aug 15, 2025
Příspěvky: 29
Bydliště: Český brod

PříspěvekZaslal: čt prosinec 04 2025, 12:23    Předmět: Citovat

kulikus napsal(a):
Tam by měla být frekvence velmi blízká frekvenci krystalu. Přepni časovku osciloskopu na kratší časy.

Jo, když vím co hledat, tak to najdu. Skáče to pořád , ale už na MHz, chvíli je tam 9, pak 27 ale taky 40MHz. Ale alespoň to znamená, že oscilátor kmitá, ne?
Návrat nahoru
Zobrazit informace o autorovi Odeslat soukromou zprávu
kulikus



Založen: Dec 10, 2009
Příspěvky: 3060

PříspěvekZaslal: čt prosinec 04 2025, 12:24    Předmět: Citovat

JanK3 napsal(a):
otázka k tomu přemostění filtru- to ho tím dočasně vyřadím, nebo tím rozšířím jeho propustnost?

Ano vyřadíš.

To skákání je asi špatně, možná zavazbené. K tomu ať mluví zkušenější.
Zkus najít konfiguraci, kdy tam zůstane těch 27.
Abys vyloučil vliv spínaných zdrojů, připoj ten přijímač po dobu měření na baterii.

_________________
pro mládež - Hamíkův koutek
Návrat nahoru
Zobrazit informace o autorovi Odeslat soukromou zprávu Zobrazit autorovy WWW stránky
JanK3



Založen: Aug 15, 2025
Příspěvky: 29
Bydliště: Český brod

PříspěvekZaslal: čt prosinec 04 2025, 12:36    Předmět: Citovat

kulikus napsal(a):
To ok1hgl:
Tazatel dosud nenapsal frekvenci osazeného krystalu.
V obrázku je to pro krystal 26,665 MHz, že.

Můj krystal je TX 26.995 MHz, RX 26.540 MHz
Návrat nahoru
Zobrazit informace o autorovi Odeslat soukromou zprávu
masar



Založen: Dec 03, 2005
Příspěvky: 13835

PříspěvekZaslal: čt prosinec 04 2025, 12:42    Předmět: Citovat

Ten tranzistor máš podle mne špatně:
Wink



pinoutKF254.png
 Komentář:
Místo báze je zapojen kolektor, místo kolektoru je zapojena báze.
 Velikost:  123.34 kB
 Zobrazeno:  9 krát

pinoutKF254.png


Návrat nahoru
Zobrazit informace o autorovi Odeslat soukromou zprávu Odeslat e-mail
Celeron



Založen: Apr 02, 2011
Příspěvky: 20089
Bydliště: Nový Bydžov

PříspěvekZaslal: čt prosinec 04 2025, 13:02    Předmět: Citovat

Jseš bystrej jak rys, pokud tam má opravdu KF254, tak má opravdu prohozenej kolektor a bázi. Ani jsem netušil, že tohle je po běžným zapojení CBE a ECB ještě třetí varianta CEB. Další snad už není. Laughing Tedy pokud se tam nemotá ještě stínění jako u KF524 a 525 taky používaných v RC přijímačích.
_________________
Jirka

Proč mi nemůže všechno chodit hned ?!!
Návrat nahoru
Zobrazit informace o autorovi Odeslat soukromou zprávu
JanK3



Založen: Aug 15, 2025
Příspěvky: 29
Bydliště: Český brod

PříspěvekZaslal: čt prosinec 04 2025, 13:11    Předmět: Citovat

masar napsal(a):
Ten tranzistor máš podle mne špatně

Tak tomu říkám vytrvalost, že jsi to se mnou nevzdal, máš samozřejmě pravdu, znovu jsem koukl na obrázek, který jsem si pro montáž tranzistoru připravil, a je to přesně naopak než jsem z obrázku chápal. Děkuju

Po obědě se dám do výměny, dá se předem odhadnout jaké to mohlo napáchat škody jestli vůbec nějaké?
Návrat nahoru
Zobrazit informace o autorovi Odeslat soukromou zprávu
masar



Založen: Dec 03, 2005
Příspěvky: 13835

PříspěvekZaslal: čt prosinec 04 2025, 13:14    Předmět: Citovat

A pak na tvé desce nemohu najít R8, ledaže by to byl ten žlutý kondenzátor (pokud to není jen žlutá bužírka).
Prohození vývodů se jistě obešlo beze škod.
Wink
Návrat nahoru
Zobrazit informace o autorovi Odeslat soukromou zprávu Odeslat e-mail
JanK3



Založen: Aug 15, 2025
Příspěvky: 29
Bydliště: Český brod

PříspěvekZaslal: čt prosinec 04 2025, 13:25    Předmět: Citovat

masar napsal(a):
To tvoje schéma je skutečně pro "fajnšmekry" v tom záporném slova smyslu.

Ještě dotaz, k této poznámce, která mi vrtá hlavou - myslíš, že je v tom schématu něco špatně ?
Sice už to teď asi těžko napravím , ale můžu postavit ještě další exemplář, součástky mám tak na tři.
Návrat nahoru
Zobrazit informace o autorovi Odeslat soukromou zprávu
JanK3



Založen: Aug 15, 2025
Příspěvky: 29
Bydliště: Český brod

PříspěvekZaslal: čt prosinec 04 2025, 13:34    Předmět: Citovat

masar napsal(a):
A pak na tvé desce nemohu najít R8, ledaže by to byl ten žlutý kondenzátor (pokud to není jen žlutá bužírka).
Prohození vývodů se jistě obešlo beze škod.
Wink

Tak to jsi mi vrátil chuť k obědu.
Jo , R8 -1k tam je, je to skutečně ta žlutá bužírka jižně od KF254 a po straně má C16.



R8.png
 Komentář:
 Velikost:  167.07 kB
 Zobrazeno:  0 krát

R8.png


Návrat nahoru
Zobrazit informace o autorovi Odeslat soukromou zprávu
Zobrazit příspěvky z předchozích:   
Přidat nové téma   Zaslat odpověď       Obsah fóra Diskuzní fórum Elektro Bastlírny -> Řešení problémů s různými konstrukcemi Časy uváděny v GMT + 1 hodina
Jdi na stránku Předchozí  1, 2
Strana 2 z 2

 
Přejdi na:  
Nemůžete odesílat nové téma do tohoto fóra.
Nemůžete odpovídat na témata v tomto fóru.
Nemůžete upravovat své příspěvky v tomto fóru.
Nemůžete mazat své příspěvky v tomto fóru.
Nemůžete hlasovat v tomto fóru.
Nemůžete připojovat soubory k příspěvkům
Můžete stahovat a prohlížet přiložené soubory

Powered by phpBB © 2001, 2005 phpBB Group
Forums ©
Nuke - Elektro Bastlirna

Informace na portálu Elektro bastlírny jsou prezentovány za účelem vzdělání čtenářů a rozšíření zájmu o elektroniku. Autoři článků na serveru neberou žádnou zodpovědnost za škody vzniklé těmito zapojeními. Rovněž neberou žádnou odpovědnost za případnou újmu na zdraví vzniklou úrazem elektrickým proudem. Autoři a správci těchto stránek nepřejímají záruku za správnost zveřejněných materiálů. Předkládané informace a zapojení jsou zveřejněny bez ohledu na případné patenty třetích osob. Nároky na odškodnění na základě změn, chyb nebo vynechání jsou zásadně vyloučeny. Všechny registrované nebo jiné obchodní známky zde použité jsou majetkem jejich vlastníků. Uvedením nejsou zpochybněna z toho vyplývající vlastnická práva. Použití konstrukcí v rozporu se zákonem je přísně zakázáno. Vzhledem k tomu, že původ předkládaných materiálů nelze žádným způsobem dohledat, nelze je použít pro komerční účely! Tento nekomerční server nemá z uvedených zapojení či konstrukcí žádný zisk. Nezodpovídáme za pravost předkládaných materiálů třetími osobami a jejich původ. V případě, že zjistíte porušení autorského práva či jiné nesrovnalosti, kontaktujte administrátory na diskuzním fóru EB.


PHP-Nuke Copyright © 2005 by Francisco Burzi. This is free software, and you may redistribute it under the GPL. PHP-Nuke comes with absolutely no warranty, for details, see the license.
Čas potřebný ke zpracování stránky 0.15 sekund