Vítejte na Elektro Bastlírn?
Nuke - Elektro Bastlirna
  Vytvořit účet
Hlavní · Fórum · DDump · Profil · Zprávy · Hledat na fóru


Nuke - Elektro Bastlirna: Diskuzní fórum

 FAQFAQ   HledatHledat   Uživatelské skupinyUživatelské skupiny   ProfilProfil   Soukromé zprávySoukromé zprávy   PřihlášeníPřihlášení 

Prosím o simulaci obvodu
Jdi na stránku Předchozí  1, 2
 
Přidat nové téma   Zaslat odpověď       Obsah fóra Diskuzní fórum Elektro Bastlírny -> Simulátory a simulace obvodů
Zobrazit předchozí téma :: Zobrazit následující téma  
Autor Zpráva
HF_Tech



Založen: Apr 25, 2022
Příspěvky: 2373

PříspěvekZaslal: st říjen 23 2024, 8:56    Předmět: Citovat

PavelFF napsal(a):
Neříkej, že je taková práce zapojit si dva OZ na kontaktní destičce, v klidu, mimo cizí vlivy a pohrát si s tím. Pro mě je to rychlejší a pravdivější než používat simulátor, který nepočítá s rúznými parazitními jevy.


Tyhle věci jako je LT1016 na kontaktním poli z principu nefungují.
Nejlépe je to zapájet na víčko krabičky AH102 a pro test zakapotovat zbytkem krabičky.

Hlavně mi ale nějak uniká smysl samponkova snažení. Mám z toho pocit, že musí masochisticky vyzkoušet úplně všechny špatné způsoby jak realizovat poměrně jednoduchý záměr, který by se nechal vyřešit úplně jednoduše a elegantně s využitím moderních součástek. Asi jako když se šimpanz snaží rozlousknout kokosový ořech pomocí tabletu...
Návrat nahoru
Zobrazit informace o autorovi Odeslat soukromou zprávu
samponek



Založen: May 11, 2015
Příspěvky: 3907

PříspěvekZaslal: st říjen 23 2024, 9:06    Předmět: Citovat

Dobře vím, že LT1016 z principu v kontatním poli a na drátech a za přítomnosti velikých amplitud a magnetického pole kolem nefunguje, tím už jsem za poslední měsíc prošel, proto prosím o tu simulaci.
Mechanicky si s tím už poradím.

Smysl toho oscilátoru je ten, aby byl zesilovač taktovaný, protože samokmit se při přebuzení zastavuje a pak jde do repro jenom čistý čtverec a to dělá velmi ošklivý zvuk asi jako kytarový booster.

V praxi je to jinak. kdyby to šlo zbastlit na dráty jak někteří píší dávno bych to dělal jako vždycky, ani nezakládal vlákno, ale nejde to, je tam moc kilohertz, moc indukčností a kapacit navíc. Na 2khz to jde, protože paraziti jsou v tom poměru malý, ale na 250 už ne.

Souhlasím, že jednoduchý záměr to je, ale jenom v případě, že to je smontovaný ve stíněné krabičce uvnitř podobně jako kdysi byly anténní zesilovače, ale se správnými hodnotami odporů zaletovaný v kupě s vycházejícími 7V a 250khz.
Velká překážka pro mě je ten počítačový simulátor, neumím to.
Návrat nahoru
Zobrazit informace o autorovi Odeslat soukromou zprávu
HF_Tech



Založen: Apr 25, 2022
Příspěvky: 2373

PříspěvekZaslal: st říjen 23 2024, 11:02    Předmět: Citovat

Indukčnostma ani kapacitama to není. To je rukama.
Bude chtít nejdřív přemýšlet a potom dělat.



sampon1.JPG
 Komentář:
Šéma
 Velikost:  59.41 kB
 Zobrazeno:  85 krát

sampon1.JPG



sampon2.jpg
 Komentář:
Průběhy po zapnutí pro různé hodnoty odporu
 Velikost:  292.92 kB
 Zobrazeno:  88 krát

sampon2.jpg


Návrat nahoru
Zobrazit informace o autorovi Odeslat soukromou zprávu
samponek



Založen: May 11, 2015
Příspěvky: 3907

PříspěvekZaslal: st říjen 23 2024, 12:07    Předmět: Citovat

Děkuji, vzhedem k tomu, že s tím nemohu manipulovat a je nutné to v praxi naletovat do plechové krabičky kvůli parazitům a s konečnými hodnotami odporů, kde už mechanicky nepůjde nic změnit, můžeš mi upravit hodnoty ? abych se zbavil 16k, zkrátka víš jak.
A zvýšit napájecí napětí na komparátoru na +-6.5V.

A celkově zvětšit proud v obvodu, aby tam teklo co nejvíc dokud to ještě půjde ( zejména zmenšit odpor 3k6 na 2k2 a kondenzátor zvětšit na 820pF, aby to odpovídalo R=( 6.2V/820p) x (2us/7V) = 2117 ohm
a vůči tomu zmenšt ostatní dva odpory aby byly okolo 4k7 ( ne větší jak 10k)

Prosím, nezvětšuj odpor R2 tolik, aby amplituda nebyla až 14V, spíš opačně, aby byla jenom 7V a 250khz.
Důvod je, že po sestavení už to nejde modifikovat ( mechanicky už se nedostanu k dílům a při pokusu dojde ke zkratům a zhroucení vzduchové mikrostruktury) a je vždy nutné udělat novou krabičku

6.2V je rampa komparátoru a 7V je výstupní napětí a 2us je polovina T z 250khz
Velmi děkuji. Smile
Návrat nahoru
Zobrazit informace o autorovi Odeslat soukromou zprávu
HF_Tech



Založen: Apr 25, 2022
Příspěvky: 2373

PříspěvekZaslal: st říjen 23 2024, 14:13    Předmět: Citovat

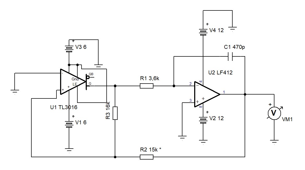
Proč pořád vymýšlíš takové blbosti. Se to zapojí úplně jednoduše.
R2 se doladí potřebná amplituda a pak se R1 doladí požadovaná frekvence a je to.



sampon1.JPG
 Komentář:
Schéma, nastavení frekvence R1, nastavení amplitudy R2
 Velikost:  119.59 kB
 Zobrazeno:  99 krát

sampon1.JPG



sampon2.jpg
 Komentář:
Průběh na diferenciálním výstupu
 Velikost:  258.37 kB
 Zobrazeno:  78 krát

sampon2.jpg


Návrat nahoru
Zobrazit informace o autorovi Odeslat soukromou zprávu
samponek



Založen: May 11, 2015
Příspěvky: 3907

PříspěvekZaslal: st říjen 23 2024, 14:36    Předmět: Citovat

Děkuji za modifikaci s využitím negovaného Q.
Potřebuji, aby výstup integrátoru byl 7Všš a 250khz (4us) bez dodatečného zesilování dvěma, druhá polovina AD826 udělá otočení na -1 a zůstaly dva čipy bez rozšíření na třetí čip, na vstupu komparátoru by bylo +-3.5V, dohromady 7V.



Prosím zmenši 4k7 na 1k8 a C na 1nf, aby tekl větší proud ( kvůli větší odolnosti na chytlavost rušení a aby zhruba seděla integrační konstanta) a zvětš napájení komparátoru na +-6,5V ( mám napájení na úbytku dvou bílých a jedné červené LED kvůli šumu)
a úpravu děliče ve vstupu komparátoru, aby vyšly odpory, které jsou v řadě, aby byl trojúhelník 7Všš, to znamená 3.5V do mínusu a 3.5V do plusu a 250khz 4us.

Bohužel nemám možnost po sestavení kostky dolaďit, nebo vyměnit jakékoli komponenty, protože je to vestavěné dovnitř plechové krabičky velikosti menší než hrací kostka a při jakémkoli pokusu do ní potom zasáhnout dojde k úplnému znehodnocení vnitřku, zhroucení, zkratu i vyhoření a pokud po sestavení kostky nesedí amplituda, nebo kmitočet, je nutné začít s novou kostkou od začátku a starou odložit ( nejde to mechanicky, vývody čipů jsou ustřiženy) Mám k dispozici posledních 6ks LT1016 a 10ks AD826.


K dispozici mám mikroodpory 1k8 2k 2k2 2k7, 3k 3k3 3k9 4k7 5k1 6k2 6k8 větší už raději ne.
mikrokondenzátory 470p 680p 1n menší raději ne kvůli proudu a parazitům.

Mohlo by to s využitím negovaného výstupu Q a zachování dvou čipů vypadat takhle ?
Amplituda dohromady s kmitočtem je vždycky závislá na všech odporech stejně jako předtím.



trojúhelník s využitím negovaného výstupu komparátoru.jpg
 Komentář:
 Velikost:  84.58 kB
 Zobrazeno:  54 krát

trojúhelník s využitím negovaného výstupu komparátoru.jpg




Naposledy upravil samponek dne čt říjen 24 2024, 13:10, celkově upraveno 1 krát.
Návrat nahoru
Zobrazit informace o autorovi Odeslat soukromou zprávu
HF_Tech



Založen: Apr 25, 2022
Příspěvky: 2373

PříspěvekZaslal: čt říjen 24 2024, 8:32    Předmět: Citovat

Aby to fungovalo, tak LT1016 potřebuje stabilní napájecí napětí. Je tam potřeba dát alespoň 78L05 + 79L05 nebo i klidně i nějaké slušné LDO.
Návrat nahoru
Zobrazit informace o autorovi Odeslat soukromou zprávu
samponek



Založen: May 11, 2015
Příspěvky: 3907

PříspěvekZaslal: čt říjen 24 2024, 8:52    Předmět: Citovat

Ano, stabilní napájecí napětí +-6.5V pro komparátor je zajištěno, včetně filtrace HF, to samé je zajištěno pro AD826 s filtrací HF, včetně managementu vícehladinového napájení mostu proti pumpování.

S hardverovými věcmi mám mnoho zkušeností a umím s nimi poradit, veliká překážka pro mě je ten počítačový simulátor, který neumím ovládat ani mě nejde spustit, protože je tam mnoho nastavení, kterým vůbec nerozumím a tím pádem z toho nevychází žádný signál.

Je to z důvodu, že kostka jde sestavit vždy jenom jednou a pokud po sestavení nesedí amplituda a kmitočet ( vždycky ne úplně pasuje i přes teoretický výpočet, který je v pořádku) je nutné kostku odložit a začít sestavovat novou opět s odhadem hodnot a v jisté míře naslepo.
( výměna komponent po mechanickém sestavení kostky už nejde provést bez úplného zničení vnitřku, je to moc malý, je tam moc kilohertz a při pokusech to udělat v poli naprase na drátech to nefunguje správně, uplatňují se indukčnosti a kapacity, silné magnetické pole z výstupní cívky, která je vzdálená ani ne 10mm a nejvíc tam tím pádem chybí stínění)

Obvod je jednoduchý, vypadá to jednoduše, ale v praxi je to jinak, oscilátor řídí 8kW SiC déčko open source Class d sampon 7700 s napájecím napětím 260V/30A a napěťovým zesílením 100 a tím pádem musí být dodrženo mnoho pravidel týkajících se HF a EMI.

Proto velmi prosím o simulaci obvodu, abych mohl sestavit kostku, ze které bude vycházet 7Všš 250khz a implantovat ji do PWM modulátoru již hotového mostu zesilovače.
Oscilátor je z důvodu, že most při tomto napětí a proudech nemůže běžet s modulací sigma delta jako samokmit, ani jako phase shift.


Prosím nedávej kondenzátor 270pF, v simulátoru jistě funguje, ale v praxi jím teče malý proud a potom to má negativní dopad na stabilitu integrátoru.

( při malém kondenzátoru se v praxi více uplatňují paraziti, AD826 dodává dostatečný výstupní proud a čip DIP8 unese výkonovou ztrátu s tím spojenou, aby nabíjel a vybíjel kondík 1nF na 250khz při 7V a oteplení asi na 55°C, krabička je plechová a odvede teplo z čipů)

Mám mikroodpory 1k 1k2 1k5 1k6 1k8 2k 2k2 2k7, 3k 3k3 3k9 4k7 5k1 6k2 6k8 jiné nejsou použitelné a drobnější hodnoty nemám a mikrokondenzátory 470p 680p 1n.

2x červená +1x bílá = 6.5V
2x žlutá + 1x modrá = 6.5V

Bude zapojení dole fungovat ?



zdroj a zesilovac.jpg
 Komentář:
 Velikost:  262.25 kB
 Zobrazeno:  90 krát

zdroj a zesilovac.jpg



trojúhelník s využitím negovaného výstupu komparátoru.jpg
 Komentář:
 Velikost:  198.68 kB
 Zobrazeno:  76 krát

trojúhelník s využitím negovaného výstupu komparátoru.jpg


Návrat nahoru
Zobrazit informace o autorovi Odeslat soukromou zprávu
samponek



Založen: May 11, 2015
Příspěvky: 3907

PříspěvekZaslal: po říjen 28 2024, 11:11    Předmět: Citovat

Ještě mám obvod MAX038.

Naposledy upravil samponek dne út říjen 29 2024, 6:56, celkově upraveno 1 krát.
Návrat nahoru
Zobrazit informace o autorovi Odeslat soukromou zprávu
samponek



Založen: May 11, 2015
Příspěvky: 3907

PříspěvekZaslal: po říjen 28 2024, 21:18    Předmět: Citovat

HF-Tech, čím to je, že ti to funguje ?
Výstup OZ je v saturaci, komparátor je zakousnutý, nekmitá, možná ještě není vyhořelý Rolling Eyes
Návrat nahoru
Zobrazit informace o autorovi Odeslat soukromou zprávu
RX-20
Doporučuje se dohled moderátorů


Založen: Jun 30, 2024
Příspěvky: 249
Bydliště: střední Čechy u Koněpruských jeskyní

PříspěvekZaslal: ne listopad 30 2025, 14:56    Předmět: Citovat

LT1016 je zbytečný luxus na 250kHz. Já ho používám na 10MHz, kde mi dělá ze sinusu OCXO obdélníky. Na 250 kHz postačí levnější komparátor. Tady máš odzkoušená zapojení generátorů průběhů pro studenty: http://www.jplabs.co.uk/edu/bh107a.html
MAX038 je také pěkný, ale zbytečně drahý, jestli chceš jen trojúhelník na jediném kmitočtu 250khz. MAX038 funguje mnohem výš. Záleží na návrhu a provedení plošnýho spoje. Typicky 10MHz, při velmi dobře navržené desce se dá 15 MHz. To se pak už objevují různý zkreslení a nelinearity a tak.

_________________
S časem se vše zhoršuje (zákon prof. Parkinsona).
Diskuze s hlupákem je ztráta času, protože hlupák vás stahne na jeho úroveň a umlátí vás jeho hloupými argumenty.
Návrat nahoru
Zobrazit informace o autorovi Odeslat soukromou zprávu
Zobrazit příspěvky z předchozích:   
Přidat nové téma   Zaslat odpověď       Obsah fóra Diskuzní fórum Elektro Bastlírny -> Simulátory a simulace obvodů Časy uváděny v GMT + 1 hodina
Jdi na stránku Předchozí  1, 2
Strana 2 z 2

 
Přejdi na:  
Nemůžete odesílat nové téma do tohoto fóra.
Nemůžete odpovídat na témata v tomto fóru.
Nemůžete upravovat své příspěvky v tomto fóru.
Nemůžete mazat své příspěvky v tomto fóru.
Nemůžete hlasovat v tomto fóru.
Nemůžete připojovat soubory k příspěvkům
Můžete stahovat a prohlížet přiložené soubory

Powered by phpBB © 2001, 2005 phpBB Group
Forums ©
Nuke - Elektro Bastlirna

Informace na portálu Elektro bastlírny jsou prezentovány za účelem vzdělání čtenářů a rozšíření zájmu o elektroniku. Autoři článků na serveru neberou žádnou zodpovědnost za škody vzniklé těmito zapojeními. Rovněž neberou žádnou odpovědnost za případnou újmu na zdraví vzniklou úrazem elektrickým proudem. Autoři a správci těchto stránek nepřejímají záruku za správnost zveřejněných materiálů. Předkládané informace a zapojení jsou zveřejněny bez ohledu na případné patenty třetích osob. Nároky na odškodnění na základě změn, chyb nebo vynechání jsou zásadně vyloučeny. Všechny registrované nebo jiné obchodní známky zde použité jsou majetkem jejich vlastníků. Uvedením nejsou zpochybněna z toho vyplývající vlastnická práva. Použití konstrukcí v rozporu se zákonem je přísně zakázáno. Vzhledem k tomu, že původ předkládaných materiálů nelze žádným způsobem dohledat, nelze je použít pro komerční účely! Tento nekomerční server nemá z uvedených zapojení či konstrukcí žádný zisk. Nezodpovídáme za pravost předkládaných materiálů třetími osobami a jejich původ. V případě, že zjistíte porušení autorského práva či jiné nesrovnalosti, kontaktujte administrátory na diskuzním fóru EB.


PHP-Nuke Copyright © 2005 by Francisco Burzi. This is free software, and you may redistribute it under the GPL. PHP-Nuke comes with absolutely no warranty, for details, see the license.
Čas potřebný ke zpracování stránky 0.21 sekund