Vítejte na Elektro Bastlírn?
Nuke - Elektro Bastlirna
  Vytvořit účet Hlavní · Fórum · DDump · Profil · Zprávy · Hledat na fóru · Příspěvky na provoz EB

Vlákno na téma KORONAVIRUS - nutná registrace


Nuke - Elektro Bastlirna: Diskuzní fórum

 FAQFAQ   HledatHledat   Uživatelské skupinyUživatelské skupiny   ProfilProfil   Soukromé zprávySoukromé zprávy   PřihlášeníPřihlášení 

Funkce proficad, které nechci
Jdi na stránku Předchozí  1, 2, 3
 
Přidat nové téma   Zaslat odpověď       Obsah fóra Diskuzní fórum Elektro Bastlírny -> Poradna
Zobrazit předchozí téma :: Zobrazit následující téma  
Autor Zpráva
TAKJAN



Založen: Nov 17, 2011
Příspěvky: 6995
Bydliště: U Litomyšle.

PříspěvekZaslal: so listopad 22 2025, 18:12    Předmět: Citovat

S jako táhni spoj.
_________________
Digitální technologie pracuje se dvěma stavy. Blbě nebo vůbec.
Návrat nahoru
Zobrazit informace o autorovi Odeslat soukromou zprávu
masar



Založen: Dec 03, 2005
Příspěvky: 13796

PříspěvekZaslal: so listopad 22 2025, 18:14    Předmět: Citovat

Aha. Tyhle klávesové "zkratky" nepoužívám, vystačím s myší.
A to "cukání" nebude problém Proficadu, ale spíše tvého neznámého PC(Personal Computer) a neznámého OS (Operačního Systému).
A poslyš (Kefalín), čo si mám predstaviť pod takým pojmom "cukání"?
Wink


Naposledy upravil masar dne so listopad 22 2025, 18:22, celkově upraveno 1 krát.
Návrat nahoru
Zobrazit informace o autorovi Odeslat soukromou zprávu Odeslat e-mail
BOBOBO
Doporučuje se dohled moderátorů


Založen: Feb 25, 2008
Příspěvky: 20392
Bydliště: Rychnovsko

PříspěvekZaslal: so listopad 22 2025, 18:21    Předmět: Citovat

Taktéž zkratky nepoužívám . Ale jestli to nespojuješ s tím , co se stane i když myší táhnu nesmyslně spoj . Potom zůstane v luftě nedokončen . Ale to beru jako vlastnost a svoji blbost .
Návrat nahoru
Zobrazit informace o autorovi Odeslat soukromou zprávu
TAKJAN



Založen: Nov 17, 2011
Příspěvky: 6995
Bydliště: U Litomyšle.

PříspěvekZaslal: so listopad 22 2025, 19:51    Předmět: Citovat

A jak začneš táhnout spoj? PC snad není do šrotu, když vše ostatní normálně zvládá Very Happy


PC.jpg
 Komentář:
 Velikost:  27.88 kB
 Zobrazeno:  9 krát

PC.jpg



_________________
Digitální technologie pracuje se dvěma stavy. Blbě nebo vůbec.
Návrat nahoru
Zobrazit informace o autorovi Odeslat soukromou zprávu
BOBOBO
Doporučuje se dohled moderátorů


Založen: Feb 25, 2008
Příspěvky: 20392
Bydliště: Rychnovsko

PříspěvekZaslal: so listopad 22 2025, 21:57    Předmět: Citovat

Však když začneš malovat tak označíš spoj a na součástkách se ti označí body připojení . No a zase když táhneš od bodu připojení , tak když se dostaneš na spoj , kam se chceš připojit , tak klikneš a buďto to ostane s bodem , nebo jedeš na další spojovaný detail . Když ale zablbnu , přetáhnu , či blbě zatočím , tak ostane spoj v luftě bez ukončení . Dám vymazat a jedu znovu .
Návrat nahoru
Zobrazit informace o autorovi Odeslat soukromou zprávu
BOBOBO
Doporučuje se dohled moderátorů


Založen: Feb 25, 2008
Příspěvky: 20392
Bydliště: Rychnovsko

PříspěvekZaslal: so listopad 22 2025, 22:02    Předmět: Citovat

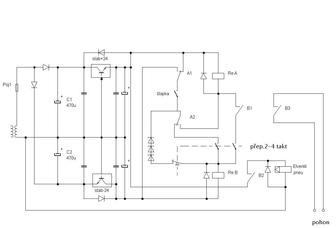
A označím-popíšu jen to , co potřebuju . příklad , mám tam blbě diodu .....


lepička jaura3.png
 Komentář:
 Velikost:  4.18 kB
 Zobrazeno:  12 krát

lepička jaura3.png


Návrat nahoru
Zobrazit informace o autorovi Odeslat soukromou zprávu
masar



Založen: Dec 03, 2005
Příspěvky: 13796

PříspěvekZaslal: so listopad 22 2025, 23:47    Předmět: Citovat

TAKJAN napsal(a):
A jak začneš táhnout spoj?...
Pouze použitím myši takto:
Wink



tažení spoje.gif
 Komentář:
 Velikost:  262.56 kB
 Zobrazeno:  7 krát

tažení spoje.gif




Naposledy upravil masar dne so listopad 22 2025, 23:51, celkově upraveno 2 krát.
Návrat nahoru
Zobrazit informace o autorovi Odeslat soukromou zprávu Odeslat e-mail
Valdano



Založen: Jan 01, 2023
Příspěvky: 2743
Bydliště: Česká Lípa

PříspěvekZaslal: so listopad 22 2025, 23:48    Předmět: Citovat

Na webu ProfiCADu je podrobný návod na Kreslení spojů mezi součástkami. Je tam postup "krok za krokem" jak se kreslení spojů provádí a jsou tam i popisy na:
- dvoubarevné spoje,
- spoje, které začínají nebo končí "ve vzduchu",
- spoje mezi součástkou a jiným spojem,
- šikmé spoje,
- zakřivené spoje,
- znázornění směru toku energie na spoji.
Návrat nahoru
Zobrazit informace o autorovi Odeslat soukromou zprávu
BOBOBO
Doporučuje se dohled moderátorů


Založen: Feb 25, 2008
Příspěvky: 20392
Bydliště: Rychnovsko

PříspěvekZaslal: ne listopad 23 2025, 6:02    Předmět: Citovat

Třeba takto


cad ukázka.jpg
 Komentář:
 Velikost:  32.61 kB
 Zobrazeno:  3 krát

cad ukázka.jpg


Návrat nahoru
Zobrazit informace o autorovi Odeslat soukromou zprávu
TAKJAN



Založen: Nov 17, 2011
Příspěvky: 6995
Bydliště: U Litomyšle.

PříspěvekZaslal: ne listopad 23 2025, 19:56    Předmět: Citovat

Vždyť jo. "Vyberte spoj nebo "s"". Jak jinak? Spíš mne zajímá kde zakázat aktualizace. Pořád se neomaleně vnucují.
_________________
Digitální technologie pracuje se dvěma stavy. Blbě nebo vůbec.
Návrat nahoru
Zobrazit informace o autorovi Odeslat soukromou zprávu
masar



Založen: Dec 03, 2005
Příspěvky: 13796

PříspěvekZaslal: ne listopad 23 2025, 20:04    Předmět: Citovat

Opět v Nastavení (F12):
Wink



nastavení.png
 Komentář:
 Velikost:  15.65 kB
 Zobrazeno:  5 krát

nastavení.png


Návrat nahoru
Zobrazit informace o autorovi Odeslat soukromou zprávu Odeslat e-mail
TAKJAN



Založen: Nov 17, 2011
Příspěvky: 6995
Bydliště: U Litomyšle.

PříspěvekZaslal: ne listopad 23 2025, 20:11    Předmět: Citovat

Dík
_________________
Digitální technologie pracuje se dvěma stavy. Blbě nebo vůbec.
Návrat nahoru
Zobrazit informace o autorovi Odeslat soukromou zprávu
Valdano



Založen: Jan 01, 2023
Příspěvky: 2743
Bydliště: Česká Lípa

PříspěvekZaslal: ne listopad 23 2025, 20:17    Předmět: Citovat

TAKJAN napsal(a):
Vždyť jo. "Vyberte spoj nebo "s"". Jak jinak?

Řešil jste, že máte problémy při použití "s" a ptal jste se "A jak začneš táhnout spoj?". Pokud máte problémy s tím "s" tak ho prostě nepoužívejte a vybírejte spoj pouze myší jak už tu navrhovali ostatní. To by mělo fungovat vždy.
Návrat nahoru
Zobrazit informace o autorovi Odeslat soukromou zprávu
Zobrazit příspěvky z předchozích:   
Přidat nové téma   Zaslat odpověď       Obsah fóra Diskuzní fórum Elektro Bastlírny -> Poradna Časy uváděny v GMT + 1 hodina
Jdi na stránku Předchozí  1, 2, 3
Strana 3 z 3

 
Přejdi na:  
Nemůžete odesílat nové téma do tohoto fóra.
Nemůžete odpovídat na témata v tomto fóru.
Nemůžete upravovat své příspěvky v tomto fóru.
Nemůžete mazat své příspěvky v tomto fóru.
Nemůžete hlasovat v tomto fóru.
Nemůžete připojovat soubory k příspěvkům
Můžete stahovat a prohlížet přiložené soubory

Powered by phpBB © 2001, 2005 phpBB Group
Forums ©
Nuke - Elektro Bastlirna

Informace na portálu Elektro bastlírny jsou prezentovány za účelem vzdělání čtenářů a rozšíření zájmu o elektroniku. Autoři článků na serveru neberou žádnou zodpovědnost za škody vzniklé těmito zapojeními. Rovněž neberou žádnou odpovědnost za případnou újmu na zdraví vzniklou úrazem elektrickým proudem. Autoři a správci těchto stránek nepřejímají záruku za správnost zveřejněných materiálů. Předkládané informace a zapojení jsou zveřejněny bez ohledu na případné patenty třetích osob. Nároky na odškodnění na základě změn, chyb nebo vynechání jsou zásadně vyloučeny. Všechny registrované nebo jiné obchodní známky zde použité jsou majetkem jejich vlastníků. Uvedením nejsou zpochybněna z toho vyplývající vlastnická práva. Použití konstrukcí v rozporu se zákonem je přísně zakázáno. Vzhledem k tomu, že původ předkládaných materiálů nelze žádným způsobem dohledat, nelze je použít pro komerční účely! Tento nekomerční server nemá z uvedených zapojení či konstrukcí žádný zisk. Nezodpovídáme za pravost předkládaných materiálů třetími osobami a jejich původ. V případě, že zjistíte porušení autorského práva či jiné nesrovnalosti, kontaktujte administrátory na diskuzním fóru EB.


PHP-Nuke Copyright © 2005 by Francisco Burzi. This is free software, and you may redistribute it under the GPL. PHP-Nuke comes with absolutely no warranty, for details, see the license.
Čas potřebný ke zpracování stránky 0.14 sekund