Vítejte na Elektro Bastlírn?
Nuke - Elektro Bastlirna
  Vytvořit účet Hlavní · Fórum · DDump · Profil · Zprávy · Hledat na fóru · Příspěvky na provoz EB

Vlákno na téma KORONAVIRUS - nutná registrace


Nuke - Elektro Bastlirna: Diskuzní fórum

 FAQFAQ   HledatHledat   Uživatelské skupinyUživatelské skupiny   ProfilProfil   Soukromé zprávySoukromé zprávy   PřihlášeníPřihlášení 

Hledám spolehlivý měřič spotřeby
Jdi na stránku Předchozí  1, 2
 
Přidat nové téma   Zaslat odpověď       Obsah fóra Diskuzní fórum Elektro Bastlírny -> Měřící přístroje, detektory fyzikálních veličin
Zobrazit předchozí téma :: Zobrazit následující téma  
Autor Zpráva
Valdano



Založen: Jan 01, 2023
Příspěvky: 2739
Bydliště: Česká Lípa

PříspěvekZaslal: st říjen 23 2024, 6:40    Předmět: Citovat

Podle návodu k tomu EMF-1 je uvedena chyba při měření příkonu +/- 0,2W přičemž vlastní spotřeba toho měřiče je někde pod 0,5W. Takže požadovaných 0,05W je zcela mimo rozlišovací schopnosti toho měřidla.
Návrat nahoru
Zobrazit informace o autorovi Odeslat soukromou zprávu
PavelFF



Založen: Feb 18, 2008
Příspěvky: 5256
Bydliště: Brno

PříspěvekZaslal: st říjen 23 2024, 8:34    Předmět: Citovat

PavelFF napsal(a):
...Co znamená údaj : "Precision 1 % ± 1 Digit" ?
Je to 1% ze zobrazované hodnoty? Z rozsahu?

tomasjedno napsal(a):
Znamená to 1% ze skutečné hodnoty, ale jestli to tak taky mysleli, to se neví.

Aha, díky.
Teď bude u velmi malých příkonů hodně záležet na tom, jestli je to český digit (± 0,1W) nebo německý digit(± 0,01W).
Návrat nahoru
Zobrazit informace o autorovi Odeslat soukromou zprávu
maxijaroslav



Založen: Jun 02, 2020
Příspěvky: 287
Bydliště: Brno KrPole

PříspěvekZaslal: st říjen 23 2024, 9:36    Předmět: Citovat

Obecně se přesnost měřících přístrojů uvádí v procentech z celého rozsahu, takže jestli má wattmetr maximální hodnoru v daném rozsahu 100w a přesnost 1% , potom je naměřený údaj uváděn v toleranci ± 1W
Návrat nahoru
Zobrazit informace o autorovi Odeslat soukromou zprávu
tomasjedno



Založen: Oct 11, 2008
Příspěvky: 6557
Bydliště: ZZ9 Plural Z Alpha

PříspěvekZaslal: st říjen 23 2024, 9:41    Předmět: Citovat

No ono je to z principu min. ±1 na posledním místě, takže jestli česká (tj. zřejmě archaická, PRE) verze ukazuje jen desetiny… Pak ale u ní neplatí ani to 1%, o tom se u ní nic nepíše.
Návrat nahoru
Zobrazit informace o autorovi Odeslat soukromou zprávu
tomasjedno



Založen: Oct 11, 2008
Příspěvky: 6557
Bydliště: ZZ9 Plural Z Alpha

PříspěvekZaslal: st říjen 23 2024, 9:49    Předmět: Citovat

maxijaroslav napsal(a):
Obecně se přesnost měřících přístrojů uvádí v procentech z celého rozsahu
To platí o analogových měřácích, ne o digitálech. U digitálů se uvádí ± počet digitů (což je de facto % z rozsahu) plus ± % z měřené hodnoty.
Návrat nahoru
Zobrazit informace o autorovi Odeslat soukromou zprávu
martinkopp



Založen: Oct 12, 2023
Příspěvky: 1086

PříspěvekZaslal: po listopad 04 2024, 21:51    Předmět: Citovat

Po zralé úvaze jsem investoval necelé 4kila do tohohle zázraku https://aliexpress.com/item/1005006155514784.html?gatewayAdapt=glo2nld
V naději (marné) že bude mít aspoň trochu lepší rozlišení když zobrazuje v setinách wattu (verze bez wifi).

Shrnu první dojmy: jako měřící chip je tam použit BL0942 https://www.belling.com.cn/media/file_object/bel_product/BL0942/datasheet/BL0942_V1.06_en.pdf
Měří proud i napětí samostatnými AD prevodniky, takže je schopen dát na výstup RMS hodnoty činného výkonu, spočítat a zobrazit učiník apod. tedy pokud soudruzi nějak extrémně nedokundili implementaci, neměl by být s měřením problém. Dynamický rozsah je 1:4000, což je pro můj původní účel málo, ale koupil jsem takové provedení kde mi přislo že bude snadné vyměnit bočník. Minimální měřitelný výkon je kolem 1W, pak už to přeskakuje mezi 0 a 1,00 W. Nicméně třeba 2W to zruba ukazovalo správně. Ty desetinné rozlišení jsou tam celkem k ničemu - pořád přeskakují, ale tak zhruba se dá odhadnout jestli je příkon 1,5 nebo 1,8W.

Po tomhle zjištění jsem věc kuchnul s tím, že zkusím vyměnít bočník. Původní bočník je tvořen plechem 1,5x7mm který se táhne přes celou krabičku a je součástí šroubových svorek. V jednom z plechů je vevařen kousek z nějakého jiného materiálu který tvoří bočník a po jeho stranách jsou přibodlé dráty s klasickým kelvinovým připojením a další dva pro měření napětí, což je skvělá zpráva. Při výměně bočníku se není třeba šťourat v desce, stačí jen připájet dráty pěkně vyvedené na kraj DPS. Proudová smyčka na DPS vůbec není.

Odpor původního bočníku jsem naměřil 0,288mR což je dost podivná hodnota. Ale vzhledem k tomu jak ledabyle a nahodile jsou přibodlé napěťové dráty k měděnému plechu, je možné že to prochází ještě nějakým procesem kalibrace.

V každém případě jsem tam na zkoušku dal bočníky s 10x a 100x vyšším odporem a pak už měří i výkony od cca 0,01W, což je za ty prachy pěkné. Změřil jsem prakticky všechny USB nabíječky co mám i naprázdno. Odběr byl do 0,05 do 0,15W. Jen čestná výjimka Samsung byla i v režimu 100x neměřitelná (pod 0,01W) A to je jeden z důvodú proč jsem chtěl pořídit takový wattmetr.

Jen si to musím přepočítat. Někde na internetu jsem viděl jakési alternativní FW do tohohle, ale já to zas tolik používat nebudu aby se mi chtělo upravovat posuv desetinné tečky, automatické přepínání rozsahů ve FW apod. Asi se spokojím s nějakým přepínačem bočníků. Ale kdyby se s tím někdo chtěl pohrát, hoďte sem výsledek. Běží to na RISC-V CH592 od WCH.
Návrat nahoru
Zobrazit informace o autorovi Odeslat soukromou zprávu
Kvicala_r



Založen: Jan 19, 2005
Příspěvky: 3511
Bydliště: Haná / N.J.

PříspěvekZaslal: po listopad 17 2025, 14:14    Předmět: Citovat

Martine,
předpokládám, že se jedná o Tuya GR2P. Tím bočníkem jsi zřejmě myslel ten robustní plech. V té kostce vypadá, že je nějaké další snímání, nebo spíš výstupní relé pro ovládání v případě wifi varianty.
Máš nějaký tip na vhodné bočníky? Úpravu jsi provedl "nahrazením" původní měřené části?
Tohle mě celkem zaujalo skrze měření např traf naprázdno, kde obyčejné měřáky ukazují blbosti a musel jsem používat 1f Elměr po delší dobu. Dobový laboratorní Wmetr sice mám, ale rozsahem je mimo snímání cca 1W vlastní spotřeby..



bočník.jpg
 Komentář:
 Velikost:  57.34 kB
 Zobrazeno:  11 krát

bočník.jpg



bočník2.jpg
 Komentář:
 Velikost:  75.25 kB
 Zobrazeno:  6 krát

bočník2.jpg


Návrat nahoru
Zobrazit informace o autorovi Odeslat soukromou zprávu
martinkopp



Založen: Oct 12, 2023
Příspěvky: 1086

PříspěvekZaslal: po listopad 17 2025, 15:43    Předmět: Citovat

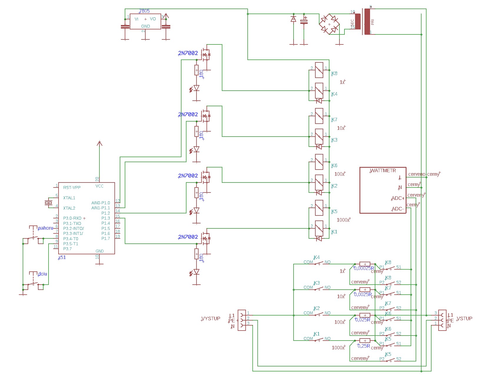
Ta černá kostka je relátko, jakou tam má funkci netuším, já koupil verzi bez něj. Bočníky jsem koupil na mouseru. Pokud nemáš přesný ohmmetr s kelvinovým připojením který je schopen měřit malé odpory, můžeš to zkalibrovat pomocí výkonových odporů jako zátěže. Pokud budeš dělat přepínání rozsahů, je to trochu problematické kvůli sehnání vhodného přepínače, termoelektrickému napětí na kontaktech apod. Nakonec jsem použil nějaké relátka finger co jsem měl v krabici které tím moc netrpěly. S přesností jsem si hlavu nelámal, je to spíš indikátor než měřák, přišlo mi zbytečné to honit. Pokud si vzpomínám, do cca nižších jednotek % se to vlezlo. Pro inspiraci přikládám schéma. Přepínání je dělané tak, že se obvod nepřerušuje, tzn. při přepínání se nejdřív připne nový bočník a až po nějaké době odepne starý. Je to takový bastl pro moje použití poskládaný z toho co mi zrovna přišlo pod ruku, ale vcelku funguje.


wm.jpg
 Komentář:
 Velikost:  205.87 kB
 Zobrazeno:  18 krát

wm.jpg


Návrat nahoru
Zobrazit informace o autorovi Odeslat soukromou zprávu
RX-20



Založen: Jun 30, 2024
Příspěvky: 145
Bydliště: střední Čechy u Koněpruských jeskyní

PříspěvekZaslal: st listopad 19 2025, 16:13    Předmět: Citovat

už 10 let, od září 2015 u mne trvale běží DRT428BC od firmy B+E E-TECH. Stačí dát do vyhledávače: "DRT428BC B+E E-TECH" a dostanete spoustu odkazů, třeba zde:
https://fachwerkzeug.com/bg-e-tech-drt428bc-digitaler-3-phasen-stromzaehler-drehstromzaehler-fuer-din-hutschiene-mit-s0-als-zwischenzaehler-geeignet-bis-80a-mit-lc-display-3x-230v-400v-ce-zertifiziert-elektro-zaehler-wattm/
Zásuvkové wattmetry jsou sice levné, ale nejsou nic moc. Mám dva a jsou v šuplíku.
Návrat nahoru
Zobrazit informace o autorovi Odeslat soukromou zprávu
Zobrazit příspěvky z předchozích:   
Přidat nové téma   Zaslat odpověď       Obsah fóra Diskuzní fórum Elektro Bastlírny -> Měřící přístroje, detektory fyzikálních veličin Časy uváděny v GMT + 1 hodina
Jdi na stránku Předchozí  1, 2
Strana 2 z 2

 
Přejdi na:  
Nemůžete odesílat nové téma do tohoto fóra.
Nemůžete odpovídat na témata v tomto fóru.
Nemůžete upravovat své příspěvky v tomto fóru.
Nemůžete mazat své příspěvky v tomto fóru.
Nemůžete hlasovat v tomto fóru.
Nemůžete připojovat soubory k příspěvkům
Můžete stahovat a prohlížet přiložené soubory

Powered by phpBB © 2001, 2005 phpBB Group
Forums ©
Nuke - Elektro Bastlirna

Informace na portálu Elektro bastlírny jsou prezentovány za účelem vzdělání čtenářů a rozšíření zájmu o elektroniku. Autoři článků na serveru neberou žádnou zodpovědnost za škody vzniklé těmito zapojeními. Rovněž neberou žádnou odpovědnost za případnou újmu na zdraví vzniklou úrazem elektrickým proudem. Autoři a správci těchto stránek nepřejímají záruku za správnost zveřejněných materiálů. Předkládané informace a zapojení jsou zveřejněny bez ohledu na případné patenty třetích osob. Nároky na odškodnění na základě změn, chyb nebo vynechání jsou zásadně vyloučeny. Všechny registrované nebo jiné obchodní známky zde použité jsou majetkem jejich vlastníků. Uvedením nejsou zpochybněna z toho vyplývající vlastnická práva. Použití konstrukcí v rozporu se zákonem je přísně zakázáno. Vzhledem k tomu, že původ předkládaných materiálů nelze žádným způsobem dohledat, nelze je použít pro komerční účely! Tento nekomerční server nemá z uvedených zapojení či konstrukcí žádný zisk. Nezodpovídáme za pravost předkládaných materiálů třetími osobami a jejich původ. V případě, že zjistíte porušení autorského práva či jiné nesrovnalosti, kontaktujte administrátory na diskuzním fóru EB.


PHP-Nuke Copyright © 2005 by Francisco Burzi. This is free software, and you may redistribute it under the GPL. PHP-Nuke comes with absolutely no warranty, for details, see the license.
Čas potřebný ke zpracování stránky 0.16 sekund