Vítejte na Elektro Bastlírn?
Nuke - Elektro Bastlirna
  Vytvořit účet Hlavní · Fórum · DDump · Profil · Zprávy · Hledat na fóru · Příspěvky na provoz EB

Vlákno na téma KORONAVIRUS - nutná registrace


Nuke - Elektro Bastlirna: Diskuzní fórum

 FAQFAQ   HledatHledat   Uživatelské skupinyUživatelské skupiny   ProfilProfil   Soukromé zprávySoukromé zprávy   PřihlášeníPřihlášení 

7805 nenaběhne do odporové zátěže
Jdi na stránku Předchozí  1, 2
 
Přidat nové téma   Zaslat odpověď       Obsah fóra Diskuzní fórum Elektro Bastlírny -> Řešení problémů s různými konstrukcemi
Zobrazit předchozí téma :: Zobrazit následující téma  
Autor Zpráva
HF_Tech



Založen: Apr 25, 2022
Příspěvky: 1908

PříspěvekZaslal: po říjen 20 2025, 19:40    Předmět: Citovat

Proč to dělat jednoduše?


LM317 soft.png
 Komentář:
 Velikost:  20.67 kB
 Zobrazeno:  12 krát

LM317 soft.png


Návrat nahoru
Zobrazit informace o autorovi Odeslat soukromou zprávu
Lukas-Peca



Založen: May 06, 2007
Příspěvky: 4422
Bydliště: Zlín

PříspěvekZaslal: út říjen 21 2025, 6:05    Předmět: Citovat

Tak opravdu byla příčina v diodách. Stačilo je překlenout elytem 100u a je po problému. Paralelně k elytu jsem dal ještě vybíjecí odpor 2k7. V katalogu možnost diody uvedená je, ale žádný kondík u ní nakreslený není.
Návrat nahoru
Zobrazit informace o autorovi Odeslat soukromou zprávu Zobrazit autorovy WWW stránky
JirkaZ



Založen: Feb 26, 2021
Příspěvky: 3738

PříspěvekZaslal: út říjen 21 2025, 10:21    Předmět: Citovat

lesana87: 78xx nemají foldback proudové omezení...

Jinak tedy úplně nechápu, proč "podkládací" diody bez zablokování kondenzátorem způsobovaly zmíněné chování. Iq stabilizátoru na nich už při startu udělá víceméně konstantní úbytek a stabilizátor sám se snaží udržet na svém výstupu konstantní napětí mezi svojí GND a výstupem.

Leda že by to nějak oscilovalo apod., nebo byl nějaký vadný kus 7805 (PRCák natiskne cokoliv na cokoliv). Máš vstup a výstup vůči interní GND zablokované kapacitami dle DS?

Další možnost je podrobně analyzovat chování stabilizátoru z jeho vnitřního blokového i detailního zapojení (oboje je v DS).

Osobně bych s tímto konkrétním kusem udělal různá měření přechodového děje při zapnutí, prostě proto, že nemám rád "nevysvětlitelné" chování technických věcí.

Edit: teď jsem trochu hledal a údajně je to známý jev. Já jsem se s ním za desítky let praxe ještě nesetkal, ale může to být tím, že "podkládané" stabilizátory jsem snad nikdy sám nepoužíval, ani mi nepřišly do rukou odjinud.

Vysvětluje se skutečně přechodovým dějem v okamžiku startu (v tom smyslu, že není přesně definováno napětí na GND vývodu), ale stejně bych tomu věnoval víc zkoumání....

_________________
Kdo chce, hledá způsob;
kdo ne - hledá důvod.

Ze dvou možností často volím tu třetí.


Naposledy upravil JirkaZ dne út říjen 21 2025, 10:54, celkově upraveno 1 krát.
Návrat nahoru
Zobrazit informace o autorovi Odeslat soukromou zprávu
xsc



Založen: Sep 25, 2014
Příspěvky: 8418

PříspěvekZaslal: út říjen 21 2025, 10:53    Předmět: Citovat

Podle mě je hlavní problém ten již zmíněný - výstup se stane zápornějším než GND, takže to tu nadproudovou pojistku aktivuje trvale.
Návrat nahoru
Zobrazit informace o autorovi Odeslat soukromou zprávu
JirkaZ



Založen: Feb 26, 2021
Příspěvky: 3738

PříspěvekZaslal: út říjen 21 2025, 11:02    Předmět: Citovat

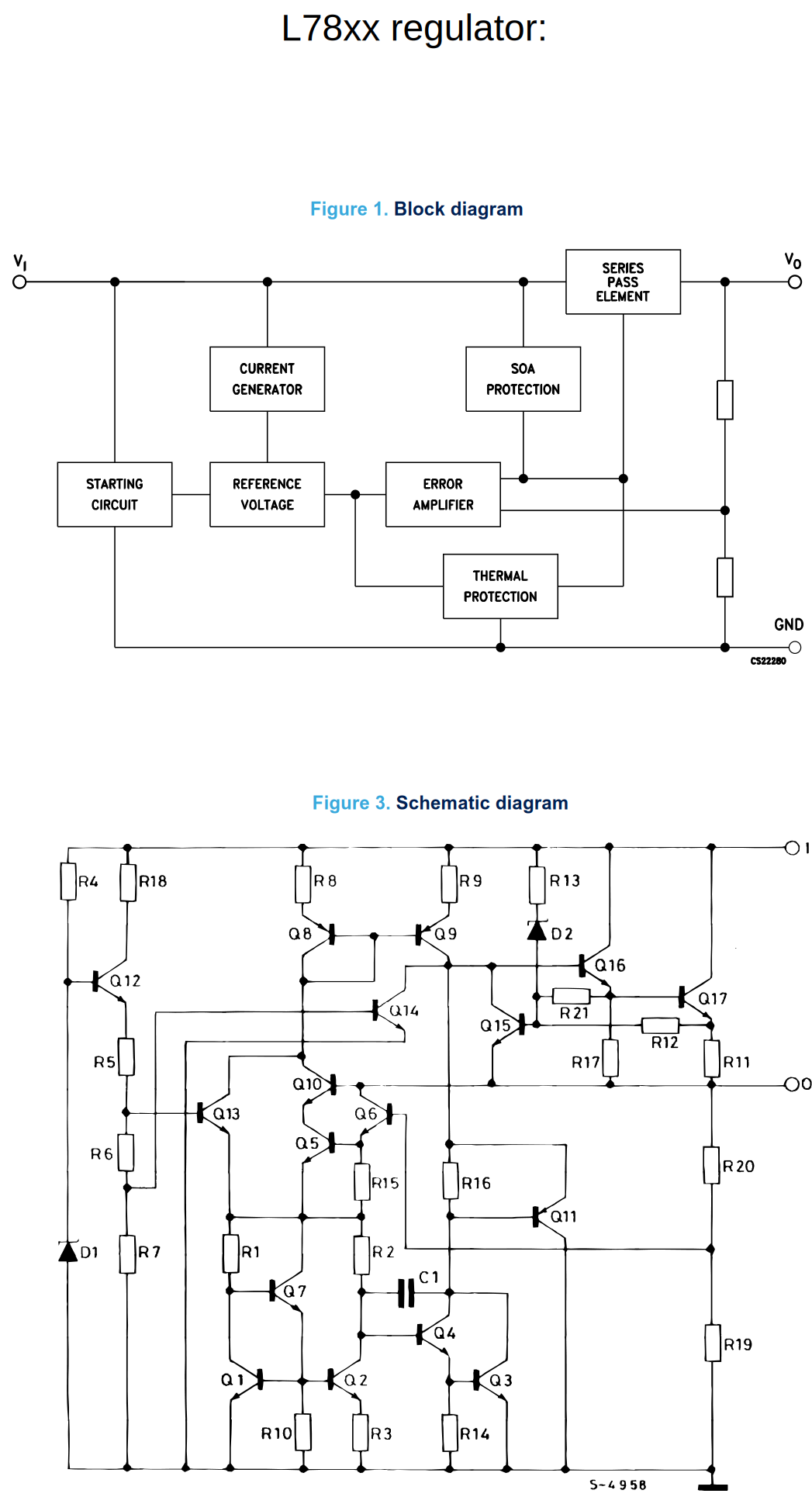
xsc: on režim se zápornějším výstupem než interní GND vůbec není definovaný, takže to zřejmě skutečně bude ten důvod, ale nikoliv kvůli proudovému omezení. Prostě se to chová "divně" (docela logicky)...a dík za "nakopnutí".

Proudové omezení se děje skrze snímací odpor v emitoru regulačního transistoru (celkem klasika), viz interní zapojení.



L78xx_internal_schematics.png
 Komentář:
 Velikost:  172.66 kB
 Zobrazeno:  26 krát

L78xx_internal_schematics.png



_________________
Kdo chce, hledá způsob;
kdo ne - hledá důvod.

Ze dvou možností často volím tu třetí.
Návrat nahoru
Zobrazit informace o autorovi Odeslat soukromou zprávu
lesana87



Založen: Sep 20, 2014
Příspěvky: 4082

PříspěvekZaslal: út říjen 21 2025, 11:34    Předmět: Citovat

JirkaZ napsal(a):
lesana87: 78xx nemají foldback proudové omezení...
No tak to není fold-back ale SOA protection. Chová se to podobně, při moc velkém napětí na regulačním tranzistoru (např. vlivem zkratu na výstupu) to snižuje maximální proud.
Návrat nahoru
Zobrazit informace o autorovi Odeslat soukromou zprávu
martinkopp



Založen: Oct 12, 2023
Příspěvky: 1137

PříspěvekZaslal: út říjen 21 2025, 13:53    Předmět: Citovat

Vykašli se na vykopávky typu 78xx a dej si tam spínaný měnič. Můžeš si jednoduše nastavit softstart jak dlouhý budeš chtít, nebo přímo režim CC/CV podle toho kolik ti utáhne zdroj, abys ho zbytečně nepřetěžoval, ale náběh byl nejrychlejší možný.
Návrat nahoru
Zobrazit informace o autorovi Odeslat soukromou zprávu
Lukas-Peca



Založen: May 06, 2007
Příspěvky: 4422
Bydliště: Zlín

PříspěvekZaslal: út říjen 21 2025, 16:37    Předmět: Citovat

No jasně, přece k elektronkovému předzesilovači nebudu dávat nějakou zastaralou technologii, to chce něco hitech.
Návrat nahoru
Zobrazit informace o autorovi Odeslat soukromou zprávu Zobrazit autorovy WWW stránky
xsc



Založen: Sep 25, 2014
Příspěvky: 8418

PříspěvekZaslal: út říjen 21 2025, 21:17    Předmět: Citovat

Jo, to je ideální způsob, jak si všechno zarušit Smile
Návrat nahoru
Zobrazit informace o autorovi Odeslat soukromou zprávu
HF_Tech



Založen: Apr 25, 2022
Příspěvky: 1908

PříspěvekZaslal: út říjen 21 2025, 21:36    Předmět: Citovat

Mňo, když se do takového prehistorického zesilovače do vstupu namíchá správná úroveň napětí frekvence tak 100kHz až 1,5MHz, tak to dost často subjektivně vylepší kvalitu výstupu.

Jinak ten jev nerozeběhnutí se 78xx se záporným napětím na výstupu je kupodivu známý už více než 40let. National Instruments to řešil doporučením připojit mezi výstup a zem výkonnovou Ge diodu ve formě výkonového Ge tranzistoru se zkratovanými vývody E a C Shocked
Ten LM317 je už proti tomu odolný.
Návrat nahoru
Zobrazit informace o autorovi Odeslat soukromou zprávu
Zobrazit příspěvky z předchozích:   
Přidat nové téma   Zaslat odpověď       Obsah fóra Diskuzní fórum Elektro Bastlírny -> Řešení problémů s různými konstrukcemi Časy uváděny v GMT + 1 hodina
Jdi na stránku Předchozí  1, 2
Strana 2 z 2

 
Přejdi na:  
Nemůžete odesílat nové téma do tohoto fóra.
Nemůžete odpovídat na témata v tomto fóru.
Nemůžete upravovat své příspěvky v tomto fóru.
Nemůžete mazat své příspěvky v tomto fóru.
Nemůžete hlasovat v tomto fóru.
Nemůžete připojovat soubory k příspěvkům
Můžete stahovat a prohlížet přiložené soubory

Powered by phpBB © 2001, 2005 phpBB Group
Forums ©
Nuke - Elektro Bastlirna

Informace na portálu Elektro bastlírny jsou prezentovány za účelem vzdělání čtenářů a rozšíření zájmu o elektroniku. Autoři článků na serveru neberou žádnou zodpovědnost za škody vzniklé těmito zapojeními. Rovněž neberou žádnou odpovědnost za případnou újmu na zdraví vzniklou úrazem elektrickým proudem. Autoři a správci těchto stránek nepřejímají záruku za správnost zveřejněných materiálů. Předkládané informace a zapojení jsou zveřejněny bez ohledu na případné patenty třetích osob. Nároky na odškodnění na základě změn, chyb nebo vynechání jsou zásadně vyloučeny. Všechny registrované nebo jiné obchodní známky zde použité jsou majetkem jejich vlastníků. Uvedením nejsou zpochybněna z toho vyplývající vlastnická práva. Použití konstrukcí v rozporu se zákonem je přísně zakázáno. Vzhledem k tomu, že původ předkládaných materiálů nelze žádným způsobem dohledat, nelze je použít pro komerční účely! Tento nekomerční server nemá z uvedených zapojení či konstrukcí žádný zisk. Nezodpovídáme za pravost předkládaných materiálů třetími osobami a jejich původ. V případě, že zjistíte porušení autorského práva či jiné nesrovnalosti, kontaktujte administrátory na diskuzním fóru EB.


PHP-Nuke Copyright © 2005 by Francisco Burzi. This is free software, and you may redistribute it under the GPL. PHP-Nuke comes with absolutely no warranty, for details, see the license.
Čas potřebný ke zpracování stránky 0.14 sekund