Vítejte na Elektro Bastlírn?
Nuke - Elektro Bastlirna
  Vytvořit účet Hlavní · Fórum · DDump · Profil · Zprávy · Hledat na fóru · Příspěvky na provoz EB

Vlákno na téma KORONAVIRUS - nutná registrace


Nuke - Elektro Bastlirna: Diskuzní fórum

 FAQFAQ   HledatHledat   Uživatelské skupinyUživatelské skupiny   ProfilProfil   Soukromé zprávySoukromé zprávy   PřihlášeníPřihlášení 

NF milivoltmetr - adaptér
Jdi na stránku Předchozí  1, 2, 3, 4  Další
 
Přidat nové téma   Zaslat odpověď       Obsah fóra Diskuzní fórum Elektro Bastlírny -> Řešení problémů s různými konstrukcemi
Zobrazit předchozí téma :: Zobrazit následující téma  
Autor Zpráva
masar



Založen: Dec 03, 2005
Příspěvky: 13683

PříspěvekZaslal: po říjen 13 2025, 18:40    Předmět: Citovat

AZK401 napsal(a):
Chci to před Avomet II, ten má SS rozsah 300mV a odpor 1k/1V, jak jsem psal...
No to nemá. AvometII má 50kΩ/V.
Wink
Návrat nahoru
Zobrazit informace o autorovi Odeslat soukromou zprávu Odeslat e-mail
barnodaj



Založen: Apr 16, 2011
Příspěvky: 941
Bydliště: Vodňansko

PříspěvekZaslal: po říjen 13 2025, 20:07    Předmět: Citovat

AV2 takto:
https://archive.org/details/metra-blansko-avomet-ii-ocr/page/2/mode/2up



av2.png
 Komentář:
 Velikost:  82.89 kB
 Zobrazeno:  13 krát

av2.png


Návrat nahoru
Zobrazit informace o autorovi Odeslat soukromou zprávu
AZK401



Založen: Apr 21, 2011
Příspěvky: 359
Bydliště: Příbram VII

PříspěvekZaslal: po říjen 13 2025, 20:58    Předmět: Citovat

masar napsal(a):
AZK401 napsal(a):
Chci to před Avomet II, ten má SS rozsah 300mV a odpor 1k/1V, jak jsem psal...
No to nemá. AvometII má 50kΩ/V.
Wink


No já to neměřil Very Happy. Vycházel jsem ze servisního návodu na Mono 50, kde předepisují: univerzální měřící přístroj s vnitřním odporem 1000Ω/V (např. Avomet).

Ale radši poslechnu, a objednám si ten čínský zázrak.
Návrat nahoru
Zobrazit informace o autorovi Odeslat soukromou zprávu
fredis



Založen: Nov 17, 2004
Příspěvky: 5422
Bydliště: Třebíčsko

PříspěvekZaslal: út říjen 14 2025, 8:58    Předmět: Citovat

Ono těch Avometů bylo víc.. Wink Rolling Eyes
_________________
Rotor rotuje a stator stagnuje...
Návrat nahoru
Zobrazit informace o autorovi Odeslat soukromou zprávu
HF_Tech



Založen: Apr 25, 2022
Příspěvky: 1674

PříspěvekZaslal: út říjen 14 2025, 9:09    Předmět: Citovat

Udělal bych to asi takhle. Operák TS912 a 9V baterka.


detektor.png
 Komentář:
 Velikost:  15.55 kB
 Zobrazeno:  12 krát

detektor.png


Návrat nahoru
Zobrazit informace o autorovi Odeslat soukromou zprávu
fredis



Založen: Nov 17, 2004
Příspěvky: 5422
Bydliště: Třebíčsko

PříspěvekZaslal: út říjen 14 2025, 9:36    Předmět: Citovat

Není jednodušší koupit za pár babek nějaký mV metr třeba na Aukru? Rolling Eyes
_________________
Rotor rotuje a stator stagnuje...
Návrat nahoru
Zobrazit informace o autorovi Odeslat soukromou zprávu
HF_Tech



Založen: Apr 25, 2022
Příspěvky: 1674

PříspěvekZaslal: út říjen 14 2025, 18:26    Předmět: Citovat

Ale to zase člověk přijde o tu zábavu.
Návrat nahoru
Zobrazit informace o autorovi Odeslat soukromou zprávu
ransom



Založen: Jul 19, 2020
Příspěvky: 3506
Bydliště: Náchod

PříspěvekZaslal: út říjen 14 2025, 18:30    Předmět: Citovat

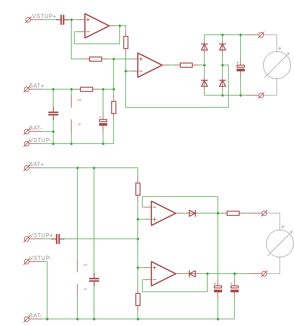
Nejjednodušší je sesmrkat si toto.
Měřící ústrojí je v diagonále usměrňovacího můstku, ten je ve zpětné vazbě OZ.
R1 určuje vstupní impedanci. Při OZ s FETy na vstupu může být i v jednotkách MΩ.
R2 určuje spolu s proudem měřidla rozsah. R2=Uin/Im. Protože deprézský systém měří střední hodnotu, a většinou máme zájem zobrazovat efektivní hodnotu sinusového průběhu, je potřeba vypočtený odpor zmenšit v poměru 1:1,11.
Pokud se to má použít jako adaptér k Avometu, je potřeba použít jeho nejmenší proudový rozsah. Většina ručkových multimetrů umožňuje na nejnižším rozsahu připojit přímo měřící ústrojí bez předřadníků a bočníků (ty by deformovaly frekvenční charakteristiku). Nebo si měřící ústrojí vytáhnout ven. Anebo prostě použít běžný panelový mikroampérmetr.
Rozsahy lze měnit přepínáním R2 (při kompenzaci offsetu OZ není problém udělat nejnižší rozsah 1mV). Pro napětí vyšší než asi 3V pak použít vstupní dělič. Záleží na tom, jak chceš rozsahy odstupňovat a jak velké rozpětí rozsahů pokrýt.
C1 zvolit tak, aby časová konstanta R1.C1 neovlivňovala nejnižší požadovanou frekvenci.
Diody v můstku miniaturní. Mohou být i germaniové nebo Schottky.
Napájení běžným symetrickým zdrojem +/- 12 až 15V.

I s takhle primitivním zapojením lze měřit s vyhovující přesností až do cca 50kHz, pokud se použijou OZ něco jako MAB357, MAC157 a podobně.



Milivoltmetr.png
 Komentář:
 Velikost:  8.19 kB
 Zobrazeno:  4 krát

Milivoltmetr.png



_________________
Nepoužívám smajlíky. Pobavený nebo ironický tón si laskavě domyslete sami.
Návrat nahoru
Zobrazit informace o autorovi Odeslat soukromou zprávu
Hill
Administrátor


Založen: Sep 10, 2004
Příspěvky: 20741
Bydliště: Jičín, Český ráj

PříspěvekZaslal: út říjen 14 2025, 18:54    Předmět: Citovat

Těch vhodných operáků je mnoho: TL071, 081, 072, 082 (nebo ekvivalenty ze šuplíku B071D, 081D...), z těch dražších pak některý LT 1056, 1057, LTC62xx, to jsou ty, které mají na vstupech FETy. Jestli se předpokládá měření úrovní v obvodech s poměrně malými impedancemi, klidně použij třeba NE5532.
Čím menší je saturační napětí usměrňovacích diod, tím menší jsou nároky na rychlost operáku, ale ani to není příliš kritický parametr - například se Schttkyho diodami a operákem pod 5 V/µs při měření kmitočtu nad asi 60 kHz dojde k pozorovatelné chybě (zhoustnutí) jen na začátku stupnice, tak do 3 % výchylky, což je poloha ručky, v níž se obvykle stejně neměří. A po přepočtu na [dB] už to vůbec nehraje roli.
Návrat nahoru
Zobrazit informace o autorovi Odeslat soukromou zprávu
barnodaj



Založen: Apr 16, 2011
Příspěvky: 941
Bydliště: Vodňansko

PříspěvekZaslal: út říjen 14 2025, 21:57    Předmět: Citovat

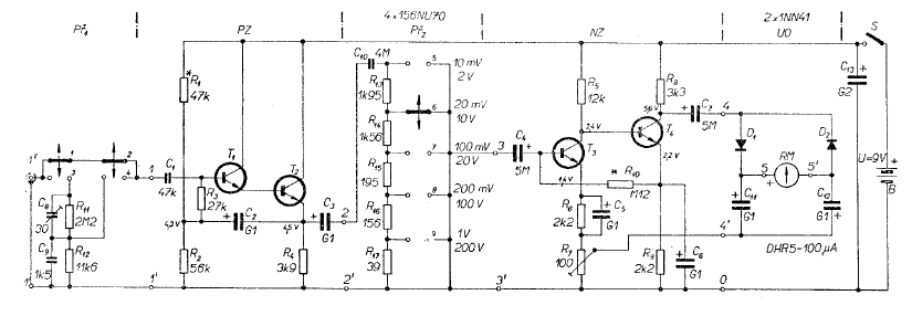
Předpokládám, že tohle je původní zapojení a pokud má tazatel šuplíkové zásoby tranzistorů tak s takovým KF504 to bude po nastavení pracovního bodu (R1) chodit úplně stejně.
A celé zapojení ze stejného časopisu.



bbb.png
 Komentář:
 Velikost:  37.06 kB
 Zobrazeno:  28 krát

bbb.png



aaa.png
 Komentář:
 Velikost:  22.27 kB
 Zobrazeno:  16 krát

aaa.png


Návrat nahoru
Zobrazit informace o autorovi Odeslat soukromou zprávu
break



Založen: Apr 23, 2024
Příspěvky: 31

PříspěvekZaslal: st říjen 15 2025, 19:04    Předmět: Citovat

Ještě jednou tisíckrát děkuju. Ale bez DPS to nepostavím a na těch pár měření to je moc dokonalý. Jak jsem psal, nejspíš to vystih DukeNuke - to jsem pstavil na destičce s očky Very Happy Zkusím to zopakovat s těmi KFky.
Návrat nahoru
Zobrazit informace o autorovi Odeslat soukromou zprávu
DukeNuke



Založen: Apr 02, 2018
Příspěvky: 1730

PříspěvekZaslal: st říjen 15 2025, 20:01    Předmět: Citovat

Můžeš použít univerzální dps A vzhledem k těm očkům to asi bude Tauš Smile


Taus02.jpg
 Komentář:
 Velikost:  178.09 kB
 Zobrazeno:  13 krát

Taus02.jpg


Návrat nahoru
Zobrazit informace o autorovi Odeslat soukromou zprávu
break



Založen: Apr 23, 2024
Příspěvky: 31

PříspěvekZaslal: st říjen 15 2025, 20:48    Předmět: Citovat

Univerzální DPS nepoužívám, bo ztráta jemné motoriky. Ještě se mi to nepovedlo použít bez několika přetečení cínu mezi body:D
Návrat nahoru
Zobrazit informace o autorovi Odeslat soukromou zprávu
barnodaj



Založen: Apr 16, 2011
Příspěvky: 941
Bydliště: Vodňansko

PříspěvekZaslal: st říjen 15 2025, 21:22    Předmět: Citovat

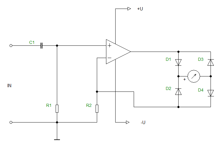
Ten předzesilovač je určený pro spolupráci s avometem I. Dělá pouze vysoký vstupní odpor, má zesílení 1, používá se podle obrázku se střídavým rozsahem 1,2V. Po připojení na milivoltové svorky neuvidíš nic, protože jsou stejnosměrný vstup a můžeš zničit systém měřidla.
Půjde taky připojit na střídavý napěťový rozsah avometu II, 3V st.

Na univerzálním plošném spoji
https://www.hadex.cz/s017a-univerzalni-dps-5x7cm-432p-rm254mm-vrtana/
lze provést návrh tak (pokud nepožaduješ minimální rozměr), že spojové body budou od sebe dál a mezilehlé nepotřebné spojové plošky strhneš ostrým vrtákem.
Sám to někdy používám, pokud je na desce vyšší napětí.
Návrat nahoru
Zobrazit informace o autorovi Odeslat soukromou zprávu
Hill
Administrátor


Založen: Sep 10, 2004
Příspěvky: 20741
Bydliště: Jičín, Český ráj

PříspěvekZaslal: čt říjen 16 2025, 4:40    Předmět: Citovat

V každém případě potřebuješ převodník AC - DC s co nejvyrovnanější frekvenční charakteristikou v nf pásmu (střídavé rozsahy Avometů měly zaručenou přesnost sotva do 500 Hz, a to ještě ne stejně na všech AC napěťových rozsazích, tak nezbývá, než je nepoužít).
A, jestli znáš rozsah úrovní, které chceš měřit, nejspíš by se zapojení dalo ještě zjednodušit.
Návrat nahoru
Zobrazit informace o autorovi Odeslat soukromou zprávu
Zobrazit příspěvky z předchozích:   
Přidat nové téma   Zaslat odpověď       Obsah fóra Diskuzní fórum Elektro Bastlírny -> Řešení problémů s různými konstrukcemi Časy uváděny v GMT + 1 hodina
Jdi na stránku Předchozí  1, 2, 3, 4  Další
Strana 2 z 4

 
Přejdi na:  
Nemůžete odesílat nové téma do tohoto fóra.
Nemůžete odpovídat na témata v tomto fóru.
Nemůžete upravovat své příspěvky v tomto fóru.
Nemůžete mazat své příspěvky v tomto fóru.
Nemůžete hlasovat v tomto fóru.
Nemůžete připojovat soubory k příspěvkům
Můžete stahovat a prohlížet přiložené soubory

Powered by phpBB © 2001, 2005 phpBB Group
Forums ©
Nuke - Elektro Bastlirna

Informace na portálu Elektro bastlírny jsou prezentovány za účelem vzdělání čtenářů a rozšíření zájmu o elektroniku. Autoři článků na serveru neberou žádnou zodpovědnost za škody vzniklé těmito zapojeními. Rovněž neberou žádnou odpovědnost za případnou újmu na zdraví vzniklou úrazem elektrickým proudem. Autoři a správci těchto stránek nepřejímají záruku za správnost zveřejněných materiálů. Předkládané informace a zapojení jsou zveřejněny bez ohledu na případné patenty třetích osob. Nároky na odškodnění na základě změn, chyb nebo vynechání jsou zásadně vyloučeny. Všechny registrované nebo jiné obchodní známky zde použité jsou majetkem jejich vlastníků. Uvedením nejsou zpochybněna z toho vyplývající vlastnická práva. Použití konstrukcí v rozporu se zákonem je přísně zakázáno. Vzhledem k tomu, že původ předkládaných materiálů nelze žádným způsobem dohledat, nelze je použít pro komerční účely! Tento nekomerční server nemá z uvedených zapojení či konstrukcí žádný zisk. Nezodpovídáme za pravost předkládaných materiálů třetími osobami a jejich původ. V případě, že zjistíte porušení autorského práva či jiné nesrovnalosti, kontaktujte administrátory na diskuzním fóru EB.


PHP-Nuke Copyright © 2005 by Francisco Burzi. This is free software, and you may redistribute it under the GPL. PHP-Nuke comes with absolutely no warranty, for details, see the license.
Čas potřebný ke zpracování stránky 0.15 sekund