Vítejte na Elektro Bastlírn?
Nuke - Elektro Bastlirna
  Vytvořit účet Hlavní · Fórum · DDump · Profil · Zprávy · Hledat na fóru · Příspěvky na provoz EB

Vlákno na téma KORONAVIRUS - nutná registrace


Nuke - Elektro Bastlirna: Diskuzní fórum

 FAQFAQ   HledatHledat   Uživatelské skupinyUživatelské skupiny   ProfilProfil   Soukromé zprávySoukromé zprávy   PřihlášeníPřihlášení 

jiné trandy v koncáku AZK051

 
Přidat nové téma   Zaslat odpověď       Obsah fóra Diskuzní fórum Elektro Bastlírny -> Řešení problémů s různými konstrukcemi
Zobrazit předchozí téma :: Zobrazit následující téma  
Autor Zpráva
pinidlo



Založen: Jun 26, 2025
Příspěvky: 12

PříspěvekZaslal: ne září 28 2025, 14:31    Předmět: jiné trandy v koncáku AZK051 Citovat

Zdravím.

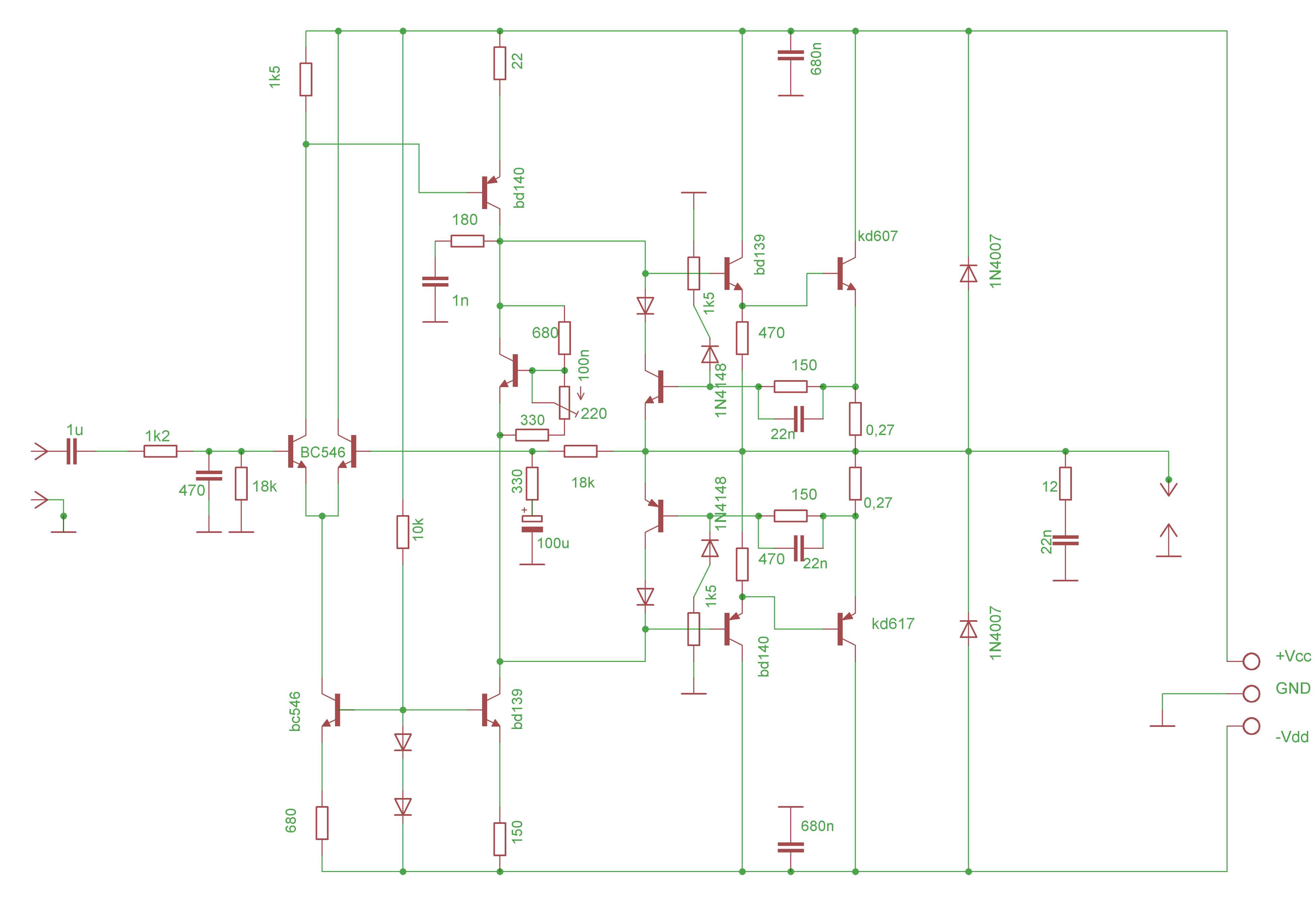
Koukal jsem na zapojení koncového zesilovače AZK051, na které jsem přišel přes již neexistující stránku zosilnovace.eu, protože zrovna potřebuju nějaký nenáročný zesilovač, a chtěl jsem ho postavit s KD606 a KD616 (mám jich kupu) místo KD607 a KD617. Po větším prohlížení jsem zjistil, že na napájení cca. +/- 32V by použití těchto tranzistorů bylo riskantní.
Dají se i tak použít, nebo bych měl schéma nějak poupravit, případně změnit napájecí napětí? Přikládám schéma.

Předem děkuji za odezvu.



AZK051_koncak.jpg
 Komentář:
 Velikost:  157.62 kB
 Zobrazeno:  187 krát

AZK051_koncak.jpg


Návrat nahoru
Zobrazit informace o autorovi Odeslat soukromou zprávu
samec



Založen: Dec 19, 2017
Příspěvky: 6013

PříspěvekZaslal: ne září 28 2025, 15:27    Předmět: Citovat

Podľa tej schémy si veľa muziky neužiješ. VT18, VT19 a VT21 sú zakresnené nezmyselne. Koľko ďalších chýb je v tej schéme?
Návrat nahoru
Zobrazit informace o autorovi Odeslat soukromou zprávu
AZK401



Založen: Apr 21, 2011
Příspěvky: 378
Bydliště: Příbram VII

PříspěvekZaslal: ne září 28 2025, 15:37    Předmět: Citovat

Je to schéma z fabrický dokumentace:
https://www.hrcs.cz/schemata/AZK051.pdf

Nakreslil bys ho jinak?
Návrat nahoru
Zobrazit informace o autorovi Odeslat soukromou zprávu
pinidlo



Založen: Jun 26, 2025
Příspěvky: 12

PříspěvekZaslal: ne září 28 2025, 15:40    Předmět: Citovat

Jo, mám to i v lepším zákresu, akorát tam není označen jeden tranzistor.
To schéma je obecně hodně divný, takže tam těch chyb bude pravděpodobně víc.



azk51sch.jpg
 Komentář:
 Velikost:  296.41 kB
 Zobrazeno:  100 krát

azk51sch.jpg


Návrat nahoru
Zobrazit informace o autorovi Odeslat soukromou zprávu
Milan_F



Založen: Oct 03, 2005
Příspěvky: 1769
Bydliště: nedaleko Humpolce

PříspěvekZaslal: ne září 28 2025, 16:00    Předmět: Citovat

samec napsal(a):
Koľko ďalších chýb je v tej schéme?

Mimo těch třech blbě nakreslenejch trandů to zapojení normálně chodí.
Návrat nahoru
Zobrazit informace o autorovi Odeslat soukromou zprávu
samec



Založen: Dec 19, 2017
Příspěvky: 6013

PříspěvekZaslal: ne září 28 2025, 17:10    Předmět: Citovat

Chodí aj štvorválec na tri válce. A nie každý pozná, že to nie je normálne.
Návrat nahoru
Zobrazit informace o autorovi Odeslat soukromou zprávu
vlastoTN



Založen: Oct 06, 2017
Příspěvky: 153

PříspěvekZaslal: ne září 28 2025, 18:56    Předmět: Citovat

Keď ich máš dosť tak si vyber na cc 80V možno najdeš kusi aj na 100V a tie tam potom osaď.
Návrat nahoru
Zobrazit informace o autorovi Odeslat soukromou zprávu
Milan_F



Založen: Oct 03, 2005
Příspěvky: 1769
Bydliště: nedaleko Humpolce

PříspěvekZaslal: ne září 28 2025, 20:31    Předmět: Citovat

Zato tobě s velkou pravděpodobností vynechávají i ty zbývající tři válce, tak nekrafej do toho, o čem nemáš ani páru.
To zapojení chodí tak, že je z něj po drobnejch úpravách Aldaxí SPS 50ka a SPV 100vka v mnoha funkčních kusech.

Vyšlo i v Amaru. Jen si ten kokot splet v tý době běžně vinutý emitoráky odporovym drátem s cívkama. Chodí naprosto bez problémů. Osobně odzkoušeno.
Návrat nahoru
Zobrazit informace o autorovi Odeslat soukromou zprávu
samec



Založen: Dec 19, 2017
Příspěvky: 6013

PříspěvekZaslal: ne září 28 2025, 21:34    Předmět: Citovat

No vidíš. S tými cievkami je to totálna blbosť a aj tak to chodí.
Návrat nahoru
Zobrazit informace o autorovi Odeslat soukromou zprávu
ok1hga



Založen: Nov 28, 2006
Příspěvky: 12588
Bydliště: Česká Třebová

PříspěvekZaslal: po září 29 2025, 4:49    Předmět: Citovat

samec napsal(a):
S cievkami je to totálna blbosť a aj tak to chodí.

. . . pak ale nefunguje ochranná funkce tranzistorů T17 a T18 !

ten člověk (Pavol Beliančin) vůbec nepochopil funkci emitoráků . . .



pripojenizateze.jpg
 Komentář:
 Velikost:  47.49 kB
 Zobrazeno:  19 krát

pripojenizateze.jpg




Naposledy upravil ok1hga dne po září 29 2025, 10:47, celkově upraveno 2 krát.
Návrat nahoru
Zobrazit informace o autorovi Odeslat soukromou zprávu
vombat



Založen: Aug 18, 2005
Příspěvky: 770
Bydliště: Chrudimsko

PříspěvekZaslal: po září 29 2025, 8:39    Předmět: Citovat

V tovární dokumentaci jsou výše zmíněné tranzistory ve schematu zakresleny špatně, ale v DPS jsou správně. Dělám repliku tohoto zesilovače, protože do sbírky mi připutoval AZK071, kde konec byl vykuchaný.
Návrat nahoru
Zobrazit informace o autorovi Odeslat soukromou zprávu Odeslat e-mail Zobrazit autorovy WWW stránky
ok1hga



Založen: Nov 28, 2006
Příspěvky: 12588
Bydliště: Česká Třebová

PříspěvekZaslal: po září 29 2025, 8:56    Předmět: Citovat

vombat napsal(a):
protože do sbírky mi připutoval AZK071, kde konec byl vykuchaný.

nemáš ten typ špatně ?
. . . AZK071 snad ani nikdy nebyl.
Návrat nahoru
Zobrazit informace o autorovi Odeslat soukromou zprávu
vombat



Založen: Aug 18, 2005
Příspěvky: 770
Bydliště: Chrudimsko

PříspěvekZaslal: po září 29 2025, 9:11    Předmět: Citovat

Je to tak, správně je AZK051 studio 71.
Návrat nahoru
Zobrazit informace o autorovi Odeslat soukromou zprávu Odeslat e-mail Zobrazit autorovy WWW stránky
samec



Založen: Dec 19, 2017
Příspěvky: 6013

PříspěvekZaslal: po září 29 2025, 11:20    Předmět: Citovat

ok1hga napsal(a):
. . . pak ale nefunguje ochranná funkce tranzistorů T17 a T18 !
Presne tak. Ale na zvuku to nepoznáš.

Ak je v zapojení toľko chýb, kde je istota, že hodnoty súčiastok sú správne a pracovné body optimálne? Ja by som sa tej pochybnej schéme naďaleko vyhol. To už je jednoduchšie navrhnúť k tým KD607/617 vlastné zapojenie s modernými súčiastkami, než pracne prepočítavať a overovať správnosť tejto pochybnej skomoleniny. Nuž ale ak má niekto chuť týmto márniť svoj život, tak nech sa v tom vrtá. Bude to mať ďaleko od "nejakého nenáročného zosilňovača". Wink
Návrat nahoru
Zobrazit informace o autorovi Odeslat soukromou zprávu
Milan_F



Založen: Oct 03, 2005
Příspěvky: 1769
Bydliště: nedaleko Humpolce

PříspěvekZaslal: po září 29 2025, 11:56    Předmět: Citovat

Meleš pitomost. Potřetí opakuju, že to zapojení s uvedenejma hodnotama, tak jak jsou bezproblemu chodí!
Návrat nahoru
Zobrazit informace o autorovi Odeslat soukromou zprávu
Zobrazit příspěvky z předchozích:   
Přidat nové téma   Zaslat odpověď       Obsah fóra Diskuzní fórum Elektro Bastlírny -> Řešení problémů s různými konstrukcemi Časy uváděny v GMT + 1 hodina
Strana 1 z 1

 
Přejdi na:  
Nemůžete odesílat nové téma do tohoto fóra.
Nemůžete odpovídat na témata v tomto fóru.
Nemůžete upravovat své příspěvky v tomto fóru.
Nemůžete mazat své příspěvky v tomto fóru.
Nemůžete hlasovat v tomto fóru.
Nemůžete připojovat soubory k příspěvkům
Můžete stahovat a prohlížet přiložené soubory

Powered by phpBB © 2001, 2005 phpBB Group
Forums ©
Nuke - Elektro Bastlirna

Informace na portálu Elektro bastlírny jsou prezentovány za účelem vzdělání čtenářů a rozšíření zájmu o elektroniku. Autoři článků na serveru neberou žádnou zodpovědnost za škody vzniklé těmito zapojeními. Rovněž neberou žádnou odpovědnost za případnou újmu na zdraví vzniklou úrazem elektrickým proudem. Autoři a správci těchto stránek nepřejímají záruku za správnost zveřejněných materiálů. Předkládané informace a zapojení jsou zveřejněny bez ohledu na případné patenty třetích osob. Nároky na odškodnění na základě změn, chyb nebo vynechání jsou zásadně vyloučeny. Všechny registrované nebo jiné obchodní známky zde použité jsou majetkem jejich vlastníků. Uvedením nejsou zpochybněna z toho vyplývající vlastnická práva. Použití konstrukcí v rozporu se zákonem je přísně zakázáno. Vzhledem k tomu, že původ předkládaných materiálů nelze žádným způsobem dohledat, nelze je použít pro komerční účely! Tento nekomerční server nemá z uvedených zapojení či konstrukcí žádný zisk. Nezodpovídáme za pravost předkládaných materiálů třetími osobami a jejich původ. V případě, že zjistíte porušení autorského práva či jiné nesrovnalosti, kontaktujte administrátory na diskuzním fóru EB.


PHP-Nuke Copyright © 2005 by Francisco Burzi. This is free software, and you may redistribute it under the GPL. PHP-Nuke comes with absolutely no warranty, for details, see the license.
Čas potřebný ke zpracování stránky 0.18 sekund