Vítejte na Elektro Bastlírn?
Nuke - Elektro Bastlirna
  Vytvořit účet Hlavní · Fórum · DDump · Profil · Zprávy · Hledat na fóru · Příspěvky na provoz EB

Vlákno na téma KORONAVIRUS - nutná registrace


Nuke - Elektro Bastlirna: Diskuzní fórum

 FAQFAQ   HledatHledat   Uživatelské skupinyUživatelské skupiny   ProfilProfil   Soukromé zprávySoukromé zprávy   PřihlášeníPřihlášení 

Prispôsobenie pinu mcu pre 5 až 24V
Jdi na stránku Předchozí  1, 2
 
Přidat nové téma   Zaslat odpověď       Obsah fóra Diskuzní fórum Elektro Bastlírny -> Programování PIC, ATMEL, EEPROM a dalších obvodů
Zobrazit předchozí téma :: Zobrazit následující téma  
Autor Zpráva
martinkopp



Založen: Oct 12, 2023
Příspěvky: 1108

PříspěvekZaslal: ne srpen 24 2025, 16:20    Předmět: Citovat

Dumitru napsal(a):

@matinlkopp – jeden drat do rpi a druhy drat ako vstup/výstup s 24V logikou, podľa toho ako je na rpi nakonfigurovaní pin.
Požadavek je jednoduchý vyvediem povedzme von x-pinov z RPI a až programátor sa rozhodne či to bude pracovať ako vstup alebo ako výstup.

Tak proč vidím na tvých schématech dráty tři, máš tam 2x input a 1x to mcu?
Návrat nahoru
Zobrazit informace o autorovi Odeslat soukromou zprávu
Dumitru



Založen: Dec 11, 2015
Příspěvky: 239
Bydliště: Slovensko,Bratislava

PříspěvekZaslal: ne srpen 24 2025, 16:24    Předmět: Citovat

Very Happy o to som si len robil zvlašť pcb na skúšku doma a tých +5V a GND som tam musel nejak dostať. Ešte tu vstupnú schému trošku upravím aj pre senzory ktoré nevedia mať na výstupe +24V a 0V ale len +24V. Nakoniec tam asi dám solder jumpre a bude. 😉
Návrat nahoru
Zobrazit informace o autorovi Odeslat soukromou zprávu Odeslat e-mail
bdn



Založen: Jan 16, 2020
Příspěvky: 564

PříspěvekZaslal: po srpen 25 2025, 15:08    Předmět: Citovat

citace:
Ak by som použil STM32, WCH , MSP , AVR ...

Ano MCP23017, lze použít i pro tyto případy.
Hotové I/O moduly na Aliexpress např. s MCP23017 nebo PCF8575
https://www.google.com/search?q=raspberry+pi+MCP23017+expander
https://www.google.com/search?q=raspberry+pi+PCF8575+expander
Návrat nahoru
Zobrazit informace o autorovi Odeslat soukromou zprávu
Dumitru



Založen: Dec 11, 2015
Příspěvky: 239
Bydliště: Slovensko,Bratislava

PříspěvekZaslal: po srpen 25 2025, 15:57    Předmět: Citovat

@bdn - super ďakujem pekne za pomoc

Nakoniec ostanem pri tomto riešení.



prepínač som použil od prcaka

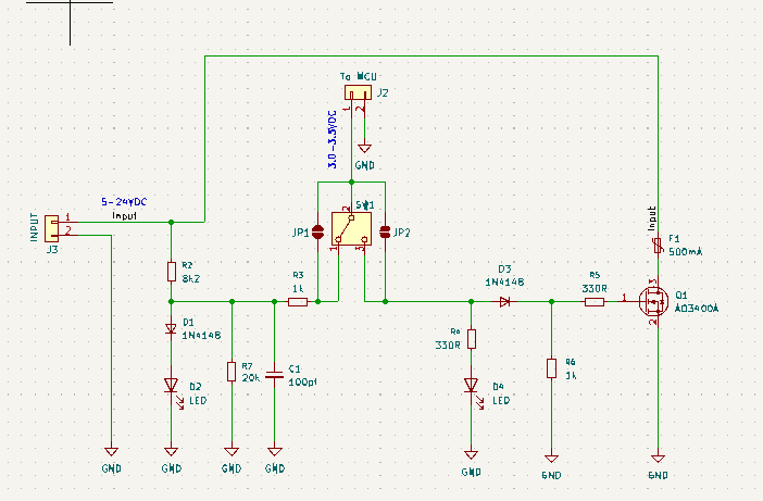
Nakreslil som aj malý modulček

, niekedy si to možno prihodím k objednávke na JLC nech sa to doma povaľuje.



1.png
 Komentář:
 Velikost:  12.94 kB
 Zobrazeno:  24 krát

1.png



2.png
 Komentář:
 Velikost:  69.42 kB
 Zobrazeno:  12 krát

2.png


Návrat nahoru
Zobrazit informace o autorovi Odeslat soukromou zprávu Odeslat e-mail
bdn



Založen: Jan 16, 2020
Příspěvky: 564

PříspěvekZaslal: po srpen 25 2025, 20:08    Předmět: Citovat

Na můj vkus bych na vstup ještě vrazil za R3 ZD 3V0*,
poněvadž bez ZD jakmile odejde LED, tak RPi uvidí na svém vstupu 20V!
Na výstupu, D3 se mi jeví zbytečná.
*např.
https://www.tme.eu/cz/details/mmsz4683t1g/zenerovy-diody-smd/onsemi/
Návrat nahoru
Zobrazit informace o autorovi Odeslat soukromou zprávu
Zobrazit příspěvky z předchozích:   
Přidat nové téma   Zaslat odpověď       Obsah fóra Diskuzní fórum Elektro Bastlírny -> Programování PIC, ATMEL, EEPROM a dalších obvodů Časy uváděny v GMT + 1 hodina
Jdi na stránku Předchozí  1, 2
Strana 2 z 2

 
Přejdi na:  
Nemůžete odesílat nové téma do tohoto fóra.
Nemůžete odpovídat na témata v tomto fóru.
Nemůžete upravovat své příspěvky v tomto fóru.
Nemůžete mazat své příspěvky v tomto fóru.
Nemůžete hlasovat v tomto fóru.
Nemůžete připojovat soubory k příspěvkům
Můžete stahovat a prohlížet přiložené soubory

Powered by phpBB © 2001, 2005 phpBB Group
Forums ©
Nuke - Elektro Bastlirna

Informace na portálu Elektro bastlírny jsou prezentovány za účelem vzdělání čtenářů a rozšíření zájmu o elektroniku. Autoři článků na serveru neberou žádnou zodpovědnost za škody vzniklé těmito zapojeními. Rovněž neberou žádnou odpovědnost za případnou újmu na zdraví vzniklou úrazem elektrickým proudem. Autoři a správci těchto stránek nepřejímají záruku za správnost zveřejněných materiálů. Předkládané informace a zapojení jsou zveřejněny bez ohledu na případné patenty třetích osob. Nároky na odškodnění na základě změn, chyb nebo vynechání jsou zásadně vyloučeny. Všechny registrované nebo jiné obchodní známky zde použité jsou majetkem jejich vlastníků. Uvedením nejsou zpochybněna z toho vyplývající vlastnická práva. Použití konstrukcí v rozporu se zákonem je přísně zakázáno. Vzhledem k tomu, že původ předkládaných materiálů nelze žádným způsobem dohledat, nelze je použít pro komerční účely! Tento nekomerční server nemá z uvedených zapojení či konstrukcí žádný zisk. Nezodpovídáme za pravost předkládaných materiálů třetími osobami a jejich původ. V případě, že zjistíte porušení autorského práva či jiné nesrovnalosti, kontaktujte administrátory na diskuzním fóru EB.


PHP-Nuke Copyright © 2005 by Francisco Burzi. This is free software, and you may redistribute it under the GPL. PHP-Nuke comes with absolutely no warranty, for details, see the license.
Čas potřebný ke zpracování stránky 0.48 sekund