Vítejte na Elektro Bastlírn?
Nuke - Elektro Bastlirna
  Vytvořit účet
Hlavní · Fórum · DDump · Profil · Zprávy · Hledat na fóru


Nuke - Elektro Bastlirna: Diskuzní fórum

 FAQFAQ   HledatHledat   Uživatelské skupinyUživatelské skupiny   ProfilProfil   Soukromé zprávySoukromé zprávy   PřihlášeníPřihlášení 

Prispôsobenie pinu mcu pre 5 až 24V
Jdi na stránku 1, 2  Další
 
Přidat nové téma   Zaslat odpověď       Obsah fóra Diskuzní fórum Elektro Bastlírny -> Programování PIC, ATMEL, EEPROM a dalších obvodů
Zobrazit předchozí téma :: Zobrazit následující téma  
Autor Zpráva
Dumitru



Založen: Dec 11, 2015
Příspěvky: 253
Bydliště: Slovensko,Bratislava

PříspěvekZaslal: čt srpen 21 2025, 17:47    Předmět: Prispôsobenie pinu mcu pre 5 až 24V Citovat

Ahojte stoji za úlohu na 3.3V mcu prispôsobiť mcu pin pre napätie od 5 do 24V

Vyzerá to ako jednoduchá vec ale Very Happy funkcionalita by mala byť nasledovná

1. Ak je GPIO nastavene na výstup nech je možne spínať nejakú zaťaž od 5 do 24V prúd max 100mA

2. Ak je GPIO nastavene na vstup nech výdrži od 5 do 24V.

3. Ak je GPIO nastavene na vstup aby bolo možné pripojiť aj kontakt bez potenciálu napr. tlačidlo detegovať stlačenie.


Niečo som si načarbal



1. V režime GPIO ako vstup R33 a D16 slúžia ako pull up v prípade použitia bezpotenciálového kontaktu.
2. Ak privedieme nejaký potenciál 5-24V D16 je uzavretá, signal sa obmedzi cez R34 a D17 na cca 3,5 – 3,6V.
3. V režime GPIO ako výstup mosfet Q9 pracuje ako open drain a otvorí pomocou Q10 voči skratu je mosfet chránený pomocou resetovacej poistky F5 na 500mA

Ale bojím sa, že sa mi nepodarí pomocou R35 nastaviť pracovný bod BC846 (Q10) tak aby mi v režime vstupu ked privediem 24V neotváral mosfet Q9. A naopak v režime výstupu spoľahlivo ho otvoril.


Alebo ak mate iné lepšie nápady ako to vyriešiť sem s nimi ja osobne nič také nenašiel. Smile



1.jpg
 Komentář:
 Velikost:  24.81 kB
 Zobrazeno:  54 krát

1.jpg




Naposledy upravil Dumitru dne čt srpen 21 2025, 20:12, celkově upraveno 2 krát.
Návrat nahoru
Zobrazit informace o autorovi Odeslat soukromou zprávu Odeslat e-mail Zobrazit autorovy WWW stránky
bdn



Založen: Jan 16, 2020
Příspěvky: 574

PříspěvekZaslal: čt srpen 21 2025, 19:49    Předmět: Citovat

Na jeden I/O kanál 24V přiřaď na straně MCU dva I/O:
1/ fixní vstup I
2/ fixní výstup Q
Schéma níže přebráno z datasheetu dataloggeru.

Idea je taková, že pomocí softwéru si uživatel přepne, zda kanál bude I nebo Q.
Pokud je kanál Q, proud 100mA je možný pouze ve směru, že teče směrem dovnitř (nejedná se o push-pull).



2025-08-21_USB_Data_Acquisition_System_2.png
 Komentář:
 Velikost:  44.47 kB
 Zobrazeno:  57 krát

2025-08-21_USB_Data_Acquisition_System_2.png



2025-08-21_USB_Data_Acquisition_System.png
 Komentář:
 Velikost:  17.36 kB
 Zobrazeno:  60 krát

2025-08-21_USB_Data_Acquisition_System.png


Návrat nahoru
Zobrazit informace o autorovi Odeslat soukromou zprávu
Dumitru



Založen: Dec 11, 2015
Příspěvky: 253
Bydliště: Slovensko,Bratislava

PříspěvekZaslal: čt srpen 21 2025, 20:09    Předmět: Citovat

Ďakujem za napad ja Push Pull nevyžadujem postačuje open drain ale využitie dvoch pinov na prepínanie Output/Input je minimálne neefektívne to môžem rovno rozdeliť a jeden pin bude vždy input a druhy bude vždy output.
Návrat nahoru
Zobrazit informace o autorovi Odeslat soukromou zprávu Odeslat e-mail Zobrazit autorovy WWW stránky
martinkopp



Založen: Oct 12, 2023
Příspěvky: 1320

PříspěvekZaslal: čt srpen 21 2025, 21:23    Předmět: Citovat

Netuším k čemu to máš, ale pokud to má opravdu spolehlivě fungovat, vykašli se na ty nesmysly s tranzistory co fungují jen někdy, někomu, při nikdo neví jakých podmínkách a parametrech použitých součástek. Použij obvody jako MAX14906, AD74413R apod. jež se používají např. v průmyslových PLC a které fungují správně vždy a za všech okolností.
Návrat nahoru
Zobrazit informace o autorovi Odeslat soukromou zprávu
Puda



Založen: May 20, 2005
Příspěvky: 420
Bydliště: krkonoše

PříspěvekZaslal: čt srpen 21 2025, 21:32    Předmět: Citovat

Jsou na to šváby řady TTL74xx s otevřeným kolektorem. Budič sběrnice, nebo nějak tak se to jmenuje.
_________________
Absolutně korektní jedinec s extrémními názory.
Návrat nahoru
Zobrazit informace o autorovi Odeslat soukromou zprávu
rampage



Založen: Jan 12, 2025
Příspěvky: 363

PříspěvekZaslal: čt srpen 21 2025, 21:45    Předmět: Citovat

Obstarožné TTL budiče s otvoreným kolektorom mu budú na dve veci, ak to má fungovať aj ako vstup. Skôr niečo na spôsob ako radí martinkopp.
Návrat nahoru
Zobrazit informace o autorovi Odeslat soukromou zprávu
bdn



Založen: Jan 16, 2020
Příspěvky: 574

PříspěvekZaslal: pá srpen 22 2025, 17:38    Předmět: Citovat

citace:
na prepínanie Output/Input je minimálne neefektívne to môžem rovno rozdeliť a jeden pin bude vždy input a druhy bude vždy output.

Samozřejmě nevím na co to je.
Neefektivní se to může zdát, ale cena za jeden I/O v dnešní době je tak nízká, tak je na zvážení, zda to vůbec řešit.
Ve světě PLC je běžné, že kanály jsou pouze fixní vstup a nebo fixní výstup. Celé to zjednodušuje údržbu atd.
Ve světě USB/dataloggeru jsem se setkal s řešením výše, kdy si uživatel na začátku konfigurace měření v software navolí, zda chce kanál jako I (vstup) nebo Q (výstup).
Návrat nahoru
Zobrazit informace o autorovi Odeslat soukromou zprávu
lesana87



Založen: Sep 20, 2014
Příspěvky: 4366

PříspěvekZaslal: pá srpen 22 2025, 21:20    Předmět: Citovat

Já si myslím, že to spolehlivě udělat nejde. Jsou tam dva protichůdné požadavky. V režimu vstupu, se má přenášet signál pouze z výstupu na vstup, v režimu výstupu se má přenášet signál pouze ze vstupu na výstup. Ten externí obvod ale neví, jaký režim je navolený a jaký směr přenosu signálu má být volný a jaký blokovaný. I uvnitř procesoru jsou ke GPIO potřeba minimálně dva signály.
Návrat nahoru
Zobrazit informace o autorovi Odeslat soukromou zprávu
Dumitru



Založen: Dec 11, 2015
Příspěvky: 253
Bydliště: Slovensko,Bratislava

PříspěvekZaslal: pá srpen 22 2025, 22:32    Předmět: Citovat

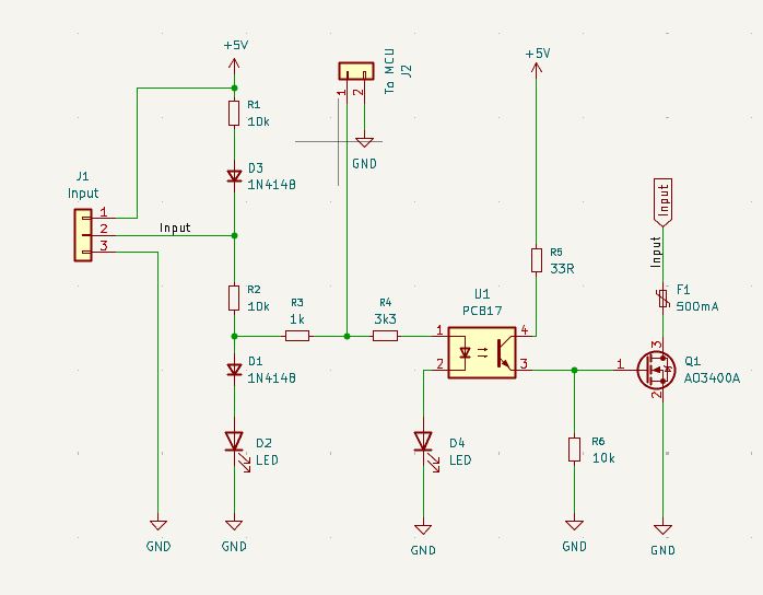
Ja som trošku pokročil načarbal a trosku aj simuloval toto



Narýchlo som si spravil skúšobnu pcb



Použil som biele led diódy (2,5V) D2,D4 a ono to aj nejako pracuje. Very Happy

Ak je pin na mcu nakonfigurovaný ako vstup a na J1 input pin2 privediem 5V na J2 teda na pine mcu mam 3V pri 24V mam 3.3V a svieti led D2

Ak prepnem mcu pin na výstup teda pushpull svieti LED2 aj LED4 a cez optočlen sa mi zapne mosfet.

Takže funkcionalita je ok jediný háčik je že pre aktiváciu výstupu teda aby sa mi otvoril optočlen a mosfet potrebujem až 5V. Takže nad tým treba ešte porozmýšľať ale ide to dobrým smerom.

Možno to ešte nie je úplné ideálne ale za mňa idea je taká že keď je pin mcu nastavený ako vstup obvodom bude tiecť mali prúd ktorý nie je schopný otvoriť optočlen a aktivovať výstupný mosfet a zase ak pin sa prepne na výstup tak dôkaze dodať taký prúd aby sa optočlen otvoril .... samozrejme sa tam ešte hrám s úrovňami 1N4148 + LED = cca 0,5 + 2,5V. A Optočlen + LED = cca 1,2 + 2,5V.

Princíp som popisal možno niekoho napadne lepšie riešenie budem rad Smile



1.jpg
 Komentář:
 Velikost:  31.8 kB
 Zobrazeno:  53 krát

1.jpg



2.jpg
 Komentář:
 Velikost:  24.48 kB
 Zobrazeno:  57 krát

2.jpg


Návrat nahoru
Zobrazit informace o autorovi Odeslat soukromou zprávu Odeslat e-mail Zobrazit autorovy WWW stránky
lesana87



Založen: Sep 20, 2014
Příspěvky: 4366

PříspěvekZaslal: so srpen 23 2025, 8:09    Předmět: Citovat

Nojo, ty si ale pořád hraješ na to, že logická 1 je 3,3V nebo 5V, a logická 0 je 0V, ale logické úrovně mají nějaké rozsahy.
Návrat nahoru
Zobrazit informace o autorovi Odeslat soukromou zprávu
martinkopp



Založen: Oct 12, 2023
Příspěvky: 1320

PříspěvekZaslal: so srpen 23 2025, 16:47    Předmět: Citovat

Jak je takových dotazů zde zcela obvyklé, tajíš účel celého bastlu, neuvádíš pořádně co to má dělat (např. rychlost, impedance vstupu, jak ma spinat vystup apod) takže ti nikdo nic pořádně neporadí protože z těch zmatených schémat je prd patrné. Rady jsou pak styl pokus-omyl než se někomu podaří trefit do myšlenky v tvé hlavě.

Pokud jsi skutečný kolenovrt a nechceš použít uvedené specializované obvody, dej tam prostě mosfet s gate na port mcu jako výstup (nechápu proč tam dáváš ten optočlen) a v režimu vstupu použij prostý odporový dělič a AD převodník v mcu, kde si pohodlně rozhodneš co je 0 a co 1
Návrat nahoru
Zobrazit informace o autorovi Odeslat soukromou zprávu
Dumitru



Založen: Dec 11, 2015
Příspěvky: 253
Bydliště: Slovensko,Bratislava

PříspěvekZaslal: so srpen 23 2025, 19:41    Předmět: Citovat

Nič tajného to nie je a ani som to netajil hned na začiatok som uviedol že potrebujem prispôsobiť IO pin MCU konkrétne ak to pomôže Raspberry Pi (ale nemyslím si že tato informácia nejako pomôže pri realizácii). Ako som napísal v prvom príspevku ale doplním tam údaje.

1. Ak je GPIO nastavene na výstup nech je možne spínať nejakú zaťaž od 5 do 24V prúd max 100mA. Vystup nech je open drain rychlosť nizka radovo ms.

2. Ak je GPIO nastavene na vstup nech výdrži od 5 do 24V. Vstupna impedancia okolo 10k, rychlosť nizka radovo ms. 3V3 CMOS logika.

3. Ak je GPIO nastavene na vstup aby bolo možné pripojiť aj kontakt bez potenciálu napr. tlačidlo detegovať stlačenie. Vstupna impedancia okolo 10k, rychlosť nizka radovo ms. 3V3 CMOS logika.


Prečo sú tie schémy zmätené ? Veď sú tam dokopy par súčiastok nepovažujem to za niečo náročné na pochopenie. Osobne neviem ako ich prekresliť tak aby pôsobili usporiadane ale nechám si poradiť.

Tie zmätené schemi sem uvádzam aby bolo jasnejšie čo chcem dosiahnuť.

Nie som kolenovrt ale takto sa dá všetko obhájiť a potom nemusíme nič riešiť ani bastliť. Bohužiaľ zaujalo ma to ako by to šlo vyriešiť a viem že v analógovej oblasti niesom úplné profi preto som napísal sem.

Optočlen tam je nato že ak je IO nastavene na vstup tak aby sa neotváral mosfet keď privedieš vstupní signál.
Návrat nahoru
Zobrazit informace o autorovi Odeslat soukromou zprávu Odeslat e-mail Zobrazit autorovy WWW stránky
bdn



Založen: Jan 16, 2020
Příspěvky: 574

PříspěvekZaslal: ne srpen 24 2025, 13:19    Předmět: Citovat

Jestli to je na Raspberry PI tak můžeš použít pro I/O převodníček I2C na I/O např. s MCP23017. Např. 8 pinů použiješ jako Q kanál a 8 pinů jako I kanál. Do Q kanálu přidáš posílení proudu např. mosfet. Do I kanálu ochranu, rezistor, zenerka, kondenzátor... Případně ještě galv. oddělení optočlenem.
Návrat nahoru
Zobrazit informace o autorovi Odeslat soukromou zprávu
martinkopp



Založen: Oct 12, 2023
Příspěvky: 1320

PříspěvekZaslal: ne srpen 24 2025, 15:12    Předmět: Citovat

Takže jestli to dobře chápu, ty chceš mít jeden drát do rpi, druhý drát jako vstup a třetí drát jako výstup? Nebo jeden drát do rpi a druhý jako vstup/výstup jen s 24V logikou? Tedy vlastně obousměrný level shifter jak jsi uvedl "3.3V mcu prispôsobiť mcu pin pre napätie od 5 do 24V". To je dost podstatný rozdíl. Taky z tvého pohledu nepodstatný detail že jde o rpi znamená, že nemá na portu ani AD převodník ani komparátor takže nejde použít řešení podobně jako v těch profi chipech. Prostě bys měl uvést co to je, k čemu to chceš použít a proč to chceš řešit tak jak chceš. Je rozdíl jestli jde o dvířka do kurníku nebo stroj co ti při selhání urve hlavu apod. Takhle to z tebe budem tahat jak z chlupaté deky což většinu lidí dřív nebo později otráví.

Jaký je vlastně důvod tohoto požadavku? Osobně si myslím, že zvládnutím technologie typu AD74413R se naučíš mnohem víc, než nějakým lepením odporů, ale to už je každého věc
Návrat nahoru
Zobrazit informace o autorovi Odeslat soukromou zprávu
Dumitru



Založen: Dec 11, 2015
Příspěvky: 253
Bydliště: Slovensko,Bratislava

PříspěvekZaslal: ne srpen 24 2025, 16:02    Předmět: Citovat

@bdn – nerozumiem ako/prečo sa ty daný rozširovač portov spája len s raspberry, teda neber že sa navážam len chcem pochopiť logiku prečo až keď som napísal raspberry ta to napadlo ? Ak by som použil STM32, WCH , MSP , AVR ...

@matinlkopp – jeden drat do rpi a druhy drat ako vstup/výstup s 24V logikou, podľa toho ako je na rpi nakonfigurovaní pin.
Požadavek je jednoduchý vyvediem povedzme von x-pinov z RPI a až programátor sa rozhodne či to bude pracovať ako vstup alebo ako výstup.

Ale zatiaľ mam toto riešenie.


Switch použijem nejaký mali SPDT alebo solder jumper.




Myslím si že to bude ok ak bude switch v polohe 2->3 a pin rpi nastavený na výstup nič sa tomu nestane aj keby tam bolo tych 24V privedene na vstup. A ak bude pin rpi na vstup tak to bude fungovať korektne.

A naopak ak bude v polohe 2->1 a pin nastavený pin rpi ako vstup tak sa optočlen neotvorí a ani výstupný mosfet aj keby tam bol pullup aktivovaný, pracovať to bude korektne až v mode pushpull.



1.jpg
 Komentář:
 Velikost:  27.14 kB
 Zobrazeno:  37 krát

1.jpg




Naposledy upravil Dumitru dne ne srpen 24 2025, 16:26, celkově upraveno 1 krát.
Návrat nahoru
Zobrazit informace o autorovi Odeslat soukromou zprávu Odeslat e-mail Zobrazit autorovy WWW stránky
Zobrazit příspěvky z předchozích:   
Přidat nové téma   Zaslat odpověď       Obsah fóra Diskuzní fórum Elektro Bastlírny -> Programování PIC, ATMEL, EEPROM a dalších obvodů Časy uváděny v GMT + 1 hodina
Jdi na stránku 1, 2  Další
Strana 1 z 2

 
Přejdi na:  
Nemůžete odesílat nové téma do tohoto fóra.
Nemůžete odpovídat na témata v tomto fóru.
Nemůžete upravovat své příspěvky v tomto fóru.
Nemůžete mazat své příspěvky v tomto fóru.
Nemůžete hlasovat v tomto fóru.
Nemůžete připojovat soubory k příspěvkům
Můžete stahovat a prohlížet přiložené soubory

Powered by phpBB © 2001, 2005 phpBB Group
Forums ©
Nuke - Elektro Bastlirna

Informace na portálu Elektro bastlírny jsou prezentovány za účelem vzdělání čtenářů a rozšíření zájmu o elektroniku. Autoři článků na serveru neberou žádnou zodpovědnost za škody vzniklé těmito zapojeními. Rovněž neberou žádnou odpovědnost za případnou újmu na zdraví vzniklou úrazem elektrickým proudem. Autoři a správci těchto stránek nepřejímají záruku za správnost zveřejněných materiálů. Předkládané informace a zapojení jsou zveřejněny bez ohledu na případné patenty třetích osob. Nároky na odškodnění na základě změn, chyb nebo vynechání jsou zásadně vyloučeny. Všechny registrované nebo jiné obchodní známky zde použité jsou majetkem jejich vlastníků. Uvedením nejsou zpochybněna z toho vyplývající vlastnická práva. Použití konstrukcí v rozporu se zákonem je přísně zakázáno. Vzhledem k tomu, že původ předkládaných materiálů nelze žádným způsobem dohledat, nelze je použít pro komerční účely! Tento nekomerční server nemá z uvedených zapojení či konstrukcí žádný zisk. Nezodpovídáme za pravost předkládaných materiálů třetími osobami a jejich původ. V případě, že zjistíte porušení autorského práva či jiné nesrovnalosti, kontaktujte administrátory na diskuzním fóru EB.


PHP-Nuke Copyright © 2005 by Francisco Burzi. This is free software, and you may redistribute it under the GPL. PHP-Nuke comes with absolutely no warranty, for details, see the license.
Čas potřebný ke zpracování stránky 0.21 sekund