Vítejte na Elektro Bastlírn?
Nuke - Elektro Bastlirna
  Vytvořit účet
Hlavní · Fórum · DDump · Profil · Zprávy · Hledat na fóru


Nuke - Elektro Bastlirna: Diskuzní fórum

 FAQFAQ   HledatHledat   Uživatelské skupinyUživatelské skupiny   ProfilProfil   Soukromé zprávySoukromé zprávy   PřihlášeníPřihlášení 

APC UPS bx700ui "hoří buzzer"

 
Přidat nové téma   Zaslat odpověď       Obsah fóra Diskuzní fórum Elektro Bastlírny -> Svářečky, UPS, nabíječe, měniče, zdroje, trafa a další
Zobrazit předchozí téma :: Zobrazit následující téma  
Autor Zpráva
bu2520



Založen: Jul 16, 2007
Příspěvky: 4851
Bydliště: u HK

PříspěvekZaslal: st červenec 16 2025, 9:26    Předmět: APC UPS bx700ui "hoří buzzer" Citovat

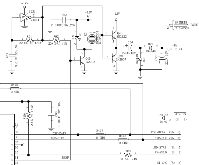
u té to UPS je stále 12V na buzzeru , je to spínané darlingtonem přímo od procesoru , který má na bráně 3,2V . Buzzer normálně pípá varovné signály a než poprvé zapnu tlačítkem UPS, tak je na něm nula , ale hned po zapnutí naběhne trvalých 12V , což zapříčinilo , že po ohřátí pájky vypadl z desky. Ohmicky má 43Ω typ je 390-0004-z o kterém rusové tvrdí že má mít 100Ω. Jinak se zdá UPS funguje. Neřešil jste někdo něco podobného?
Návrat nahoru
Zobrazit informace o autorovi Odeslat soukromou zprávu
samec



Založen: Dec 19, 2017
Příspěvky: 6235

PříspěvekZaslal: st červenec 16 2025, 9:40    Předmět: Citovat

Ten hnedý fľak v kruhu na plošaku vľavo hore?
https://www.reddit.com/r/ElectronicsRepair/comments/x0ijej/apc_backups_700_model_bx700ui/
Asi je v ceste prerazený nejaký kondenzátor.
Alebo tam mal byť pôvodne piezo?
Súdruhovia niečo nedomysleli. Hockey
Návrat nahoru
Zobrazit informace o autorovi Odeslat soukromou zprávu
bu2520



Založen: Jul 16, 2007
Příspěvky: 4851
Bydliště: u HK

PříspěvekZaslal: st červenec 16 2025, 9:53    Předmět: Citovat

ano ten flek je po buzzeru , elyty jsem vyměnil, ale nemají přímo souvislost s tím reprákem , kdo ví možná ho zkusím oddělit kondíkem.
Návrat nahoru
Zobrazit informace o autorovi Odeslat soukromou zprávu
patrikvarga



Založen: Apr 24, 2007
Příspěvky: 1280

PříspěvekZaslal: st červenec 16 2025, 10:25    Předmět: Citovat

https://elektrotanya.com/apc_ups_450_620_700.pdf/download.html


ups.jpg
 Komentář:
 Velikost:  73.58 kB
 Zobrazeno:  80 krát

ups.jpg


Návrat nahoru
Zobrazit informace o autorovi Odeslat soukromou zprávu
samec



Založen: Dec 19, 2017
Příspěvky: 6235

PříspěvekZaslal: st červenec 16 2025, 11:44    Předmět: Citovat

Čiže procesor nemá dávať na výstup BEEP vysokú úroveň, iba nízku úroveň, alebo vysokú impedanciu. Ak IC9 kmitá, tak je chybný softvér. Ak má vypečený buzzer 43Ω, tak už má pravdepodobne medzizávitové skraty. Ak je na výstupe IC9 strieda 50%, tak to odpovedá 6V pre buzzer. Teda kvôli dvojnásobnému napätiu je výkon 4x a kvôli cca polovičnému odporu 2x, celkovo cca 8x väčšia výkonová strata.

Medzi B a E Q46 zapojiť odpor a signál na B Q46 priviesť cez kondenzátor.
A ešte by som to vylepšil 5V zenerkou v sérii s D29. Zníži sa tým zbytočný jednosmerný prúd buzzerom.
Návrat nahoru
Zobrazit informace o autorovi Odeslat soukromou zprávu
bu2520



Založen: Jul 16, 2007
Příspěvky: 4851
Bydliště: u HK

PříspěvekZaslal: st červenec 16 2025, 12:45    Předmět: Citovat

toto schema jsem našel, ale varianta té mojí UPS je jiná na + bzučáku, je spínaných +12V (antiparalelní dioda) na - C darlington proti zemi a báze jde přes odpor přímo na gate procesoru.
Návrat nahoru
Zobrazit informace o autorovi Odeslat soukromou zprávu
Behemot
Doporučuje se dohled moderátorů


Založen: Nov 01, 2013
Příspěvky: 2442

PříspěvekZaslal: čt červenec 17 2025, 14:49    Předmět: Citovat

jo řešil sem, vokolo byly upečený kundenzátory, netušim co bylo první, esli poruchou kundenzátorů začal trvale řvát buzzer do erroru až se upekl, bo je tam skutečně tadle návrhová chyba a buzzer upekl kundenzátory vo měsíc dřív, než by chcíply taky

každopádně tydle plastikový mrdky jsou überšrot tak nechápu, proč to furt nekdo kupuje Rolling Eyes
Návrat nahoru
Zobrazit informace o autorovi Odeslat soukromou zprávu Zobrazit autorovy WWW stránky
Zobrazit příspěvky z předchozích:   
Přidat nové téma   Zaslat odpověď       Obsah fóra Diskuzní fórum Elektro Bastlírny -> Svářečky, UPS, nabíječe, měniče, zdroje, trafa a další Časy uváděny v GMT + 1 hodina
Strana 1 z 1

 
Přejdi na:  
Nemůžete odesílat nové téma do tohoto fóra.
Nemůžete odpovídat na témata v tomto fóru.
Nemůžete upravovat své příspěvky v tomto fóru.
Nemůžete mazat své příspěvky v tomto fóru.
Nemůžete hlasovat v tomto fóru.
Nemůžete připojovat soubory k příspěvkům
Můžete stahovat a prohlížet přiložené soubory

Powered by phpBB © 2001, 2005 phpBB Group
Forums ©
Nuke - Elektro Bastlirna

Informace na portálu Elektro bastlírny jsou prezentovány za účelem vzdělání čtenářů a rozšíření zájmu o elektroniku. Autoři článků na serveru neberou žádnou zodpovědnost za škody vzniklé těmito zapojeními. Rovněž neberou žádnou odpovědnost za případnou újmu na zdraví vzniklou úrazem elektrickým proudem. Autoři a správci těchto stránek nepřejímají záruku za správnost zveřejněných materiálů. Předkládané informace a zapojení jsou zveřejněny bez ohledu na případné patenty třetích osob. Nároky na odškodnění na základě změn, chyb nebo vynechání jsou zásadně vyloučeny. Všechny registrované nebo jiné obchodní známky zde použité jsou majetkem jejich vlastníků. Uvedením nejsou zpochybněna z toho vyplývající vlastnická práva. Použití konstrukcí v rozporu se zákonem je přísně zakázáno. Vzhledem k tomu, že původ předkládaných materiálů nelze žádným způsobem dohledat, nelze je použít pro komerční účely! Tento nekomerční server nemá z uvedených zapojení či konstrukcí žádný zisk. Nezodpovídáme za pravost předkládaných materiálů třetími osobami a jejich původ. V případě, že zjistíte porušení autorského práva či jiné nesrovnalosti, kontaktujte administrátory na diskuzním fóru EB.


PHP-Nuke Copyright © 2005 by Francisco Burzi. This is free software, and you may redistribute it under the GPL. PHP-Nuke comes with absolutely no warranty, for details, see the license.
Čas potřebný ke zpracování stránky 0.13 sekund