Vítejte na Elektro Bastlírn?
Nuke - Elektro Bastlirna
  Vytvořit účet Hlavní · Fórum · DDump · Profil · Zprávy · Hledat na fóru · Příspěvky na provoz EB

Vlákno na téma KORONAVIRUS - nutná registrace


Nuke - Elektro Bastlirna: Diskuzní fórum

 FAQFAQ   HledatHledat   Uživatelské skupinyUživatelské skupiny   ProfilProfil   Soukromé zprávySoukromé zprávy   PřihlášeníPřihlášení 

Regulovatelný proudový zdroj s OZ a tranzistorem
Jdi na stránku Předchozí  1, 2, 3
 
Přidat nové téma   Zaslat odpověď       Obsah fóra Diskuzní fórum Elektro Bastlírny -> Zapojení ze šuplíku
Zobrazit předchozí téma :: Zobrazit následující téma  
Autor Zpráva
ransom



Založen: Jul 19, 2020
Příspěvky: 3724
Bydliště: Náchod

PříspěvekZaslal: po duben 21 2025, 18:43    Předmět: Citovat

Vážně je zacyklovanej. To se jen tak nevidí.
Myslíte že bude reagovat na píchnutí jehlou?

_________________
Nepoužívám smajlíky. Pobavený nebo ironický tón si laskavě domyslete sami.
Návrat nahoru
Zobrazit informace o autorovi Odeslat soukromou zprávu
Ruprecht



Založen: Sep 28, 2005
Příspěvky: 1533
Bydliště: ZČ + JM

PříspěvekZaslal: po duben 21 2025, 18:58    Předmět: Citovat

lesana87 napsal(a):
...kdy zátěž je v kolektoru (teče jí Ic), ale OZ snímá proud v emitoru, který je Ic + Ib.

No to je tak, když lesana87 má zátěž v kolektoru (schéma?) a jjilek má zátěž v emitoru podle původního schématu.

V původním schématu jsou jen kladná napětí, použil bych třeba LM358, chodí až k nule při nesymetrickém napájení. Operák porovnává napětí na odporu R7 (=proud zátěží/odpor) a zvyšuje svoje výstupní napětí dokud nedosáhne stejných napětí z ADC a na R7. Se 100R bude převodní konstanta 10mA výstupního proudu na volt z ADC. Ovšem jen dokud stačí napětí, těch 4,7V je málo. Jeden přechod tranzistoru a Uf LED může být třeba tak 3,7V, na regulaci zbývá 1V (=10mA). Takže buď změnit koncepci, nebo zvýšit napětí pro napájení tranzistoru.

_________________
Kampaň, účelovka, nepodepsal, Palermo, ODS, Kalousek, je líp a jsou na to čísla, nastudujte si to.
Návrat nahoru
Zobrazit informace o autorovi Odeslat soukromou zprávu
masar



Založen: Dec 03, 2005
Příspěvky: 13949

PříspěvekZaslal: po duben 21 2025, 19:07    Předmět: Citovat

Ruprecht napsal(a):
lesana87 napsal(a):
...kdy zátěž je v kolektoru (teče jí Ic), ale OZ snímá proud v emitoru, který je Ic + Ib.

No to je tak, když lesana87 má zátěž v kolektoru (schéma?) a jjilek má zátěž v emitoru podle původního schématu...
Ale prd. V tom žádná chyba přece není a není co kompenzovat. O kompenzaci chyby vlivem rozdílu mezi Ic a Ie tranzistoru (to je ten bázový proud) tu psal jjilek. A teď se k tomu nehlásí. To je celé.
Wink
Návrat nahoru
Zobrazit informace o autorovi Odeslat soukromou zprávu Odeslat e-mail
HF_Tech



Založen: Apr 25, 2022
Příspěvky: 1921

PříspěvekZaslal: út duben 22 2025, 13:25    Předmět: Citovat

Tak zapojení podle https://www.ebastlirna.cz/modules.php?name=Forums&file=viewtopic&p=1370157#1370157 funguje.

Operák MCP6001, R1 = 100R, R2 a C1 neosazen. Napájení a + vstup zablokovány proti GND 100n keramikou. Napájení 5V a bílá LED.
Je to spájeno dohromady na kousku plošňáku.
1V na vstupu odpovídá 10mA na diodě.

Ten operák není úplně nejvhodnější, ale mám jich ještě 900ks v šuplíku Very Happy



Proudový zdroj pro LED.jpg
 Komentář:
Vzorek
 Velikost:  286.85 kB
 Zobrazeno:  39 krát

Proudový zdroj pro LED.jpg




Naposledy upravil HF_Tech dne st duben 23 2025, 7:06, celkově upraveno 1 krát.
Návrat nahoru
Zobrazit informace o autorovi Odeslat soukromou zprávu
samec



Založen: Dec 19, 2017
Příspěvky: 6044

PříspěvekZaslal: út duben 22 2025, 16:09    Předmět: Citovat

Dal by som tam R1 10Ω a vstupné napätie podelil tiež na desatinu odporovým deličom. Ale ak ti 4V stačia, tak nech.
Návrat nahoru
Zobrazit informace o autorovi Odeslat soukromou zprávu
Cust



Založen: Jan 17, 2007
Příspěvky: 7155
Bydliště: Milotice u Kyjova

PříspěvekZaslal: út duben 22 2025, 23:45    Předmět: Citovat

Kdysi jsem zdroj proudu řešil poněkud podobně? Ne že by se to hodilo na LEDku, je to moc složité, ale pro inspiraci...

Na konektoru J1 je požadovaný proud. Odpory R10 až R15 jsou pro měření skutečného proudu. Nemusí být osazeny. Napájení U2 bylo +30 V a -3,3 V.



CurrentSource1.png
 Komentář:
 Velikost:  66.39 kB
 Zobrazeno:  112 krát

CurrentSource1.png


Návrat nahoru
Zobrazit informace o autorovi Odeslat soukromou zprávu Odeslat e-mail
EKKAR



Založen: Mar 16, 2005
Příspěvky: 34976
Bydliště: Česká Třebová, JN89FW21

PříspěvekZaslal: st duben 23 2025, 5:29    Předmět: Citovat

Tohle je spíš měřicí převodník U/I, kterej by se dal upravit pro dálkovej přenos proudovou smyčkou 4-20mA, protože má evidentně kompenzaci všech možnejch chyb a offsetů. Na měření charky LED určitě postačí i cosik jednoduššího ...
_________________
Nasliněný prst na svorkovnici domovního rozvaděče: Jó, paninko, máte tam ty Voltíky všecky...
A kutilmile - nelituju tě Mr. Green Mr. Green !!!
Návrat nahoru
Zobrazit informace o autorovi Odeslat soukromou zprávu Odeslat e-mail
feliz_navidad



Založen: Oct 15, 2009
Příspěvky: 857

PříspěvekZaslal: st duben 23 2025, 6:10    Předmět: Citovat

Jak a který všechny možný chyby a offsety jsou v zapojení evidentně kompenzovány?
Návrat nahoru
Zobrazit informace o autorovi Odeslat soukromou zprávu
Dumitru



Založen: Dec 11, 2015
Příspěvky: 242
Bydliště: Slovensko,Bratislava

PříspěvekZaslal: st duben 23 2025, 6:47    Předmět: Citovat

Je tam použitý taký operačný zosilňovač že nič kompenzovať nie je potrebne Smile

tu je možne prečítať viac o tom (použite rovnaké zapojenie) ak by niekoho zaujímalo a niektorý výpočet.

Myslím si že ale ani jedno zapojenie nerieši kompenzáciu ofsetu toho DAC.

A myslím si že ten bude treba dvihnúť ešte vyššie ako 2mV ak začneme riešiť zero-scale error. A tiež nie je možne rátať s plným napájacím napätím na výstupe dac kvôli full-scale error.
Návrat nahoru
Zobrazit informace o autorovi Odeslat soukromou zprávu Odeslat e-mail
astromik



Založen: Feb 28, 2014
Příspěvky: 35
Bydliště: Milevsko

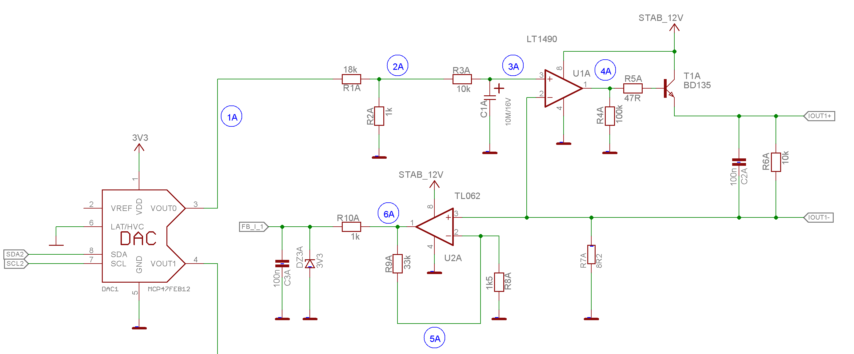
PříspěvekZaslal: ne červen 15 2025, 7:28    Předmět: Citovat

Vracím se s hlášením, jak jsem pokročil za ty 2 měsíce.

- Nakonec jsem podle vašich rad použil OZ s výstupem rail-to-rail (LT1490).
- Také jsem přidal zvyšující zdroj napětí z 5V na 12V, kterým napájím OZ i ten výstupní tranzistor.
Touto úpravou už se dostávám s hodnotou proudu až přes 20mA.
- Kvůli stabilitě jsem doplnil ještě nějaké kondenzátory, ale asi je to zbytečné.

- Navíc tam mám ještě druhý zesilovač, který zpětně měří napětí na tom snímacím odporu.
Výstup toho druhého zesilovače je pak zaveden na analogový vstup procesoru, kde jsem ho chtěl převádět zpátky na údaj v [mA], ale koukal jsem, že převod je dost nelineární, tak budu muset ještě domyslet nějaký převodový vzorec.

- Poslední věc, kterou jsem sice vyřešil, ale asi ne úplně správně, byl problém se slabě svítící LED i v případě, že na vstupu OZ bylo 0V.
Asi je to problém napěťové nesymetrie vstupů, ale nenašel jsem, jak to kompenzovat v případě, kdy používám nesymetrické napájení.

Nakonec jsem jen zkusil přidat paralelně k LED odpor. Předpokládal jsem, že se celkový proud rozdělí a na LED už ho nezbyde tolik, aby se rozsvítila.
Fungovalo to hned s první testovací hodnotu odporu (10k), tak jsem ho tam nechal.


Celé už to mám na plošňáku, ale jeho první verze nebyla úplně dokonalá, takže tam mám nějaké škrábání a drátování a moc se tím zatím chlubit nechci.
Ale jinak v pohodě.

Soft už taky pomalu uzavírám, takže zbývá jen nějaká mechanika a optika.

Děkuji všem za předchozí rady.



schema.gif
 Komentář:
Schéma jednoho kanálu proudové části
 Velikost:  37.15 kB
 Zobrazeno:  84 krát

schema.gif



fotka.jpg
 Komentář:
plošňák
 Velikost:  254.86 kB
 Zobrazeno:  35 krát

fotka.jpg



prevod.gif
 Komentář:
převodní funkce zpětného čtení proudu
 Velikost:  21.12 kB
 Zobrazeno:  37 krát

prevod.gif



tabulka.gif
 Komentář:
Převodní tabulka závislosti výstupních proudů přes LED na nastavení DAC.
 Velikost:  22.37 kB
 Zobrazeno:  32 krát

tabulka.gif


Návrat nahoru
Zobrazit informace o autorovi Odeslat soukromou zprávu Zobrazit autorovy WWW stránky
lesana87



Založen: Sep 20, 2014
Příspěvky: 4115

PříspěvekZaslal: ne červen 15 2025, 7:52    Předmět: Citovat

Zajímavé, že s TL062 ti to měří od nuly, ale problém máš nahoře. Tam se ti nejspíš otevírá ta zenerka na výstupu operáku.
Návrat nahoru
Zobrazit informace o autorovi Odeslat soukromou zprávu
samec



Založen: Dec 19, 2017
Příspěvky: 6044

PříspěvekZaslal: ne červen 15 2025, 8:04    Předmět: Citovat

Keď už si vyrobil orloj so zvyšujúcim meničom, tak si mohol radšej vytvoriť záporné napätie. Nepotreboval by si rail to rail a bolo by to lineárne.
Návrat nahoru
Zobrazit informace o autorovi Odeslat soukromou zprávu
masar



Založen: Dec 03, 2005
Příspěvky: 13949

PříspěvekZaslal: ne červen 15 2025, 9:38    Předmět: Citovat

Taky by mě zajímalo, jak se to dělá, aby TL062 měřil s daným napájením od 0V, když ani jeho vstupní ani výstupní charakteristiky to neumožňují (vstupní common-mode rozsah zahrnuje pouze +Vcc).
A ano, při 20mA bude (při jinak funkčním zesilovači se zesílením 23) na výstupu >3.7V, což Zenerova dioda dál nepustí.
Jen jsem "rozvil" jednoduché věty od lesana87.
Ten problém s prosvítající LED je způsoben tím, že pro výstupní napětí pro LED v oblasti 0V až prahové Uf je smyčka zzv rozpojena, čímž je zavedena hystereze o velikosti Uf. 10kΩ rezistor problém sice zlikviduje, ale zavede tím chybu cca +0,3mA do měření. Pokud nevadí, nevadí.
Wink
Návrat nahoru
Zobrazit informace o autorovi Odeslat soukromou zprávu Odeslat e-mail
HF_Tech



Založen: Apr 25, 2022
Příspěvky: 1921

PříspěvekZaslal: út červenec 01 2025, 8:13    Předmět: Citovat

Ono to poslední zapojení je docela hrůza.
Na obou místech by měly být CMOS operáky.
C1A nemůže být elyt. Tam je potřeba dát keramiku nebo svitek.
Když už je U1A s bipolárním vstupem, tak by na "-" vstupu měl být odpor stejně velký jako na "+" vstupu na kompenzaci vstupní proudové nesymetrie. Tj. něco málo přes 10k.
C2A proti kmitání by měl být mezi nožičkami 1 a 2 U1A.
R4 by měl být mezi B a E T1A.
TL062 je mimo doporučené hodnoty vstupních napětí.
Aby to zhaslo úplně, tak by R6 měl být jedním koncem zapojen na GND a stačí hodnota podstatně větší (100k).
Návrat nahoru
Zobrazit informace o autorovi Odeslat soukromou zprávu
Zobrazit příspěvky z předchozích:   
Přidat nové téma   Zaslat odpověď       Obsah fóra Diskuzní fórum Elektro Bastlírny -> Zapojení ze šuplíku Časy uváděny v GMT + 1 hodina
Jdi na stránku Předchozí  1, 2, 3
Strana 3 z 3

 
Přejdi na:  
Nemůžete odesílat nové téma do tohoto fóra.
Nemůžete odpovídat na témata v tomto fóru.
Nemůžete upravovat své příspěvky v tomto fóru.
Nemůžete mazat své příspěvky v tomto fóru.
Nemůžete hlasovat v tomto fóru.
Nemůžete připojovat soubory k příspěvkům
Můžete stahovat a prohlížet přiložené soubory

Powered by phpBB © 2001, 2005 phpBB Group
Forums ©
Nuke - Elektro Bastlirna

Informace na portálu Elektro bastlírny jsou prezentovány za účelem vzdělání čtenářů a rozšíření zájmu o elektroniku. Autoři článků na serveru neberou žádnou zodpovědnost za škody vzniklé těmito zapojeními. Rovněž neberou žádnou odpovědnost za případnou újmu na zdraví vzniklou úrazem elektrickým proudem. Autoři a správci těchto stránek nepřejímají záruku za správnost zveřejněných materiálů. Předkládané informace a zapojení jsou zveřejněny bez ohledu na případné patenty třetích osob. Nároky na odškodnění na základě změn, chyb nebo vynechání jsou zásadně vyloučeny. Všechny registrované nebo jiné obchodní známky zde použité jsou majetkem jejich vlastníků. Uvedením nejsou zpochybněna z toho vyplývající vlastnická práva. Použití konstrukcí v rozporu se zákonem je přísně zakázáno. Vzhledem k tomu, že původ předkládaných materiálů nelze žádným způsobem dohledat, nelze je použít pro komerční účely! Tento nekomerční server nemá z uvedených zapojení či konstrukcí žádný zisk. Nezodpovídáme za pravost předkládaných materiálů třetími osobami a jejich původ. V případě, že zjistíte porušení autorského práva či jiné nesrovnalosti, kontaktujte administrátory na diskuzním fóru EB.


PHP-Nuke Copyright © 2005 by Francisco Burzi. This is free software, and you may redistribute it under the GPL. PHP-Nuke comes with absolutely no warranty, for details, see the license.
Čas potřebný ke zpracování stránky 0.15 sekund