Vítejte na Elektro Bastlírn?
Nuke - Elektro Bastlirna
  Vytvořit účet Hlavní · Fórum · DDump · Profil · Zprávy · Hledat na fóru · Příspěvky na provoz EB

Vlákno na téma KORONAVIRUS - nutná registrace


Nuke - Elektro Bastlirna: Diskuzní fórum

 FAQFAQ   HledatHledat   Uživatelské skupinyUživatelské skupiny   ProfilProfil   Soukromé zprávySoukromé zprávy   PřihlášeníPřihlášení 

jednoduche fm radio
Jdi na stránku Předchozí  1, 2, 3, 4, 5, 6, 7, 8, 9, 10  Další
 
Přidat nové téma   Toto téma je zamknuto, nemůžete zde přidávat odpovědi ani upravovat své příspěvky!       Obsah fóra Diskuzní fórum Elektro Bastlírny -> Poradna
Zobrazit předchozí téma :: Zobrazit následující téma  
Autor Zpráva
Hill
Administrátor


Založen: Sep 10, 2004
Příspěvky: 20926
Bydliště: Jičín, Český ráj

PříspěvekZaslal: út duben 22 2025, 7:20    Předmět: Citovat

Hodláš leptat a vrtat, teda nepředpokládám SMD montáž. A ještě ani nemáš představu, z čeho bys to chtěl dělat.
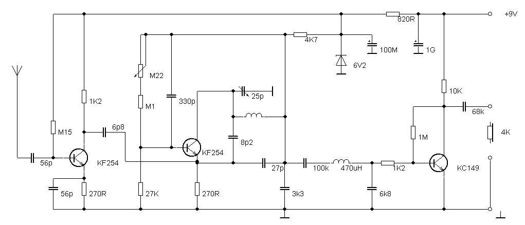
My jsme to měli snadnější: na AM se stavělo a vylepšovalo postupně od krystalky, často stačilo "co dům dal". Nás to vyškolilo v základech, na které jsme přistavovali další patra.
To u VKV přijímače nejde, už i ta nejjednodušší konstrukce nevystačí se třemi čtyřmi součástkami, k nimž se pak přidávají další. I ten nejjednodušší přijímač FM začíná na nějakých 25 součástkách - a to ještě jen na sluchátka. Také je místy poměrně mlsný na rozmístění součástek a (pro)vedení spojů, ale i při ručním kreslení, dodržíš-li co nejpřesněji rozměry a tvar podle vyzkoušené předlohy, máš slušnou šanci, že to bude dělat, co má. To mám osobně ověřené, že to jde.
Proto bych se pro začátek přimlouval za připravenou stavebnici - máš sadu všech součástek, které budeš potřebovat, vyleptanou a potištěnou desku, při pečlivé montáži to bude hrát na první zapojení.
Chceš, aby ti to uživilo reproduktorek, tak si vyleptej tu destičku na koncový zesilovač, však to rádio nemusí být celé na jedné desce. Při takovéto stavbě z modulů ho budeš moci kdykoli později dovybavit stereodekodérem a stereofonnním výkonovým zesilovačem, případně dalšími obvody pro "luxusnější" funkce, aniž bys musel shánět další tuner, ten už budeš mít.
Návrat nahoru
Zobrazit informace o autorovi Odeslat soukromou zprávu
Zmije



Založen: Jun 30, 2005
Příspěvky: 1701
Bydliště: Pardubický kraj

PříspěvekZaslal: út duben 22 2025, 7:21    Předmět: Citovat

Já bych superreakční přijímače nezatracoval, existují i zapojení s VF předzesilovačem, který vysílání do antény omezuje. Nebo použít anténu s předzesilovačem Very Happy

Našel jsem to tady
http://www.radiosvet.wz.cz/srg/srg.html



SRG-preamp.png
 Komentář:
 Velikost:  17.35 kB
 Zobrazeno:  32 krát

SRG-preamp.png


Návrat nahoru
Zobrazit informace o autorovi Odeslat soukromou zprávu Odeslat e-mail
jardafiala



Založen: Jun 20, 2010
Příspěvky: 2444
Bydliště: Česká Lípa

PříspěvekZaslal: út duben 22 2025, 7:23    Předmět: Citovat

Taky, pokud chceš něco kvalitnějšího a přitom si chceš trochu pohrát a pájet, by šlo použít vstupní jednotku z nějakého vraku a přidělat k němu demodulátor s A225. A potom případně stereodekodér a zesilovač. Jednotek je všude kolem mraky, já tady silážuju aspoň tři, je mi líto je vyhazovat (kdyby někdo chtěl tak SZ, za poštovné).
Návrat nahoru
Zobrazit informace o autorovi Odeslat soukromou zprávu Odeslat e-mail
Zmije



Založen: Jun 30, 2005
Příspěvky: 1701
Bydliště: Pardubický kraj

PříspěvekZaslal: út duben 22 2025, 8:06    Předmět: Citovat

SMD může být naopak ulehčení, protože plošák stačí jen vyleptat a vrtat se nemusí. Krom toho SMD má z hlediska VF lepší vlastnosti (nožičky mají něco mezi 0 až 1mm).

Před pár lety jsem stavěl VF zesilovač s ATF-55143, v datasheetu mají náhradní schéma rozdělené na samotný čip a pouzdro. Když jsem to překresloval do simulátoru, tak mě celkem překvapilo jak moc pouzdro (a to je SMD) zhoršuje parametry samotného čipu.
Návrat nahoru
Zobrazit informace o autorovi Odeslat soukromou zprávu Odeslat e-mail
EKKAR



Založen: Mar 16, 2005
Příspěvky: 34827
Bydliště: Česká Třebová, JN89FW21

PříspěvekZaslal: út duben 22 2025, 9:36    Předmět: Citovat

konosuke napsal(a):
Pokud chceš bastlit tak prosím...stavebnice
jinak FM sekce nejběžnějšího mobilu Sad
Blbost, tohle platilo možná tak v době tlačítkový Nokie nebo Siemensu, mobily už dávno FM stanice buď reprodukujou pomocí streamu z internetu - a pak doslova nezáleží na tom, odkud na světě to "rádio" posloucháš, anebo používají "SDR" = Softwarově Definovanej Receiver, kterej má s klasickým FM rádiem společný akorát to, že přijímá kmitočty, na kterejch se vysílá FM. Princip ladění a demodulace je u dnešních mobilů ale čistě SW záležitost, protože při jejich výpočetním výkonu požadovaným grafickou částí je SDR mnohem levnější, než někam dovnitř dopasovávat HW pro FM příjem ... A ty nejmodernější, co už ani nemají Jacka pro drátový sluchátka, protože používají výhradně BT, ty už FM příjem neumí ani pomocí SDR, všecko berou přes data ze streamu...
_________________
Nasliněný prst na svorkovnici domovního rozvaděče: Jó, paninko, máte tam ty Voltíky všecky...
A kutilmile - nelituju tě Mr. Green Mr. Green !!!
Návrat nahoru
Zobrazit informace o autorovi Odeslat soukromou zprávu Odeslat e-mail
samec



Založen: Dec 19, 2017
Příspěvky: 5965

PříspěvekZaslal: út duben 22 2025, 10:46    Předmět: Citovat

To vážne sa nedá chytať FM na feritovú anténu? Rolling Eyes
Návrat nahoru
Zobrazit informace o autorovi Odeslat soukromou zprávu
rnbw



Založen: Mar 21, 2006
Příspěvky: 36899
Bydliště: Bratislava

PříspěvekZaslal: út duben 22 2025, 10:50    Předmět: Citovat

Nie.
Návrat nahoru
Zobrazit informace o autorovi Odeslat soukromou zprávu
Hill
Administrátor


Založen: Sep 10, 2004
Příspěvky: 20926
Bydliště: Jičín, Český ráj

PříspěvekZaslal: út duben 22 2025, 11:19    Předmět: Citovat

Neblbněte tu s SDR a mobily, jestli to má Dušan, jako ročníkovou práci, jako že má, tak se určitě bude někdo ptát, jak to funguje. Je proto potřeba, Aby Dušan taky pochopil, co se děje se signálem z antény, než to zahraje. A vůbec, co se v tom přijímači děje, když...
A k tomu je ten Jeníčkův návrh s popisem náramně vhodný.
Návrat nahoru
Zobrazit informace o autorovi Odeslat soukromou zprávu
Zmije



Založen: Jun 30, 2005
Příspěvky: 1701
Bydliště: Pardubický kraj

PříspěvekZaslal: út duben 22 2025, 11:38    Předmět: Citovat

SDR je docela hezký způsob jak s několika miliardami tranzistorů získat přijímač často nevalné kvality.

Základní myšlenka ale není tak složitá. Vezme se oscilátor naladěný na přijímaný kmitočet, signál z antény a oscilátoru se zavede do kvadraturního modulátoru, výsledky (dva signály I a Q) se proženou dolními propustmi, potom do AD převodníků a do počítače. Tam se pomocí arctan (Q(t)/I(t)) vypočítá fáze a její derivací se získá modulovaný signál.
Návrat nahoru
Zobrazit informace o autorovi Odeslat soukromou zprávu Odeslat e-mail
ZVUK2000



Založen: Apr 22, 2012
Příspěvky: 4402
Bydliště: Karvinsko

PříspěvekZaslal: út duben 22 2025, 11:50    Předmět: Citovat

A co RD5807FP?
Návrat nahoru
Zobrazit informace o autorovi Odeslat soukromou zprávu Odeslat e-mail
EKKAR



Založen: Mar 16, 2005
Příspěvky: 34827
Bydliště: Česká Třebová, JN89FW21

PříspěvekZaslal: út duben 22 2025, 12:05    Předmět: Citovat

Zmije napsal(a):
SDR je docela hezký způsob jak s několika miliardami tranzistorů získat přijímač často nevalné kvality.
Základní myšlenka ale není tak složitá. Vezme se oscilátor naladěný na přijímaný kmitočet, signál z antény a oscilátoru se zavede do kvadraturního modulátoru, výsledky (dva signály I a Q) se proženou dolními propustmi, potom do AD převodníků a do počítače. Tam se pomocí arctan (Q(t)/I(t)) vypočítá fáze a její derivací se získá modulovaný signál.
Jo, ale vlastní realizace je čistě SW. Proto se to taky v dnešních mobilech tak dělá, nezabírá to fyzicky žádný další místo, veškerý HW vybavení už takovej mobil má. Jediný co je potřeba doplnit, je dýlka antény, aby aspoň trochu ladila s pásmem metr-a-půl, což se dosahuje použitím společnýho vodiče sluchátek jako "anténního" drátu. Proto když chceš přijímat na mobil FM rádio, vyzve tě k připojení drátovejch sluchátek, nebo ti nabídne stream přes data - a na ty už dlouhou anténu nepotřebuje. Ani s jedním se ale základní věci k FM příjmu nenaučí.
Takže buď tu stavebnici, NAPŘÍKLAD z Hadexu - ale když pohledá, jsou ke koupi i jiný a jinde, ANEBO bastlit sám - pak buď na základě TDA7000 nebo jeho klonů, případně podle Klabala zkusit k FM příjmu znásilnit švába původně určenýho jen jako FM demodulátor - TAA/MAA661. Klabal o tom na konci 80.let minulýho století zplodil celou brožovanou knížku.

_________________
Nasliněný prst na svorkovnici domovního rozvaděče: Jó, paninko, máte tam ty Voltíky všecky...
A kutilmile - nelituju tě Mr. Green Mr. Green !!!
Návrat nahoru
Zobrazit informace o autorovi Odeslat soukromou zprávu Odeslat e-mail
Artaban001



Založen: Apr 01, 2004
Příspěvky: 10068
Bydliště: Pendrov

PříspěvekZaslal: út duben 22 2025, 12:17    Předmět: Citovat

7088 je FM rádio s extrémně nízkou mezifrekvencí, RDA, nebo ta stavebnice s HEX... je SDR (viz výše popsaný princip) FM v mobilu je často jen zpřístupněná bonusová funkce Bluetooth převodníku, protože dost často FM tuner obsahují, ale výrobci jej f mobilech bez FM prostě "neobsluhují" a tím pádem není vyveden ani výstup NF a anténní vstup
Návrat nahoru
Zobrazit informace o autorovi Odeslat soukromou zprávu Odeslat e-mail
martinkopp



Založen: Oct 12, 2023
Příspěvky: 1119

PříspěvekZaslal: út duben 22 2025, 16:57    Předmět: Citovat

Tady je to zas jak v zatuchlém muzeu Smile
Pokud malé rádijko chce na používaní, o ničem jiném nez SDR bych dnes ani na vteřinu neuvažoval, když to nemá skončit někde na dně skříně jako lapač prachu. Zapojení s tranzistory nebo východoněmeckými chipy jsou krásné, ale kde má automatické ladění, zobrazení frekvence a názvů stanic, paměti pro předvolby...? Takhle si slepí něco z TDA7000, řekne hmm... pěkný, nějak tam mezi šumem chvílemi něco hraje, ale pak si stejně koupí čínské rádio s Si4703 aspol. na kterém bude hrát s ovládáním a parametry příjimače typickými pro současné století a bastl pleskne do krabice.

No a pokud to má do školy, tak používání 50let starých chipů už snad ani nemá význam komentovat. To bude naší budoucnosti techniky fakt k užitku.
Ale já vím, znám tu ohranou mantru, pokud to nelepí z diskrétních součástek jako otcové našich otců, dočista zblbne a nic se nenaučí, takže krumpáč do ruky a hybaj do lomu loupat slídu na kondenzátory Smile
Návrat nahoru
Zobrazit informace o autorovi Odeslat soukromou zprávu
ZVUK2000



Založen: Apr 22, 2012
Příspěvky: 4402
Bydliště: Karvinsko

PříspěvekZaslal: út duben 22 2025, 17:31    Předmět: Citovat

Nemám nic proti SDR, ale tranzistorak bude hrát týden . A SDR má za dvě hodiny baterky v.......
Návrat nahoru
Zobrazit informace o autorovi Odeslat soukromou zprávu Odeslat e-mail
patrikvarga



Založen: Apr 24, 2007
Příspěvky: 1272

PříspěvekZaslal: út duben 22 2025, 18:03    Předmět: Citovat

Hill napsal(a):
jestli to má Dušan, jako ročníkovou práci, jako že má, tak se určitě bude někdo ptát, jak to funguje.



dus.jpg
 Komentář:
 Velikost:  6.12 kB
 Zobrazeno:  15 krát

dus.jpg


Návrat nahoru
Zobrazit informace o autorovi Odeslat soukromou zprávu
Zobrazit příspěvky z předchozích:   
Přidat nové téma   Toto téma je zamknuto, nemůžete zde přidávat odpovědi ani upravovat své příspěvky!       Obsah fóra Diskuzní fórum Elektro Bastlírny -> Poradna Časy uváděny v GMT + 1 hodina
Jdi na stránku Předchozí  1, 2, 3, 4, 5, 6, 7, 8, 9, 10  Další
Strana 2 z 10

 
Přejdi na:  
Nemůžete odesílat nové téma do tohoto fóra.
Nemůžete odpovídat na témata v tomto fóru.
Nemůžete upravovat své příspěvky v tomto fóru.
Nemůžete mazat své příspěvky v tomto fóru.
Nemůžete hlasovat v tomto fóru.
Nemůžete připojovat soubory k příspěvkům
Můžete stahovat a prohlížet přiložené soubory

Powered by phpBB © 2001, 2005 phpBB Group
Forums ©
Nuke - Elektro Bastlirna

Informace na portálu Elektro bastlírny jsou prezentovány za účelem vzdělání čtenářů a rozšíření zájmu o elektroniku. Autoři článků na serveru neberou žádnou zodpovědnost za škody vzniklé těmito zapojeními. Rovněž neberou žádnou odpovědnost za případnou újmu na zdraví vzniklou úrazem elektrickým proudem. Autoři a správci těchto stránek nepřejímají záruku za správnost zveřejněných materiálů. Předkládané informace a zapojení jsou zveřejněny bez ohledu na případné patenty třetích osob. Nároky na odškodnění na základě změn, chyb nebo vynechání jsou zásadně vyloučeny. Všechny registrované nebo jiné obchodní známky zde použité jsou majetkem jejich vlastníků. Uvedením nejsou zpochybněna z toho vyplývající vlastnická práva. Použití konstrukcí v rozporu se zákonem je přísně zakázáno. Vzhledem k tomu, že původ předkládaných materiálů nelze žádným způsobem dohledat, nelze je použít pro komerční účely! Tento nekomerční server nemá z uvedených zapojení či konstrukcí žádný zisk. Nezodpovídáme za pravost předkládaných materiálů třetími osobami a jejich původ. V případě, že zjistíte porušení autorského práva či jiné nesrovnalosti, kontaktujte administrátory na diskuzním fóru EB.


PHP-Nuke Copyright © 2005 by Francisco Burzi. This is free software, and you may redistribute it under the GPL. PHP-Nuke comes with absolutely no warranty, for details, see the license.
Čas potřebný ke zpracování stránky 0.53 sekund