Vítejte na Elektro Bastlírn?
Nuke - Elektro Bastlirna
  Vytvořit účet Hlavní · Fórum · DDump · Profil · Zprávy · Hledat na fóru · Příspěvky na provoz EB

Vlákno na téma KORONAVIRUS - nutná registrace


Nuke - Elektro Bastlirna: Diskuzní fórum

 FAQFAQ   HledatHledat   Uživatelské skupinyUživatelské skupiny   ProfilProfil   Soukromé zprávySoukromé zprávy   PřihlášeníPřihlášení 

Oddálení vypnutí relé
Jdi na stránku 1, 2  Další
 
Přidat nové téma   Zaslat odpověď       Obsah fóra Diskuzní fórum Elektro Bastlírny -> Poradna
Zobrazit předchozí téma :: Zobrazit následující téma  
Autor Zpráva
doga



Založen: Mar 26, 2018
Příspěvky: 247
Bydliště: okr. Bruntál

PříspěvekZaslal: st březen 19 2025, 6:56    Předmět: Oddálení vypnutí relé Citovat

Ahoj,
potřebuji oddálit vypnutí relé nezávisle na řídící elektronice (zatím arduino).
Relé bude sloužit jako odpojovač 24V akumulátoru a nechci aby odpadlo kvůli případnému restartu řídící elektroniky, takže oddálení v řádu vteřin.
Napadla mě 555 ale ta interval spouští už při náběžné hraně řídícího pulzu.
Dík za rady a nápady.



555_sch.png
 Komentář:
 Velikost:  32.83 kB
 Zobrazeno:  58 krát

555_sch.png


Návrat nahoru
Zobrazit informace o autorovi Odeslat soukromou zprávu
ondraN



Založen: Aug 16, 2022
Příspěvky: 804
Bydliště: Roztoky

PříspěvekZaslal: st březen 19 2025, 7:03    Předmět: Citovat

Jsou v podstatě dvě možnosti. První je kondenzátor, vhodně zapojený do spínacího obvodu, který vypnutí pozdrží. Druhá je použití bistabilního relé, které buď bude použité pro spínání hlavního relé, nebo bude samo spínat zátěž (neznáme jaké proudy se spínají a jaký charakter má zátěž).
Návrat nahoru
Zobrazit informace o autorovi Odeslat soukromou zprávu Odeslat e-mail
martinkopp



Založen: Oct 12, 2023
Příspěvky: 1113

PříspěvekZaslal: st březen 19 2025, 7:06    Předmět: Citovat

Normální postup je napsat program tak, aby k žádnému "případnému restartu" nedocházelo.
Návrat nahoru
Zobrazit informace o autorovi Odeslat soukromou zprávu
Hill
Administrátor


Založen: Sep 10, 2004
Příspěvky: 20916
Bydliště: Jičín, Český ráj

PříspěvekZaslal: st březen 19 2025, 7:41    Předmět: Citovat

To relé má přitáhnout jen na těch 5,5 s (± tolerance součástek), nebo je přitažené celou dobu a potřebuješ zpozdit jeho odpadnutí po ztrátě napájení?
V tom druhém případě by obvod totiž ztratil napájení až po vybití akumulátoru, protože ho drží připojený k plusu napájení.
A, pokud jde o spuštění obvodu: to je takový problém invertovat vstupní signál a pak pro vstup TRIG ten signál upnout k plusu a přes kondík zderivovat?
Mimochodem - bez té derivace je nesmysl hovořit o spuštění hranou. V tom tvém zapojení se spouší jednoduše úrovní.
Návrat nahoru
Zobrazit informace o autorovi Odeslat soukromou zprávu
BOBOBO
Doporučuje se dohled moderátorů


Založen: Feb 25, 2008
Příspěvky: 20541
Bydliště: Rychnovsko

PříspěvekZaslal: st březen 19 2025, 7:43    Předmět: Citovat

Tu 555ku tam dát můžeš . Vybíjený kondík na vstupu nabíjíš signálním napětím .
Návrat nahoru
Zobrazit informace o autorovi Odeslat soukromou zprávu
doga



Založen: Mar 26, 2018
Příspěvky: 247
Bydliště: okr. Bruntál

PříspěvekZaslal: st březen 19 2025, 8:42    Předmět: Citovat

Relé slouží jako odpojovač akumulátoru pro ochranu před hlubokým vybitím. Takže má být sepnuté celou dobu a případě vybití odpadnout s pár vteřinovým zpožděním po ztrátě ovladacího napětí..

Naposledy upravil doga dne st březen 19 2025, 8:55, celkově upraveno 1 krát.
Návrat nahoru
Zobrazit informace o autorovi Odeslat soukromou zprávu
doga



Založen: Mar 26, 2018
Příspěvky: 247
Bydliště: okr. Bruntál

PříspěvekZaslal: st březen 19 2025, 8:49    Předmět: Citovat

Hill napsal(a):
To relé má přitáhnout jen na těch 5,5 s (± tolerance součástek), nebo je přitažené celou dobu a potřebuješ zpozdit jeho odpadnutí po ztrátě napájení?
V tom druhém případě by obvod totiž ztratil napájení až po vybití akumulátoru, protože ho drží připojený k plusu napájení.
A, pokud jde o spuštění obvodu: to je takový problém invertovat vstupní signál a pak pro vstup TRIG ten signál upnout k plusu a přes kondík zderivovat?
Mimochodem - bez té derivace je nesmysl hovořit o spuštění hranou. V tom tvém zapojení se spouší jednoduše úrovní.

Potřebuji aby odpadlo se zpožděním po ztrátě ovládacího napětí 5V. (vstup)
Návrat nahoru
Zobrazit informace o autorovi Odeslat soukromou zprávu
doga



Založen: Mar 26, 2018
Příspěvky: 247
Bydliště: okr. Bruntál

PříspěvekZaslal: st březen 19 2025, 8:50    Předmět: Citovat

BOBOBO napsal(a):
Tu 555ku tam dát můžeš . Vybíjený kondík na vstupu nabíjíš signálním napětím .

Asi jsem nepochopil, jak to myslíš?
Návrat nahoru
Zobrazit informace o autorovi Odeslat soukromou zprávu
ondraN



Založen: Aug 16, 2022
Příspěvky: 804
Bydliště: Roztoky

PříspěvekZaslal: st březen 19 2025, 9:31    Předmět: Citovat

A nebylo by lepší tu ochranu udělat nezávislou s FET tranzistorem a komparátorem nebo nějakým hlídacím IO? Přijde mi dost divné, že to relé bude celou dobu zapnuté a žrát proud a tím snižovat dobu chodu z akumulátoru.
Návrat nahoru
Zobrazit informace o autorovi Odeslat soukromou zprávu Odeslat e-mail
Hill
Administrátor


Založen: Sep 10, 2004
Příspěvky: 20916
Bydliště: Jičín, Český ráj

PříspěvekZaslal: st březen 19 2025, 14:45    Předmět: Citovat

Kolik to potřebuje proudově? Třeba by to šlo i bipolárem a menšími proudovými nároky.
Návrat nahoru
Zobrazit informace o autorovi Odeslat soukromou zprávu
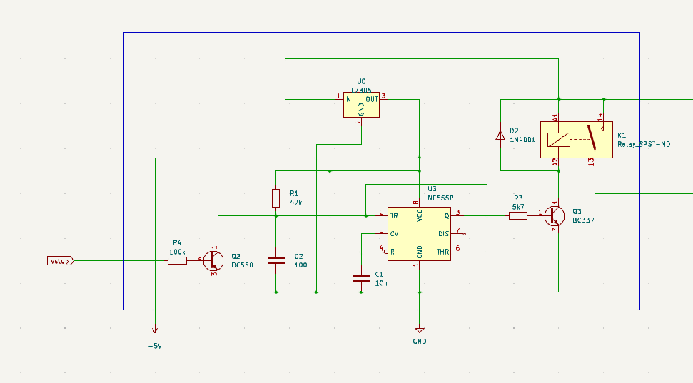
masar



Založen: Dec 03, 2005
Příspěvky: 13885

PříspěvekZaslal: st březen 19 2025, 17:20    Předmět: Citovat

Třeba takto. Mosfet vybrat podle potřebného proudu.
Wink



zpožděné vypnutí.png
 Komentář:
 Velikost:  21.14 kB
 Zobrazeno:  34 krát

zpožděné vypnutí.png


Návrat nahoru
Zobrazit informace o autorovi Odeslat soukromou zprávu Odeslat e-mail
doga



Založen: Mar 26, 2018
Příspěvky: 247
Bydliště: okr. Bruntál

PříspěvekZaslal: st březen 19 2025, 23:48    Předmět: Citovat

Proud z akumulátoru bude krýt proud zdroje 6.5A na 24V. Cívka relé bere 22mA, nepřišlo mi to moc, po tom co jsem viděl odpojovače v nabíječi Honeywell požárky Very Happy
Návrat nahoru
Zobrazit informace o autorovi Odeslat soukromou zprávu
masar



Založen: Dec 03, 2005
Příspěvky: 13885

PříspěvekZaslal: st březen 19 2025, 23:57    Předmět: Citovat

Relé lze použít také:
Wink



zpožděné vypnutí2.png
 Komentář:
 Velikost:  24.43 kB
 Zobrazeno:  27 krát

zpožděné vypnutí2.png


Návrat nahoru
Zobrazit informace o autorovi Odeslat soukromou zprávu Odeslat e-mail
doga



Založen: Mar 26, 2018
Příspěvky: 247
Bydliště: okr. Bruntál

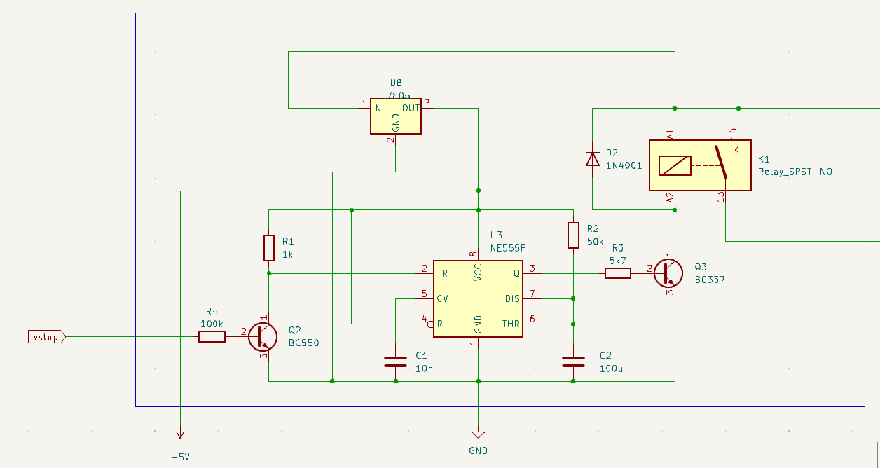
PříspěvekZaslal: ne březen 23 2025, 15:56    Předmět: Citovat

Ahoj,
díky za inspiraci Schmittem, dodělal jsem to rozdělanou 555. Spíná hned a vypíná s 2.5s zpožděním.



555_odpoj.png
 Komentář:
 Velikost:  22.62 kB
 Zobrazeno:  54 krát

555_odpoj.png


Návrat nahoru
Zobrazit informace o autorovi Odeslat soukromou zprávu
patrikvarga



Založen: Apr 24, 2007
Příspěvky: 1272

PříspěvekZaslal: ne březen 23 2025, 16:14    Předmět: Citovat

Medzi kolektor Q2 a C2 daj odpor, cca 100R.
Návrat nahoru
Zobrazit informace o autorovi Odeslat soukromou zprávu
Zobrazit příspěvky z předchozích:   
Přidat nové téma   Zaslat odpověď       Obsah fóra Diskuzní fórum Elektro Bastlírny -> Poradna Časy uváděny v GMT + 1 hodina
Jdi na stránku 1, 2  Další
Strana 1 z 2

 
Přejdi na:  
Nemůžete odesílat nové téma do tohoto fóra.
Nemůžete odpovídat na témata v tomto fóru.
Nemůžete upravovat své příspěvky v tomto fóru.
Nemůžete mazat své příspěvky v tomto fóru.
Nemůžete hlasovat v tomto fóru.
Nemůžete připojovat soubory k příspěvkům
Můžete stahovat a prohlížet přiložené soubory

Powered by phpBB © 2001, 2005 phpBB Group
Forums ©
Nuke - Elektro Bastlirna

Informace na portálu Elektro bastlírny jsou prezentovány za účelem vzdělání čtenářů a rozšíření zájmu o elektroniku. Autoři článků na serveru neberou žádnou zodpovědnost za škody vzniklé těmito zapojeními. Rovněž neberou žádnou odpovědnost za případnou újmu na zdraví vzniklou úrazem elektrickým proudem. Autoři a správci těchto stránek nepřejímají záruku za správnost zveřejněných materiálů. Předkládané informace a zapojení jsou zveřejněny bez ohledu na případné patenty třetích osob. Nároky na odškodnění na základě změn, chyb nebo vynechání jsou zásadně vyloučeny. Všechny registrované nebo jiné obchodní známky zde použité jsou majetkem jejich vlastníků. Uvedením nejsou zpochybněna z toho vyplývající vlastnická práva. Použití konstrukcí v rozporu se zákonem je přísně zakázáno. Vzhledem k tomu, že původ předkládaných materiálů nelze žádným způsobem dohledat, nelze je použít pro komerční účely! Tento nekomerční server nemá z uvedených zapojení či konstrukcí žádný zisk. Nezodpovídáme za pravost předkládaných materiálů třetími osobami a jejich původ. V případě, že zjistíte porušení autorského práva či jiné nesrovnalosti, kontaktujte administrátory na diskuzním fóru EB.


PHP-Nuke Copyright © 2005 by Francisco Burzi. This is free software, and you may redistribute it under the GPL. PHP-Nuke comes with absolutely no warranty, for details, see the license.
Čas potřebný ke zpracování stránky 0.44 sekund