Vítejte na Elektro Bastlírn?
Nuke - Elektro Bastlirna
  Vytvořit účet Hlavní · Fórum · DDump · Profil · Zprávy · Hledat na fóru · Příspěvky na provoz EB

Vlákno na téma KORONAVIRUS - nutná registrace


Nuke - Elektro Bastlirna: Diskuzní fórum

 FAQFAQ   HledatHledat   Uživatelské skupinyUživatelské skupiny   ProfilProfil   Soukromé zprávySoukromé zprávy   PřihlášeníPřihlášení 

Brzdění 1f asynchronního motoru

 
Přidat nové téma   Zaslat odpověď       Obsah fóra Diskuzní fórum Elektro Bastlírny -> Silnoproudá technika
Zobrazit předchozí téma :: Zobrazit následující téma  
Autor Zpráva
JirkaZ



Založen: Feb 26, 2021
Příspěvky: 3730

PříspěvekZaslal: so únor 01 2025, 13:22    Předmět: Brzdění 1f asynchronního motoru Citovat

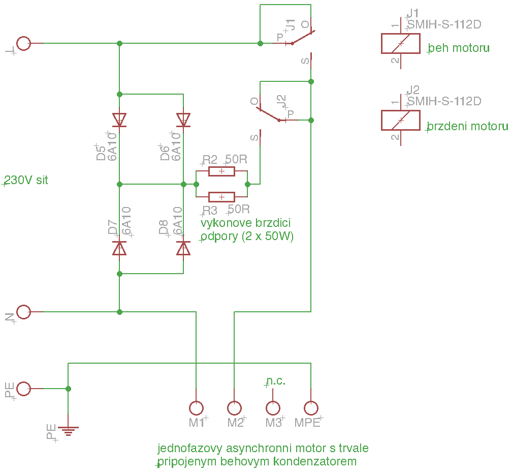
Setkal jsem se se strojem, jehož část zapojení je v příloze.

Běhové relé je jasné; pokud vypne, tak se na krátkou dobu (než motor zastaví, což je detekováno čidlem otáčení) sepne relé brzdění.

No a teď proč to sem píšu: dokázal by někdo zkušený v oblasti asynchronních motorů vysvětlit, jak brzdění funguje?

Ze schématu je jasné, že pokud je L kladnější než N, tak je motor napájen kladnými půlvlnami ze sítě přes brzdicí odpory, při L zápornějším než N se neděje nic.

No a pokud je L zápornější než N, tak případné záporné napětí na vývodu M2 motoru vůči N (jako generátoru) způsobí proud přes brzdné odpory, když je na M2 kladné napětí vůči N, tak neteče nic.

Dále je jasné, že generované napětí z motoru je podstatně nižší než síťové napětí a navíc nejsou ve fázi, nicméně při brzdění je vždy dominující síť (v kladných půlvlnách L vůči N).

V podstatě lze asi říct, že brzdění se uskutečňuje přivedením pulsujícího ss proudu do motoru. Je to v principu tohle? Normálně se využívá nepulsující proud, ale zde je pro jednoduchost pulsující a funguje to taky?

Díky za smysluplné příspěvky.



napajeni_a_brzdeni_motoru.png
 Komentář:
 Velikost:  16.47 kB
 Zobrazeno:  59 krát

napajeni_a_brzdeni_motoru.png



_________________
Kdo chce, hledá způsob;
kdo ne - hledá důvod.

Ze dvou možností často volím tu třetí.
Návrat nahoru
Zobrazit informace o autorovi Odeslat soukromou zprávu
ransom



Založen: Jul 19, 2020
Příspěvky: 3629
Bydliště: Náchod

PříspěvekZaslal: so únor 01 2025, 14:36    Předmět: Citovat

Funguje to úplně stejně jako u třífázového motoru. Pro funkci by stačily jen dvě diody, ale používá se zapouzdřený můstek, protože se jednoduše montuje. Jednopulsně usměrněné napětí se pustí do vinutí, v kotvě nakrátko se generuje proud a pohlcuje energie (mění se na teplo). Druhá dioda je rekuperační.
Odpory omezují DC proud do a z vinutí. Ty tam nemusejí být z principu funkce. Když brzdíme třeba vibrační dopravníky nebo třídiče, motory jsou dva. Při brždění se u obou propojí vývody V a W, DC napětí se přivede na U a statory obou motorů jsou v sérii - proud je omezený sériovou impedancí obou motorů a není potřeba ho víc omezovat. Spotřebovaná energie zůstane v motorech, ty se zahřívají, a nesmí se proto brzdit moc často. U jednoho jednofázového motoru je použitelné vinutí jen jedno, tak se proud omezuje přídavným rezistorem.

U pohonů s frekvenčákem je velikost DC proudu při brždění řízená
měničem, nastavuje se v % In. Se stejným omezením na četnost brzdných cyklů. Nejlepší je mít termistor v motoru pro hlídání teploty.

Jednopulsně usměrněné napětí lze v tomhle případě považovat prostě za DC napětí poloviční velikosti.

_________________
Nepoužívám smajlíky. Pobavený nebo ironický tón si laskavě domyslete sami.
Návrat nahoru
Zobrazit informace o autorovi Odeslat soukromou zprávu
samec



Založen: Dec 19, 2017
Příspěvky: 5952

PříspěvekZaslal: so únor 01 2025, 19:59    Předmět: Citovat

Nie tak celkom. Na brzdenie nabudeného bežiacého asynchronného motora stačí ho pripojiť na brzdné odpory a v móde generátora bude brzdiť. Lenže ak asynchronný motor nie je nabudený, tak nebude generatorovať, ani brzdiť. A to ani keď sa točí. A už vôbec nie, keď stojí. Ak sa do takého motora zavedie jednosmerný prúd, tak sa z neho stane obyčajný elektromagnet. Jednosmerný prúd určite nemôže motorom otáčať. Bude sa ho snažiť držať v jednej polohe. Takže bude brzdiť aj pri nulových otáčkach.

AJ keď sa to nezdá, jednocestne usmernené 230V v tomto prípade nie je polovica 115V, ale 94V. Wink
Návrat nahoru
Zobrazit informace o autorovi Odeslat soukromou zprávu
JirkaZ



Založen: Feb 26, 2021
Příspěvky: 3730

PříspěvekZaslal: so únor 01 2025, 23:16    Předmět: Citovat

samec napsal(a):
...Ak sa do takého motora (asynchronního) zavedie jednosmerný prúd, tak sa z neho stane obyčajný elektromagnet. Jednosmerný prúd určite nemôže motorom otáčať. Bude sa ho snažiť držať v jednej polohe. Takže bude brzdiť aj pri nulových otáčkach.


Nebude, pokud v rotoru nejsou feromagnetické póly (a myslím, že takových situací je dost).

Proč? No protože pokud rotor stojí, tak se v něm průchodem ss proudu statorovým vinutím neindukuje žádný proud a tedy nevzniká ani žádné magnetické pole rotoru, které by bylo v interakci s mag. polem statoru.

Jinými slovy čím pomaleji se rotor takového motoru otáčí, tím méně je průchodem ss proudu statorem brzděn - no a to celé skončí až remízou 0:0.

_________________
Kdo chce, hledá způsob;
kdo ne - hledá důvod.

Ze dvou možností často volím tu třetí.
Návrat nahoru
Zobrazit informace o autorovi Odeslat soukromou zprávu
tomasjedno



Založen: Oct 11, 2008
Příspěvky: 6576
Bydliště: ZZ9 Plural Z Alpha

PříspěvekZaslal: ne únor 02 2025, 0:56    Předmět: Citovat

samec napsal(a):
AJ keď sa to nezdá, jednocestne usmernené 230V v tomto prípade nie je polovica 115V, ale 94V. Wink
A to jsi spočítal jak? Mně vychází, že sinusových 230 V po jednocestném usměrnění dá DC o střední hodnotě 104 V a efektivní hodnotě 163 V.
Návrat nahoru
Zobrazit informace o autorovi Odeslat soukromou zprávu
ransom



Založen: Jul 19, 2020
Příspěvky: 3629
Bydliště: Náchod

PříspěvekZaslal: ne únor 02 2025, 12:02    Předmět: Citovat

Efektivní hodnota napětí je ta, jejíž druhé mocnině odpovídá tepelný účinek. Tepelný účinek jednopulsně usměrněného napětí je poloviční proti tepelnému účinku původního střídavého napětí. Takže jeho efektivní hodnota by měla být odmocnina z poloviny druhé mocniny AC napětí. Což je opravdu opravdu 163V.

Při brždění se uvažuje silový účinek, ten je úměrný střední hodnotě. No a ta je v tomto případě blízká polovině efektivní hodnoty střídavého napětí (104 vs 115V). Proto jsem si dovolil napsat onu nehoráznost. Nepsal jsem, že to je přesně polovina.

Asynchronní motor s kotvou nakrátko funguje jako brzda pouze ve dvou případech: Když je připojený na síť a jeho otáčky jsou vyšší než otáčky synchronní (přitom generuje energii do sítě) či mají opačný směr. Nebo v případě DC buzení. Bez externího buzení nikdy. Respektive takhle: Může mít nějaký zbytkový magnetismus v železe, jehož účinek je ale mizivý, pomíjivý, a proto prakticky nevyužitelný. Samotný externí odpor nic nezabrzdí.

_________________
Nepoužívám smajlíky. Pobavený nebo ironický tón si laskavě domyslete sami.
Návrat nahoru
Zobrazit informace o autorovi Odeslat soukromou zprávu
samec



Založen: Dec 19, 2017
Příspěvky: 5952

PříspěvekZaslal: ne únor 02 2025, 14:17    Předmět: Citovat

tomasjedno napsal(a):
samec napsal(a):
AJ keď sa to nezdá, jednocestne usmernené 230V v tomto prípade nie je polovica 115V, ale 94V. Wink
A to jsi spočítal jak? Mně vychází, že sinusových 230 V po jednocestném usměrnění dá DC o střední hodnotě 104 V a efektivní hodnotě 163 V.
Ech, bol som natoľko presvedčený, že práve takú hodnotu som videl na rôznych elektromagnetoch a brzdách, že sa mi to nechcelo počítať. Hrozné, jak mi kovid rozhádzal hlavu. Vozeďbouch
Návrat nahoru
Zobrazit informace o autorovi Odeslat soukromou zprávu
tomasjedno



Založen: Oct 11, 2008
Příspěvky: 6576
Bydliště: ZZ9 Plural Z Alpha

PříspěvekZaslal: ne únor 02 2025, 18:29    Předmět: Citovat

ransom napsal(a):
Při brždění se uvažuje silový účinek, ten je úměrný střední hodnotě. No a ta je v tomto případě blízká polovině efektivní hodnoty střídavého napětí (104 vs 115V). Proto jsem si dovolil napsat onu nehoráznost. Nepsal jsem, že to je přesně polovina.
Ona to žádná nehoráznost není - střední hodnota dvoucestně usměrněných 230 V je 207 V, takže u jednocestně usměrněných je to opravdu polovina tj. 104 V.
Návrat nahoru
Zobrazit informace o autorovi Odeslat soukromou zprávu
Zobrazit příspěvky z předchozích:   
Přidat nové téma   Zaslat odpověď       Obsah fóra Diskuzní fórum Elektro Bastlírny -> Silnoproudá technika Časy uváděny v GMT + 1 hodina
Strana 1 z 1

 
Přejdi na:  
Nemůžete odesílat nové téma do tohoto fóra.
Nemůžete odpovídat na témata v tomto fóru.
Nemůžete upravovat své příspěvky v tomto fóru.
Nemůžete mazat své příspěvky v tomto fóru.
Nemůžete hlasovat v tomto fóru.
Nemůžete připojovat soubory k příspěvkům
Můžete stahovat a prohlížet přiložené soubory

Powered by phpBB © 2001, 2005 phpBB Group
Forums ©
Nuke - Elektro Bastlirna

Informace na portálu Elektro bastlírny jsou prezentovány za účelem vzdělání čtenářů a rozšíření zájmu o elektroniku. Autoři článků na serveru neberou žádnou zodpovědnost za škody vzniklé těmito zapojeními. Rovněž neberou žádnou odpovědnost za případnou újmu na zdraví vzniklou úrazem elektrickým proudem. Autoři a správci těchto stránek nepřejímají záruku za správnost zveřejněných materiálů. Předkládané informace a zapojení jsou zveřejněny bez ohledu na případné patenty třetích osob. Nároky na odškodnění na základě změn, chyb nebo vynechání jsou zásadně vyloučeny. Všechny registrované nebo jiné obchodní známky zde použité jsou majetkem jejich vlastníků. Uvedením nejsou zpochybněna z toho vyplývající vlastnická práva. Použití konstrukcí v rozporu se zákonem je přísně zakázáno. Vzhledem k tomu, že původ předkládaných materiálů nelze žádným způsobem dohledat, nelze je použít pro komerční účely! Tento nekomerční server nemá z uvedených zapojení či konstrukcí žádný zisk. Nezodpovídáme za pravost předkládaných materiálů třetími osobami a jejich původ. V případě, že zjistíte porušení autorského práva či jiné nesrovnalosti, kontaktujte administrátory na diskuzním fóru EB.


PHP-Nuke Copyright © 2005 by Francisco Burzi. This is free software, and you may redistribute it under the GPL. PHP-Nuke comes with absolutely no warranty, for details, see the license.
Čas potřebný ke zpracování stránky 0.34 sekund