Vítejte na Elektro Bastlírn?
Nuke - Elektro Bastlirna
  Vytvořit účet Hlavní · Fórum · DDump · Profil · Zprávy · Hledat na fóru · Příspěvky na provoz EB

Vlákno na téma KORONAVIRUS - nutná registrace


Nuke - Elektro Bastlirna: Diskuzní fórum

 FAQFAQ   HledatHledat   Uživatelské skupinyUživatelské skupiny   ProfilProfil   Soukromé zprávySoukromé zprávy   PřihlášeníPřihlášení 

Použití rozmítače

 
Přidat nové téma   Zaslat odpověď       Obsah fóra Diskuzní fórum Elektro Bastlírny -> Poradna
Zobrazit předchozí téma :: Zobrazit následující téma  
Autor Zpráva
Celeron



Založen: Apr 02, 2011
Příspěvky: 20135
Bydliště: Nový Bydžov

PříspěvekZaslal: st leden 29 2025, 23:44    Předmět: Použití rozmítače Citovat

Půjčil jsem si zbastlenej rozmítač do 400MHz, že si propísknu FM část Soprána. Už jsem to kdysi dělal u satelitních přijímačů a tak jakž takž vím, jak sestavit měření. To znamená z rozmítače poslat VF signál do měřený mezifrekvence a diodovou sondu dám na výstup mezule před detektor. Do sondy se daj přimíchat značky z jinýho přesnýho generátoru. Výstup sondy se zavede do prvního kanálu osciloskopu, výstup z poměráku se zavede do druhýho kanálu osciloskopu. No a na oscilu by měl být na CH1 označkovanej hrb kolem 10,7MHz a na CH2 S-křivka poměráku. Rozmítač se rozmítá pilou časovky osciloskopu. To je teorie odzkoušená praxí.
Jenže jak jsem právě zjistil můj HP1741A nemá výstup pily časovky. Vzadu je pouze BNC pro modulaci jasu paprsku a BNC označený Gate Output a další označenej DLYD. Pokud je zavedu do CH1 oscila, tak tam je vlevo jen obdélníkovej impuls asi od spuštění první a druhý časovky, prostě pila žádná.
Je nějaká možnost jak to obejít? Ubastlit generátor pily na cca 50-100 Hz a tu pilu kromě rozmítače posílat taky do vstupu Y osciloskopu? Nojo, ale to je zase problém, HP 1741A nemá samostatnej vstup Y ale používá jako Y vstup konektor CH2, takže by se musel hrb a poměrák nastavovat samostatně.
Nebo je ještě jiná možnost jak rozmítat rozmítač a jak to zobrazit na oscilu?
Díky!

_________________
Jirka

Proč mi nemůže všechno chodit hned ?!!
Návrat nahoru
Zobrazit informace o autorovi Odeslat soukromou zprávu
xsc



Založen: Sep 25, 2014
Příspěvky: 8398

PříspěvekZaslal: čt leden 30 2025, 1:18    Předmět: Citovat

A neběží ten rozmítač sám o sobě a negeneruje buď pilu nebo jen začátek běhu?
Návrat nahoru
Zobrazit informace o autorovi Odeslat soukromou zprávu
Celeron



Založen: Apr 02, 2011
Příspěvky: 20135
Bydliště: Nový Bydžov

PříspěvekZaslal: čt leden 30 2025, 11:45    Předmět: Citovat

Ne, rozmítač má jen vstup pily DC a AC. DC by měl rozmítat od nastaveného kmitočtu nahoru podle zdvihu a AC by měl rozmítat symetricky od nastaveného kmitočtu na obě strany podle zdvihu.
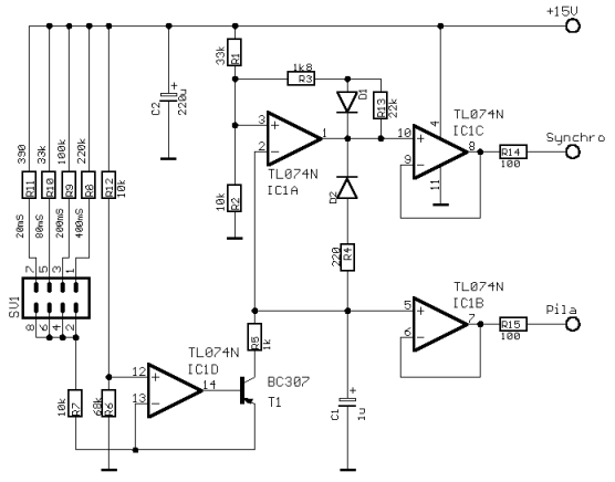
Asi budu muset generátor pily ubastlit, našel jsem jeden na stránkách OK1UGA. Je celkem jednoduchej i s plošákem.



Screenshot 2025-01-30 11.41.23.png
 Komentář:
 Velikost:  144.68 kB
 Zobrazeno:  1434 krát

Screenshot 2025-01-30 11.41.23.png



Screenshot 2025-01-30 11.37.34.png
 Komentář:
 Velikost:  38.86 kB
 Zobrazeno:  43 krát

Screenshot 2025-01-30 11.37.34.png



_________________
Jirka

Proč mi nemůže všechno chodit hned ?!!
Návrat nahoru
Zobrazit informace o autorovi Odeslat soukromou zprávu
samec



Založen: Dec 19, 2017
Příspěvky: 5952

PříspěvekZaslal: čt leden 30 2025, 14:10    Předmět: Citovat

Celeron napsal(a):
Pokud je zavedu do CH1 oscila, tak tam je vlevo jen obdélníkovej impuls asi od spuštění první a druhý časovky, prostě pila žádná.
Je nějaká možnost jak to obejít?
Pílu urobíš z obdlžníka jednoducho RC článkom s R premosteným diódou.

Alebo prepni osciloskop do XY módu a RC článkom vyrob trojuholník z obdlžnika z testovacieho pinu osciloskopu.
Návrat nahoru
Zobrazit informace o autorovi Odeslat soukromou zprávu
Celeron



Založen: Apr 02, 2011
Příspěvky: 20135
Bydliště: Nový Bydžov

PříspěvekZaslal: čt leden 30 2025, 23:01    Předmět: Citovat

Na tom testováku HP-čkaje 1 kHz to je na rozmítač moc. Používá se 50 a nebo 100 Hz.

Udělám si ten gener, co jsem dal výše.

_________________
Jirka

Proč mi nemůže všechno chodit hned ?!!
Návrat nahoru
Zobrazit informace o autorovi Odeslat soukromou zprávu
samec



Založen: Dec 19, 2017
Příspěvky: 5952

PříspěvekZaslal: čt leden 30 2025, 23:08    Předmět: Citovat

https://convertio.co/ps-bmp/
alebo
https://convertio.co/ps-svg/



obr_20_Generator_pily.png
 Komentář:
 Velikost:  107.01 kB
 Zobrazeno:  60 krát

obr_20_Generator_pily.png


Návrat nahoru
Zobrazit informace o autorovi Odeslat soukromou zprávu
samec



Založen: Dec 19, 2017
Příspěvky: 5952

PříspěvekZaslal: so březen 01 2025, 11:01    Předmět: Citovat

Alebo si kúp toto
https://aukro.cz/merici-pristroje-cccp-z-vojenske-zaklady-osciloskop-generator-7059911347
Ak vysvetlíš predajcovi, že to nie je osciloskop, že jedna krabica zdola a jedna krabica zhora tvoria celok a samostatne sú nepoužiteľné a že mu k tomu chýbajú špeciálne prepojovacie káble, tak ti možno dá normálnu cenu. Wink
Návrat nahoru
Zobrazit informace o autorovi Odeslat soukromou zprávu
Celeron



Založen: Apr 02, 2011
Příspěvky: 20135
Bydliště: Nový Bydžov

PříspěvekZaslal: so březen 01 2025, 12:08    Předmět: Citovat

Fuj, ruskejch cepáků jsem si užil dost v mým mládí. Opravovat to po 40 letech, na to mě dávno přešla chuť.
_________________
Jirka

Proč mi nemůže všechno chodit hned ?!!
Návrat nahoru
Zobrazit informace o autorovi Odeslat soukromou zprávu
Zobrazit příspěvky z předchozích:   
Přidat nové téma   Zaslat odpověď       Obsah fóra Diskuzní fórum Elektro Bastlírny -> Poradna Časy uváděny v GMT + 1 hodina
Strana 1 z 1

 
Přejdi na:  
Nemůžete odesílat nové téma do tohoto fóra.
Nemůžete odpovídat na témata v tomto fóru.
Nemůžete upravovat své příspěvky v tomto fóru.
Nemůžete mazat své příspěvky v tomto fóru.
Nemůžete hlasovat v tomto fóru.
Nemůžete připojovat soubory k příspěvkům
Můžete stahovat a prohlížet přiložené soubory

Powered by phpBB © 2001, 2005 phpBB Group
Forums ©
Nuke - Elektro Bastlirna

Informace na portálu Elektro bastlírny jsou prezentovány za účelem vzdělání čtenářů a rozšíření zájmu o elektroniku. Autoři článků na serveru neberou žádnou zodpovědnost za škody vzniklé těmito zapojeními. Rovněž neberou žádnou odpovědnost za případnou újmu na zdraví vzniklou úrazem elektrickým proudem. Autoři a správci těchto stránek nepřejímají záruku za správnost zveřejněných materiálů. Předkládané informace a zapojení jsou zveřejněny bez ohledu na případné patenty třetích osob. Nároky na odškodnění na základě změn, chyb nebo vynechání jsou zásadně vyloučeny. Všechny registrované nebo jiné obchodní známky zde použité jsou majetkem jejich vlastníků. Uvedením nejsou zpochybněna z toho vyplývající vlastnická práva. Použití konstrukcí v rozporu se zákonem je přísně zakázáno. Vzhledem k tomu, že původ předkládaných materiálů nelze žádným způsobem dohledat, nelze je použít pro komerční účely! Tento nekomerční server nemá z uvedených zapojení či konstrukcí žádný zisk. Nezodpovídáme za pravost předkládaných materiálů třetími osobami a jejich původ. V případě, že zjistíte porušení autorského práva či jiné nesrovnalosti, kontaktujte administrátory na diskuzním fóru EB.


PHP-Nuke Copyright © 2005 by Francisco Burzi. This is free software, and you may redistribute it under the GPL. PHP-Nuke comes with absolutely no warranty, for details, see the license.
Čas potřebný ke zpracování stránky 0.31 sekund