Vítejte na Elektro Bastlírn?
Nuke - Elektro Bastlirna
  Vytvořit účet Hlavní · Fórum · DDump · Profil · Zprávy · Hledat na fóru · Příspěvky na provoz EB

Vlákno na téma KORONAVIRUS - nutná registrace


Nuke - Elektro Bastlirna: Diskuzní fórum

 FAQFAQ   HledatHledat   Uživatelské skupinyUživatelské skupiny   ProfilProfil   Soukromé zprávySoukromé zprávy   PřihlášeníPřihlášení 

MAA436
Jdi na stránku Předchozí  1, 2, 3, 4  Další
 
Přidat nové téma   Zaslat odpověď       Obsah fóra Diskuzní fórum Elektro Bastlírny -> Součástky
Zobrazit předchozí téma :: Zobrazit následující téma  
Autor Zpráva
VASEK_W



Založen: Dec 11, 2017
Příspěvky: 958
Bydliště: Pelhřimov

PříspěvekZaslal: ne leden 19 2020, 22:35    Předmět: Citovat

Ten "Piestansky MHB 576" je ale nejspíše kopie SLB 587(0587B), protože jsem je kdysi měnil v nějakých regulátorech, a fungovalo to. Ještě je možná v dílně mám.
Nechce se mi nyní hledat datašíty a porovnávat je Sad.

Vašek
Návrat nahoru
Zobrazit informace o autorovi Odeslat soukromou zprávu
EKKAR



Založen: Mar 16, 2005
Příspěvky: 34787
Bydliště: Česká Třebová, JN89FW21

PříspěvekZaslal: ne leden 19 2020, 22:52    Předmět: Citovat

SLB byl myslím jak 586, tak 587 - liší se chováním po vypnutí napájení tvrdým vypínačem. Jeden z nich si zachovával i po tvrdým vypnutí původní smysl i posledně nastavenou velikost regulovaný úrovně, druhej se tvrdě vracel na výchozí nulovou úroveň. Jinak způsob ovládání měly stejnej (krátkej dotyk na senzor byl zapnout/vypnout, držení po cca 0,5vteřiny prodlevy začalo plynule zvyšovat nebo snižovat fázovej otevírací úhel ovládaný spínací součástky - dokud držení trvalo, výkon byl celou dobu regulovanej od 10 do 100% plynule postupně nahoru - dolů a zpátky).
_________________
Nasliněný prst na svorkovnici domovního rozvaděče: Jó, paninko, máte tam ty Voltíky všecky...
A kutilmile - nelituju tě Mr. Green Mr. Green !!!
Návrat nahoru
Zobrazit informace o autorovi Odeslat soukromou zprávu Odeslat e-mail
Osmdesat



Založen: Jan 19, 2016
Příspěvky: 1536
Bydliště: Liberecko

PříspěvekZaslal: po leden 20 2020, 12:04    Předmět: Citovat

Hm, MHB576, to už je docela sci-fi obvod Very Happy A prodává se levněji než 436, za 29 Kč (hadex, půhy).
Jen nechápu, když je to kopie SLB586, že tomu dali číslo 576. Možná je tam něco trochu jinak, nějaký autorský vklad piešťanských inžiniérov Very Happy
Návrat nahoru
Zobrazit informace o autorovi Odeslat soukromou zprávu
ec1045



Založen: Nov 28, 2010
Příspěvky: 281
Bydliště: Šlapanice

PříspěvekZaslal: čt říjen 26 2023, 10:14    Předmět: Citovat

Jen ze zvědavosti jsem listoval příručním katalogem 1976-77 a v kapitole 6 aneb porovnávací tabulky je u MAA436 uvedena náhrada PA436 a výrobce GE/Plessey. Takže o tom že MAA436 je kopie kapitalisty se vědělo a bylo to i dohledatelné

No v porovnávacích tabulkách příručním katalogu 1974-75 MAA436 není ale v příručním katalogu 1976 už je …

_________________
Ne všichni jsme měli z češtiny za jedna. Jsem dysgrafik a dyslektik.
Návrat nahoru
Zobrazit informace o autorovi Odeslat soukromou zprávu Zobrazit autorovy WWW stránky
Habesan



Založen: Jan 12, 2009
Příspěvky: 7320
Bydliště: Plzeňsko

PříspěvekZaslal: čt říjen 26 2023, 11:11    Předmět: Citovat

Viz. worldradiohistory.com/ Electronics-1968-08-05.pdf.
Kolem strany 142.
(Ještě nepřistáli, ale integrované obvody už měli.)

_________________
Sháním hasičák s CO2 "sněhový", raději funkční.
(Nemusí mít platnou revizi.)
(Celkově budu raději, když se to obejde bez papírů.)
Návrat nahoru
Zobrazit informace o autorovi Odeslat soukromou zprávu Zobrazit autorovy WWW stránky
vaclavpe



Založen: May 16, 2007
Příspěvky: 100
Bydliště: Rožnov p.R.

PříspěvekZaslal: so leden 18 2025, 10:00    Předmět: Citovat

sinclair napsal(a):
Mně se ale zdá, že stejně jako MA0403A, tak ani MAA436 není tak úplně československá práce.
Teď hned to asi nedohledám, ale mám velmi intenzivní pocit, že ten IO vychází z nějakého typu General Electric, byla o tom někde post-převratová zmínka.

Sinclair sto bodov - narazil jsem na SL403 ve starém Elektuuru před chvílí. https://archive.org/details/elektuur-1972-1975/Elektuur_104_1972_01/page/148/
Tipuji, že to je onen předchůdce MA0403. A nebo potom ta Sinclaiří IC-10.
Návrat nahoru
Zobrazit informace o autorovi Odeslat soukromou zprávu
Hydrawerk



Založen: Dec 13, 2011
Příspěvky: 8331
Bydliště: Earth

PříspěvekZaslal: so únor 15 2025, 0:34    Předmět: Citovat

MAA436 je použit v regulátoru komutátorového motoru z pračky v Amatérském rádiu 2/2025.
Fakticky se ještě dá koupit. http://www.avelektronik.cz/maa436-rizeni-ot-motoru-tesla-dil14-sklad-8-ks
Ale je to hodně retro. Do nové konstrukce bych nepoužíval součástky, které se už cca 30 let nevyrábějí.



regulátor motoru z pračky 01.jpg
 Komentář:
 Velikost:  123.81 kB
 Zobrazeno:  58 krát

regulátor motoru z pračky 01.jpg



_________________
01 02 03
Návrat nahoru
Zobrazit informace o autorovi Odeslat soukromou zprávu
ZVUK2000



Založen: Apr 22, 2012
Příspěvky: 4397
Bydliště: Karvinsko

PříspěvekZaslal: so únor 15 2025, 9:31    Předmět: Citovat

Hydrawerk napsal(a):
Do nové konstrukce bych nepoužíval součástky, které se už cca 30 let nevyrábějí.
A proč? Toto fórum je o bastlení, nejsme výzkumní ústav.
Návrat nahoru
Zobrazit informace o autorovi Odeslat soukromou zprávu Odeslat e-mail
Hydrawerk



Založen: Dec 13, 2011
Příspěvky: 8331
Bydliště: Earth

PříspěvekZaslal: so únor 15 2025, 13:25    Předmět: Citovat

https://320volt.com/en/washing-machine-motor-driver-circuit-lathe-machine-saw/
Doufám, že to schéma není blbě. Takhle nějak si představuju bastlení. Všechny součástky jsou dostupné, nebo nahraditelné.



washing machine motor controller.png
 Komentář:
 Velikost:  80.78 kB
 Zobrazeno:  87 krát

washing machine motor controller.png



_________________
01 02 03
Návrat nahoru
Zobrazit informace o autorovi Odeslat soukromou zprávu
barnodaj



Založen: Apr 16, 2011
Příspěvky: 968
Bydliště: Vodňansko

PříspěvekZaslal: so únor 15 2025, 14:11    Předmět: Citovat

Jak k tomu jednoduše připojíš třeba tacho???
Návrat nahoru
Zobrazit informace o autorovi Odeslat soukromou zprávu
Hydrawerk



Založen: Dec 13, 2011
Příspěvky: 8331
Bydliště: Earth

PříspěvekZaslal: so únor 15 2025, 14:15    Předmět: Citovat

Tacho tam je připojené na optrony.
_________________
01 02 03
Návrat nahoru
Zobrazit informace o autorovi Odeslat soukromou zprávu
barnodaj



Založen: Apr 16, 2011
Příspěvky: 968
Bydliště: Vodňansko

PříspěvekZaslal: so únor 15 2025, 15:10    Předmět: Citovat

Tak máš pravdu, ale stejně si myslím, že většina zde zúčastněných pro bastlení použije to co za léta zájmu o elektroniku nasyslila. Že by někdo stavěl něco jenom tak pro radost ze hry, takových tady moc není. Hodně tazatelů si tady řeší svůj byznys.
Jinak sleduji na Hadexu spotřebu některých, podle mne vysloveně obskurních IO, třeba polský UL1401 (1W zes.)ze stavu před dvěma léty cca 1500 kusů po roce zmizel z nabídky, MA0403 bylo nedávno, loni v půlce roku přes 1000, dnes je ho něco kolem 400.
Tak asi hodně (dost) bastlířů používá tuto historickou techniku??? A nebo jenom syslí, ty UL1401 jsem koupil dva, když jich byla zhruba poslední dvacítka, že někdy zkusím, co uměly, zřejmě to ale dopadne tak, že až po mě budou likvidovat pozůstalost, zmizí v SD.

Tacho k MAA436, provedení b) pro tacho s nízkým výstupním napětím:



MAA.png
 Komentář:
 Velikost:  25.68 kB
 Zobrazeno:  59 krát

MAA.png


Návrat nahoru
Zobrazit informace o autorovi Odeslat soukromou zprávu
Hydrawerk



Založen: Dec 13, 2011
Příspěvky: 8331
Bydliště: Earth

PříspěvekZaslal: so únor 15 2025, 15:18    Předmět: Citovat

Jako je škoda, že se MAA436 přestal vyrábět. To ano. Asi se nějak přešlo na optotriaky.
_________________
01 02 03
Návrat nahoru
Zobrazit informace o autorovi Odeslat soukromou zprávu
barnodaj



Založen: Apr 16, 2011
Příspěvky: 968
Bydliště: Vodňansko

PříspěvekZaslal: so únor 15 2025, 16:03    Předmět: Citovat

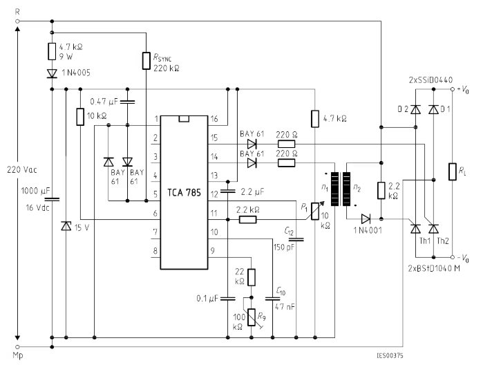
On už je veden i TCA 785 jako zastaralý typ i když se dá ještě koupit.


tca785.png
 Komentář:
 Velikost:  53.09 kB
 Zobrazeno:  38 krát

tca785.png


Návrat nahoru
Zobrazit informace o autorovi Odeslat soukromou zprávu
mirku



Založen: Jun 15, 2006
Příspěvky: 338

PříspěvekZaslal: so únor 15 2025, 21:43    Předmět: Citovat

barnodaj napsal(a):
... TCA 785 jako zastaralý typ se dá ještě koupit ...

TCA785
Discontinued Product
Announced: 13 Apr 2015
Last Order Date: 31 Oct 2015
Last Delivery Date: 30 Jun 2016
Replacement: None
Návrat nahoru
Zobrazit informace o autorovi Odeslat soukromou zprávu
Zobrazit příspěvky z předchozích:   
Přidat nové téma   Zaslat odpověď       Obsah fóra Diskuzní fórum Elektro Bastlírny -> Součástky Časy uváděny v GMT + 1 hodina
Jdi na stránku Předchozí  1, 2, 3, 4  Další
Strana 3 z 4

 
Přejdi na:  
Nemůžete odesílat nové téma do tohoto fóra.
Nemůžete odpovídat na témata v tomto fóru.
Nemůžete upravovat své příspěvky v tomto fóru.
Nemůžete mazat své příspěvky v tomto fóru.
Nemůžete hlasovat v tomto fóru.
Nemůžete připojovat soubory k příspěvkům
Můžete stahovat a prohlížet přiložené soubory

Powered by phpBB © 2001, 2005 phpBB Group
Forums ©
Nuke - Elektro Bastlirna

Informace na portálu Elektro bastlírny jsou prezentovány za účelem vzdělání čtenářů a rozšíření zájmu o elektroniku. Autoři článků na serveru neberou žádnou zodpovědnost za škody vzniklé těmito zapojeními. Rovněž neberou žádnou odpovědnost za případnou újmu na zdraví vzniklou úrazem elektrickým proudem. Autoři a správci těchto stránek nepřejímají záruku za správnost zveřejněných materiálů. Předkládané informace a zapojení jsou zveřejněny bez ohledu na případné patenty třetích osob. Nároky na odškodnění na základě změn, chyb nebo vynechání jsou zásadně vyloučeny. Všechny registrované nebo jiné obchodní známky zde použité jsou majetkem jejich vlastníků. Uvedením nejsou zpochybněna z toho vyplývající vlastnická práva. Použití konstrukcí v rozporu se zákonem je přísně zakázáno. Vzhledem k tomu, že původ předkládaných materiálů nelze žádným způsobem dohledat, nelze je použít pro komerční účely! Tento nekomerční server nemá z uvedených zapojení či konstrukcí žádný zisk. Nezodpovídáme za pravost předkládaných materiálů třetími osobami a jejich původ. V případě, že zjistíte porušení autorského práva či jiné nesrovnalosti, kontaktujte administrátory na diskuzním fóru EB.


PHP-Nuke Copyright © 2005 by Francisco Burzi. This is free software, and you may redistribute it under the GPL. PHP-Nuke comes with absolutely no warranty, for details, see the license.
Čas potřebný ke zpracování stránky 0.33 sekund