Vítejte na Elektro Bastlírn?
Nuke - Elektro Bastlirna
  Vytvořit účet Hlavní · Fórum · DDump · Profil · Zprávy · Hledat na fóru · Příspěvky na provoz EB

Vlákno na téma KORONAVIRUS - nutná registrace


Nuke - Elektro Bastlirna: Diskuzní fórum

 FAQFAQ   HledatHledat   Uživatelské skupinyUživatelské skupiny   ProfilProfil   Soukromé zprávySoukromé zprávy   PřihlášeníPřihlášení 

Poptávka návrhu a realizace DPS
Jdi na stránku Předchozí  1, 2
 
Přidat nové téma   Zaslat odpověď       Obsah fóra Diskuzní fórum Elektro Bastlírny -> Poptávka služeb, nabídky zaměstnání
Zobrazit předchozí téma :: Zobrazit následující téma  
Autor Zpráva
Michal22



Založen: Mar 28, 2012
Příspěvky: 8218
Bydliště: Brno

PříspěvekZaslal: so leden 04 2025, 13:29    Předmět: Citovat

Nu což, Samče, nikdo ti nebrání stvořit něco lepšího Smile
_________________
Civilizace založená na oboustranné lepící pásce nemůže dobře skončit...
I kdyby se z tebe jednou stal král, neodsuzuj lidi, kteří ti nebudou provolávat slávu- raději se zeptej sám sebe, proč tomu tak není...
Návrat nahoru
Zobrazit informace o autorovi Odeslat soukromou zprávu Odeslat e-mail
Michal22



Založen: Mar 28, 2012
Příspěvky: 8218
Bydliště: Brno

PříspěvekZaslal: so leden 04 2025, 13:34    Předmět: Citovat

Ale dobře, ať nežeru:


AMP_15dB_1.jpg
 Komentář:
 Velikost:  98.77 kB
 Zobrazeno:  53 krát

AMP_15dB_1.jpg



_________________
Civilizace založená na oboustranné lepící pásce nemůže dobře skončit...
I kdyby se z tebe jednou stal král, neodsuzuj lidi, kteří ti nebudou provolávat slávu- raději se zeptej sám sebe, proč tomu tak není...
Návrat nahoru
Zobrazit informace o autorovi Odeslat soukromou zprávu Odeslat e-mail
Michal22



Založen: Mar 28, 2012
Příspěvky: 8218
Bydliště: Brno

PříspěvekZaslal: so leden 04 2025, 13:38    Předmět: Citovat

Ještě ta SMT verze:


AMP_15dB_SMT_1.jpg
 Komentář:
 Velikost:  132.9 kB
 Zobrazeno:  43 krát

AMP_15dB_SMT_1.jpg



_________________
Civilizace založená na oboustranné lepící pásce nemůže dobře skončit...
I kdyby se z tebe jednou stal král, neodsuzuj lidi, kteří ti nebudou provolávat slávu- raději se zeptej sám sebe, proč tomu tak není...
Návrat nahoru
Zobrazit informace o autorovi Odeslat soukromou zprávu Odeslat e-mail
masar



Založen: Dec 03, 2005
Příspěvky: 13896

PříspěvekZaslal: so leden 04 2025, 13:43    Předmět: Citovat

Tomu se říká "plodná" diskuse.
Wink
Návrat nahoru
Zobrazit informace o autorovi Odeslat soukromou zprávu Odeslat e-mail
Michal22



Založen: Mar 28, 2012
Příspěvky: 8218
Bydliště: Brno

PříspěvekZaslal: so leden 04 2025, 13:44    Předmět: Citovat

A abych ti řekl ještě něco ze své praxe - neskutečně mě dokáže vytočit, když konstruktér DPS jede po co nejmenším rozměru, a pak tam buď vůbec nedá nějaké montážní otvory, případně je nacpe tak blízko součástkám, že při montáži je potom někdo omylem šroubovákem urve, a já to pak mám opravit.
_________________
Civilizace založená na oboustranné lepící pásce nemůže dobře skončit...
I kdyby se z tebe jednou stal král, neodsuzuj lidi, kteří ti nebudou provolávat slávu- raději se zeptej sám sebe, proč tomu tak není...
Návrat nahoru
Zobrazit informace o autorovi Odeslat soukromou zprávu Odeslat e-mail
HF_Tech



Založen: Apr 25, 2022
Příspěvky: 1844

PříspěvekZaslal: so leden 04 2025, 13:59    Předmět: Citovat

Michal22: Hlavně že jsi nám dal výše dva příklady jaxe nemají montážní otvory dávat hned vedle součástek Laughing

Ale alespoň jsi to zkusil. Místo keců. To cením Very Happy
Návrat nahoru
Zobrazit informace o autorovi Odeslat soukromou zprávu
Michal22



Založen: Mar 28, 2012
Příspěvky: 8218
Bydliště: Brno

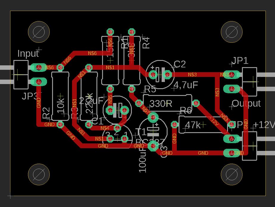
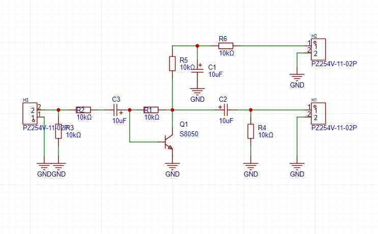
PříspěvekZaslal: so leden 04 2025, 14:06    Předmět: Citovat

HF-Tech - neboj, zase tak blízko je nemám, jak to zvládají třeba někteří moji kolegové Smile


DPS.jpg
 Komentář:
 Velikost:  15.27 kB
 Zobrazeno:  49 krát

DPS.jpg



_________________
Civilizace založená na oboustranné lepící pásce nemůže dobře skončit...
I kdyby se z tebe jednou stal král, neodsuzuj lidi, kteří ti nebudou provolávat slávu- raději se zeptej sám sebe, proč tomu tak není...
Návrat nahoru
Zobrazit informace o autorovi Odeslat soukromou zprávu Odeslat e-mail
dj_Paul



Založen: Sep 19, 2004
Příspěvky: 2643
Bydliště: Laškov

PříspěvekZaslal: so leden 04 2025, 14:32    Předmět: Citovat

zmije, díky za tip na následníka eaglu.

v Easy EDA jsem nikdy nic nedělal a během hodiny včetně instalace jsem se dopracoval až na tlačítko "order" - kompletně osazená deska.



1.jpg
 Komentář:
 Velikost:  63.44 kB
 Zobrazeno:  49 krát

1.jpg



2.jpg
 Komentář:
 Velikost:  120.46 kB
 Zobrazeno:  51 krát

2.jpg



3.jpg
 Komentář:
 Velikost:  37.76 kB
 Zobrazeno:  52 krát

3.jpg



4.jpg
 Komentář:
 Velikost:  56.06 kB
 Zobrazeno:  45 krát

4.jpg


Návrat nahoru
Zobrazit informace o autorovi Odeslat soukromou zprávu Odeslat e-mail
Hill
Administrátor


Založen: Sep 10, 2004
Příspěvky: 20927
Bydliště: Jičín, Český ráj

PříspěvekZaslal: so leden 04 2025, 21:04    Předmět: Citovat

Pořád ale vidím jen jeden kanál. I když do té výše inzerované krabičky se jich vejde moc, tak by to šlo destičky osadit dvě...
Požadavek byl dva kanály se společnou zemí (vstup i výstup konektorem Jack) i společným napájením.
Při použití vrtané desky to chce taky počítat s tím, že TUN i TUP tranzistory se vyskytují převážně se dvěma řazeními vývodů (cbe nebo bce). A nevíme, co tam uživatel chce dát, asi nemá ponětí, že existuje pinoutů víc.
Čili musí být navržená pro konkrétní pinout, nebo tak, aby šly použít oba.
Návrat nahoru
Zobrazit informace o autorovi Odeslat soukromou zprávu
HF_Tech



Založen: Apr 25, 2022
Příspěvky: 1844

PříspěvekZaslal: so leden 04 2025, 21:35    Předmět: Citovat

Číňan vyrábí rovnou 5ks najednou. Nemá cenu si komplikovat život.
Návrat nahoru
Zobrazit informace o autorovi Odeslat soukromou zprávu
cechpk



Založen: Jul 13, 2014
Příspěvky: 378
Bydliště: Petřvald U NJ

PříspěvekZaslal: po leden 06 2025, 20:20    Předmět: Citovat

Michal22 napsal(a):
Stačilo by takhle?

Super děkuji
Návrat nahoru
Zobrazit informace o autorovi Odeslat soukromou zprávu Odeslat e-mail
Zobrazit příspěvky z předchozích:   
Přidat nové téma   Zaslat odpověď       Obsah fóra Diskuzní fórum Elektro Bastlírny -> Poptávka služeb, nabídky zaměstnání Časy uváděny v GMT + 1 hodina
Jdi na stránku Předchozí  1, 2
Strana 2 z 2

 
Přejdi na:  
Nemůžete odesílat nové téma do tohoto fóra.
Nemůžete odpovídat na témata v tomto fóru.
Nemůžete upravovat své příspěvky v tomto fóru.
Nemůžete mazat své příspěvky v tomto fóru.
Nemůžete hlasovat v tomto fóru.
Nemůžete připojovat soubory k příspěvkům
Můžete stahovat a prohlížet přiložené soubory

Powered by phpBB © 2001, 2005 phpBB Group
Forums ©
Nuke - Elektro Bastlirna

Informace na portálu Elektro bastlírny jsou prezentovány za účelem vzdělání čtenářů a rozšíření zájmu o elektroniku. Autoři článků na serveru neberou žádnou zodpovědnost za škody vzniklé těmito zapojeními. Rovněž neberou žádnou odpovědnost za případnou újmu na zdraví vzniklou úrazem elektrickým proudem. Autoři a správci těchto stránek nepřejímají záruku za správnost zveřejněných materiálů. Předkládané informace a zapojení jsou zveřejněny bez ohledu na případné patenty třetích osob. Nároky na odškodnění na základě změn, chyb nebo vynechání jsou zásadně vyloučeny. Všechny registrované nebo jiné obchodní známky zde použité jsou majetkem jejich vlastníků. Uvedením nejsou zpochybněna z toho vyplývající vlastnická práva. Použití konstrukcí v rozporu se zákonem je přísně zakázáno. Vzhledem k tomu, že původ předkládaných materiálů nelze žádným způsobem dohledat, nelze je použít pro komerční účely! Tento nekomerční server nemá z uvedených zapojení či konstrukcí žádný zisk. Nezodpovídáme za pravost předkládaných materiálů třetími osobami a jejich původ. V případě, že zjistíte porušení autorského práva či jiné nesrovnalosti, kontaktujte administrátory na diskuzním fóru EB.


PHP-Nuke Copyright © 2005 by Francisco Burzi. This is free software, and you may redistribute it under the GPL. PHP-Nuke comes with absolutely no warranty, for details, see the license.
Čas potřebný ke zpracování stránky 0.42 sekund