Vítejte na Elektro Bastlírn?
Nuke - Elektro Bastlirna
  Vytvořit účet Hlavní · Fórum · DDump · Profil · Zprávy · Hledat na fóru · Příspěvky na provoz EB

Vlákno na téma KORONAVIRUS - nutná registrace


Nuke - Elektro Bastlirna: Diskuzní fórum

 FAQFAQ   HledatHledat   Uživatelské skupinyUživatelské skupiny   ProfilProfil   Soukromé zprávySoukromé zprávy   PřihlášeníPřihlášení 

Po instalaci AHD modulu píská celé auto
Jdi na stránku Předchozí  1, 2, 3
 
Přidat nové téma   Zaslat odpověď       Obsah fóra Diskuzní fórum Elektro Bastlírny -> Autorádia
Zobrazit předchozí téma :: Zobrazit následující téma  
Autor Zpráva
EKKAR



Založen: Mar 16, 2005
Příspěvky: 34563
Bydliště: Česká Třebová, JN89FW21

PříspěvekZaslal: so prosinec 14 2024, 15:09    Předmět: Citovat

Takhle to není - spíš po povinným zavedení denního svícení snadno zanikne v řadě svítících jedno nerozsvícený, obzvlášť když jsou mizerný světelný podmínky. Ale co je u toho denního svícení naprostá pitomost, jsou 2 věci:

1) když svítí denní, nesvítí zadek (jen u některejch aut ano) = neboli auto je zepředu mnohem líp viditelný, ale zezadu ne. Klasická situace, jedu proti vycházejícímu nebo zapadajícímu Slunci po otevřený krajině a vjedu z jasnýho pole do lesa a v lese tma jak v Obamově prdeli - a přede mnou se bude courat pouze dopředu denníma svítící jiný auto. Zezadu ho neuvidím, bo oslnění a tmavý pozadí a nesvítící zadní obrysovky - a když ho trefím, viník budu já, protože blábláblá - ale že kdyby svítil i vzadu, byl by viditelnej, to už jaxitaxi zákon nereflektuje. Takže za mne - když už svítit denníma, tak komplet vepředu I VZADU. V době maloodběrovejch LED světel je naprostá zbytečnost šetřit na pár červenejch LEDkách vzadu.

2) zákonem umožněný umístění denního svícení dolů do nárazníku k mlhovkám až těsně nad silnici - zase situace po ránu nebo v podvečer, prostě příšeří až šero, proti vám jede auto, ale mezi váma je malej horizont. Jeho denní nevidíte, dokud nevyjede na ten horizont - kdyby svítilo potkávačkama nebo denním v místě potkávaček, bylo by vidět daleko dřív - tohle už soudruzi konstruktéři naštěstí pochopili a díky LEDkový technologii rozmísťujou denní lajnu kolem obvyklýho světlometu nebo aspoň tak vysoko, že se neschová za každým krtincem na cestě ...

_________________
Nasliněný prst na svorkovnici domovního rozvaděče: Jó, paninko, máte tam ty Voltíky všecky...
A kutilmile - nelituju tě Mr. Green Mr. Green !!!
Návrat nahoru
Zobrazit informace o autorovi Odeslat soukromou zprávu Odeslat e-mail
vasekpetr1



Založen: Jun 20, 2005
Příspěvky: 969
Bydliště: Hospoda u Třebíče

PříspěvekZaslal: so prosinec 14 2024, 19:24    Předmět: Citovat

V tom druhým bodě s tebou Karle naprosto souhlasím, ještě když se k tomu přidají ty napůl nesvítící čínský ledky, tak ho fakt zaznamenáš na poslední chvíli. Nechápu, jak taková úprava může na STK projít...
Návrat nahoru
Zobrazit informace o autorovi Odeslat soukromou zprávu Odeslat e-mail
Celeron



Založen: Apr 02, 2011
Příspěvky: 19902
Bydliště: Nový Bydžov

PříspěvekZaslal: so prosinec 14 2024, 19:52    Předmět: Citovat

Na mý C4 Picasso jak nakopnu motor, tak se rozsvítí přední tlumený H7 a zadek červený a SPZ. Zvláštní ale je, že v setup se dá nastavit automatický rozsvícení tlumenejch a zadku podle optickýho snímače. Prý je to předpis u žabožroutů, že v tunelu se musí svítit. Nevím jak teď, ale před 10 lety se u nich nemuselo přes den svítit, jen v těch tunelech a dokonce na mě blikali, že ve dne svítím.
Na ty C4 je ještě jedna podivnost. Nikde není psáno, co to je za světla dole v nárazníku, jestli mlhovky, nebo přídavný světla. Faktem je, že pokud je rozsvítím, svítí furt ať jsou zapnutý dálkový nebo tlumený, nebo obrysovky. Na přepínači je poloha vypnuto, další je přední asi přídavný, pak zadní červená mlha a nakonec přední přídavný (nebo mlha?) plus zadní červená mlha.
Policajti mě jednou zastavili a začali řešit jestli ty (přídavný/mlhy) s dálkovejma dohromady jo nebo ne a ničeho se nedopracovali, prostě to je tak homologovaný. Ty přídavný svítí dost do stran, takže mnohem lepší přehled o srnách a kňourech za příkopama.

_________________
Jirka

Proč mi nemůže všechno chodit hned ?!!
Návrat nahoru
Zobrazit informace o autorovi Odeslat soukromou zprávu
TeslaPC



Založen: Aug 08, 2022
Příspěvky: 398
Bydliště: Praha

PříspěvekZaslal: so prosinec 14 2024, 23:02    Předmět: Citovat

EKKAR napsal(a):
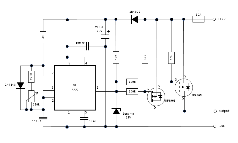
Pro jednoho člena nejmenovanýho značkovýho fóra jsem navrhoval snižující DC/DC měnič ve formě PWR regulátoru pro odporovou zátěž s NE555 a výkonovým výstupním MOS-FETem. Mělo to za úkol snížit napětí pro dálkový vlákno žárovek H4 u věkovitý felicie jeho táty, kde právě tohle sloužilo jako "denní svícení". Veškerý původní zapojení bylo zachovaný, oddělený to měl diodama P600D. Já původně měl nastavenou střídu 1:1, aby efektivní napětí při chodu motoru bylo kolem 7V, ale vím, že při konečný montáži to ještě trochu dolaďoval - nevím jestli nahoru nebo dolů, ale osobně to odhaduju trochu nahoru nad ideální polovinu napájecího napětí. Moje zapojení s tím počítalo, dával jsem tam trimr. Můžu se ho zkusit zeptat, jestli ještě ten můj původní návrh někde má, protože v tý felině to určitě nic dalšího nerušilo.

Kdybys to dohledal, tak by to bylo super, zkusil bych to. Ve feldě mu to nic nerušilo ale taky je otázka jeslti mělo co, jestli tam měl třeba aspoň rádio, ne vždy je to u takových aut zvykem. Já to chci konkrétně do favorita, ovšem vybavenýho rádiem s "hifi" a vysílačkou, a to je zdroj problému mého rušení teď, z těchto dvou věcí se ozývá pískání. Ale pokud bys to dohledal byl bych rád a zkusil to.
Návrat nahoru
Zobrazit informace o autorovi Odeslat soukromou zprávu Odeslat e-mail
EKKAR



Založen: Mar 16, 2005
Příspěvky: 34563
Bydliště: Česká Třebová, JN89FW21

PříspěvekZaslal: so prosinec 14 2024, 23:40    Předmět: Citovat

Mrknu se po tom.
_________________
Nasliněný prst na svorkovnici domovního rozvaděče: Jó, paninko, máte tam ty Voltíky všecky...
A kutilmile - nelituju tě Mr. Green Mr. Green !!!
Návrat nahoru
Zobrazit informace o autorovi Odeslat soukromou zprávu Odeslat e-mail
TeslaPC



Založen: Aug 08, 2022
Příspěvky: 398
Bydliště: Praha

PříspěvekZaslal: ne prosinec 15 2024, 11:14    Předmět: Citovat

Díky moc
Návrat nahoru
Zobrazit informace o autorovi Odeslat soukromou zprávu Odeslat e-mail
Valdano



Založen: Jan 01, 2023
Příspěvky: 2665
Bydliště: Česká Lípa

PříspěvekZaslal: ne prosinec 15 2024, 20:27    Předmět: Citovat

EKKAR napsal(a):
v lese tma jak v Obamově prdeli - a přede mnou se bude courat pouze dopředu denníma svítící jiný auto.

V tom případě řidič toho auta před vámi porušil předpisy, protože při vjetí do tmy měl přepnout z denního na normální svícení.
Návrat nahoru
Zobrazit informace o autorovi Odeslat soukromou zprávu
MiraSt



Založen: Apr 19, 2008
Příspěvky: 1734
Bydliště: Fryčovice

PříspěvekZaslal: ne prosinec 15 2024, 21:15    Předmět: Citovat

Denní svícení... Ano. Jezdím denně do práce na babetě po cestě která je rozkopaná po kanalizaci takže občas se musím vyhýbat nerovnostem na vozovce. Jelikož nemám zpětná zrcátka jak náklaďák tak ty svítící auta za sebou docela vidím na velkou vzdálenost. Cesta vede v zastavěné oblasti kde auto splývá a okolím a pokud je tmavé a nesvítí tak ho FAKT v těch mojich zrcátkách není vidět.
Mám Thálii a ta má dole v nárazníku přípravu pro mlhovky. Už jsem dávno tam chtěl dát DRL, ale právě proto že je to docela nízko, jsem od toho upustil. Stále svítím tlumenýma protože jak jsem pátral po rozměrech umístění tak mi to vzhledem k provedení přední masky nikde nepasuje bez řezání plastu.

_________________
Posílal jsem elektřinu horníkům. Už dofárali. Důl Staříč - Paskov. Demolice běží naplno.
Návrat nahoru
Zobrazit informace o autorovi Odeslat soukromou zprávu Odeslat e-mail
EKKAR



Založen: Mar 16, 2005
Příspěvky: 34563
Bydliště: Česká Třebová, JN89FW21

PříspěvekZaslal: po prosinec 16 2024, 0:30    Předmět: Citovat

TeslaPC napsal(a):
EKKAR napsal(a):
Pro jednoho člena nejmenovanýho značkovýho fóra jsem navrhoval snižující DC/DC měnič ve formě PWR regulátoru pro odporovou zátěž s NE555 a výkonovým výstupním MOS-FETem. Mělo to za úkol snížit napětí pro dálkový vlákno žárovek H4 u věkovitý felicie jeho táty, kde právě tohle sloužilo jako "denní svícení". Veškerý původní zapojení bylo zachovaný, oddělený to měl diodama P600D. Já původně měl nastavenou střídu 1:1, aby efektivní napětí při chodu motoru bylo kolem 7V, ale vím, že při konečný montáži to ještě trochu dolaďoval - nevím jestli nahoru nebo dolů, ale osobně to odhaduju trochu nahoru nad ideální polovinu napájecího napětí. Moje zapojení s tím počítalo, dával jsem tam trimr. Můžu se ho zkusit zeptat, jestli ještě ten můj původní návrh někde má, protože v tý felině to určitě nic dalšího nerušilo.

Kdybys to dohledal, tak by to bylo super, zkusil bych to. Ve feldě mu to nic nerušilo ale taky je otázka jeslti mělo co, jestli tam měl třeba aspoň rádio, ne vždy je to u takových aut zvykem. Já to chci konkrétně do favorita, ovšem vybavenýho rádiem s "hifi" a vysílačkou, a to je zdroj problému mého rušení teď, z těchto dvou věcí se ozývá pískání. Ale pokud bys to dohledal byl bych rád a zkusil to.
Takže jsme to s kolegou dohledali, pracovní kmitočet tam je JENOM nějakejch 200Hz = PŘI TEPELNÝ SETRVAČNOSTI VLÁKEN TO BOHATĚ STAČÍ a tím trimrem mezi vývodama 6 a 7 časovače se PO NAMONTOVÁNÍ dolaďuje střída impulsů tak, aby to opravdu svítilo a ne jen žhavilo. Zdvojenej výstupní MOSFET je redundance kvůli co nejmenšímu úbytku napětí v sepnutým stavu a spolehlivosti, aby to svítilo i když jeden odejde. Oba je potřeba dát na malej chladič, aby netrpěly horkem - teoreticky to zvládnou i bez něj, ale proč je trápit ... Jinak k oddělení obvodů jsou dobrý diody P600D - ke každýmu vláknu H4 samostatnou, zas kvůli proudům.


schema.png
 Komentář:
 Velikost:  28 kB
 Zobrazeno:  58 krát

schema.png



_________________
Nasliněný prst na svorkovnici domovního rozvaděče: Jó, paninko, máte tam ty Voltíky všecky...
A kutilmile - nelituju tě Mr. Green Mr. Green !!!
Návrat nahoru
Zobrazit informace o autorovi Odeslat soukromou zprávu Odeslat e-mail
mirku



Založen: Jun 15, 2006
Příspěvky: 320

PříspěvekZaslal: po prosinec 16 2024, 1:58    Předmět: Citovat

https://dratek.cz/arduino/2162-regulator-rychlost-pwm-5v-16v-10a-s-ultra-vysokou-linearitou.html
Návrat nahoru
Zobrazit informace o autorovi Odeslat soukromou zprávu
EKKAR



Založen: Mar 16, 2005
Příspěvky: 34563
Bydliště: Česká Třebová, JN89FW21

PříspěvekZaslal: po prosinec 16 2024, 2:49    Předmět: Citovat

On nepotřebuje plynule nastavovat, jemu stačí dostavit efektivní napětí na vláknech na jednu hodnotu a tím to hasne. Nižší kmitočet slouží právě k tomu, aby to nerušilo až kamsi do UHF pásma, naopak je potřeba brát do úvahy to, že podžhavený wolframový vlákno má menší odpor než plně nahřátý a je tak potřeba zvětšit proudovou zatížitelnost spínacích trandů ...
_________________
Nasliněný prst na svorkovnici domovního rozvaděče: Jó, paninko, máte tam ty Voltíky všecky...
A kutilmile - nelituju tě Mr. Green Mr. Green !!!
Návrat nahoru
Zobrazit informace o autorovi Odeslat soukromou zprávu Odeslat e-mail
lesana87



Založen: Sep 20, 2014
Příspěvky: 3866

PříspěvekZaslal: po prosinec 16 2024, 9:04    Předmět: Citovat

Ta zenerka na výstupu 555 tam vypadá dost nesmyslně. Jestli měla chránit FETy, tak patří mezi G a S, tj. vůči + napájení a ne vůči zemi. Jaká že je její funkce?
Návrat nahoru
Zobrazit informace o autorovi Odeslat soukromou zprávu
TeslaPC



Založen: Aug 08, 2022
Příspěvky: 398
Bydliště: Praha

PříspěvekZaslal: po prosinec 16 2024, 12:53    Předmět: Citovat

EKKAR napsal(a):
Takže jsme to s kolegou dohledali, pracovní kmitočet tam je JENOM nějakejch 200Hz = PŘI TEPELNÝ SETRVAČNOSTI VLÁKEN TO BOHATĚ STAČÍ a tím trimrem mezi vývodama 6 a 7 časovače se PO NAMONTOVÁNÍ dolaďuje střída impulsů tak, aby to opravdu svítilo a ne jen žhavilo. Zdvojenej výstupní MOSFET je redundance kvůli co nejmenšímu úbytku napětí v sepnutým stavu a spolehlivosti, aby to svítilo i když jeden odejde. Oba je potřeba dát na malej chladič, aby netrpěly horkem - teoreticky to zvládnou i bez něj, ale proč je trápit ... Jinak k oddělení obvodů jsou dobrý diody P600D - ke každýmu vláknu H4 samostatnou, zas kvůli proudům.

Díky, moc, zkusím to a snad už to bude konečně dobrý.
Návrat nahoru
Zobrazit informace o autorovi Odeslat soukromou zprávu Odeslat e-mail
fredis



Založen: Nov 17, 2004
Příspěvky: 5422
Bydliště: Třebíčsko

PříspěvekZaslal: po prosinec 16 2024, 14:22    Předmět: Citovat

EKKAR napsal(a):
...když svítí denní, nesvítí zadek (jen u některejch aut ano) = neboli auto je zepředu mnohem líp viditelný, ale zezadu ne.



Mě mladej na moji žádost svícení vzadu u DR zapnul. F III, úplně bez problému, krabičku má. Jdou aktivovat i další věci, původně za tučný příplatek.

_________________
Rotor rotuje a stator stagnuje...
Návrat nahoru
Zobrazit informace o autorovi Odeslat soukromou zprávu
DukeNuke



Založen: Apr 02, 2018
Příspěvky: 1737

PříspěvekZaslal: po prosinec 16 2024, 14:59    Předmět: Citovat

No, vzhledem k tomu, že z toho leze nějakým způsobem zpotvořenej obdélník, tak to bude mít nekonečně mnoho harmonických. Takže to klidně rušit může.
Návrat nahoru
Zobrazit informace o autorovi Odeslat soukromou zprávu
Zobrazit příspěvky z předchozích:   
Přidat nové téma   Zaslat odpověď       Obsah fóra Diskuzní fórum Elektro Bastlírny -> Autorádia Časy uváděny v GMT + 1 hodina
Jdi na stránku Předchozí  1, 2, 3
Strana 3 z 3

 
Přejdi na:  
Nemůžete odesílat nové téma do tohoto fóra.
Nemůžete odpovídat na témata v tomto fóru.
Nemůžete upravovat své příspěvky v tomto fóru.
Nemůžete mazat své příspěvky v tomto fóru.
Nemůžete hlasovat v tomto fóru.
Nemůžete připojovat soubory k příspěvkům
Můžete stahovat a prohlížet přiložené soubory

Powered by phpBB © 2001, 2005 phpBB Group
Forums ©
Nuke - Elektro Bastlirna

Informace na portálu Elektro bastlírny jsou prezentovány za účelem vzdělání čtenářů a rozšíření zájmu o elektroniku. Autoři článků na serveru neberou žádnou zodpovědnost za škody vzniklé těmito zapojeními. Rovněž neberou žádnou odpovědnost za případnou újmu na zdraví vzniklou úrazem elektrickým proudem. Autoři a správci těchto stránek nepřejímají záruku za správnost zveřejněných materiálů. Předkládané informace a zapojení jsou zveřejněny bez ohledu na případné patenty třetích osob. Nároky na odškodnění na základě změn, chyb nebo vynechání jsou zásadně vyloučeny. Všechny registrované nebo jiné obchodní známky zde použité jsou majetkem jejich vlastníků. Uvedením nejsou zpochybněna z toho vyplývající vlastnická práva. Použití konstrukcí v rozporu se zákonem je přísně zakázáno. Vzhledem k tomu, že původ předkládaných materiálů nelze žádným způsobem dohledat, nelze je použít pro komerční účely! Tento nekomerční server nemá z uvedených zapojení či konstrukcí žádný zisk. Nezodpovídáme za pravost předkládaných materiálů třetími osobami a jejich původ. V případě, že zjistíte porušení autorského práva či jiné nesrovnalosti, kontaktujte administrátory na diskuzním fóru EB.


PHP-Nuke Copyright © 2005 by Francisco Burzi. This is free software, and you may redistribute it under the GPL. PHP-Nuke comes with absolutely no warranty, for details, see the license.
Čas potřebný ke zpracování stránky 0.20 sekund