Vítejte na Elektro Bastlírn?
Nuke - Elektro Bastlirna
  Vytvořit účet Hlavní · Fórum · DDump · Profil · Zprávy · Hledat na fóru · Příspěvky na provoz EB

Vlákno na téma KORONAVIRUS - nutná registrace


Nuke - Elektro Bastlirna: Diskuzní fórum

 FAQFAQ   HledatHledat   Uživatelské skupinyUživatelské skupiny   ProfilProfil   Soukromé zprávySoukromé zprávy   PřihlášeníPřihlášení 

Zdroj na bázi G400- problém.
Jdi na stránku Předchozí  1, 2, 3, 4, 5
 
Přidat nové téma   Zaslat odpověď       Obsah fóra Diskuzní fórum Elektro Bastlírny -> Řešení problémů s různými konstrukcemi
Zobrazit předchozí téma :: Zobrazit následující téma  
Autor Zpráva
Dumitru



Založen: Dec 11, 2015
Příspěvky: 244
Bydliště: Slovensko,Bratislava

PříspěvekZaslal: st prosinec 04 2024, 13:37    Předmět: Citovat

Ja by som skúsil odstaviť OP1A teda odpojiť mu výstup a nasimulovať prúdové obmedzenie, osciloskopom pozrieť či je to stabilne alebo je tam tých 200mV


Nejak takto
Návrat nahoru
Zobrazit informace o autorovi Odeslat soukromou zprávu Odeslat e-mail
masar



Založen: Dec 03, 2005
Příspěvky: 13954

PříspěvekZaslal: st prosinec 04 2024, 13:49    Předmět: Citovat

To asi nepůjde. Když odpojí D10 a nastaví napětí tak, aby proud zátěží překročil nastavenou proudovou mez, spadne výstupní napětí OP1A do -Usat a OP1A zůstane v režimu komparátoru. Zvlnění na výstupu zdroje zůstane stejné jako v CV režimu.
Wink
Návrat nahoru
Zobrazit informace o autorovi Odeslat soukromou zprávu Odeslat e-mail
jezevec
Hlavní moderátor


Založen: Jun 13, 2004
Příspěvky: 6107
Bydliště: Břeclavsko

PříspěvekZaslal: st prosinec 04 2024, 17:20    Předmět: Citovat

Tak vážení, příčina (alespoň) rámcově nalezena.
Nahradil jsem všechny tři zdroje napětí, 13V, 36V a 36V výkonových. A všechno funguje jak má. Místo trafa jsem dal spínák 24V/5A.
Teď už jen zjistit, kde přesně je zakopaný pes.
Návrat nahoru
Zobrazit informace o autorovi Odeslat soukromou zprávu Zobrazit autorovy WWW stránky
masar



Založen: Dec 03, 2005
Příspěvky: 13954

PříspěvekZaslal: st prosinec 04 2024, 17:39    Předmět: Citovat

Myslím, žes nám jen sdělil a potvrdil, že je to zvlněním a topologií filtrace resp. zemnících vedení.
Nejsnazší možná bude odkoukat topologii té bezproblémové verze G400. Význam může mít i rozdíl v použitých trafech. Výhoda použití oddělených zdrojů spočívá právě v oddělení jejich filtračních obvodů a tím zjednodušení zemnících spojů, snáze zabraňujícím zemním smyčkám.
Prostě okopírovat desku(y) bezproblémové G400 s tím, že u ní bude na "upgrade" (tři fičury) pamatováno.
Wink
Návrat nahoru
Zobrazit informace o autorovi Odeslat soukromou zprávu Odeslat e-mail
masar



Založen: Dec 03, 2005
Příspěvky: 13954

PříspěvekZaslal: st prosinec 04 2024, 21:47    Předmět: Citovat

Měl bych jednu výhradu:
Pokud je smyslem těch digitálních měřidel zobrazení žádané hodnoty, pak měřidlo nastavení proudu je připojeno správně - až na opět chybně připojený spodní konec P3.
Naproti tomu digitální měřidlo nastaveného napětí supluje údaj ručkového měřidla. Je to logická chyba. Při náhlém odlehčení zdroje z režimu CC do CV uživatel neví, kam až výstupní napětí "vystřelí", což může být pro zátěž fatální. Přitom by úprava nemusela být složitá. Ten OZ tam máš a OP3B tam zůstane pro přepínání relé...
-----
edit: Až teď jsem si všiml, že OP5 má napájení +13V/0V. Protože vložený OZ musí pracovat od 0V, je třeba použít napájení +13/-5V, což by na funkci OP5A nemělo mít vliv. T6 to neohrozí, popř. je možné ho chránit diodou mezi b-e.
Popsané řešení předpokládá také možnost nastavit citlivost/rozsah daného měřidla. Jinak by se musel použít další OZ a v tom případě je vhodné použít nový dvojitý OZ, napájený z +36/-5V, což vidím jako schůdnější.
Wink



solwert.png
 Komentář:
Opraveno umístění OZ hned za P8
 Velikost:  129.41 kB
 Zobrazeno:  67 krát

solwert.png


Návrat nahoru
Zobrazit informace o autorovi Odeslat soukromou zprávu Odeslat e-mail
jezevec
Hlavní moderátor


Založen: Jun 13, 2004
Příspěvky: 6107
Bydliště: Břeclavsko

PříspěvekZaslal: čt prosinec 05 2024, 16:06    Předmět: Citovat

Ta chyba v nastavení proudu je proti požadované vcelku zanedbatelná, nejde jen přepojit spodní konec P3 na potenciál výstupu 0V.
Dávám sem schéma řešení.
Ten dig. voltmetr jsem tam osadil jen pro symetrii a estetiku předního panelu.
Že při režimu CC nevím (tedy vím, protože si to pamatuji) kolik V bylo nastaveno mi nikdy nechybělo.
Ale nápad je to dobrý, ještě pouvažuji, jestli ho použiji. Musím tam dát dva OZ, napětí na vstupu je 1/3 výstupního.
R42 je zrušen.



Zdroj G4023 nový24-c.JPG
 Komentář:
 Velikost:  225.84 kB
 Zobrazeno:  66 krát

Zdroj G4023 nový24-c.JPG


Návrat nahoru
Zobrazit informace o autorovi Odeslat soukromou zprávu Zobrazit autorovy WWW stránky
masar



Založen: Dec 03, 2005
Příspěvky: 13954

PříspěvekZaslal: čt prosinec 05 2024, 16:44    Předmět: Citovat

To nemůže fungovat. Spodní konec P4, t.j. P5+R24 a R33 musí být připojeny k zemi (GND), jinak nemá OP1A co porovnávat.
Obvod měřidla "solwert" teď sice fungovat bude, ale operákem reference OP1B poteče i proud celého měřidla (displeje), z čehož se může OP1B trochu "zapotit".
Prostě stačilo místo tohoto harakiri přepojit spodní konec P3 na výstup OP1B.
Wink
Návrat nahoru
Zobrazit informace o autorovi Odeslat soukromou zprávu Odeslat e-mail
Dumitru



Založen: Dec 11, 2015
Příspěvky: 244
Bydliště: Slovensko,Bratislava

PříspěvekZaslal: čt prosinec 05 2024, 17:03    Předmět: Citovat

Ak sa ten merak zapojí pred RX cez RX bude tiecť prúd napájania meraku to nebude vadiť tej automatike ampermetru ?
Návrat nahoru
Zobrazit informace o autorovi Odeslat soukromou zprávu Odeslat e-mail
jezevec
Hlavní moderátor


Založen: Jun 13, 2004
Příspěvky: 6107
Bydliště: Břeclavsko

PříspěvekZaslal: čt prosinec 05 2024, 17:19    Předmět: Citovat

To mě ušlo, že jsem vlastně vyřadil Rx.
Spodní konec P3 nemůžu dát na výstup OP1B, to pak ukazuje nesmysly, podkládá se pod něj napětí ze snímacího odporu, i když tam zapojím i zem měřidla. Zkoušel jsem to i v simulátoru a bez chyby to vyšlo jen v tom zapojení výše. Ten Rx mi ušel. Nejmenší chybu dá to původní zapojení.
Tak mě napadlo, že nejjednodušší bude přidat tam ještě jednu referenci, ta bude vázaná ke GND a z té odvozovat napětí pro nastavení proudu.
Jo, ten dig. A-metr cucá 8mA.
Návrat nahoru
Zobrazit informace o autorovi Odeslat soukromou zprávu Zobrazit autorovy WWW stránky
masar



Založen: Dec 03, 2005
Příspěvky: 13954

PříspěvekZaslal: čt prosinec 05 2024, 17:40    Předmět: Citovat

jezevec napsal(a):
Spodní konec P3 nemůžu dát na výstup OP1B, to pak ukazuje nesmysly...
Máš pravdu. Ta moje představa byla zcela mylná. Musel jsem si to odsimulovat. Obvod "solvertu" by se musel navrhnout jinak. Stávající řešení (před poslední úpravou) je vyhovující jen v režimu CC.
Wink
Návrat nahoru
Zobrazit informace o autorovi Odeslat soukromou zprávu Odeslat e-mail
masar



Založen: Dec 03, 2005
Příspěvky: 13954

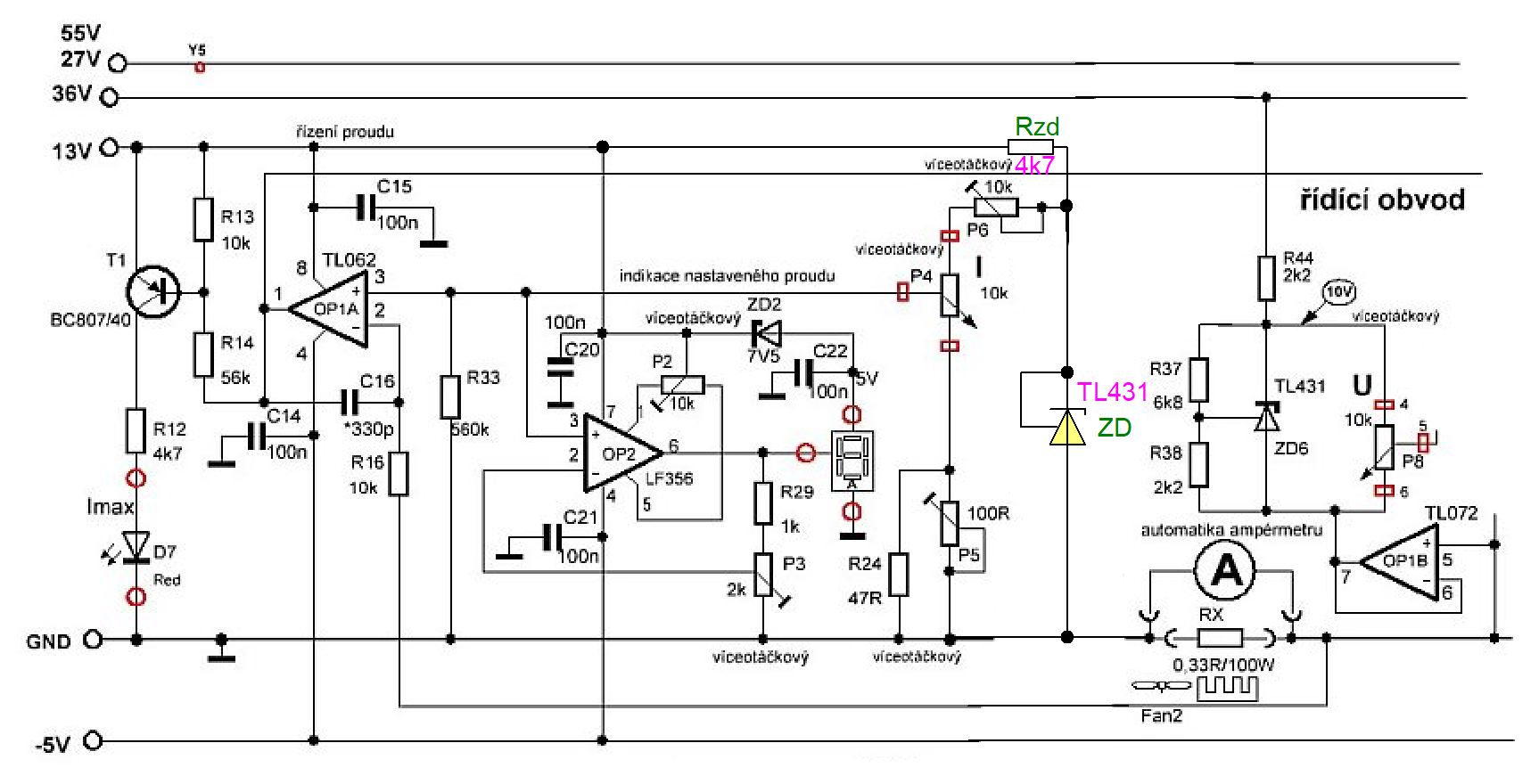
PříspěvekZaslal: so prosinec 07 2024, 12:22    Předmět: Citovat

Nejjednodušší se jeví zřeknutí se společného referenčního zdroje. Přidání druhého TL431 je minimálním zásahem do konstrukce.
Tato úprava řeší nastavení žádané hodnoty proudu v režimu CC, která je správně zobrazena i v režimu CV. Z původního zapojení vypadl jen R36 a přibyl TL431 a Rzd, které tvoří "neplovoucí" referenci +2.5V.
A ještě poznámku: Při snížení napětí původní reference z +15V na +10V se zvýšilo zatížení R44 (2k2) na nepříjemných >300mW. Bylo by vhodnější přepojit ho také na větev +13V.
Wink



režim CC.png
 Komentář:
 Velikost:  207.65 kB
 Zobrazeno:  63 krát

režim CC.png


Návrat nahoru
Zobrazit informace o autorovi Odeslat soukromou zprávu Odeslat e-mail
Zobrazit příspěvky z předchozích:   
Přidat nové téma   Zaslat odpověď       Obsah fóra Diskuzní fórum Elektro Bastlírny -> Řešení problémů s různými konstrukcemi Časy uváděny v GMT + 1 hodina
Jdi na stránku Předchozí  1, 2, 3, 4, 5
Strana 5 z 5

 
Přejdi na:  
Nemůžete odesílat nové téma do tohoto fóra.
Nemůžete odpovídat na témata v tomto fóru.
Nemůžete upravovat své příspěvky v tomto fóru.
Nemůžete mazat své příspěvky v tomto fóru.
Nemůžete hlasovat v tomto fóru.
Nemůžete připojovat soubory k příspěvkům
Můžete stahovat a prohlížet přiložené soubory

Powered by phpBB © 2001, 2005 phpBB Group
Forums ©
Nuke - Elektro Bastlirna

Informace na portálu Elektro bastlírny jsou prezentovány za účelem vzdělání čtenářů a rozšíření zájmu o elektroniku. Autoři článků na serveru neberou žádnou zodpovědnost za škody vzniklé těmito zapojeními. Rovněž neberou žádnou odpovědnost za případnou újmu na zdraví vzniklou úrazem elektrickým proudem. Autoři a správci těchto stránek nepřejímají záruku za správnost zveřejněných materiálů. Předkládané informace a zapojení jsou zveřejněny bez ohledu na případné patenty třetích osob. Nároky na odškodnění na základě změn, chyb nebo vynechání jsou zásadně vyloučeny. Všechny registrované nebo jiné obchodní známky zde použité jsou majetkem jejich vlastníků. Uvedením nejsou zpochybněna z toho vyplývající vlastnická práva. Použití konstrukcí v rozporu se zákonem je přísně zakázáno. Vzhledem k tomu, že původ předkládaných materiálů nelze žádným způsobem dohledat, nelze je použít pro komerční účely! Tento nekomerční server nemá z uvedených zapojení či konstrukcí žádný zisk. Nezodpovídáme za pravost předkládaných materiálů třetími osobami a jejich původ. V případě, že zjistíte porušení autorského práva či jiné nesrovnalosti, kontaktujte administrátory na diskuzním fóru EB.


PHP-Nuke Copyright © 2005 by Francisco Burzi. This is free software, and you may redistribute it under the GPL. PHP-Nuke comes with absolutely no warranty, for details, see the license.
Čas potřebný ke zpracování stránky 0.14 sekund