Vítejte na Elektro Bastlírn?
Nuke - Elektro Bastlirna
  Vytvořit účet Hlavní · Fórum · DDump · Profil · Zprávy · Hledat na fóru · Příspěvky na provoz EB

Vlákno na téma KORONAVIRUS - nutná registrace


Nuke - Elektro Bastlirna: Diskuzní fórum

 FAQFAQ   HledatHledat   Uživatelské skupinyUživatelské skupiny   ProfilProfil   Soukromé zprávySoukromé zprávy   PřihlášeníPřihlášení 

Teslův transformátor pro přístroj Dr. Lachovského
Jdi na stránku Předchozí  1, 2, 3
 
Přidat nové téma   Zaslat odpověď       Obsah fóra Diskuzní fórum Elektro Bastlírny -> Řešení problémů s různými konstrukcemi
Zobrazit předchozí téma :: Zobrazit následující téma  
Autor Zpráva
jade



Založen: Dec 28, 2004
Příspěvky: 1014
Bydliště: Brno

PříspěvekZaslal: čt srpen 29 2019, 17:34    Předmět: Citovat

Tak jsem si vytvoříl přípravek na vyhledání rezonančního kmitočtu TC (viz obrázek) a za pomoci osciloskopu se pokusil najít rezonanční kmitočet obou sekundárů (jeden buzený primárem, druhý, umístěný opodál v ose, jako pasivní rezonátor, oba úplně stejné, pro účely měření použit každý zvláš't) a primáru.
Nejdříve vypočítané parametry: oba sekundáry (pokud se tak dají nazývat) by každý měl rezonovat na cca 640kHz, primár na 630kHz.
Praxe ukázala určité nejednoznačnosti.
Pasivní "sekundár" vykazuje maximální amplitudu při 1,6µs a slabou reakci při 2,3µs. V tomto případě je při měření vše ostatní odpojeno a odnešeno pryč.

"Aktivní" sekundár, s nasazenou,ale odpojenou primární cívkou má silné zvýšení amplitudy při 2,3µs a výše ani níže už níc (možná nad 640kHz, ale tam už oscilátorek nedosáhne).
Měření primární rezonance (cívka je nasazená na sekundáru):
Měření je připraveno následujícím způsobem: oscilátor je připojen paralelně k rezonančnímu obvodu, jiskřiště přemostěno, napájecí trafa odpojena.
Uzemnění (na ústřední topení) je připojeno jak k primáru, tak k sekundáru, jako za provozu.
Osciloskop připojen na uzemnění a druhý drát sondy "pohozen" poblíž středu sekundární cívky.
výsledky jsou nejisté, silná reakce při cca 2µs, velmi slabá na 1,6µs. Indikováno jak pohasnutím LEDek na přípravku, tak vzrůstem amplitudy na osciloskopu.

Nechápu, kde se tam bere těch 435kHz a proč dává silnější reakci, než vypočítaných 625kHz Question Question Question

P.S.: Asi mi na to nikdo neodpoví, to se dá čekat. Snad někdo ze zkušených "Teslařů"? Budu doufat Smile



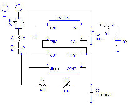
Ladící přípravek 555.gif
 Komentář:
 Velikost:  3.6 kB
 Zobrazeno:  94 krát

Ladící přípravek 555.gif



Sestava 1b kopie.jpg
 Komentář:
Přidávám obrázek celé sestavy, aby bylo jasné, o čem mluvím.
 Velikost:  19 kB
 Zobrazeno:  90 krát

Sestava 1b kopie.jpg


Návrat nahoru
Zobrazit informace o autorovi Odeslat soukromou zprávu
jade



Založen: Dec 28, 2004
Příspěvky: 1014
Bydliště: Brno

PříspěvekZaslal: út září 17 2019, 15:45    Předmět: Citovat

Nevím, jestli má cenu sem psát, ale snad kdyby někoho moje poznatky zajímaly...
Došlo mi, že zabývat se rezonanční frekvencí sekundární cívky a zcela shodné cívky rezonátoru každé zvlášť nemá smysl, protože obě cívky, umístěné v ose, tvoří nedílnou soustavu s rezonanční frekvencí závislou na vzdálenosti obou cívek od sebe a tím pádem odlišnou od základní frekvence každé z obou cívek jednotlivě.
Při ladění tedy postupuji tak, že odhadnu zhruba F0 primáru a poté, za provozu, posunuji cívku rezonátoru proti sekundární cívce. V okamžiku, kdy se doutnavka, umístěná poblíž živého konce rezonátoru rozsvítí a z konce sekundáru vyšlehne korona, je naladěno. Pokud mi vzdálenost mezi cívkami nevyhovuje (např. nevejde se mezi ně stojan s biologickým vzorkem), upravím ladění primáru a celou akci opakuji.

Co se týče jiskřiště, používám rotační asynchronní s wolframovými elektrodami.
Nejprve jsem zkoušel elektrody s obsahem thoria, kdy k provozu postačovalo napětí jednoho MOTu, což je 2200V. Radioaktivnímu prvku jsem se ale chtěl raději vyhnout a proto jsem vyměníl "červené" elektrody za fialové bez thoria (E3), kdy ale už bylo potřeba napětí dvou MOTů, cca 4400V. Teď mám dilema, jestli raději poslouchat hlučně práskající jiskřiště se "zdravými" elektrodami, nebo raději tiše bzučící, ale radioaktivní.
Zase tak jedovaté by asi neměly být, když je používají svářeči? (ten náš v práci nechce o červených elektrodách ani slyšet) Confused
Návrat nahoru
Zobrazit informace o autorovi Odeslat soukromou zprávu
jade



Založen: Dec 28, 2004
Příspěvky: 1014
Bydliště: Brno

PříspěvekZaslal: pá listopad 22 2024, 19:14    Předmět: Citovat

Tak jsem po letech zjistil, proč přístroj po krátké chvíli po úspěšném spuštění přestal pracovat.
Začal jsem sestavu přístroje Lakhovského rozebírat a při té příležitosti odhalil uvnitř trubky sekundáru dlouhý fous drátku, který borec v navijárně ponechal nezkrácený, jen ho prostě nastrkal dovnitř té novodurové trubky. Po krátkém provozu se konec drátku propálil novodurem a zkratoval tak cívku, což ale zvenku nebylo vidět!
Navíc se to neprojevilo při proměřování nízkým napětím.
Na koncích trubky jsou nasazeny zátky, takže tam není vidět ani přes čela.
Nakopal bych si, že mě nenapadlo zkontrolovat vnitřek cívek! Embarassed
Holt tak to končí, když člověk přenechá práci raději "odborníkům"...
Návrat nahoru
Zobrazit informace o autorovi Odeslat soukromou zprávu
Zobrazit příspěvky z předchozích:   
Přidat nové téma   Zaslat odpověď       Obsah fóra Diskuzní fórum Elektro Bastlírny -> Řešení problémů s různými konstrukcemi Časy uváděny v GMT + 1 hodina
Jdi na stránku Předchozí  1, 2, 3
Strana 3 z 3

 
Přejdi na:  
Nemůžete odesílat nové téma do tohoto fóra.
Nemůžete odpovídat na témata v tomto fóru.
Nemůžete upravovat své příspěvky v tomto fóru.
Nemůžete mazat své příspěvky v tomto fóru.
Nemůžete hlasovat v tomto fóru.
Nemůžete připojovat soubory k příspěvkům
Můžete stahovat a prohlížet přiložené soubory

Powered by phpBB © 2001, 2005 phpBB Group
Forums ©
Nuke - Elektro Bastlirna

Informace na portálu Elektro bastlírny jsou prezentovány za účelem vzdělání čtenářů a rozšíření zájmu o elektroniku. Autoři článků na serveru neberou žádnou zodpovědnost za škody vzniklé těmito zapojeními. Rovněž neberou žádnou odpovědnost za případnou újmu na zdraví vzniklou úrazem elektrickým proudem. Autoři a správci těchto stránek nepřejímají záruku za správnost zveřejněných materiálů. Předkládané informace a zapojení jsou zveřejněny bez ohledu na případné patenty třetích osob. Nároky na odškodnění na základě změn, chyb nebo vynechání jsou zásadně vyloučeny. Všechny registrované nebo jiné obchodní známky zde použité jsou majetkem jejich vlastníků. Uvedením nejsou zpochybněna z toho vyplývající vlastnická práva. Použití konstrukcí v rozporu se zákonem je přísně zakázáno. Vzhledem k tomu, že původ předkládaných materiálů nelze žádným způsobem dohledat, nelze je použít pro komerční účely! Tento nekomerční server nemá z uvedených zapojení či konstrukcí žádný zisk. Nezodpovídáme za pravost předkládaných materiálů třetími osobami a jejich původ. V případě, že zjistíte porušení autorského práva či jiné nesrovnalosti, kontaktujte administrátory na diskuzním fóru EB.


PHP-Nuke Copyright © 2005 by Francisco Burzi. This is free software, and you may redistribute it under the GPL. PHP-Nuke comes with absolutely no warranty, for details, see the license.
Čas potřebný ke zpracování stránky 0.13 sekund