Vítejte na Elektro Bastlírn?
Nuke - Elektro Bastlirna
  Vytvořit účet
Hlavní · Fórum · DDump · Profil · Zprávy · Hledat na fóru


Nuke - Elektro Bastlirna: Diskuzní fórum

 FAQFAQ   HledatHledat   Uživatelské skupinyUživatelské skupiny   ProfilProfil   Soukromé zprávySoukromé zprávy   PřihlášeníPřihlášení 

Mám to vypočítaný správně ? Generátor nekmitá
Jdi na stránku Předchozí  1, 2, 3, 4, 5  Další
 
Přidat nové téma   Zaslat odpověď       Obsah fóra Diskuzní fórum Elektro Bastlírny -> Teorie
Zobrazit předchozí téma :: Zobrazit následující téma  
Autor Zpráva
asdf



Založen: Oct 06, 2022
Příspěvky: 699

PříspěvekZaslal: út říjen 29 2024, 21:00    Předmět: Citovat

Aha, tak jak sem Ruprecht dal ten odkaz (který smazal), tak tam bylo LE uzemněný, aby to bylo průchozí. Tak má být asi spojený s GND, jak to má šampónek.
Návrat nahoru
Zobrazit informace o autorovi Odeslat soukromou zprávu Zobrazit autorovy WWW stránky
masar



Založen: Dec 03, 2005
Příspěvky: 14138

PříspěvekZaslal: út říjen 29 2024, 23:30    Předmět: Citovat

Nevím, proč trápit a přetěžovat komparátor, když požadované výstupní napětí lze nastavit i s malým rozkmitem komparátoru.
Wink



trojúhelník.png
 Komentář:
 Velikost:  20.24 kB
 Zobrazeno:  42 krát

trojúhelník.png


Návrat nahoru
Zobrazit informace o autorovi Odeslat soukromou zprávu Odeslat e-mail
samponek



Založen: May 11, 2015
Příspěvky: 3907

PříspěvekZaslal: st říjen 30 2024, 11:52    Předmět: Citovat

Aha, děkuji masar.
Čím to je, že to ještě nevyhořelo, když jsem do toho pouštěl 13V ?

Provedl jsem test s LT1016, pustil proud mezi plus a mínus a GND a zastavilo se to na 16.6V. Od 16.6V se chová jako zenerka.

A mezi vstupy +IN a -IN je to jenom 1.78V, od 1.8V už teče 1mA, na 2.3V 6mA, na 4V 128mA a dál už se to jenom zvyšuje až po 0.5A.

Znamená to, že byl LT1016 přetížený a zakousnutý, myslel jsem si to blbě, že napájení komparátoru je +-7V dohromady 14V a ono je tam ještě to GND a to je jenom 7V.

Žádaný výstup trojúhelníku je +3.5V a -3.5V dohromady 7V jako to má masar a 250khz.


Naposledy upravil samponek dne st říjen 30 2024, 12:26, celkově upraveno 1 krát.
Návrat nahoru
Zobrazit informace o autorovi Odeslat soukromou zprávu
masar



Založen: Dec 03, 2005
Příspěvky: 14138

PříspěvekZaslal: st říjen 30 2024, 12:21    Předmět: Citovat

samponek napsal(a):
...Čím to je, že to ještě nevyhořelo, když jsem do toho pouštěl 13V ?...
Zapomněl jsi namáhat přitom obvod na zrychlení a mech. rázy a přitom pronášet jisté formule.
Kromě toho - nebyl bych si jist, že po tvých "testech" je obvod v pořádku. Že "nějak" funguje neznamená, že je zdravý. Podle datašítu je diferenciální vstupní napětí +/-5V - ale není testováno. Podle vnitřního schematu jsou mezi vstupy antiparalelně dva e-b přechody ochranné a dva "pracovní" (mimo další struktury). Kdyby bylo max. napětí jen 1,8V, byla by ta ochrana k ničemu a bránilo by to funkci komparátoru.
Wink
Návrat nahoru
Zobrazit informace o autorovi Odeslat soukromou zprávu Odeslat e-mail
asdf



Založen: Oct 06, 2022
Příspěvky: 699

PříspěvekZaslal: st říjen 30 2024, 12:39    Předmět: Citovat

samponek napsal(a):
Znamená to, že byl LT1016 přetížený a zakousnutý, ...
Chápu to dobře, že už ti to kmitá?
Návrat nahoru
Zobrazit informace o autorovi Odeslat soukromou zprávu Zobrazit autorovy WWW stránky
samponek



Založen: May 11, 2015
Příspěvky: 3907

PříspěvekZaslal: st říjen 30 2024, 13:19    Předmět: Citovat

Ještě nevím, ale nelíbí se mě to malý napětí mezi vstupy +IN a -IN, které je jenom 1.78V, když do toho pustím víc, tak se to brání a zvyšuje se proud protékající mezi vstupy a napětí se zvyšuje, ale vyžaduje to velký proud až 128 mA při 4V, ale mají to takhle všechny, tak je to asi v pořádku i když je to divný.

Když provedu pokus s LM311, tak tam to začne omezovat až na 13.5V v obou polaritách mezi +IN a -IN a mají to takhle taky všechny.
Návrat nahoru
Zobrazit informace o autorovi Odeslat soukromou zprávu
asdf



Založen: Oct 06, 2022
Příspěvky: 699

PříspěvekZaslal: st říjen 30 2024, 13:32    Předmět: Citovat

Divný to je. Podle datašítu to má zvládnout mezi vstupy 7V. A kdybys to měřil při přivedeném napájení?
Návrat nahoru
Zobrazit informace o autorovi Odeslat soukromou zprávu Zobrazit autorovy WWW stránky
masar



Založen: Dec 03, 2005
Příspěvky: 14138

PříspěvekZaslal: st říjen 30 2024, 13:38    Předmět: Citovat

A proč si ho nezapojíš na prkýnku v základním, statickém režimu a neověříš funkčnost komparace i latche? A teprve pak testovat při nějakém provozním kmitočtu...Tohleto "testování" brouka dvěma dráty je k ničemu.
Wink
Návrat nahoru
Zobrazit informace o autorovi Odeslat soukromou zprávu Odeslat e-mail
samponek



Založen: May 11, 2015
Příspěvky: 3907

PříspěvekZaslal: st říjen 30 2024, 14:01    Předmět: Citovat

Zdá se mě, že Klávesnice píše úplně jiný slova, než píšu ve skutečnosti, ale princip pouštění proudů zůstává stejný.

Asi při zapnutému napájení to bude jinak, ale u LM311 to je 13.5V a u LT1016 jenom 1.8V

Nemůžu to zkusit, simulátor neumím ovládat a když to dělám v praxi, tak to nejde a už to několikrát vyhořelo, když do toho pajím.
Návrat nahoru
Zobrazit informace o autorovi Odeslat soukromou zprávu
masar



Založen: Dec 03, 2005
Příspěvky: 14138

PříspěvekZaslal: st říjen 30 2024, 14:08    Předmět: Citovat

Prkýnko není simulátor, do prkýnka!
Wink
Návrat nahoru
Zobrazit informace o autorovi Odeslat soukromou zprávu Odeslat e-mail
samponek



Založen: May 11, 2015
Příspěvky: 3907

PříspěvekZaslal: st říjen 30 2024, 14:19    Předmět: Citovat

Prkýnko nemůžu použít, protože to testuju v zesilovači a vedle je cívka, ze které vychází magnetické pole.

Je tady moc drátů a došlo ke zkratu a zakouřilo se.
Ale výstup žije.
Proto musím oscilátor naletovat do plechové krabičky, ale když ho naletuju do plechové krabičky už potom nejde měnit komponenty.

Kolik ti to dávalo kilohertz za předpokladu že čipy ještě nebyly vyhořelý?



received_519805787708417.jpeg
 Komentář:
 Velikost:  24.39 kB
 Zobrazeno:  34 krát

received_519805787708417.jpeg


Návrat nahoru
Zobrazit informace o autorovi Odeslat soukromou zprávu
masar



Založen: Dec 03, 2005
Příspěvky: 14138

PříspěvekZaslal: st říjen 30 2024, 14:42    Předmět: Citovat

Prkýnko pro základní statický test všech funkcí IO. Do jakého jazyka to mám ještě přeložit?
K tomu nepotřebuješ žádný zesilovač ani magnetické pole a pokud víš, co děláš, tak se kouřit nemá z čeho.
edit: To schema je ideové, netestoval jsem ho - to můžeš ty na svém prkénku. A když to bude chodit na tom prkénku, tak pak můžeš vymýšlet plechové krabičky.
Buď seš Marťan nebo provokatér. To já nevím.
Wink
Návrat nahoru
Zobrazit informace o autorovi Odeslat soukromou zprávu Odeslat e-mail
HF_Tech



Založen: Apr 25, 2022
Příspěvky: 2288

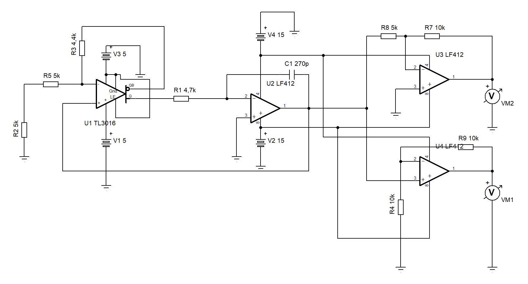
PříspěvekZaslal: st říjen 30 2024, 15:40    Předmět: Citovat

masar napsal(a):
Nevím, proč trápit a přetěžovat komparátor, když požadované výstupní napětí lze nastavit i s malým rozkmitem komparátoru.
Wink


Původně jsem navrhnul zapojení, kde jde nejprve nastavit amplitudu a pak doladit frekvenci. Omlouvám se za formu, nakreslil jsem to během pauzy na kafe.
Zapojení, pokud má stavilizované napájení LT1016, tak je idiotům odolné.
Bohužel tady vedoucí musí pořád vymýšlet blbosti. Kdyby se třeba nejprve podíval do knihy Jiří Dostál - Operační zesilovače a poňjál alespoň základní principy, tak by ušetřil spoustu času, křemíku a už by měl funkční výsledek.



sampon1.JPG
 Komentář:
 Velikost:  119.59 kB
 Zobrazeno:  47 krát

sampon1.JPG


Návrat nahoru
Zobrazit informace o autorovi Odeslat soukromou zprávu
masar



Založen: Dec 03, 2005
Příspěvky: 14138

PříspěvekZaslal: st říjen 30 2024, 17:00    Předmět: Citovat

HF_Tech> Obávám se, že i v tvém schematu je komparátor defacto napájen jedním 10V napětím (proti GND) a tedy přetížen.
Z toho důvodu je nutné buď napájení snížit (a v důsledku toho změnit i použitou z.v. nebo upravit další hodnoty) nebo GND IO připojit k 0V a přizpůsobit zapojení integrátoru.
Wink
Návrat nahoru
Zobrazit informace o autorovi Odeslat soukromou zprávu Odeslat e-mail
samponek



Založen: May 11, 2015
Příspěvky: 3907

PříspěvekZaslal: st říjen 30 2024, 18:54    Předmět: Citovat

Už jsem vyzkoušel všechny zapojení, jenže už zlikvidoval všechny komparátory a jednou to vyhořelo škrtnutím drátu.
Komparátor když se přetíží, tak potom už nefunguje a je to zakousnutý a asi se odšlehnou vstupy a pak to zkratuje přes sebe na 12V a odebírá to všechen proud s AD826, který se jenom zahřívá, ale přežije.


AD826 je na tom líp, přežily zatím všechny, kondenzátor 270pF je moc malý, musí být co největší aspoň 1n a odpory co nejmenší, aby tekl co největší proud a nebylo to náchylné na magnetické pole z cívky. Sad

Je to v pasti.


Naposledy upravil samponek dne st říjen 30 2024, 19:16, celkově upraveno 1 krát.
Návrat nahoru
Zobrazit informace o autorovi Odeslat soukromou zprávu
Zobrazit příspěvky z předchozích:   
Přidat nové téma   Zaslat odpověď       Obsah fóra Diskuzní fórum Elektro Bastlírny -> Teorie Časy uváděny v GMT + 1 hodina
Jdi na stránku Předchozí  1, 2, 3, 4, 5  Další
Strana 3 z 5

 
Přejdi na:  
Nemůžete odesílat nové téma do tohoto fóra.
Nemůžete odpovídat na témata v tomto fóru.
Nemůžete upravovat své příspěvky v tomto fóru.
Nemůžete mazat své příspěvky v tomto fóru.
Nemůžete hlasovat v tomto fóru.
Nemůžete připojovat soubory k příspěvkům
Můžete stahovat a prohlížet přiložené soubory

Powered by phpBB © 2001, 2005 phpBB Group
Forums ©
Nuke - Elektro Bastlirna

Informace na portálu Elektro bastlírny jsou prezentovány za účelem vzdělání čtenářů a rozšíření zájmu o elektroniku. Autoři článků na serveru neberou žádnou zodpovědnost za škody vzniklé těmito zapojeními. Rovněž neberou žádnou odpovědnost za případnou újmu na zdraví vzniklou úrazem elektrickým proudem. Autoři a správci těchto stránek nepřejímají záruku za správnost zveřejněných materiálů. Předkládané informace a zapojení jsou zveřejněny bez ohledu na případné patenty třetích osob. Nároky na odškodnění na základě změn, chyb nebo vynechání jsou zásadně vyloučeny. Všechny registrované nebo jiné obchodní známky zde použité jsou majetkem jejich vlastníků. Uvedením nejsou zpochybněna z toho vyplývající vlastnická práva. Použití konstrukcí v rozporu se zákonem je přísně zakázáno. Vzhledem k tomu, že původ předkládaných materiálů nelze žádným způsobem dohledat, nelze je použít pro komerční účely! Tento nekomerční server nemá z uvedených zapojení či konstrukcí žádný zisk. Nezodpovídáme za pravost předkládaných materiálů třetími osobami a jejich původ. V případě, že zjistíte porušení autorského práva či jiné nesrovnalosti, kontaktujte administrátory na diskuzním fóru EB.


PHP-Nuke Copyright © 2005 by Francisco Burzi. This is free software, and you may redistribute it under the GPL. PHP-Nuke comes with absolutely no warranty, for details, see the license.
Čas potřebný ke zpracování stránky 0.20 sekund